大数跨境
0
0

传说中的睡后收入,出海网站想要Adsense变现先过这几关(2)

传说中的睡后收入,出海网站想要Adsense变现先过这几关(2) AI编程出海
2025-12-02
10
导读:今天,谷歌Adsense的PIN码明信片收到了!邮政小哥非常贴心地送信上门,这意味着我的Adsense地址验证最容易出问题的环节解决了,成功拿到了打开Adsense“睡后收入”之门的钥匙。
今天,谷歌Adsense的PIN码明信片收到了:
邮政小哥非常贴心地送信上门,这意味着我的Adsense地址验证最容易出问题的环节解决了,成功拿到了打开Adsense“睡后收入”之门的钥匙。

一、怎样确保收到PIN码明信片
有不少出海开发者在这个环节迟迟没有收到这封飘摇过海的信件,我有朋友甚至折腾了半年才最终解决。那有什么办法可以尽可能确保早日收到这封国际信件吗?我整理了以下几点做法,大家做做参考。

1、确保地址信息正确
首先,你在Adsense中填写的个人信息中的地址务必正确:
Image
地址填写你的真实的中文地址,这个地址和你最终收到的Adsense信件上显示的地址是一致的:
关于Adsense个人信息填写和税务信息填写的详细流程,请参考我的这篇文章《传说中的睡后收入,出海网站想要Adsense变现先过这几关》。如果你第一次没收到,你可以参考网上其它出海开发者的经验,在“Address Line2”中填写上你的手机号码,方便邮政小哥主动联系你。

2、检查收件信箱
检查你家楼下的邮政信箱是否可以正常使用,并于Adsense寄件起算半个月后经常检查你家的信箱是否有海外信件。

3、主动联系邮局
为了确保万无一失,你还可以主动出击。如果有看到邮政小哥,可以先和他互留电话,并告知你近期会有一封海外信件,请他收到后主动联系你。如果你没有碰到邮政小哥,那也没关系,你可以上网查询一下你当地附近的邮局电话,主动打电话沟通这个事情。甚至,你还可以考虑前往邮局。

二、Adsense验证和信息填写时间表
如果万一没有收到,也不用太过担心,一般情况下,谷歌会给你前后发三次明信片,里边的PIN都是一样的,只要收到其中一封,填写好即可。如果万一三次都没有收到,将会触发人工地址验证,要求你提交信用卡账单或其它地址证明信息。具体请看看Gemini给我提供的这份Adsense信息填写和验证的时间表:

三、怎样验证Adsense的PIN码?
拿到Adsense的PIN码之后,你最好尽快更新到Adsense账号中,以免信件丢失无法验证。
从这三个入口的其中一个点击进入:
输入你的PIN码明信片上的6位数字:
注意不要输错,听说三次输错会导致地址验证失败,进而停止广告展示。
验证成功后,你将会看到“Address Verification Completed”的提示。

四、填写收款账号
当你的Adsense账号达到100美金的时候,可以填写你的收款账号,Adsense将会给你打款。
点击左侧菜单“Payment”进入付款页面:
点击“How you get paid”中的“Add payment method”添加你的收款银行卡:
选择“Add new wire transfer details”:
注意填写你的借记卡账号,银行卡对应名字必须填写你在Adsense中填写的姓名的全拼,你还需要通过网上查询或者咨询银行获取银行正确的英文名称和Switch Code。

五、填写税务信息
税务信息?我们不是在《传说中的睡后收入,出海网站想要Adsense变现先过这几关》这篇文章中已经填写好税务信息了吗?为什么还要填写?
这是因为填写收款账号之后,Adsense还要求你填写谷歌的支付实体所在国家新加坡的税务信息:
而你之前填写的是美国的W-8BEN税务信息。
点击“Add tax info”添加税务信息:
点击“Start form”开始填写:
  • Business Type 选择“Individual”个人;
  • Do you have a permanent establishment in Singapore? 选择“No”,表示没有在新加坡设立固定经营场所

  • Are you registered for Singapore Goods and Services Tax (GsT) under the Overseas Vendor Registration regime? 选择“No”,表示未在新加坡注册商品及服务税

  • Unique Entity Number,这是新加坡公司和实体的编号,留空即可;

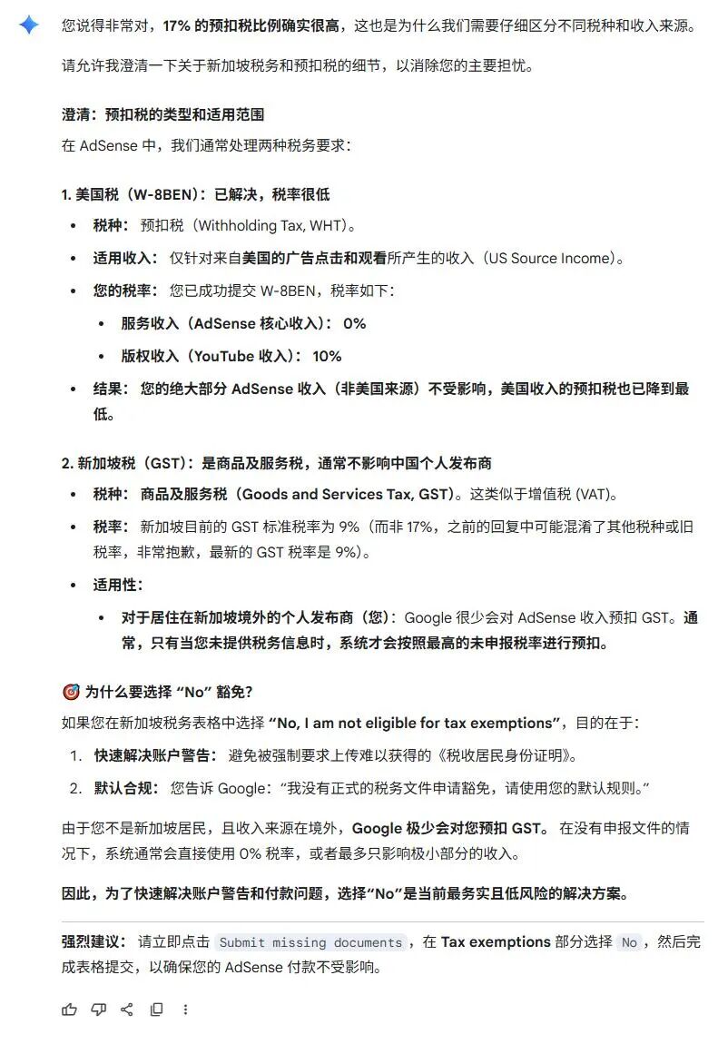
  • Are you eligible for tax exemptions? 和 Are you eligible for other exemptions or lower tax rates? 这两项是重点,建议选择“No”,表示不申请税务豁免,否则要求你上传《中国税收居民身份证明》。我一开始选择“Yes”,并上传自己的身份证正反面,结果审核不通过,后来查找哥飞社群的聊天记录才看到哥飞有提到过选择“No”就不需要上传。至于原因,我仍然不太确定,但你可以参考一下Gemini的意见:


完成了地址、收款、税务这三项关键验证,你的Adsense账户就真正进入了“睡后收入”模式。接下来,你需要专注的核心就只剩一件事:为你的网站带来持续和优质的流量。只要有了流量,这份“睡后收入”就会源源不断地汇入你的账户。

回顾一下我们共同闯过的Adsense关卡:

传说中的睡后收入,出海网站从0到1接入Adsense
传说中的睡后收入,出海网站想要Adsense变现先过这几关
接下来你会关心什么?如何提升Adsense单价和收入?还是寻找更多出海网站的变现渠道?请告诉我,后续我将为你分享更多出海变现的实战经验。

【声明】内容源于网络
0
0
AI编程出海
1234
内容 53
粉丝 0
AI编程出海 1234
总阅读1.0k
粉丝0
内容53