近日Ebay英国站发布有关向 HMRC 报告英国数字销售的信息的公告,公告如下:

从2024年1月1日起,新的英国数字销售报告法规要求eBay和其他英国数字市场向英国税务总署报告用户的销售额,只有当销售额达到明确定义的阈值时才需要报告。
需要注意的是,对于使用在线市场的人来说,这并不是一项新税收或对现有税收规则的更改。
从2024年开始,英国数字销售报告应仅影响在2024年新注册的帐户和在2025年内满足eBay以下任一日历年销售阈值的所有帐户:
-
eBay上的总销售额在扣除费用、佣金或税收后等于或超过2,000欧元(约1,740英镑);
-
在eBay上完成了30笔或更多销售交易(取消的交易不计算在内)。
从2025年1月开始,将向英国税务总署报告前一年的信息,并向卖家提供报告数据的副本。
英国数字销售报告法规
英国数字销售报告法规由2023年《平台运营商(尽职调查和报告要求)法规》在英国实施,要求eBay和居住在英国的销售商从2024年1月开始采取行动。
英国的数字平台和在线市场,如eBay,必须遵守英国的数字销售报告法规。对于居住在英国的居民,eBay有法律责任向英国国库和海关总署(HMRC)报告您的销售交易以及某些个人或业务信息。如果您在日历年内达到以下任一门槛,eBay将报告这些信息:
-
您在eBay上的总销售额在扣除费用、佣金或税收后等于或超过2,000欧元;
-
在eBay上完成了30笔或更多销售交易(取消的交易不计算在内)。
您的年度总销售额是根据您的销售交易实际收到的全额计算的,不包括:
-
付给eBay的运费
-
eBay收取并转交的增值税(VAT)
-
附加在费用上的增值税
-
eBay为费用、优惠券、取消或删除的订单扣除的金额
-
退货的金额
向英国税务总署报告
从2025年1月开始,eBay将开始每年向英国税务总署报告。每年1月,我们将报告上一年的数据,并提供报告数据的副本供您审查。如果您符合上述任一门槛,将向英国税务总署共享以下信息:

提供您的税务识别信息
根据英国数字销售报告法规,eBay有责任收集并向英国税务总署报告您的税务识别信息。如果您的税务识别信息尚未存储在您的eBay账户中且您已达到上述任一门槛,您将在卖家仪表板上看到一个横幅,并收到一封电子邮件,要求您提供相关信息。
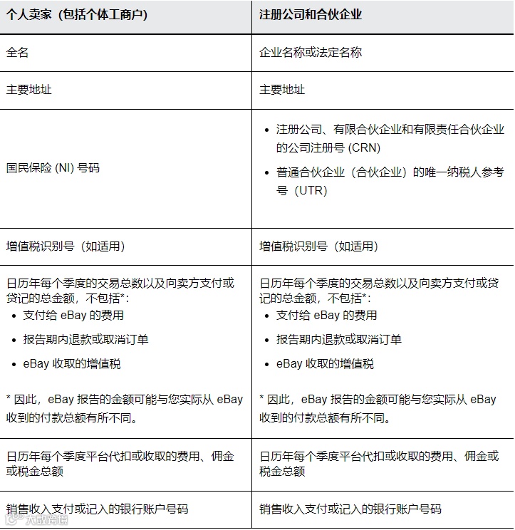
下表说明了所需的具体税务识别信息,包括格式和在哪里找到它的指导:

卖家需要了解的事项
当您在一个日历年内的总销售额达到2,000欧元或更多,或者完成30笔或更多销售时,eBay将与英国税务总署分享您的数据。当您达到这些门槛时,eBay将通知您。这些门槛仅涉及eBay是否需要报告您的数据。这并不改变您的税务义务,也不一定意味着您必须对报告的金额支付税款。您在eBay上的销售是否导致应纳税款,以及应纳税款的类型,取决于您的总销售活动,这并不仅限于eBay。
您是进行私人交易还是商业交易并不取决于是否达到英国数字销售报告法规规定的数值。您是否以商业方式行事,以及您的销售活动是否导致税务义务,取决于您销售活动的整体情况。


