佳能(中山)办公设备有限公司停止生产经营
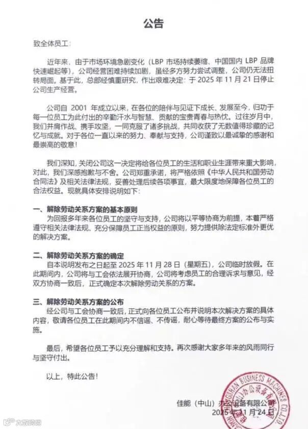
佳能(中山)办公设备有限公司于2025年11月21日正式停止生产经营。11月24日公司发布公告,全体员工进入临时假期,工厂进入与员工、供应商结清关系的收尾阶段,最终员工规模约1400人。
市场巨变下的无奈抉择
公司公告将停产决定归因于市场环境的急剧变化[2]。
核心原因是激光打印机(LBP)市场的持续萎缩与国内LBP品牌的快速崛起,导致经营困难加剧,经多方努力仍无法扭转局面[3]。
数据显示,国产品牌A4激光打印机在中国市场的份额从2010年的16%升至2024年的42%,而佳能2024年在中国激光打印机市场的份额仅约6.4%[4]。
多重因素叠加影响
成本与产业链迁移:随着中山地区人力、土地成本上升,佳能打印机订单早已向越南、泰国等东南亚工厂分流[5]。
集团战略转向:佳能正加速布局医疗影像、半导体设备等高增长业务板块,对传统打印业务投入持续减少[6]。
技术变革冲击:无纸化办公普及及第三方办公软件广泛应用,推动整体打印需求呈下降趋势[7]。
体面告别
佳能在关厂后续处理中展现出规范的跨国企业标准[8]。
公司承诺严格依照法律法规,妥善处理员工安置与供应商结算事宜,最大限度保障员工合法权益;有供应商证实,货款仍在按协议正常支付,短期供应链影响有限[9]。
截至11月底,多数员工已陆续办结离厂手续。关于赔偿方案,虽有“高于法定标准”的网络传闻,但官方未予披露,部分员工表示相关信息需保密[10]。
值得注意的是,关闭前夕,中山工厂所生产产品已实现100%出口,凸显其作为全球产能布局节点的功能定位,此次关停亦反映佳能全球制造资源配置的战略调整[11]。

