倒计时3天!
2025年中国公路自行车职业联赛(自贡站)
暨首届环自贡自行车赛
即将开赛!
此前报道
各位小伙伴们
是不是很期待呀~



为了这场“骑行盛宴”
自贡准备了诸多福利
一起来看
↓↓↓
“自在盐都·票根畅享”
近日,自贡市商务局与自贡市文化广播电视和旅游局发布了《“自在盐都·票根畅享”优惠目录》。根据该目录,参赛运动员凭参赛报名成功凭证(手机出示赛事报名成功界面),关注微信“数字灯城”小程序,即可享受全市超300家商家的优惠折扣,内容包含“吃住游”等方面,聚力实现“一日比赛、多日停留,一人参赛、全家出游”的欢乐场景。
此外
前来观赛的广大市民及游客
只要提供以下票根
也可享受同等优惠
资料图
自行车赛事专属礼遇
免费畅游自贡热门景区
近日,记者从自贡市文化广播电视和旅游局了解到,为迎接各位骑行勇士,自贡准备了特殊的礼遇——
参赛选手凭本人身份证
在比赛前后7天内
11月24日—12月6日(含比赛当天)
可免费进入
尖山风景区
自贡市盐业历史博物馆
燊海井景区
文庙西湖景区
荣县大佛文化旅游区参观
每个景区可免费进入1次
去不了现场看比赛?
别担心
这里有第二观赛区
↓↓↓
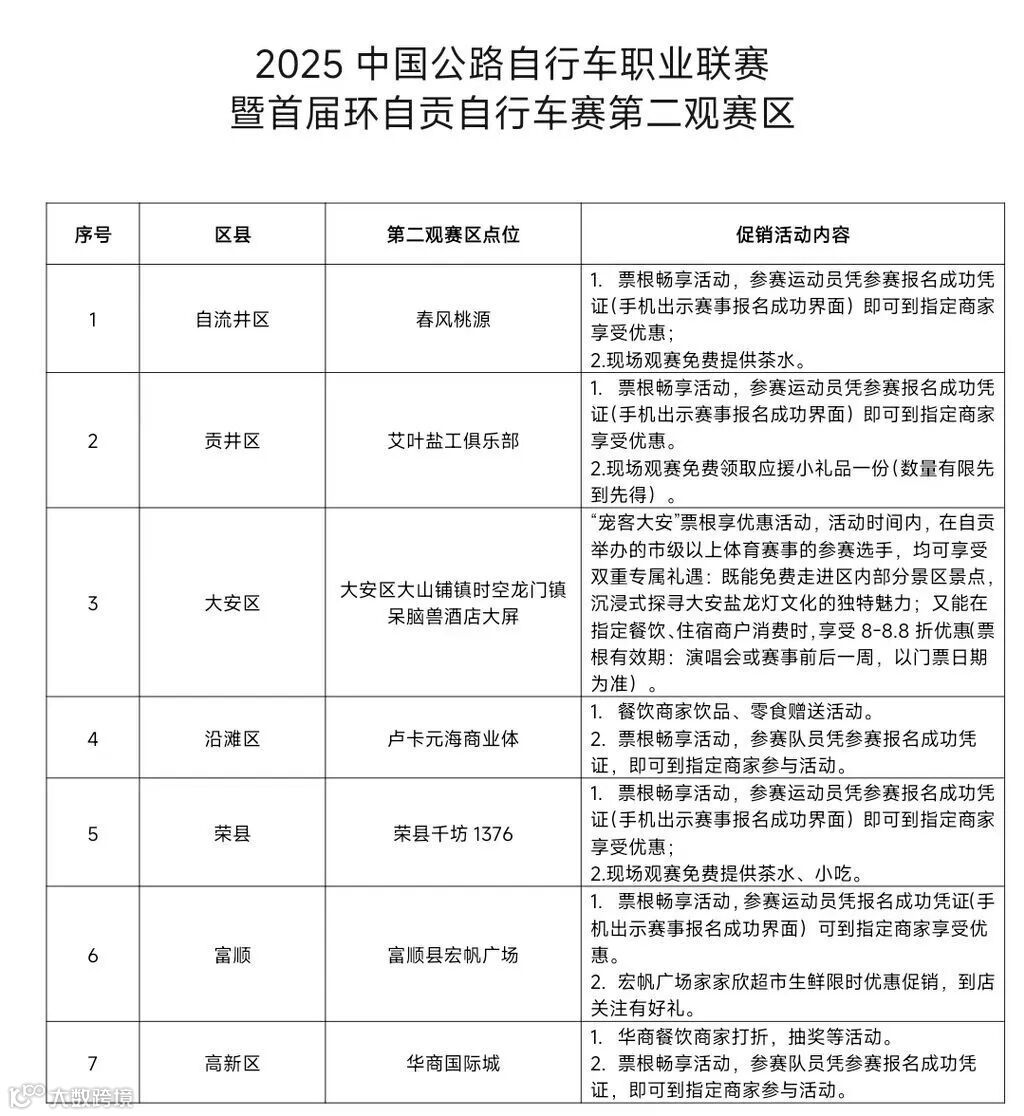
11月24日,记者从市商务局获悉,为满足广大骑行爱好者的观赛需求,2025年中国公路自行车职业联赛(自贡站)暨首届环自贡自行车赛将在各区县设立“第二观赛区”。届时,观众不仅可以在观赛区观看直播赛事,还可以在当地享受商家福利。
这个周末
快带上家人和朋友
一起来感受
这场国家级赛事的速度与激情吧~


