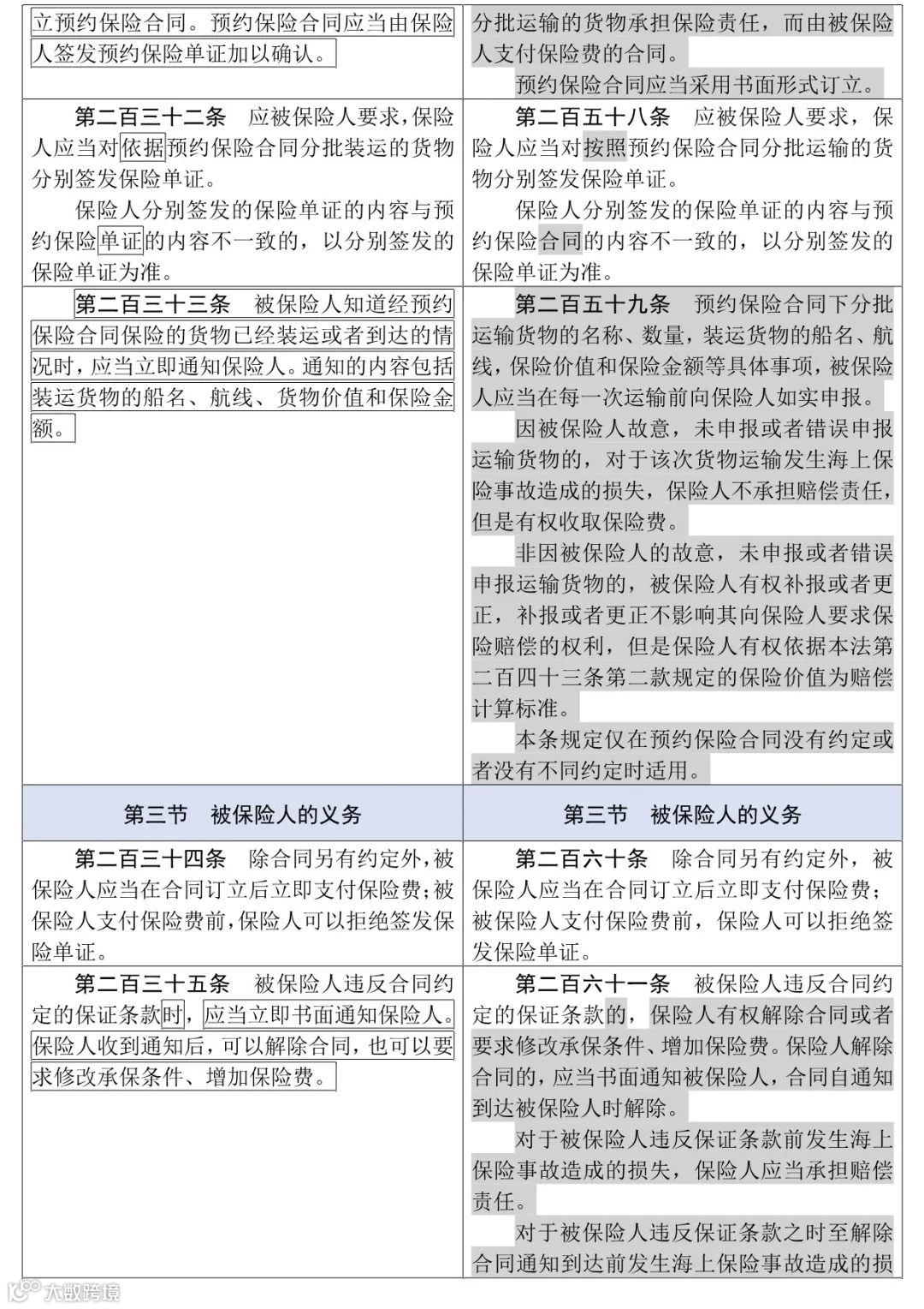
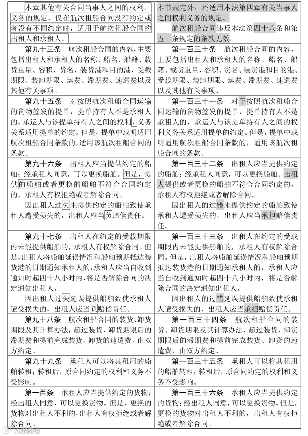
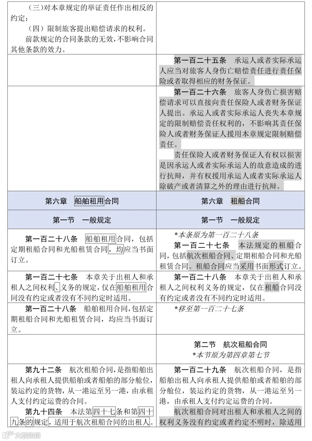
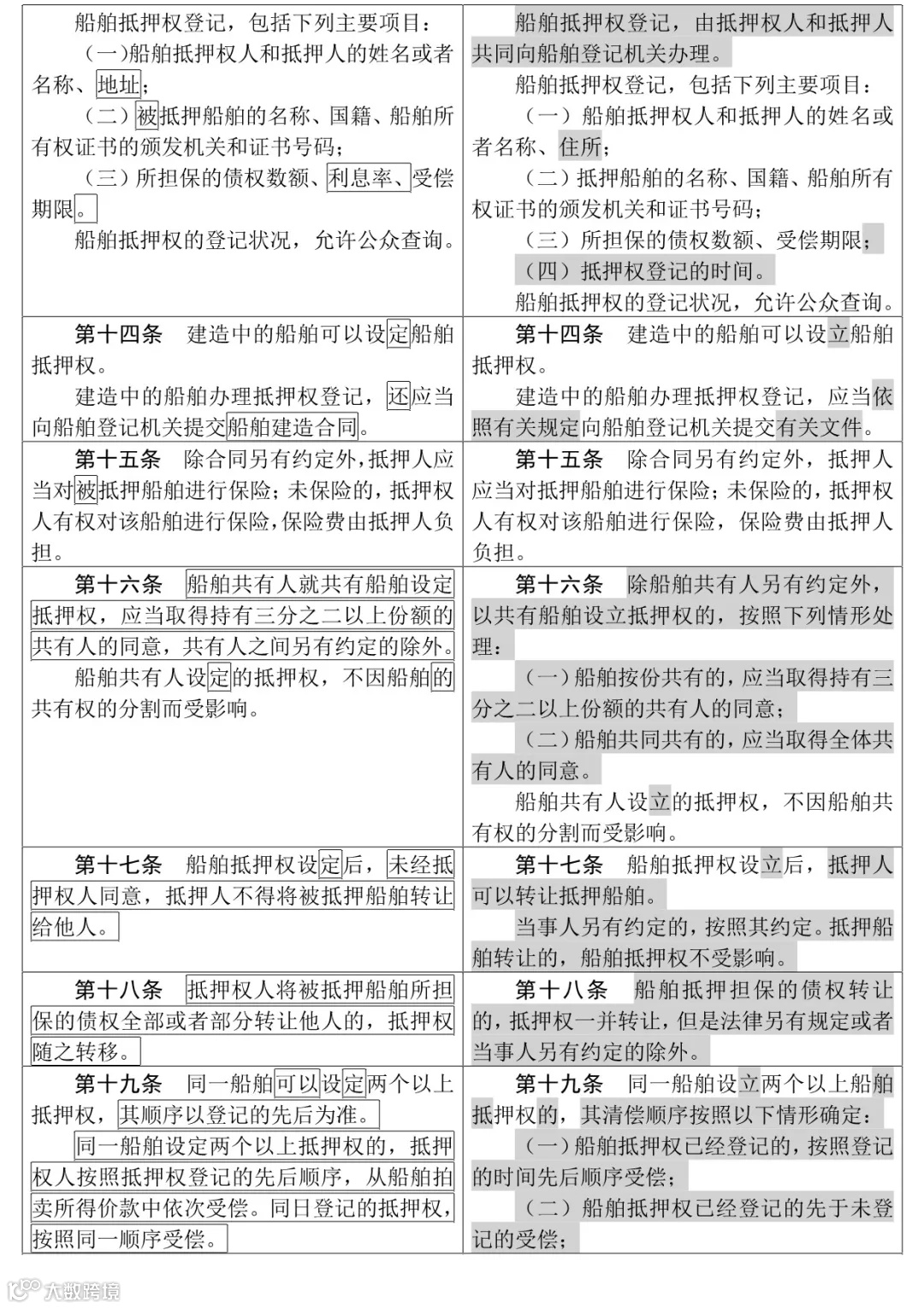
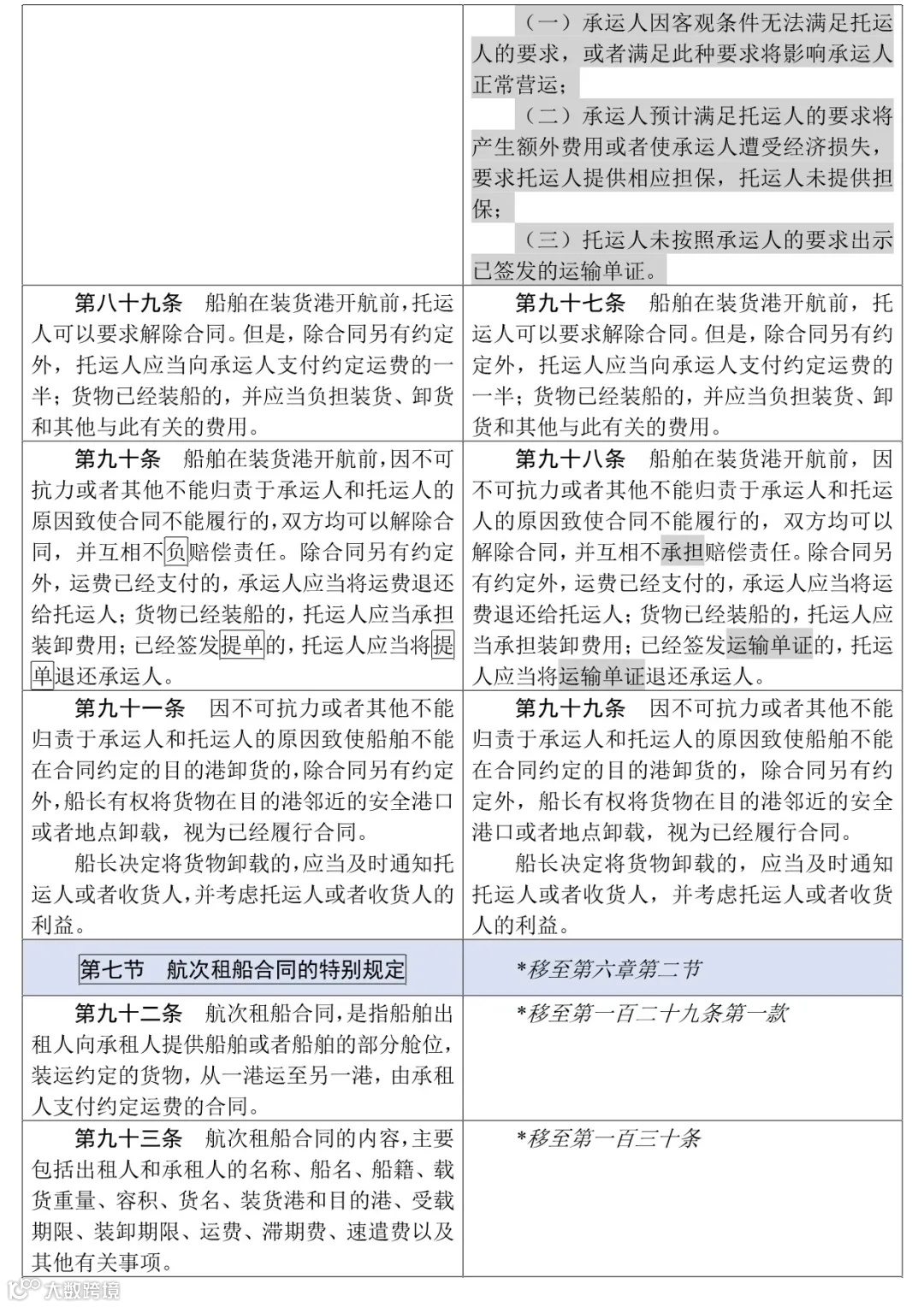
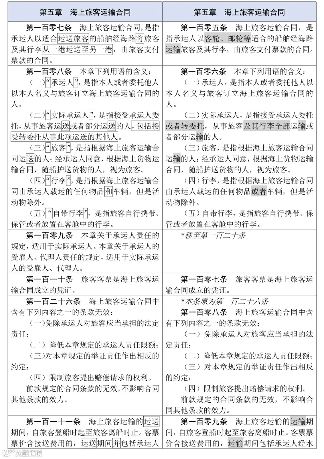
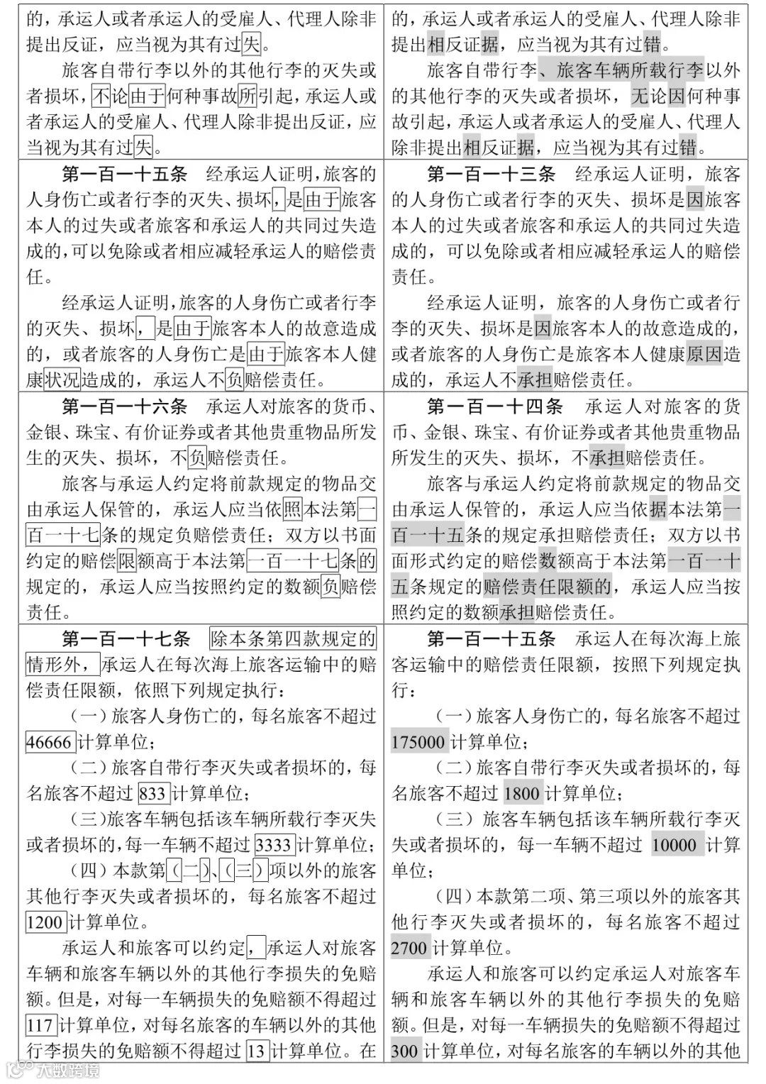
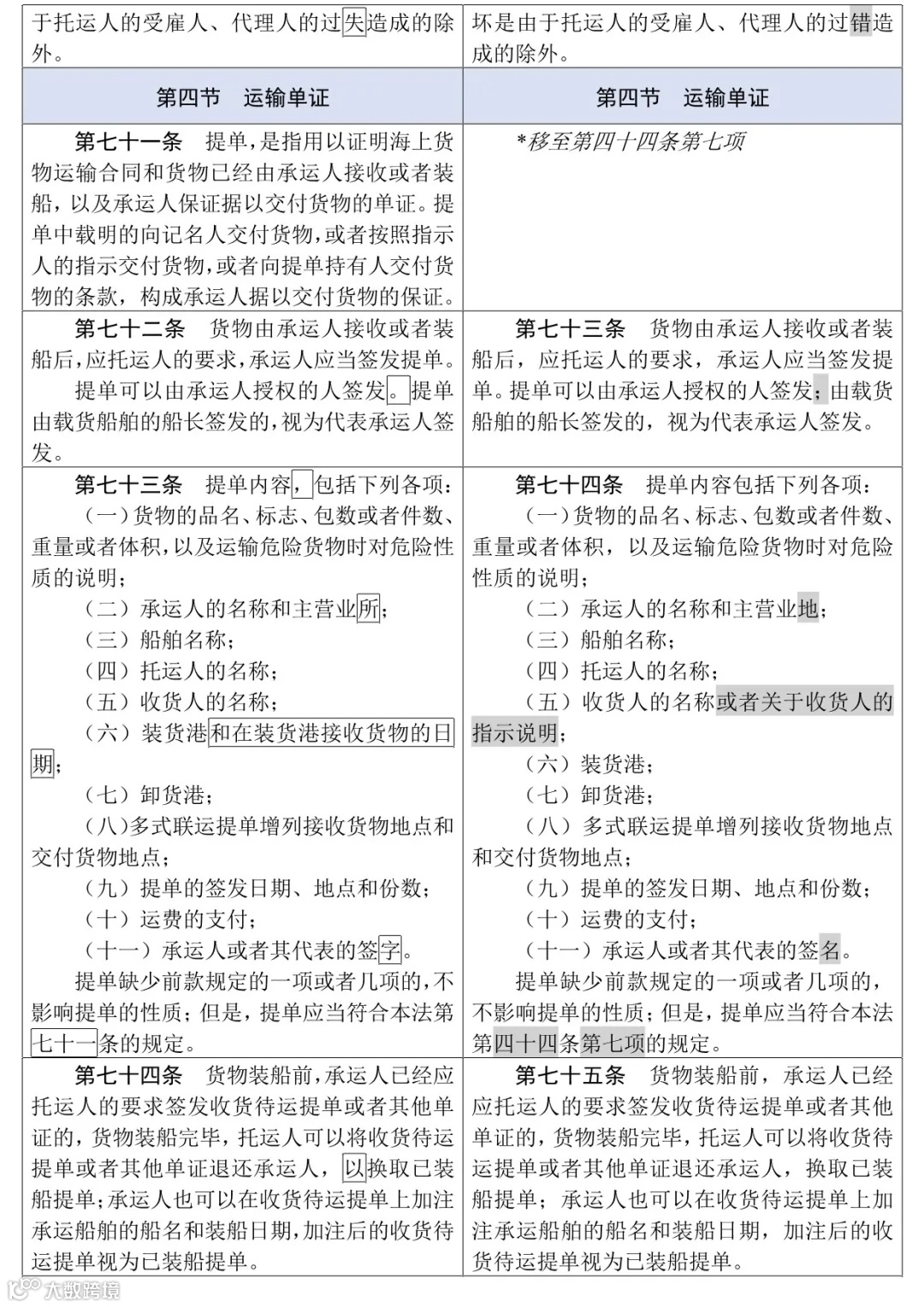
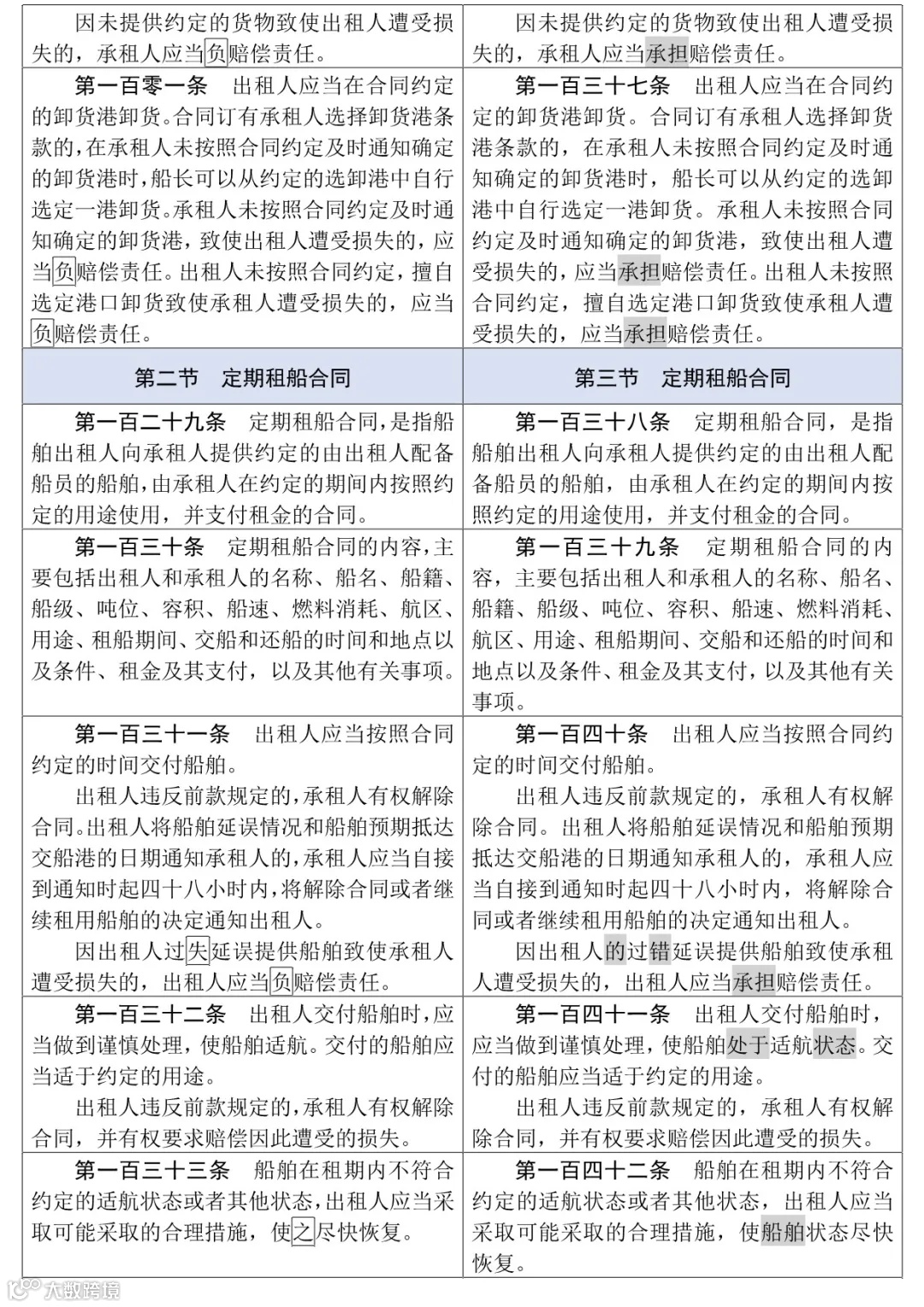
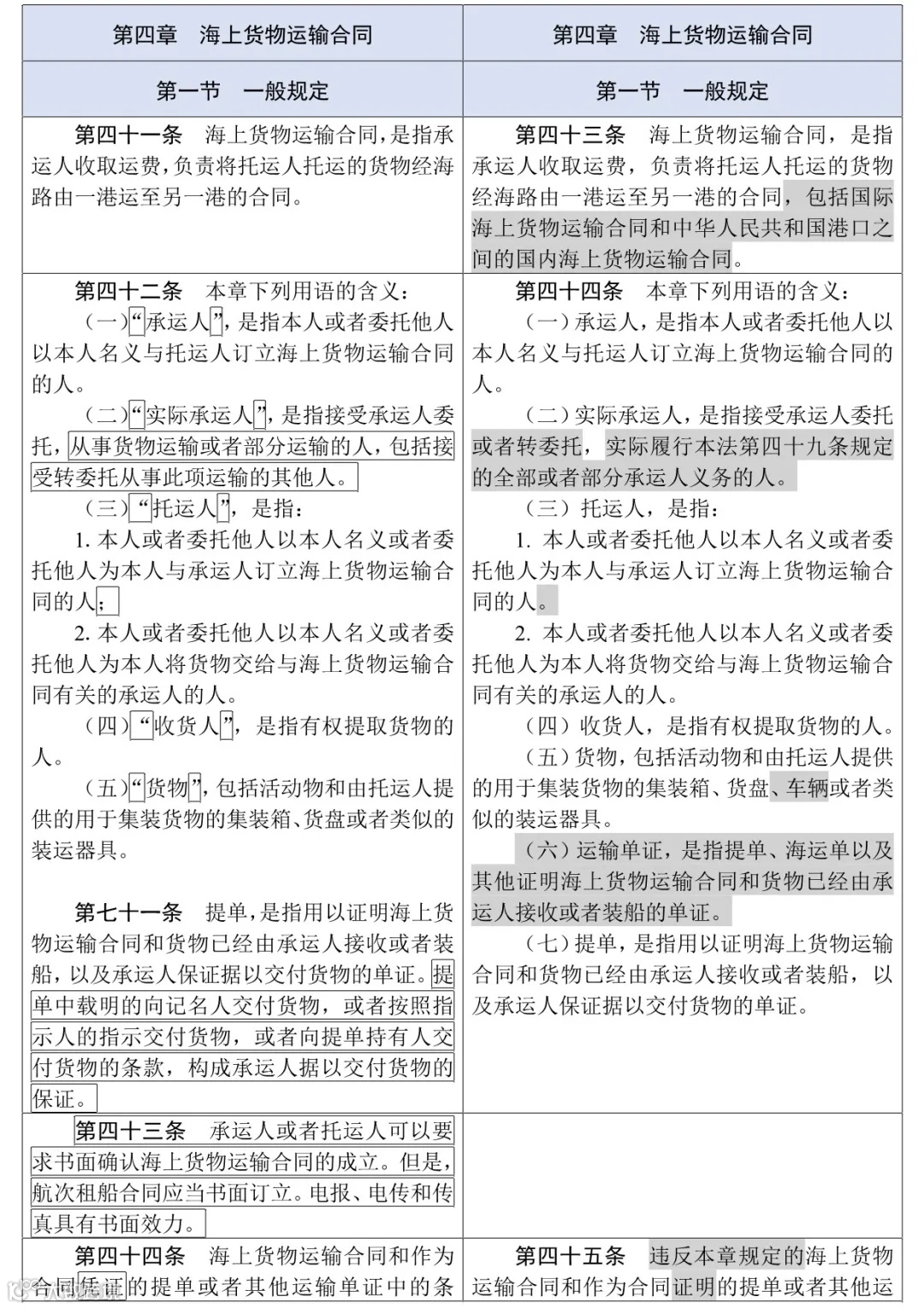
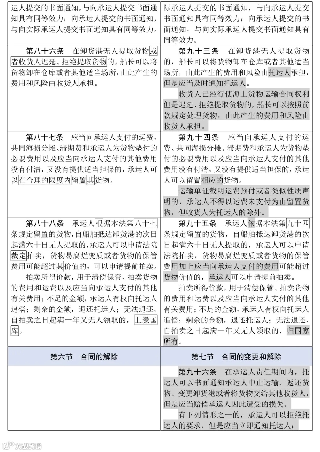
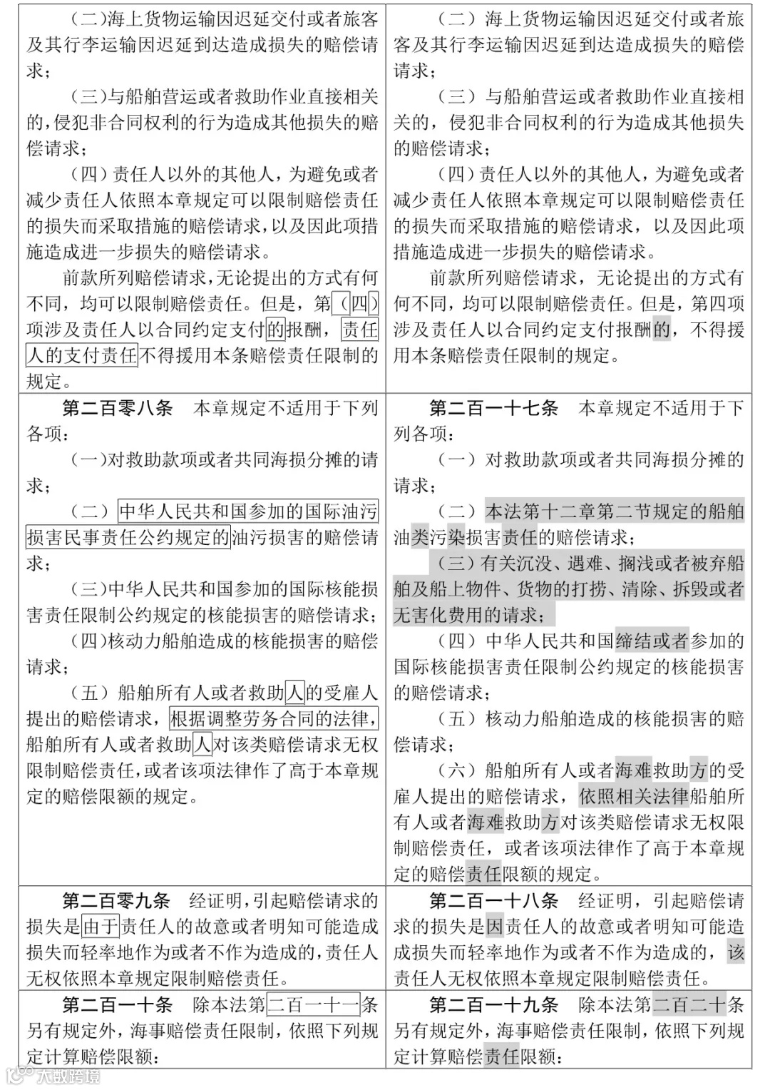
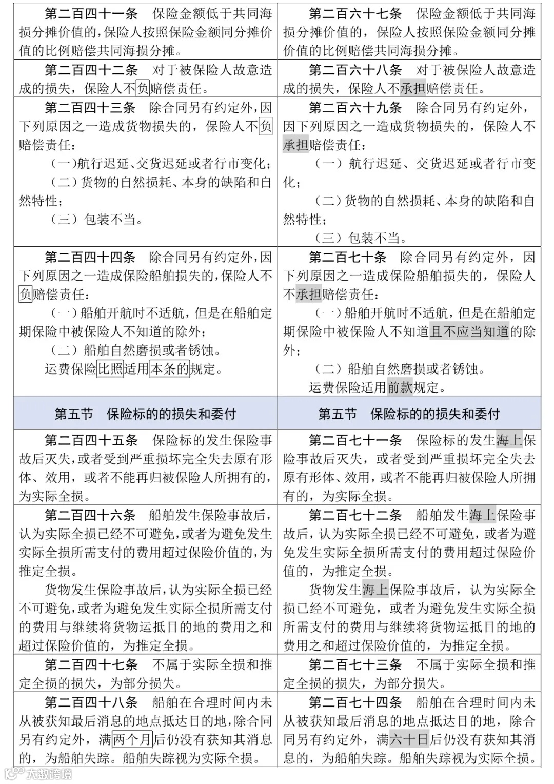
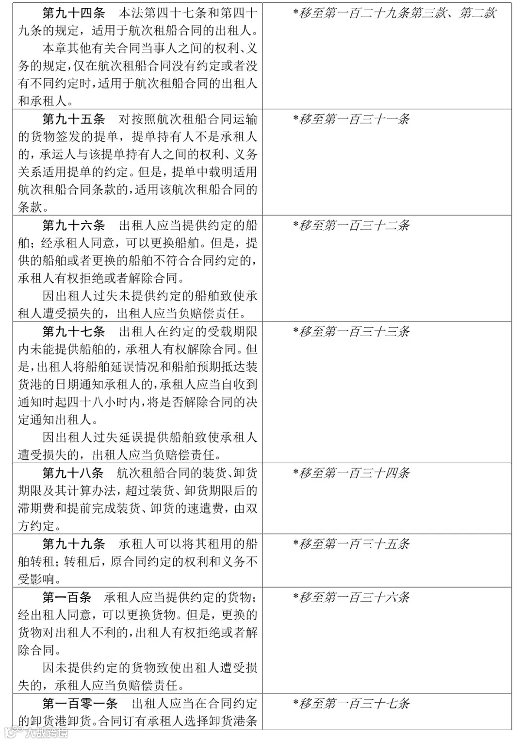
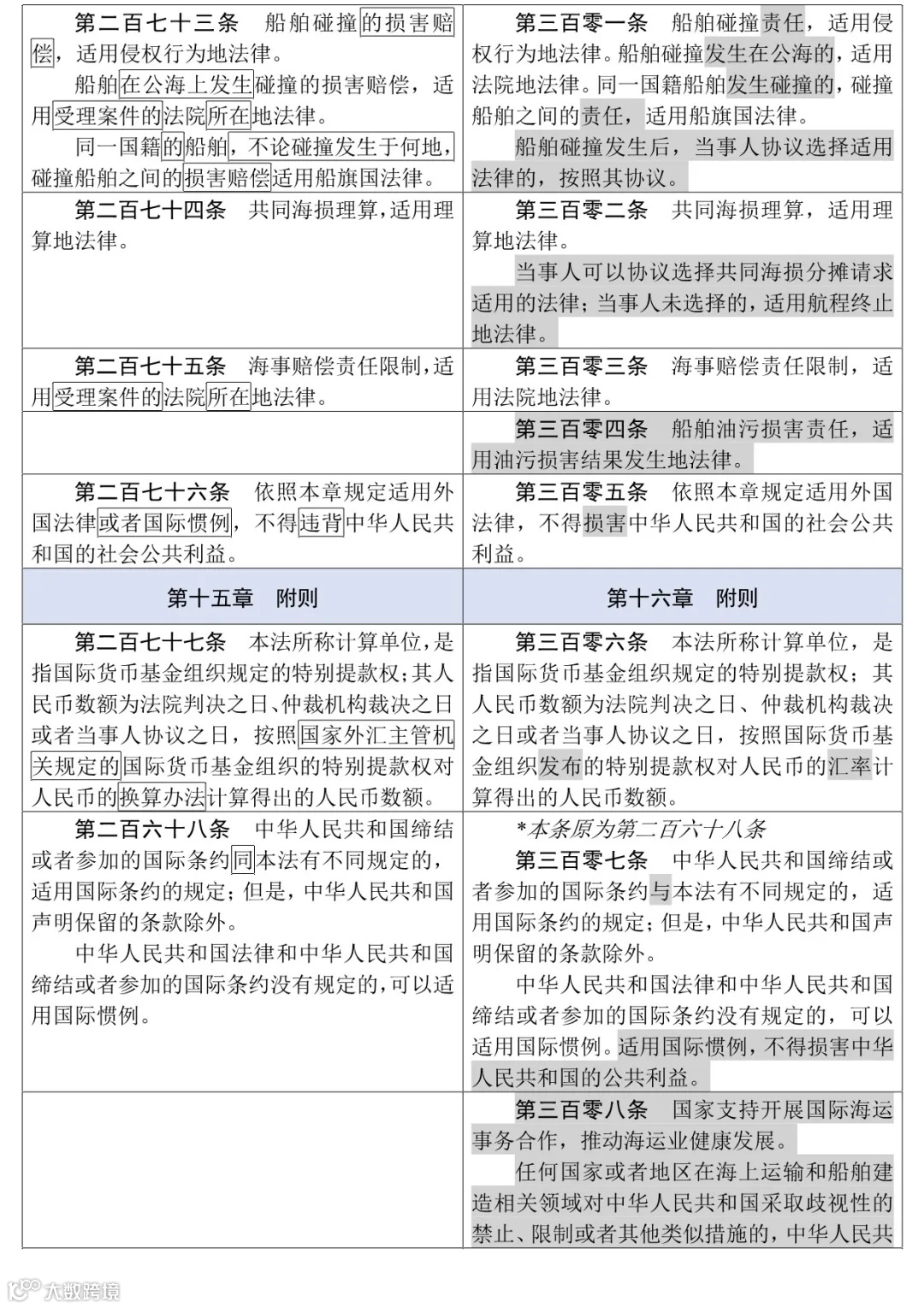
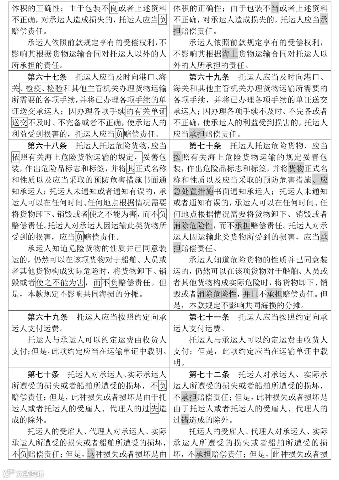
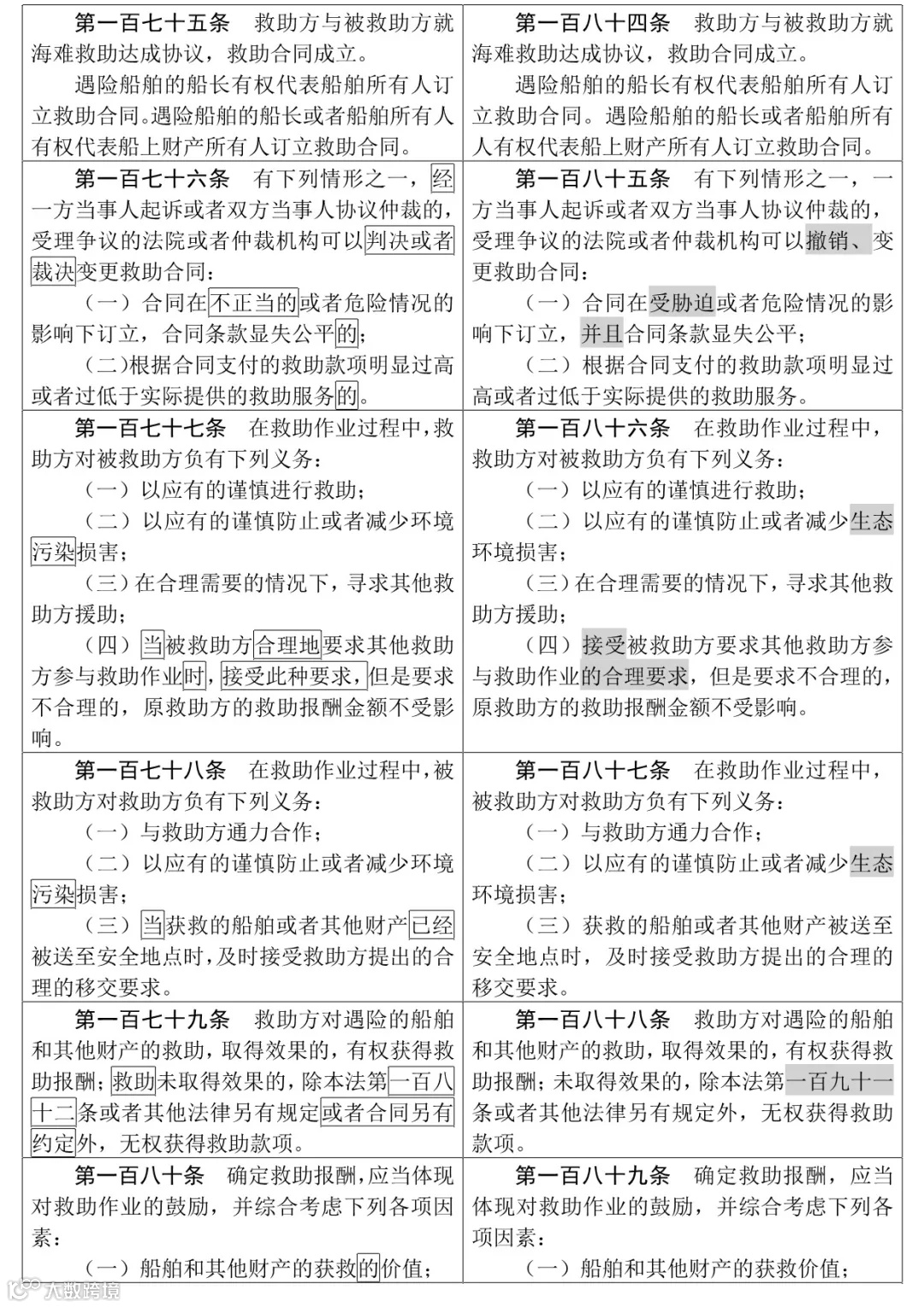
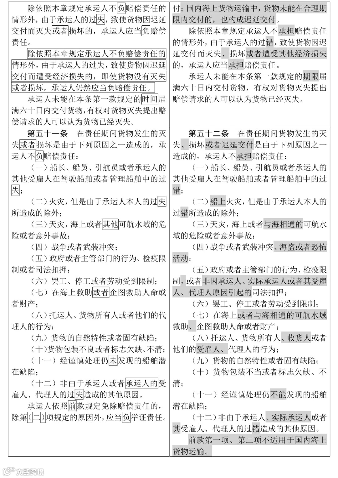
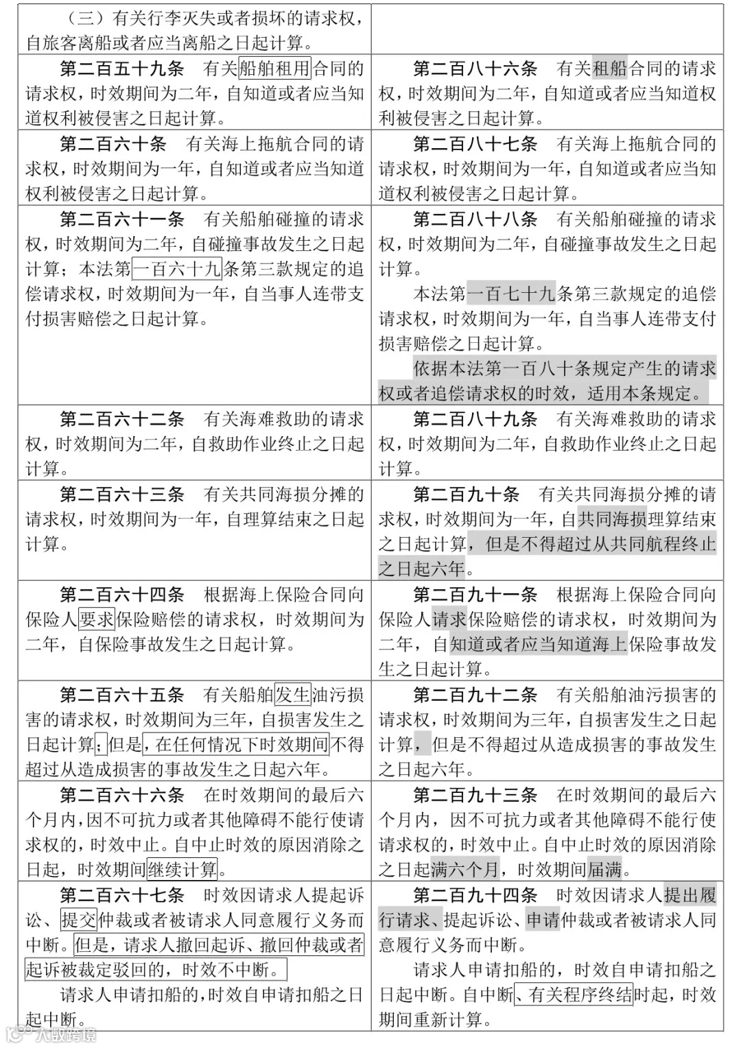
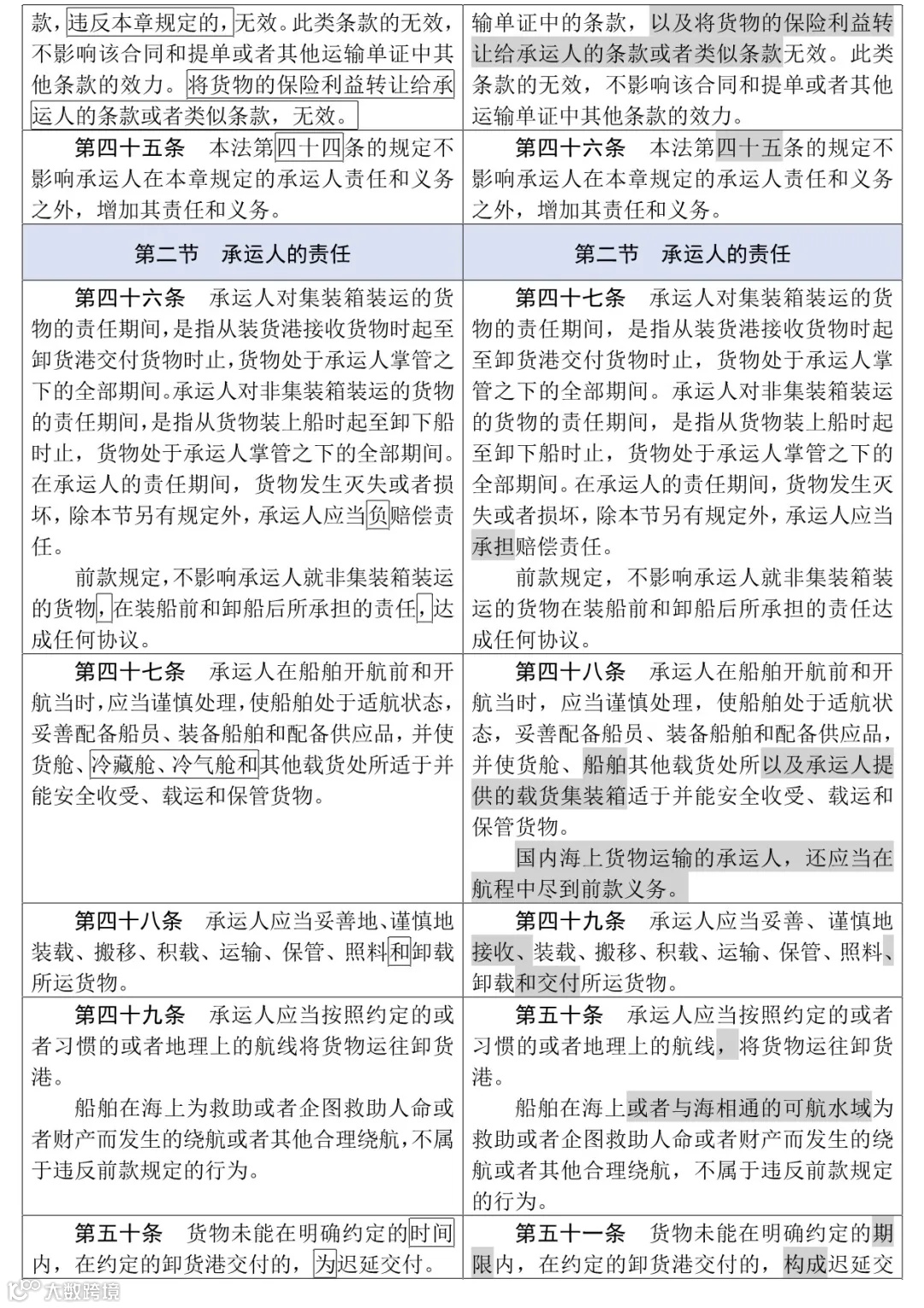
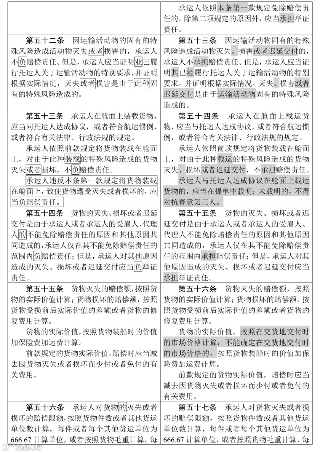
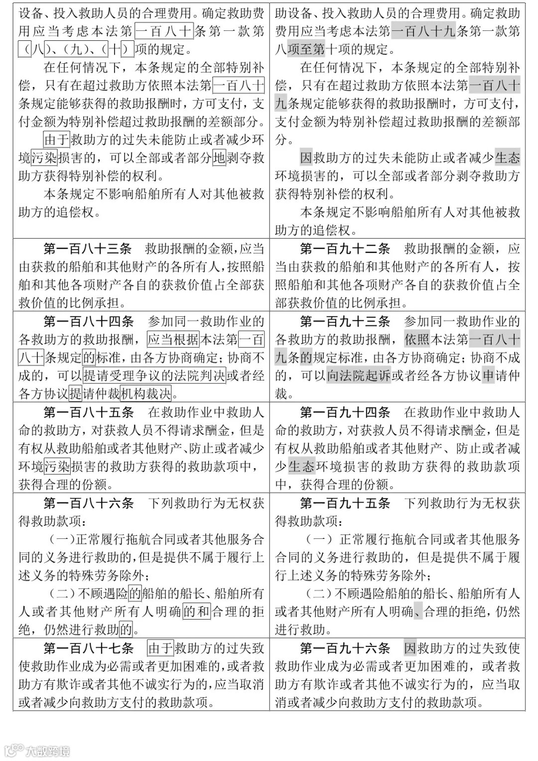
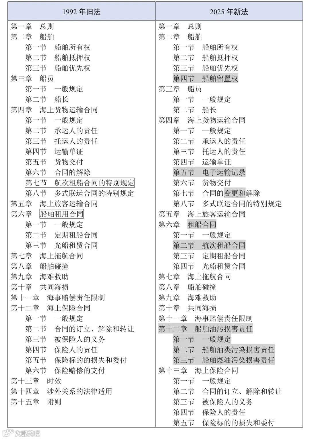
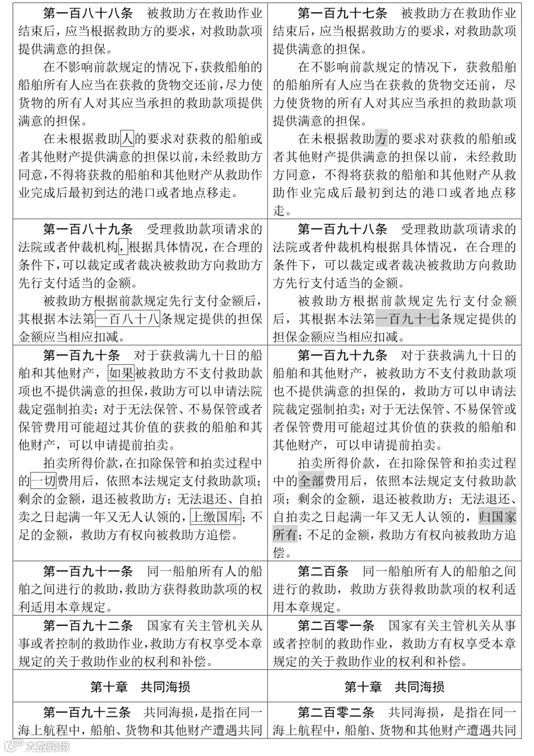
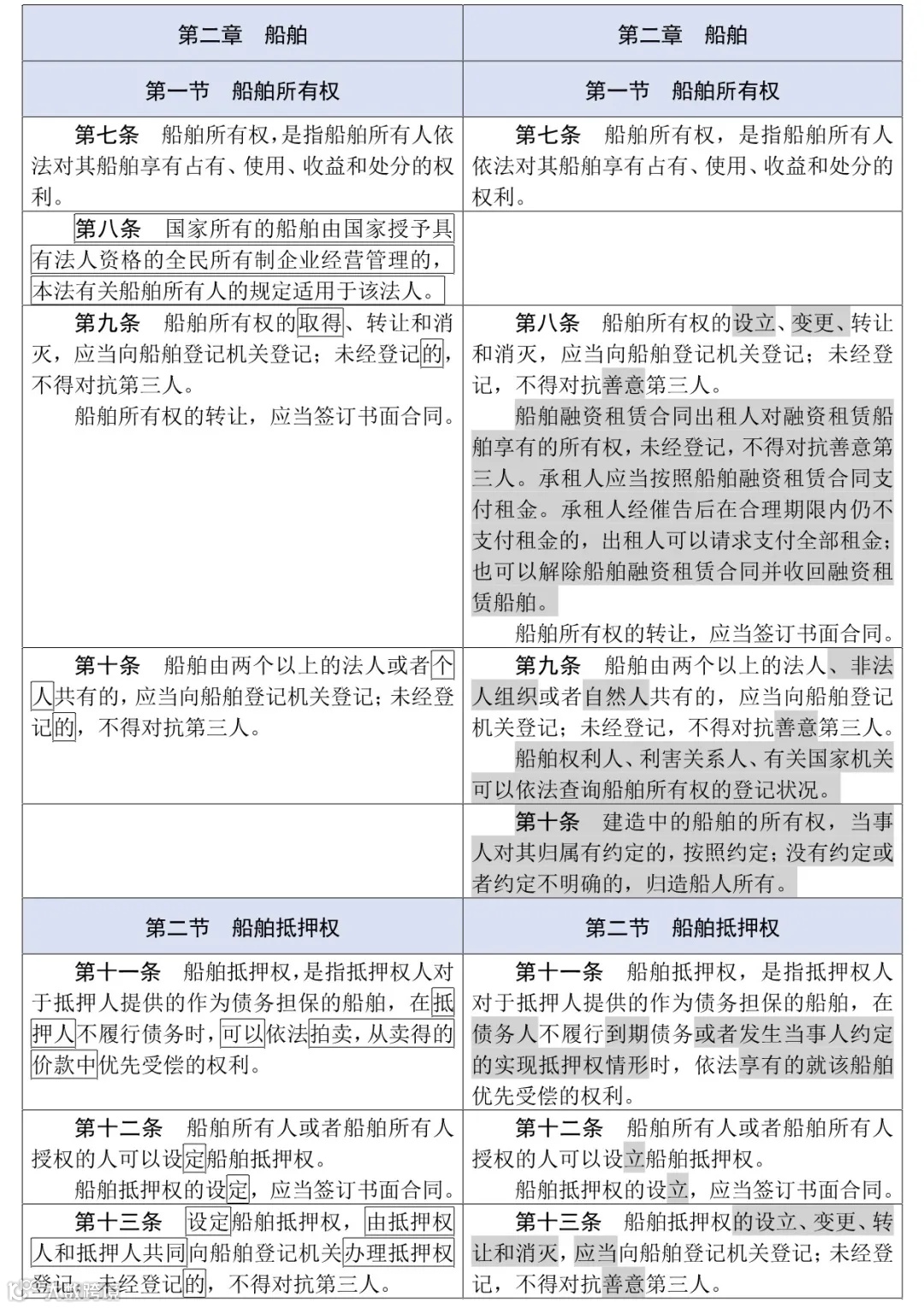
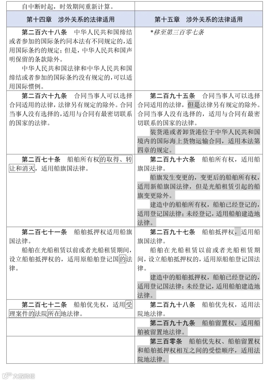
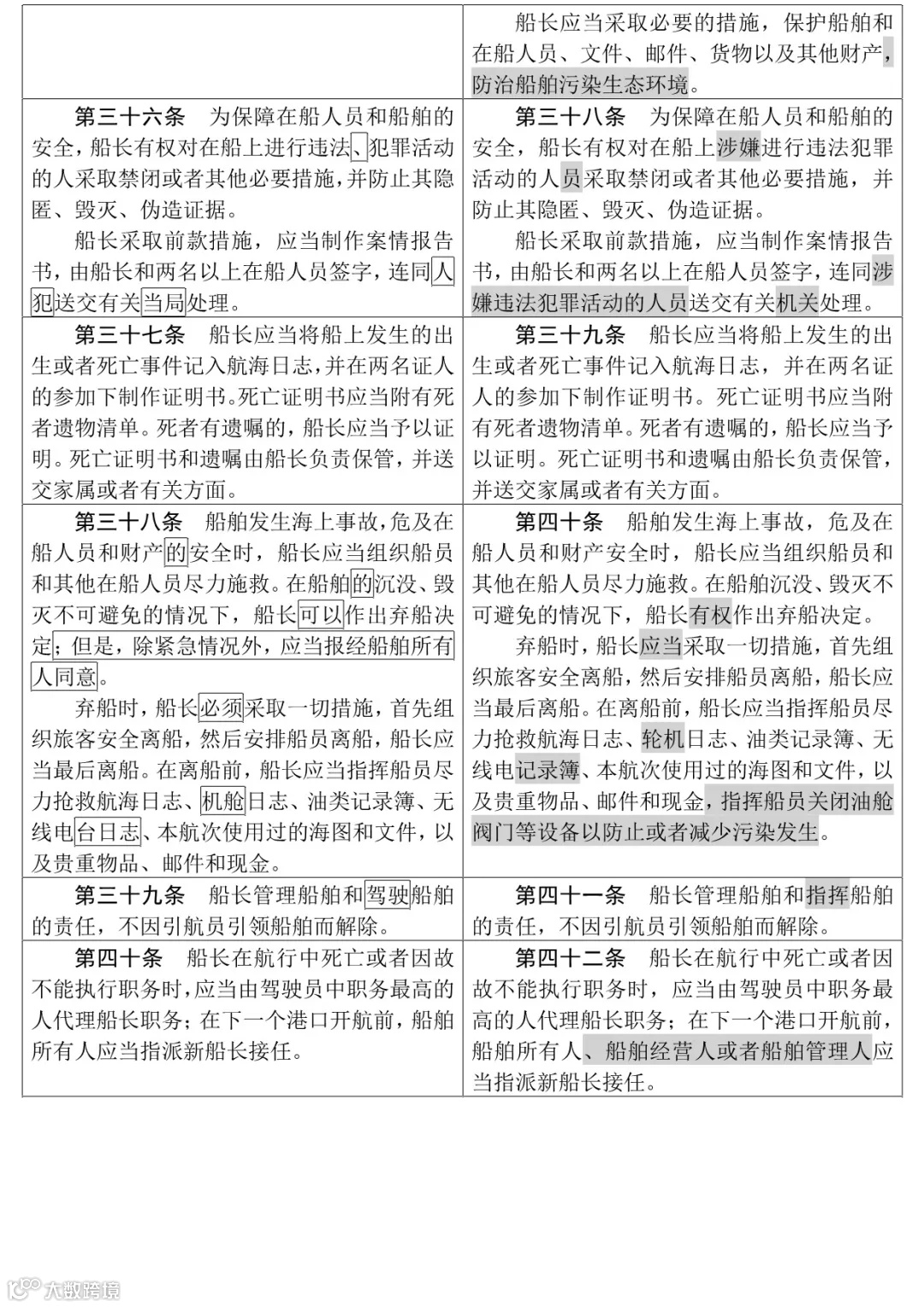
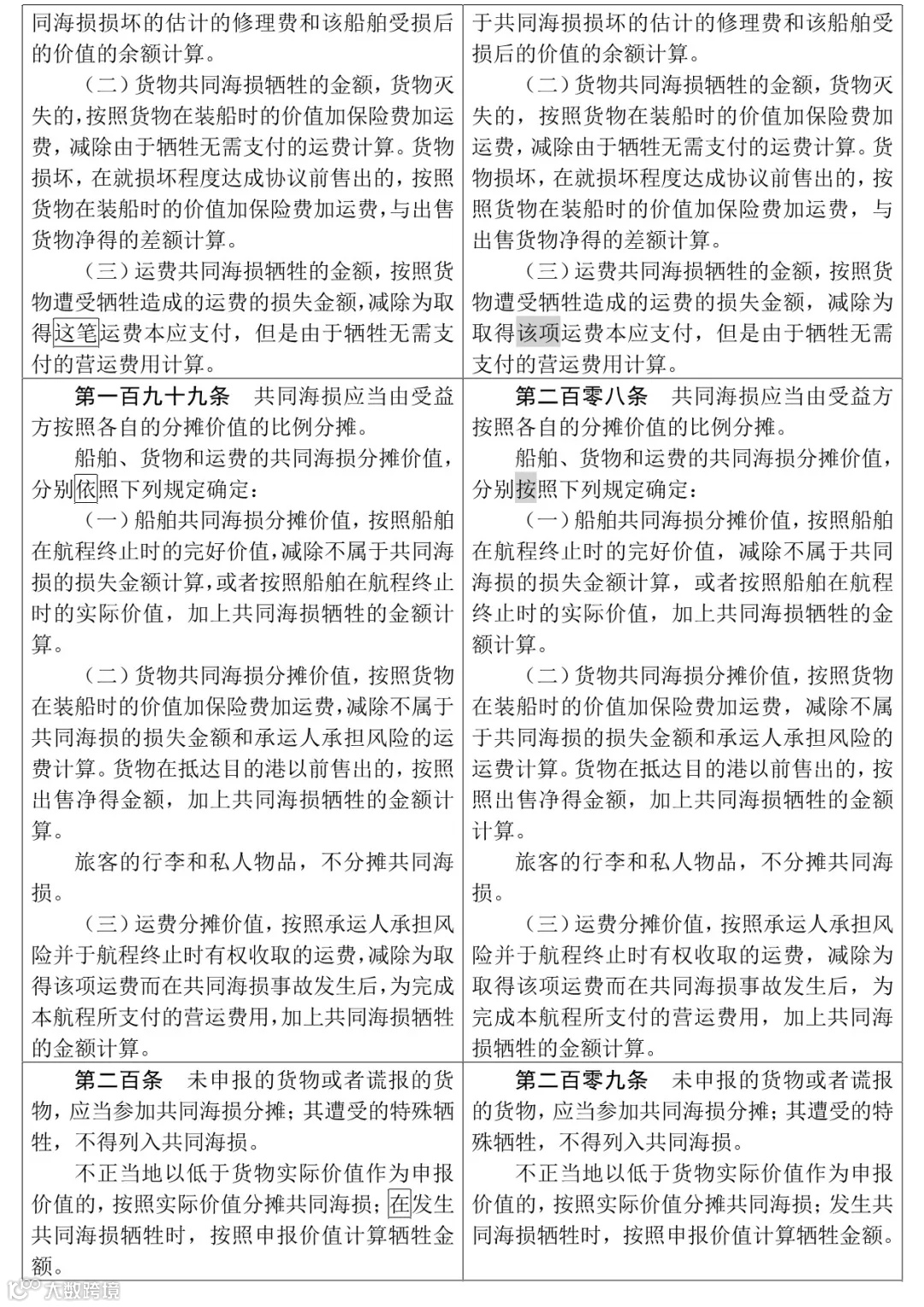
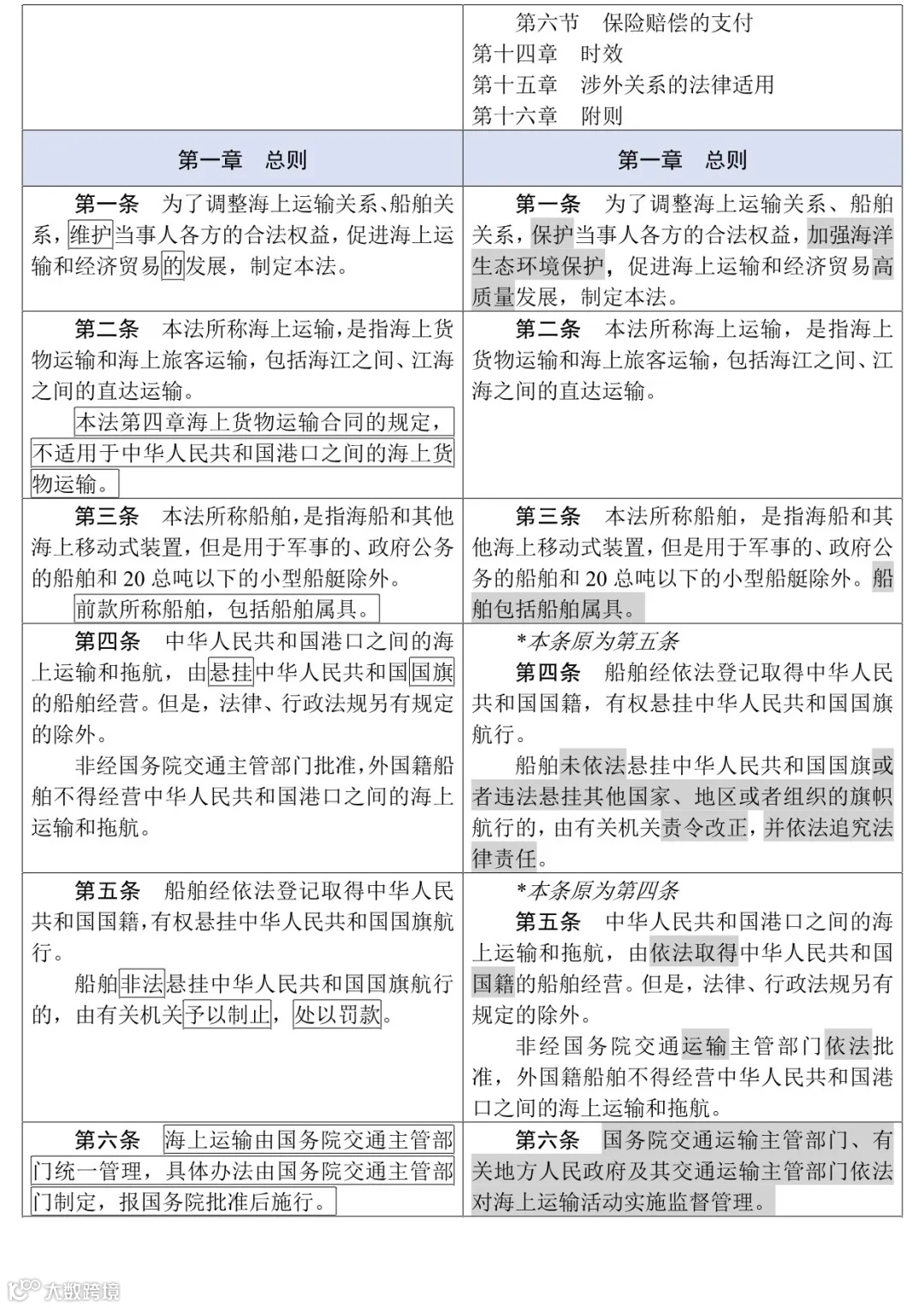
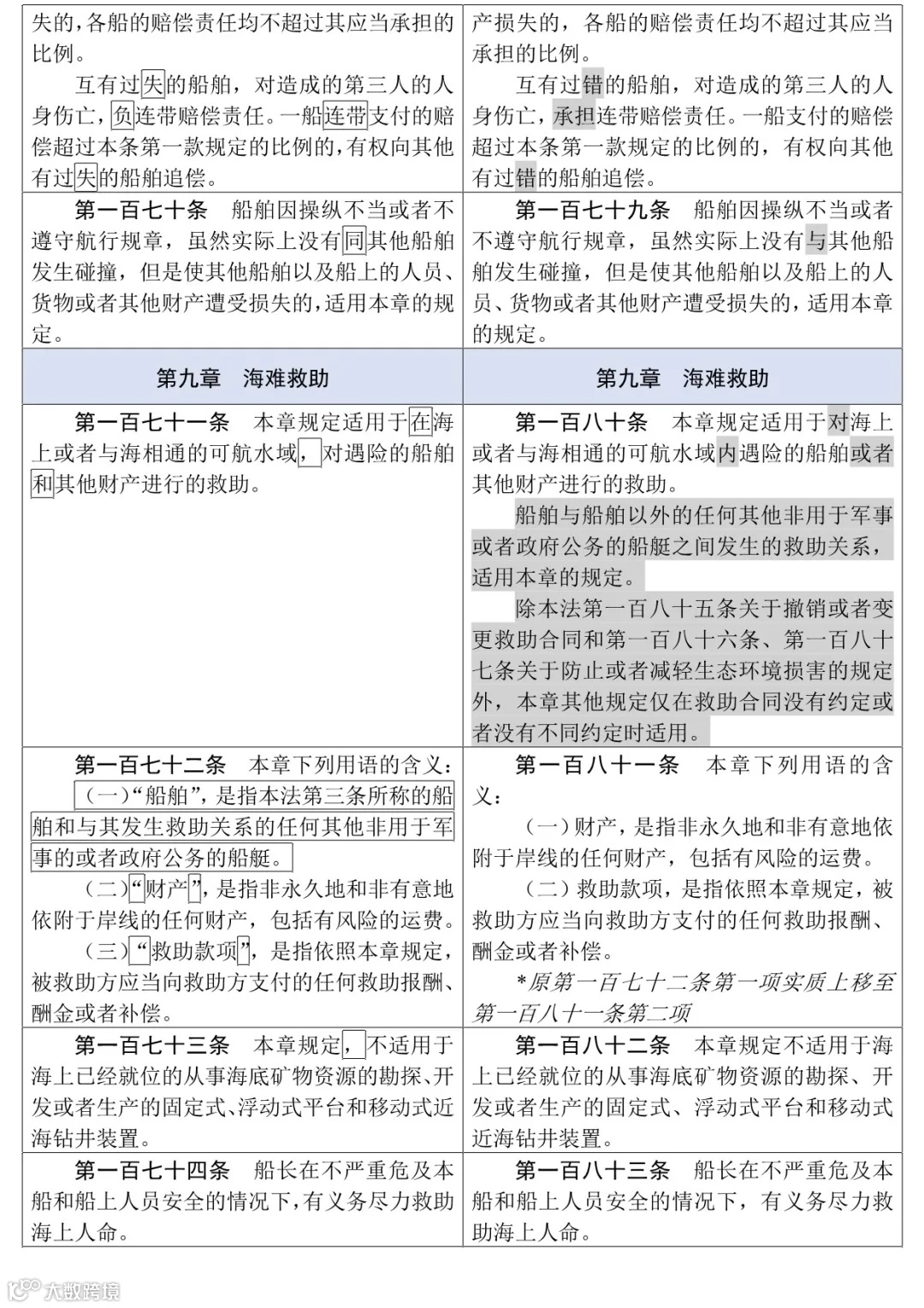
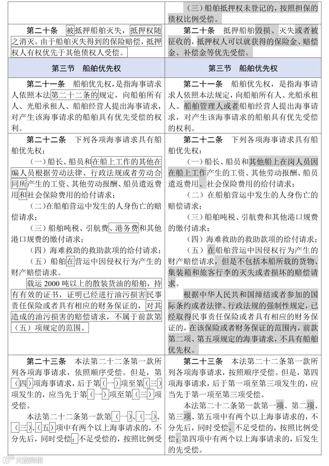
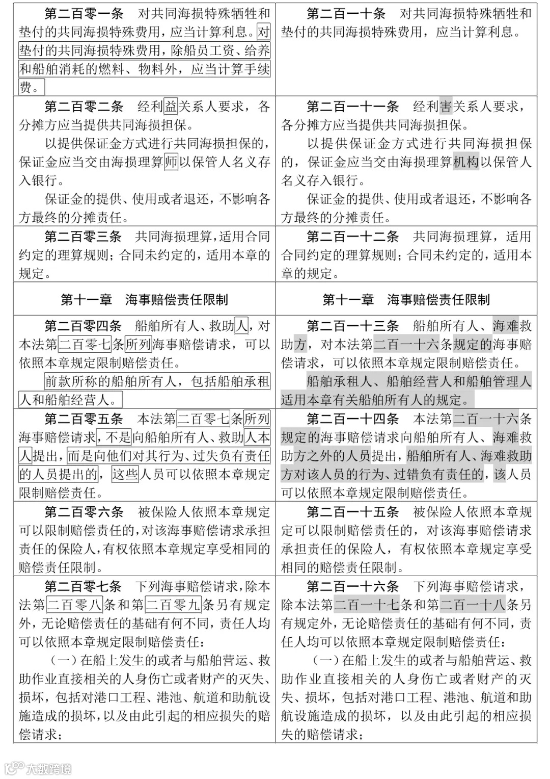
中华人民共和国海商法
新旧条文对照表
*本文转自上海海事大学海商法研究中心,特此致谢!

