大数跨境
0
0

儿童造血干细胞移植科普系列(十八):什么是造血干细胞移植后肝窦隙阻塞综合征?

儿童造血干细胞移植科普系列(十八):什么是造血干细胞移植后肝窦隙阻塞综合征? Lucas聊出海
2025-11-18
2

肝窦隙阻塞综合征(sinusoidal obstruction syndrome, SOS)又称肝小静脉闭塞症(veno-occlusive disease, VOD),是一种可危及生命的严重疾病,好发于摄入特定毒性生物碱、接受高剂量放/化疗及器官移植的患者。造血干细胞移植(HSCT)后SOS特指HSCT早期发生的、由预处理相关肝毒性所致的一类临床综合征,以黄疸、体液潴留及肝肿大为典型表现,重症患者病死率可高达80%[1, 2]
01

发病机制


HSCT后SOS/VOD通常发生在移植后的前3周内,尤其是1-2周最为高危,而这与移植前患儿所接受的预处理(放/化疗)引起的一系列病理变化有关[3](图1)

①内皮细胞损伤 放/化疗的毒性,组织损伤产生的细胞因子、药物(钙调神经磷酸酶抑制剂、造血生长因子、抗体药物等)、异源反应性T细胞、某些GSHS-转移酶相关基因突变、内源微生物代谢物的迁移及造血植入等直接损伤肝窦和肝小静脉的内皮细胞,使其肿胀、脱落。

②炎症和凝血激活 受损的内皮细胞会释放各种炎症因子和促凝物质,启动“炎症-凝血”的恶性循环。

③血管堵塞 炎症细胞、凝血因子和细胞碎片在受损的血管内堆积,形成“淤泥”一样的物质,堵塞肝脏内最微小的血管(肝窦)和小静脉。

④肝功能障碍 血管堵塞导致肝脏内部的血液流出严重受阻。肝脏因此变得充血、肿大,门静脉压力急剧增高。同时,肝细胞因缺血缺氧而大量坏死,导致严重的肝功能衰竭。

图1. SOS/VOD发病机制示意图 


02

危险因素


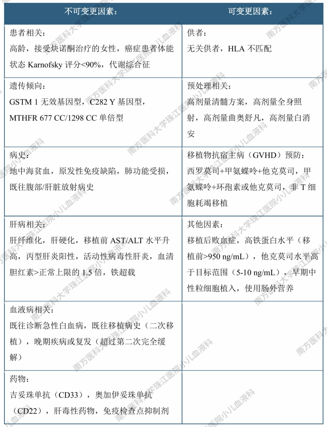
早期欧洲骨髓移植学会(EBMT)总结了患者、基础疾病、移植和肝脏疾病等相关的危险因素。然而,这种划分方法对于指导SOS风险因素管理的帮助有限。因此,EBMT于2023年建议将相关风险因素分为可变更或不可变更的风险因素[4, 5],以提供一些改善SOS风险因素和患者治疗管理的指导(表1)

表1. SOS/VOD相关风险因素(EBMT,2023年)


03

临床表现


典型SOS多发生于HSCT后3周内,少部分迟发型可发生于3周之后(表2)

  • 主要临床表现包括右上腹压痛、黄疸、痛性肝肿大、腹水、体重增加、水肿等。

  • 实验室检查可见高胆红素血症、转氨酶升高、难以解释的血小板减少等。

  • 影像学检查可发现肝肿大、腹水、胆囊壁水肿、肝/门静脉血流减慢或反向血流、门静脉增宽等。

轻症患者呈自限性,重症患者可出现肾、肺、心脏等多器官功能衰竭(MOF),预后凶险。

表2. 儿童SOS与成人SOS之间的不同疾病特点[6]


04

诊断标准


SOS临床诊断多依据修订的西雅图标准或巴尔的摩标准,但这两项诊断标准在早期识别SOS和区分迟发型SOS方面存在一定的局限性[1]。2016年EBMT提出的SOS诊断标准则具有较好的实用性,其将移植后21天内胆红素>2 mg/dl作为强制条件,并以移植后第21天为界将SOS划分为经典型与迟发型(表3)


表3. 修订西雅图、巴尔的摩和欧洲骨髓移植学会(EBMT 2016)肝窦隙阻塞综合征诊断标准

在此基础上,EBMT于2023年进一步修订了EBMT标准,以满足复杂临床场景中早期识别、诊断SOS的需求。2023修订版EBMT标准将SOS划分为可疑、临床以及已证实的SOS[4](表4)

表4. SOS诊断标准2023年EBMT修订版


研究表明,使用“可能SOS”诊断标准,超过一半的“临床SOS”病例被诊断时胆红素水平尚为正常,这意味着早期诊断“可能SOS”可以将“临床SOS”治疗启动时间提前,也预示着更好的预后。但“可能SOS”标准导致过度诊断而引起冗余治疗的情况也不容忽视,实际临床工作中应给予更加细致的鉴别。

此外,由于儿童SOS与成人SOS临床表现存在一定的差异,EBMT于2018年单独修订了针对儿童SOS的诊断标准(表5)


表5. 儿童SOS的诊断标准[6](EBMT,2018年)



05

疾病分级


根据EBMT,SOS以下述标准为依据分为4个严重程度,即轻度,中度,重度和极重度:SOS首次症状出现时间,胆红素水平和动力学变化,转氨酶水平,体重增加程度和肾功能(血肌酐)[1](表6)

表6. EBMT肝窦隙阻塞综合征疾病分级标准(2016年)

2023年EBMT推荐进一步将SOFA评分应用于预测SOS预后。与EBMT分级标准中的参数相比,序贯器官衰竭(SOFA)评分(表7)由更多的系统参数组成,可能比单独的SOS因素更强烈地影响患者生存,特别是在“可能SOS”病例中[4]

研究表明,在诊断SOS后,应反复评估SOS严重程度,及时调整治疗方案并分析预后,而新纳入的SOFA评分有望进一步提高严重程度分级指导临床治疗管理的有效性。评估分值为4分即存在严重器官功能障碍,而修订EBMT标准将存在≥2个器官功能障碍,即多器官功能障碍(MOD)SOS患者直接归类于“极重度SOS”分级。

表7. 序贯器官衰竭(SOFA)评分


同样的,EBMT针对儿童SOS修订的分级标准与成人也有所不同(表8)


表8. EBMT儿童肝窦隙阻塞综合征分级标准[6](2018年)


06



鉴别诊断


需与肝脏急性GVHD、病毒性肝炎、药物性肝损伤、毛细血管渗漏综合征(CLS)、移植相关血栓性微血管病(TA-TMA)等鉴别[1](表9)


表9. 肝窦隙阻塞综合征的鉴别诊断



07 


   治疗

进行严重程度分级有利于分层治疗。约70%的轻症患者经暂停钙调神经磷酸酶抑制剂(CNI)等可疑药物并给予利尿、液体平衡管理等支持治疗即可恢复。暂停CNI时应审慎评估GVHD风险,必要时予糖皮质激素、霉酚酸酯、抗CD25单抗等药物替代。重度及极重度患者应立即启动特异性治疗。轻、中度患者接受支持治疗,严密观察并根据病情变化及时调整治疗方案,以防病情恶化[1, 3]


①支持治疗:

每日监测患者体重、腹围、尿量、出入量等,评估病情及治疗反应。去除可疑诱因,严格管理水钠摄入,利尿,输注白蛋白、血浆或成分血,维持循环血量和肾灌注。胸/腹腔大量积液时,可适度抽液以减轻压迫。低氧状态时给予氧疗或机械通气。必要时镇痛治疗,合并肾功能衰竭时进行血液透析或滤过治疗。

②特异性治疗:

  • 去纤苷/去纤苷钠 (Defitelio,defibrotide sodium):去纤苷是目前全球公认的、唯一被美国食品药品监督管理局(FDA)和中国国家药监局(NMPA)批准用于治疗重度SOS的药物[3]。2023年一项去纤苷治疗SOS的真实世界研究中,轻度/中度SOS患者移植后第100天的完全缓解率CR为68%,且在所有统计时间节点上,轻度/中度SOS患者的估计生存率均高于重度/极重度SOS患者[7](图2)该研究同时表明去纤苷用于儿童SOS的疗效优于成人,其主要不良事件为肺、消化道出血。推荐用法:6.25 mg/kg(2小时静脉滴注,每6小时给药一次),依据治疗反应至少用药2~3周,直至SOS症状完全消退。同时应密切监测凝血指标,有出血风险的患儿,可根据经验酌情减量。获得CR或发生严重出血时,可停药观察。


图2. 去纤苷治疗SOS的真实世界研究。估计生存率(a)总体和(b)儿童患者和(c)成人患者

  • 重组人组织型纤溶酶原激活物(rh-tPA):与纤维蛋白结合后,诱导纤溶酶原转化为纤溶酶,降解纤维蛋白,发挥溶栓活性。较早期的国外指南将其列为不能获得DF时的可选择药物之一,基于较高的严重出血风险(近30%)而不再推荐。近年国内陈峰等以低剂量rh-tPA(10 mg/d)为主方案治疗16例HSCT后重度/极重度SOS,CR率及100d生存率均达到75%,无严重出血相关死亡。这是一种在无法获得去纤苷或去纤苷治疗无效情况下的探索性选择,必须在具备严密监护和输血条件的中心,由经验丰富的医生权衡利弊后决策。

  • 糖皮质激素:早期应用有一定疗效。甲泼尼龙(MP)0.5 mg/kg,每日2次,反应率为63%,100天生存率为 58%。应用时应警惕增加感染风险。对于伴有显著炎症反应或难以与移植物抗宿主病(GVHD)鉴别的病例,糖皮质激素仍是一种治疗选择。它不应作为SOS的一线特异性治疗,主要用于合并GVHD或作为综合治疗的一部分。

  • 其他:对治疗无反应、进展迅速的SOS患者,如有条件,可尝试经颈静脉肝内门体静脉分流术(TIPS)、肝移植等挽救治疗。

预防

①一般原则:避免SOS危险因素,包括祛铁治疗、避免肝炎活动期进行HSCT、预处理方案调整(减低强度、药代动力学指导BU用药、分次TBI等)、避免合用肝毒性药物、警惕某些药物应用(CD33/CD22单抗等)增加SOS风险;液体平衡管理(避免超负荷,同时维持有效血容、避免肾灌注不足);HSCT后早期应监测体重、腹围等变化。此外,常规应用EASIX(内皮细胞激活应激指数)评分有助于识别移植后高SOS风险患儿。

②预防药物:基于患者个体风险进行分层预防。对于具有多个高危因素(如二次移植、使用CD33/CD22抗体、铁过载等)的患者,应采取更积极的预防策略。

③熊去氧胆酸(UDCA):仍是广泛使用的基础预防用药。目前,UDCA在国内外已得到普遍应用推荐用法:UDCA 12~15 mg·kg-1·d-1,移植前开始服用,移植后100 d 停药。2024年一项荟萃分析表明,在所有接受造血干细胞移植的患者中,UDCA(300 mg,bid;若体重>90 kg,则每日300 mg+600 mg)相比于去纤苷在预防SOS方面具更好的期望;但针对仅接受同种异体造血干细胞的患者进行亚组分析中,去纤苷的预防效果优于UDCA[8]

④去纤苷(DF):DF 6.25 mg/kg,每6h小时1次,每次维持2小时静脉给药,自预处理开始用药,移植后30天停药。对于存在多个高危因素的患者,可考虑在预处理期间至移植后特定时段内预防性使用去纤苷,具体方案需由医生根据中心经验和患者情况制定。一项研究高危人群(≥90%的患者有≥2个高危因素,39%的患者接受了≥2次HCT,30%的患者曾接受过伊妥珠单抗奥佐米星或吉妥珠单抗奥佐米星治疗)应用去纤苷预防移植后SOS,移植后第30天,20%患者出现了SOS;其中,32%为轻度/中度,34%为重度,34%为极重度。

⑤普通肝素或低分子量肝素:其预防效果仍有争议,在不同移植中心策略不一,不作为强推荐。

⑥中成药(复方丹参、复方川穹嗪等)。


参考文献:

[1]造血干细胞移植后肝窦隙阻塞综合征诊断与治疗中国专家共识(2022年版)
[2]Ichikawa H, Yakushijin K, Kurata K, et al. Utility of the refined EBMT diagnostic and severity criteria 2023 for sinusoidal obstruction syndrome/veno-occlusive disease. Bone Marrow Transplantation, 2024, 59(4): 518-525.
[3]Larue M, Malard F, Alaskar AS, et al. Management of liver sinusoidal obstruction syndrome/veno-occlusive disease in adults: a 2025 perspective from an international expert group. Bone Marrow Transplantation, 2025, 60(7): 1002-1008.
[4]Mohamad M, Florent M, Ahmed SA, et al. Diagnosis and severity criteria for sinusoidal obstruction syndrome/veno-occlusive disease in adult patients: a refined classification from the European society for blood and marrow transplantation (EBMT). Bone Marrow Transplantation, 2023, 58: 749-754.
[5]Ruutu T, Peczynski C, Houhou M, et al. Current incidence, severity, and management of veno-occlusive disease/sinusoidal obstruction syndrome in adult allogeneic HSCT recipients: an EBMT Transplant Complications Working Party study. Bone Marrow Transplantation, 2023, 58(11): 1209-1214.
[6]Corbacioglu S, Carreras E, Ansari M, et al. Diagnosis and severity criteria for sinusoidal obstruction syndrome/veno-occlusive disease in pediatric patients: a new classification from the European society for blood and marrow transplantation. Bone Marrow Transplant, 2018, 53(2):138-145.
[7]Mohty M, Blaise D, Peffault de Latour R, et al. Real-world use of defibrotide for veno-occlusive disease/sinusoidal obstruction syndrome: the DEFIFrance Registry Study. Bone Marrow Transplantation, 2023, 58:367-376.
[8]Mário SP, Ángelo M, Letícia ME, et al. Hepatic Sinusoidal Obstruction Syndrome/Veno-Occlusive Disease (SOS/VOD) Primary Prophylaxis in Patients Undergoing Hematopoietic Stem Cell Transplantation: A Network Meta-Analysis of Randomized Controlled Trials. Clinical Medicine, 2024, 13: 6917.


作者|张文鑫

审核|余莉华、杨丽华

图片|小儿血液科、部分来自网络

编辑|胡炯华




南方医科大学珠江医院小儿血液科,隶属于儿科中心,编制床位67张,目前主要从事儿童白血病、非肿瘤性血液疾病、淋巴瘤和实体瘤的规范化诊疗。有独立的PICC和输液港静疗团队。儿童造血干细胞移植亚专科(百级移植仓6间),可进行白血病、再生障碍性贫血、实体瘤等疾病的异基因造血干细胞移植。


国家卫健委儿童白血病、再生障碍性贫血、血友病等血液病定点诊治单位,国家卫健委儿童淋巴瘤、脑瘤等实体瘤定点诊治单位,国家卫健委儿童血液病恶性肿瘤定点单位,国家卫健委儿童血液病恶性肿瘤专家委员会白血病专委会委员单位,中国儿童白血病协作组(CCLG)、全国儿童淋巴瘤协作组(CNCL)、全国儿童骨髓衰竭性疾病协作组的成员单位,噬血细胞综合征(HLH)中国专家联盟华南儿童分中心的理事单位。华南地区最早开白血病、淋巴瘤的CAR-T细胞治疗的单位之一。


主要开展业务:儿童白血病、淋巴瘤、脑瘤、再生障碍性贫血、噬血细胞综合征、难治性免疫性血小板减少症、难治性血管瘤以及罕见病的综合诊治(化疗、免疫治疗、造血干细胞移植、中西医结合治疗等)。


小儿神经外科牵头成立的脑瘤院内MDT和小儿外科牵头成立的实体肿瘤MDT成员,负责脑瘤和颅外实体肿瘤患儿综合治疗方案的制定和化疗。


小儿血液科主任杨丽华,小儿造血干细胞移植亚专科主任,儿科住培基地主任,主任医师,副教授,医学博士,硕士研究生导师,首都医科大学儿科系本科毕业,北京大学医学部博士研究生毕业,2013年曾在意大利锡耶纳大学附属医院做访问学者。任国家卫健委儿童血液病恶性肿瘤专家委员会白血病专委会委员;中华医学会儿科临床药理学组(前)副主任委员;中华医学会儿科肿瘤学组委员;中国妇幼保健协会地贫防治专委会常委;中国抗癌协会小儿肿瘤专委会委员;广东省医师协会儿童血液肿瘤专委会副主任委员;广东省临床医学学会小儿血液肿瘤专委会主任委员;广东省抗癌协会小儿肿瘤专业委员会副主任委员;《儿科药学杂志》常务编委,《中国小儿血液与肿瘤杂志》编委,主持省部级项目6项,在中英文期刊公开发表论文100余篇。





【声明】内容源于网络
0
0
Lucas聊出海
跨境分享台 | 长期更新实用资讯
内容 47463
粉丝 2
Lucas聊出海 跨境分享台 | 长期更新实用资讯
总阅读233.4k
粉丝2
内容47.5k