中韩税收协定关键问题解析:企业如何合规降低税负
中资企业在韩国开展业务时,常面临税收居民身份、常设机构认定、预提所得税优惠及双重征税等核心税务问题。本文结合中韩税收协定,围绕实务场景进行专业解析,助力企业合规经营并优化税务成本[k]。
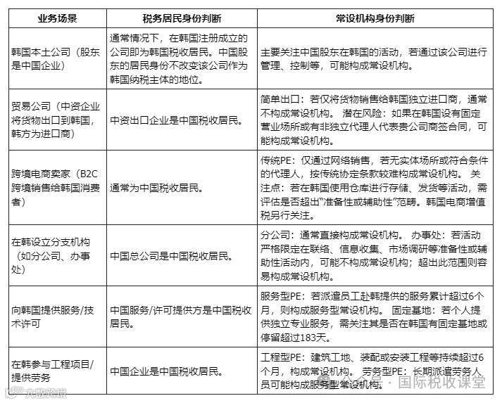
一、企业税收身份的判定与税务处理
(一)税收居民与常设机构的判定标准
准确识别企业在中韩两国的税收身份,是适用税收协定优惠和履行纳税义务的前提[k]。
税收居民:通常依据公司注册地判定。在韩国注册的公司为韩国税收居民。若中韩两国均主张居民身份,则需根据协定规则协商解决[k]。
常设机构:中国企业在韩设有固定场所(如办公室、工厂)、持续时间超过6个月的工程建设项目、或在一年内提供服务累计超6个月,或授权人员在韩长期代表企业签订合同,均可能构成常设机构,需就相关所得在韩国纳税[k]。
(二)不同身份下的税务处理规则
a. 韩国税务居民(如韩国子公司):须就全球所得缴纳韩国企业所得税;向中国股东分红时,中国股东可依协定申请降低韩国预提所得税税率[k]。
b. 在韩构成常设机构(如分公司或符合条件的项目):该机构来源于韩国的所得需在韩国缴税;中国母公司可在申报中国企业所得税时,按规定抵免已在韩国缴纳的税款,避免双重征税[k]。
c. 无常设机构但从韩取得收入(如股息、利息、特许权使用费):韩国付款方通常需预提所得税,但可依据税收协定适用优惠税率;中国企业在申报时可抵免在韩已缴税款[k]。
准确判定税收身份是合规管理与税负优化的第一步。复杂情形建议咨询专业税务机构[k]。
二、预提所得税优惠适用条件
中韩税收协定对非居民从韩国取得的股息、利息和特许权使用费设定了低于韩国国内法的优惠预提税率,有效降低跨境税负[k]。
享受优惠税率的关键条件:
1. 中国税收居民身份:申请人须提供税务机关出具的《中国税收居民身份证明》[k]。
2. 受益所有人身份:申请人应为所得的实际控制人,非导管公司或名义持有人。税务机关将审查交易的商业实质,防范协定滥用[k]。
3. 所得与常设机构无实际联系:若相关所得与企业在韩常设机构有实质关联,则应作为机构利润纳税,不适用协定优惠税率[k]。
4. 遵守韩国申报程序:需向韩国付款方提交必要文件,确保付款时适用协定税率;逾期未申报可能导致多缴税款,需通过退税程序追回[k]。
特别提示:多边工具(MLI)引入的“主要目的测试”(PPT)已适用于中韩税收协定。若交易主要目的为获取协定优惠,且不符合协定宗旨,可能被拒绝给予优惠待遇。跨境安排应具备真实商业目的[k]。
三、避免双重征税的操作路径
中韩税收协定通过税收抵免机制防止双重征税。中国对居民企业来源于韩国的所得采用税收抵免法[k]。
企业在韩国已缴的所得税,可在申报中国企业所得税时,从应纳税额中抵免,抵免额不超过按中国税法计算的该项所得应纳税额[k]。
间接抵免:中国居民企业持有韩国公司至少10%股份并取得股息时,除可抵免股息在韩缴纳的预提税外,还可就该韩国公司就相关利润在韩缴纳的公司所得税部分进行间接抵免[k]。
实务建议:
准确申报:在企业所得税汇算清缴时,完整填报《企业境外所得税收抵免明细表》等附表[k]。
凭证齐全:妥善保存在韩国缴税的完税证明等资料,以备核查[k]。
及时咨询:对于复杂跨境交易或抵免计算,建议提前咨询税务专业人士或主管机关,确保合规并充分享受税收优惠[k]。

