直肠癌约占所有结直肠癌的1/3,男性和女性每年的发病率约为0.139‰和0.086‰,是极为严重的疾病负担。同时,直肠癌的发病率正在上升,特别是在50-64岁的群体中,直肠癌可占CRC病例的40%。直肠癌确诊时通常已发展为晚期,但随着筛查水平的提升,越来越多的直肠癌病例得以发现于早期,因此针对早期直肠癌的规范化诊疗不可忽视。日前,Annals of Oncology发布了ESMO关于局限期直肠癌诊断、治疗和随访的最新版临床实践指南,本文将着重介绍诊断与新辅助治疗相关内容。
早期直肠癌症状通常不明显,对于筛查试验呈阳性的患者,结肠镜活检可以进一步提供准确的组织学诊断。肿瘤的浸润深度是判断后续采取局部切除、根治性手术或新辅助治疗的重要依据,在切除肿瘤前,应根据肿瘤大小、浸润深度、类型、分级、肿瘤是否出芽、淋巴和血管浸润状态以及切缘状态等风险特征进行综合评估。通过活检发现的错配修复异常/高度微卫星不稳定(dMMR/MSI-H)型患者,以及Lynch综合征患者是免疫疗法可能的获益人群。
结肠镜是直肠癌的标准检查手段,与之相比,MRI可以提供原发性病灶以及其他盆腔器官结构的准确信息,以便进行分层和差异化治疗。一项荟萃分析得出结论,MRI 是确定肿瘤与直肠系膜筋膜 (MRF) 之间关系以及 MRF 受累情况的最准确方法。然而MRI难以进行N分期,直肠内超声(ERUS)在这一方面的表现更佳。在ERUS下,淋巴结是否>10 mm已成为判断肿瘤恶性程度的临床标准。同时,ERUS也是判断T分期的有力手段。
在判断远处转移,确定M分期方面,胸部和腹部CT至关重要。PET-CT不推荐常规用于M分期,在CT结果不确定时,其可作为可选检测手段。
指南建议
所有患者在诊断时都应使用活检材料评估MSI和/或MMR状态 [I, A; ESCAT score: I-B].。
RAS、BRAF V600E、NTRK和HER2状态对局部直肠癌的治疗没有影响,不推荐进行相应的基因型检测 [IV, D].。
直肠癌的诊断应由肿瘤内科、放射科、外科、和病理科医生组成的多学科团队(MDT)综合讨论确定[I, A]。在决策过程中应考虑临床指南 [I, A]。
应进行完整的病史和体格检查,包括直肠指检(DRE)、全血细胞计数、肝肾功能检查和血清癌胚抗原 (CEA) 的测定 [III, A]。
建议术前进行结肠镜检查和 MRI 以确定肿瘤水平 [III, A]。
推荐将ERUS用于T分期(cT1 vs. cT2)[II, A]。
MRI 是分期检查的手段之一,用于治疗分层 [I, A],是分期的可选策略 [II, B]。
MRI 报告应包括对肿瘤浸润深度、淋巴结状态、外侧淋巴结状态、EMVI状态和MRF状态的描述 [III, A]。
指南推荐的高危标准是cT4a或cT4b、MRF+、cN2 (≥4 个可疑淋巴结)、EMVI+和外侧淋巴结肿大≥7 mm [I, A]。
建议通过胸部和腹部 CT 检查进行远处转移分期 [III, A]。
I-III期的早期直肠癌通常以治愈为目的进行根治性治疗。按照原发病灶的位置,直肠癌可以细分为位于上1/3段的上部直肠癌、位于中段的中部直肠癌和位于下1/3段的下部直肠癌。
处于不同位置的病灶具有不同的特征和生物学行为,例如,中部和下部直肠癌极易发生手术并发症和局部复发,因此预防复发是临床需特别关注的治疗目标。而对于上部直肠癌,放疗的获益非常有限,通常采取与结肠癌相似的治疗手段。
基于治疗目的与原发灶部位的不同,患者的治疗路径存在较大差异,如图1-图4所示。

图1. cT1-cT3局限期上部直肠癌的治疗路径

图2. cT4局限期上部直肠癌的治疗路径

图3. 拟接受手术治疗的中部或下部局限性直肠癌的治疗路径

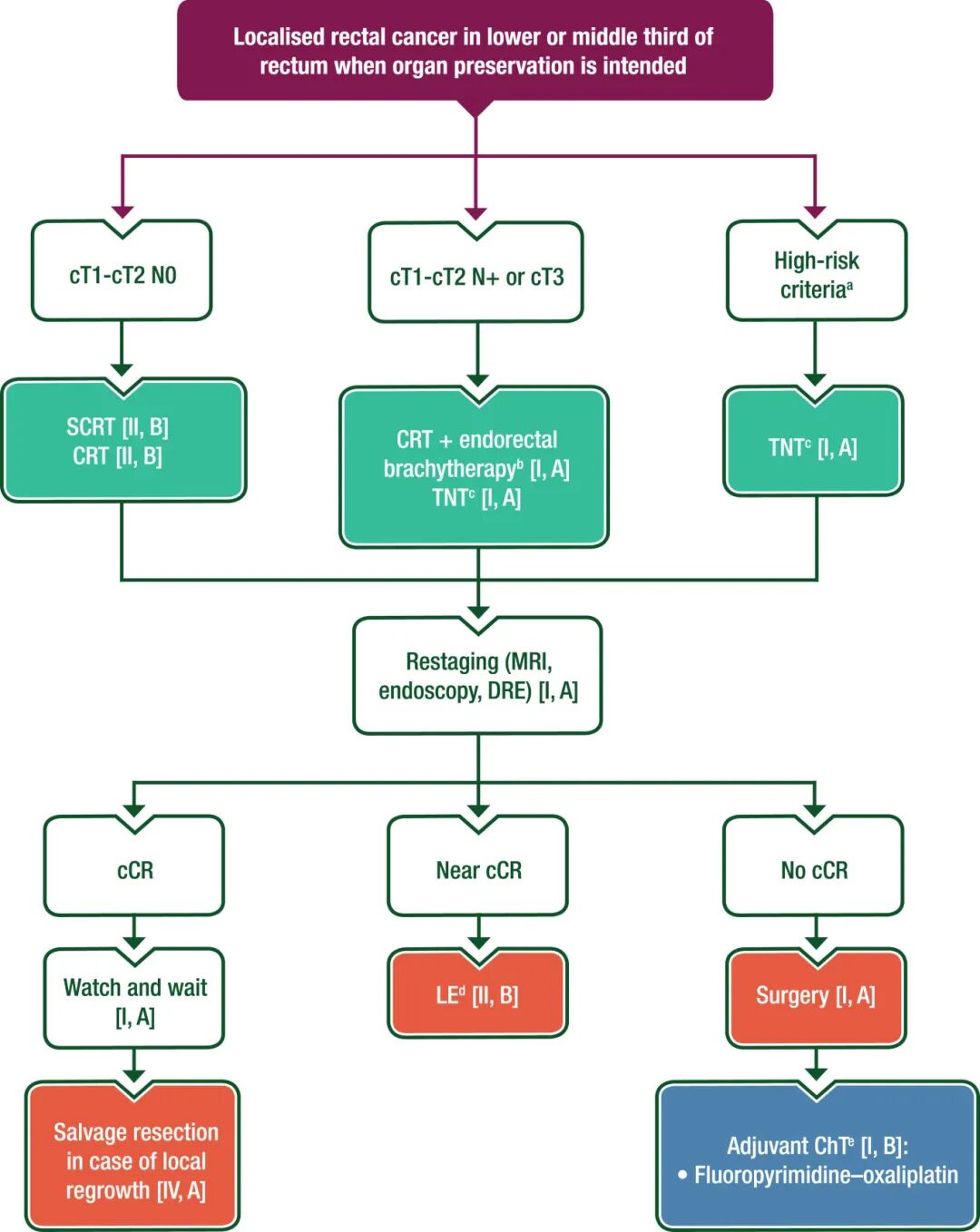
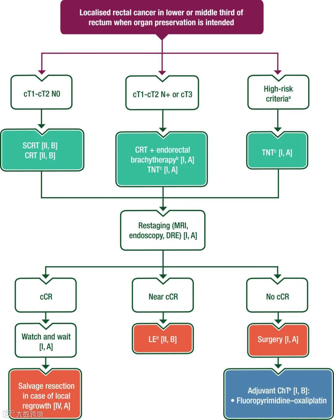
图4. 拟保留器官的中部或下部局限性直肠癌的治疗路径
放化疗(CRT)与短程放疗(SCRT)的应用取决于治疗目的以及分期。对于计划行根治性手术的cT2N0或N+患者,前全直肠系膜切除术(TME)是标准治疗方法,CRT或SCRT序贯局部切除是替代方案,但并不作为常规推荐;而对于cT3N0 或N1的中段或下段患者,CRT和SCRT的缩瘤效果可以促进R0手术的实施,并降低局部复发率。
对于计划保留器官的cT1-cT2N0患者,可以考虑SCRT或CRT,达到了临床完全缓解(CCR)的患者,观察等待是选择之一。而近CCR的患者,可能需要行局部切除术。
对于计划保留器官的cT2、N+和cT3患者,可以考虑标准CRT序贯直肠近距离增强放疗。OPERA实验显示,近距离增强放疗可以提高cCR率,从而增加此类患者的器官保留可行性。
指南建议
对于计划接受手术的中部或下部肿瘤:
cT2N0且肿瘤<4 cm的患者,通常不推荐术前放疗序贯局部切除 [III, D],但可以考虑用于手术风险高的老年或虚弱群体等特定患者。
建议cT2N+、cT3N0或cT3N1患者接受新辅助SCRT或CRT(非全程新辅助治疗)[I, A]。
对于计划保留器官的中部或下部肿瘤:
SCRT或CRT可推荐用于cT1-cT2N0患者 [II, B]。
对于cT1-cT2N+或cT3N0-1且肿瘤<5 cm的患者,建议使用标准体外CRT序贯直肠近距离放疗进行放疗剂量递增 [I, A]。
对于计划行根治性手术的高风险患者,全程新辅助治疗(TNT)可以改善远处控制和DFS,是治疗选择之一。
对于cT2N+或cT3Nany且计划保留器官的患者,具有高风险标准或cT2N+或cT3Nany的患者,TNT可以改善cCR率。
TNT包括“诱导化疗序贯CRT或SCRT”和“CRT或SCRT序贯巩固化疗”两种模式,对于以器官保留为目的的患者, CRT序贯巩固化疗是更佳方案。
指南建议
应基于高质量MRI检查结果,充分考虑患者因素,并在MDT讨论下作出使用TNT的决定 [V, A]。
放疗应以长疗程CRT(50-50.4 Gy/25-28f,同时使用卡培他滨或5-FU输注)或SCRT(25 Gy/5f)的方式提供 [I, A]。
巩固化疗或诱导化疗应给药3-4.5个月 [I, A]。
若使用伊立替康,则应参照PRODIGE 23试验的方案给药 [I, A]。
对于上部直肠癌:
建议cT4患者或MRF受累或可能受威胁的患者接受TNT治疗 [I, A]。
如果TNT不可行,应考虑CRT或SCRT [I, A]。
对于计划接受手术的中部或下部直肠癌:
建议符合高危标准的患者接受TNT治疗 [I, A]。
对于计划保留器官的中部或下部直肠癌:
建议符合高危标准的患者,以及cT2N+或cT3Nany的患者接受TNT治疗 [I, A]。
可推荐行CRT序贯巩固放疗以提高cCR率 [I, B]。
单纯新辅助化疗是新兴治疗策略。基于PROSPECT、CONVERT和FOWARC三项研究的结果,单纯新辅助化疗与新辅助CRT的局部复发和DFS获益相似。
指南建议
对于考虑行新辅助化疗的患者,应基于PROSPECT 研究的纳入标准(T2N+、T3Nany,CRM≥3 mm,可以行控便功能保留手术)进行判断 [I, A]。
新辅助化疗方案为3个月的CAPOX或FOLFOX [I, A],不推荐行新辅助FOLFIRINOX或单克隆抗体治疗 [V, D]。
对于上部直肠癌三分之一肿瘤:
建议cT2N+或cT3Nany的患者使用新辅助化疗 [I, A]。
建议cT4Nany的患者使用新辅助化疗 [I, A]。
对于计划接受手术的的中部或下部直肠癌:
建议cT2N+、cT3N0或cT3N1患者使用新辅助化疗 [I, A]。
不推荐dMMR和MSI-H患者接受新辅助化疗 [V, D]。
如果不耐受新辅助化疗或疾病进展,建议进行挽救性放疗 [I, A]。
若出现cCR,不建议行观察和等待策略 [I, D]。
·
约2%-3%的直肠癌表现为dMMR和/或MSI-H,此类患者对新辅助化疗的应答有限。有研究数据表明,仅通过PD-1阻断疗法而无需化疗、放疗或手术即可清除局部晚期直肠癌的肿瘤细胞,然而该策略目前尚未获得药品监管机构的批准。

图5. 局部晚期dMMR或MSI-H直肠癌的治疗路径
指南建议
无论肿瘤位于上、中还是下部,局部晚期dMMR/MSI-H直肠癌患者均应接受dostarlimab治疗,计划的治疗持续时间为6个月 [II, A; ESCAT score: I-B; 未获得未获得欧洲药品管理局或美国食品药品监督管理局的批准].
治疗后的随访标准应与TNT后达到cCR的pMMR患者接受观察等待策略的随访标准保持一致 [II, A]。
如果肿瘤持续存在或局部复发,建议进行挽救性切除术 [IV, A]。
推荐进行MDT讨论,根据临床风险评估决定是否采用辅助化疗或放化疗 [III, A]。
医脉通是专业的在线医生平台,“感知世界医学脉搏,助力中国临床决策”是平台的使命。医脉通旗下拥有「临床指南」「用药参考」「医学文献王」「医知源」「e研通」「e脉播」等系列产品,全面满足医学工作者临床决策、获取新知及提升科研效率等方面的需求。


