随着汽车行业加速智能化转型,传统线下IDC集群正快速向云端迁移并进行容器化改造。在此过程中,Pod内存异常、频繁发生OOMKilled等问题日益突出,主要表现为:Pod内存占用远高于JVM监控的堆内外内存;存在“消失的内存”无法定位来源;同一业务在切换操作系统或容器化后才出现上述现象。尽管Java排查工具众多,但难以精准定位根源。为此,我们总结出一套系统性排查方法,并依托阿里云操作系统控制台推出Java内存诊断功能,帮助用户从应用与系统双重视角快速定位内存问题。
Java内存组成解析
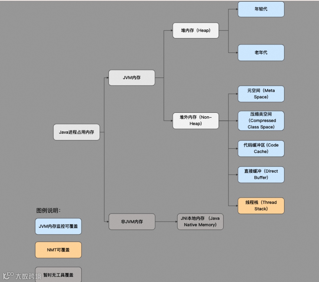
要解决“消失的内存”问题,需全面了解Java进程的内存结构:
- 堆内存:由-Xms/-Xmx参数控制,可通过MemoryMXBean等接口获取使用情况。
- 堆外内存:包括元空间(MaxMetaspaceSize)、压缩类空间(CompressedClassSpaceSize)、代码缓存区(ReservedCodeCacheSize)、直接缓冲区(MaxDirectMemorySize)及线程栈(Xss)等。
- 非JVM内存:
- JNI本地内存:通过JNI调用C/C++代码,使用malloc、brk、mmap等方式直接分配的内存,不受JVM监控覆盖。
常见Java内存黑洞
JNI内存泄漏
JNI内存是典型的“监控盲区”,虽无显式本地方法调用,但依赖库(如ZLIB)可能引发JNI内存泄漏,导致进程实际内存远超JVM监控值。
libc内存管理机制影响
JVM底层基于C++实现,内存申请需经glibc等libc库中转。以ptmalloc为例,其为每个线程维护Arena(默认64MB),并通过bins缓存chunk,Top chunk管理剩余空间。该机制易引发以下问题:
- 多线程环境下Arena导致的内存浪费;
- Top chunk因内存碎片无法及时归还OS;
- bins缓存造成已释放内存仍被统计为占用。
透明大页(THP)导致内存膨胀
Linux透明大页(Transparent Huge Page)将4KB小页合并为2MB大页以提升性能,但若仅使用少量内存却分配整块大页,会造成显著内存浪费,成为JVM内存与实际RSS差异的重要诱因。
通过阿里云操作系统控制台定位Java内存问题
阿里云操作系统控制台是一站式运维平台,集成监控、诊断、追踪、AI可观测等能力,专为解决云端复杂系统问题设计。以下以汽车客户在迁移至ACK集群时遭遇的JNI内存泄漏为例,展示排查流程。
背景:多个Java Pod在无流量异常情况下偶发OOM,JVM内存监控稳定(5G Limit,常态约3G),但容器RSS持续逼近上限。
排查步骤:
- 在内存高水位时启动内存全景分析,确认容器内存主要由Java进程占用。
- 对Java进程深入分析,获取Pod RSS、WorkingSet、JVM内存、进程实际内存等指标。
分析显示,进程实际内存比JVM监控高出570MB,全部归属JNI内存。
- 开启JNI内存分配Profiling,生成调用火焰图,发现主要内存来自C2编译器JIT预热。
- 结合常态化Java CPU热点追踪功能,对比内存正常与突增时段的热点栈。
对比发现,内存突增时段CPU栈集中于C2编译器,且此前有业务流量上升及大量反射操作,触发JIT重新编译。
排查结论
C2编译器在JIT过程中通过JNI申请大量内存,叠加glibc内存管理机制(如Top chunk碎片、bins缓存)导致内存放大且延迟释放,最终引发OOM。
缓解方案
- 调整C2编译器参数,采用更保守的编译策略,降低JIT频率。
- 设置MALLOC_TRIM_THRESHOLD_环境变量,促使glibc及时将空闲内存归还操作系统。

