搜索
首页
大数快讯
大数活动
服务超市
文章专题
出海平台
流量密码
出海蓝图
产业赛道
物流仓储
跨境支付
选品策略
实操手册
报告
跨企查
百科
导航
知识体系
工具箱
更多
找货源
跨境招聘
DeepSeek
首页
>
国际站数据概览新升级:可以统计平台的自然流量占比了
>
0
0
国际站数据概览新升级:可以统计平台的自然流量占比了
橙优企服
2025-12-01
8
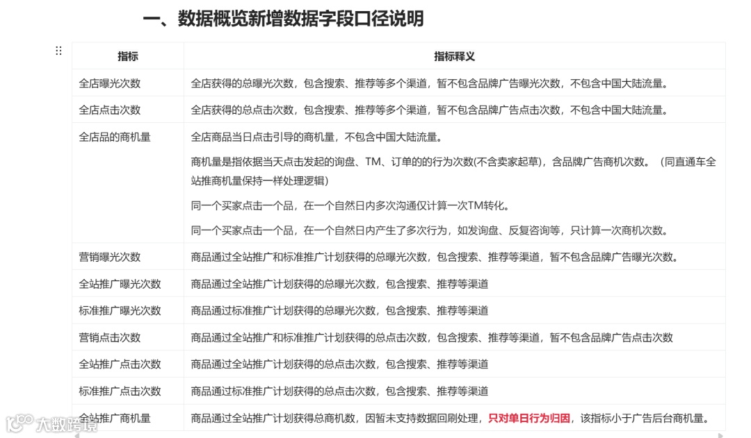
导读:最近这个数据概览进行了新升级,多了很多数据,目前能看到的总数据项有28个。特别增加了全店的曝光和点击,以及直通车的营销曝光和点击。
最近数据概览功能迎来升级,新增多项关键指标,目前可查看的总数据项达28个。
新增核心数据维度
本次升级重点增加了全店曝光与点击数据,以及直通车营销带来的曝光和点击数据,帮助商家更全面地掌握流量结构。
自然流量占比计算方法
商家可通过“下载数据”功能导出明细,进一步分析平台自然流量表现。
计算公式如下:
自然曝光次数 = 全店曝光次数 - 营销曝光次数
自然曝光占比 = (自然曝光次数 / 全店曝光次数)× 100%
自然点击次数 = 全店点击数 - 营销点击次数
自然点击占比 = (自然点击次数 / 全店点击数)× 100%
操作提醒
使用前请在指标自定义设置中勾选全部28项指标,确保数据完整性。
【声明】内容源于网络
0
0
橙优企服
各类跨境出海行业相关资讯
内容
2287
粉丝
0
立即咨询
关注
橙优企服
各类跨境出海行业相关资讯
总阅读
8.1k
粉丝
0
内容
2.3k
立即咨询
关注