对亚马逊卖家来说,每年假日季狂欢过后的“退货潮”从来都是一场实打实的年终大考。
而2026年的这波考验,难度更是直线升级——平台明确延长了假日季退货期限,2025年11月1日至12月31日期间售出的商品,买家可在2026年1月31日前无理由退货。
行业普遍预测2026年1月将迎来退货高峰,这注定是一场硬仗。
不过好在,亚马逊近期上线了全新的退货控制面板,以集中式数据洞察+建议操作,为卖家提供退货管理神器,精准应对退货潮冲击。

此前,卖家想要查看退货数据,需在多个后台模块间切换,数据分散且缺乏深度分析。
而全新退货控制面板的推出,则是把分散的退货数据、实时库存状态和客户反馈全部整合到同一界面,让卖家彻底从“被动救火”转向“主动管控”。
新上线的退货控制面板以ASIN为核心分析单元,搭建了五大功能模块,从问题定位到库存止损形成完整闭环,每一项都直击卖家需求:
01 ASIN级洞察:精准定位退货爆雷产品
实时追踪每个ASIN的退货量、退货率和退款金额等核心指标,让卖家快速揪出退货异常的商品。并且还会明确标注具体退货原因,还附带针对性改进建议。
也就是说,哪个产品退货多,哪个退货少,一目了然。这听起来确实有用,卖家可以根据这个数据调整库存,或者改进产品。
比如,服装类目常遇到的“尺寸不合适”问题,系统会直接提示优化产品描述或补充详细尺码表。要知道服装类目部分细分品类退货率已高达65%以上,这种精准定位能帮卖家少走很多弯路。
02 性能指标追踪:预警账号风险
面板将退货数据与账号健康直接挂钩,重点整合了“关键差评率”核心指标。
比如,当某款产品差评率占比突破3%时,系统会自动触发预警,提醒你排查商品描述是否与实物不符、包装是否存在破损或供应链是否出了问题。
注意!退货和差评往往是挂钩的。如果某个产品退货多,差评也多,那你就要小心了,可能会被亚马逊降权。
03 回收洞察:挖掘库存残值
对于参与“评级与转售(Grade and Resell)”计划的卖家,面板会清晰展示净回收率、分级商品销量和总销售额等数据,精准评估退回商品的再利用价值。
这几个数据和退货商品的回收利用有关。如果分级转售数据好,净回收值高,说明你的退货商品还能挽回一些损失。
这对于那些卖高价商品的卖家来说,可能是个福音。
04 资源中心:提供官方处理指南
面板内置亚马逊官方退货处理流程、常见问题解答及实操案例库,帮助卖家规范操作。
卖家可以在此集中管理各类报告,根据客户反馈调整运营策略——比如看到多个退货提到“包装易损”,就能立刻优化包装方案,提升后续客户体验。
05 自主设置:灵活适配品类需求
无论是FBA还是自配送(FBM)产品,卖家都能自定义退货规则。建议大家按品类特性施策:
高利润、易损坏或高退货率商品,优先开启“部分退款无需退货”策略;
低价值、不易损坏的商品,可保留仅退款功能。
总结一下,控制面板包含以下关键指标,覆盖退货全链路:
总退货量:客户提出退货申请的商品数量。
退货率:已发货商品中提出退货申请的商品比例。
已发放客户退款:针对退货申请的退款总额,包括未退货的退款。
差评率:一星、二星或三星客户评价的百分比。
分级转售商品:成功分级为不同二手状态的客户退货商品总数。
分级转售商品销量:已售给客户的分级转售商品总数。
分级转售商品总销售额:您的分级转售商品销售额总和。
净回收率——
计算公式:分级转售销售额 减去 相关费用(分级转售商品费用、亚马逊物流配送费和亚马逊物流推荐费)后,再除以分级转售商品总销售额。
从功能上看,ASIN级别洞察和性能指标能让卖家更早发现问题产品,及时调整策略;回收洞察或许能帮卖家减少一些损失。设置功能如果真的好用,可能会让退货处理更灵活。
此外,除了退货本身带来的成本,卖家还需警惕高退货率标签的风险。
亚马逊官方明确,部分退款的订单仍会计入ASIN的平均退货率。如果退货率过高,商品详情页可能被打上“高退货率”标签,直接影响Listing转化率。尤其是那些净利润低又面临高退货的品类,这点更要格外留意。
不管怎么样,这个新控制面板即将上线,卖家们不妨抱着试试看的心态,毕竟多一个工具总比没有强。
建议在上线后尽快熟悉这款控制面板的功能,结合自身品类特点制定方案——提前排查隐患、精准管控库存、优化客户体验,才能把退货损失变成运营升级的动力。
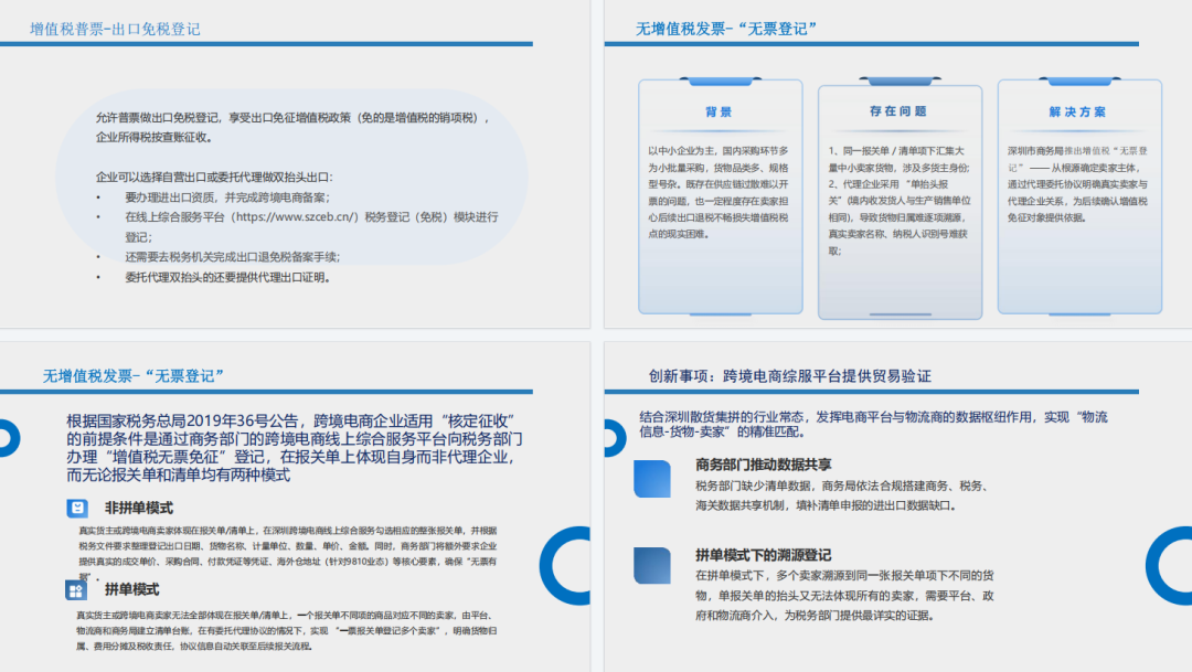
跨境电商“无票免征”出口报关相关资料
想要完整版的朋友,可以分享公众号文章到朋友圈或
发到2个250人以上的亚马逊卖家交流群
24小时后找【客服七宝V:jiubao4916】领取

