点击蓝色字体☝关注烟台本地宝并设置星标,获取最新信息~
哈喽大家
烟台每日招聘更新啦!
今天的招聘单位有
1️⃣潍柴集团
2️⃣中国远洋海运集团
一起来看详细信息!
以下岗位信息如有变动以实际为准
潍柴动力股份有限公司成立于2002年,由原潍坊柴油机厂作为主发起人、联合境内外投资者发起设立,是中国内燃机行业首家在香港H股上市的企业,也是首家通过换股吸收合并方式实现“H to A”两地上市的企业。拥有潍柴动力发动机、陕汽重卡、潍柴雷沃智慧农业、法士特变速器、汉德车桥、火炬火花塞以及德国凯傲、德国液压传动、美国德马泰克、美国PSI、法国博杜安、加拿大巴拉德等国内外知名品牌。
图源摄图网 402436602 仅配图 下同
✅热招岗位一览
👇上下滑动查看


截图源潍柴招聘 下同
✅热招岗位部分信息
图源本地宝整理 下同
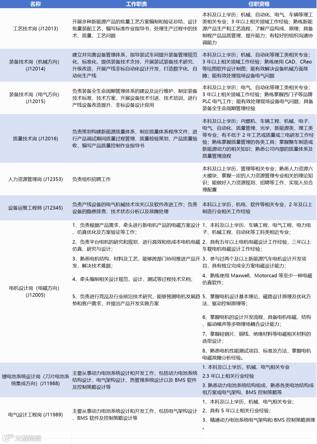
✅烟台新能源热招岗位一览
👇上下滑动查看

✅热招岗位部分信息

您可以在潍柴招聘公众号上查看招聘岗位详情按要求报名。
小编提示:长按下方二维码,关注【烟台本地宝】,回复【潍柴】即可直达报名入口。
中国远洋海运集团是中央直接管理的国有骨干企业,集团服务全球贸易,经营全球网络,以航运、港口、物流等为基础和核心产业,以数字化创新、产融结合、装备制造和增值服务为赋能产业,聚焦数智赋能、绿色低碳,全力构建“航运+港口+物流"一体化服务体系,打造全球绿色数智化综合物流供应链服务生态,创建世界一流航运科技企业。
图源摄图网 501032519
✅岗位一览
👇上下滑动查看

截图源中国远洋海运集团有限公司
✅岗位部分信息
您可以在中国远洋海运集团有限公司官网校园招聘板块查看招聘岗位详情,按要求报名。
网址:(coscoshipping.iguopin.com)
小编提示:关注【烟台本地宝】,回复【中远海运】即可直达报名入口。
-END-
在微信公众号对话框,回复【关键词】进行查询:
发送【消费券】查询烟台消费券领取入口、时间等
发送【国补】获取2025烟台国补细则
发送【招聘】查询烟台国企、大厂、事业编招聘、招聘会、免费简历模板等信息
发送【船票】查询烟台船票购票入口、订单查询、免费乘船、相关问答等信息
发送【潮汐】查看烟台天气、预警查询、每日潮汐预报等信息
发送【人才】获取烟台人才政策最新消息
▌说明:本文由烟台本地宝编辑整理发布,转载请注明,如涉及侵权或对版权有疑问,请邮件联系dongjiale@bendibao.com 删除处理。
▌来源:中国远洋海运集团有限公司 潍柴招聘 烟台本地宝综合。
▌标题及插图图源:摄图网(已获平台授权)
▌编辑:郑家驹
▌商务合作:电话 400-9999-087 QQ 4009999087
▌注:手机QQ添加时,若无法找到,请选择“找公众号”即可添加
▌内容来自网络,烟台本地宝收集整理,如有侵权,请告知删除
▼点击【阅读原文】获取烟台找工作指南!

