
稳定币,这个诞生于加密世界边缘、旨在锚定现实世界价值的物种,如今已成长为一个市值逾千亿美金、深度嵌入全球数字经济脉络的庞然大物。当它不再仅仅是小众交易者的避险工具,而是开始被Visa、PayPal等支付巨头纳入全球清算网络时,一个根本性的问题摆在了所有政策制定者、金融从业者与研究者的面前:我们究竟该如何理解这一新兴力量?是将其视为对传统支付体系的简单补充,还是一场足以撼动国际货币体系根基的结构性变革?
长期以来,对稳定币的讨论往往聚焦于其技术细节、风险敞口或应用场景。这些分析固然重要,却似乎总在“只见树木,不见森林”。而张明、包宏、王瑶三位学者的这篇《稳定币对国际货币体系的影响》,则为我们提供了一幅审视全局的“地图”,其核心贡献在于创造性地引入了“货币流通域”这一全新的分析坐标。
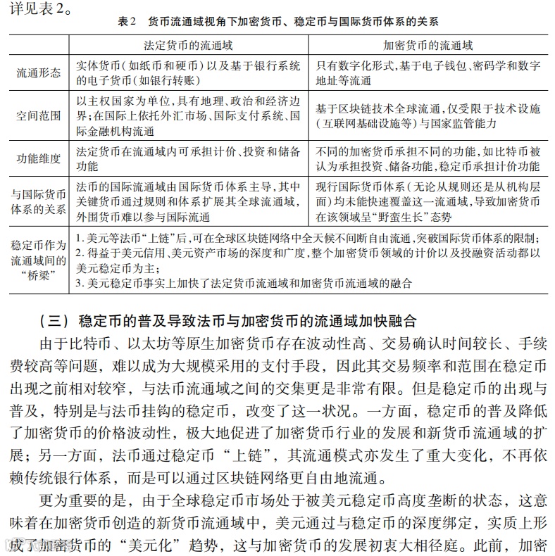
该研究的精妙之处,在于它将全球货币体系划分为两个既平行又开始交错的场域:一个是由国家信用主导、受法律与金融机构约束的传统“法币流通域”;另一个则是依托区块链、由技术信任驱动的无国界“加密流通域”。在这一框架下,稳定币(尤其是美元稳定币)的角色不再模糊,它成为了连接并加速两个流通域融合与碰撞的关键“摆渡人”。
循此逻辑,论文为我们清晰地勾勒出了一系列深刻的连锁反应:当两个流通域的边界因稳定币而消融,非美货币的主权正面临“数字美元化”的直接冲击;当私人发行的稳定币在全球网络中占据先发优势,国家主导的央行数字货币正面临激烈的公私竞争;当资金借由稳定币在监管的“灰色地带”穿梭,全球金融稳定与反洗钱体系亦迎来了前所未有的挑战。
本文的价值,在于它超越了对稳定币“风险”或“机遇”的简单定性判断,为我们理解当前全球数字货币的复杂博弈,以及我国为何对虚拟货币始终保持高压监管态势,提供了一个深刻的理论注脚。在金融科技重塑世界的今天,读懂这种结构性的变迁,远比追逐一时的价格波动更为重要。
稳定币对国际货币体系的影响:基于货币流通域的分析
作者及单位
张明,中国社会科学院世界经济与政治研究所、国家全球战略智库;
包宏,香港中文大学(深圳)国际事务研究院;
王瑶,中国社会科学院金融研究所。
关键词
稳定币;国际货币体系;货币流通域;央行数字货币;全球金融治理
【注:题图和部分图片使用AI生成】
本文所涉及的案例和观点仅作为学术探讨与研究之用,旨在推动数字经济与实体产业融合的理论与实践探索,不构成任何投资建议或决策依据。文中的信息、意见和推测仅反映报告出具日的判断,可能随时更改,且并未考虑任何特定投资者的财务状况和需求。过往表现不应作为未来结果的预示或保证。投资者应进行独立评估,并咨询专业的法律、财务、税务顾问。
任何依据或使用本文所造成的一切后果,相关机构及作者均不承担任何法律责任。
END
🔔 本文由元宇宙数字资产NFT研究发展中心(ID: MetaCentra)转载发布,本文为学术研究,仅代表作者个人观点,不代表中心立场。聚焦数字经济前沿,洞见数据要素创新。欢迎关注,一起拥抱数字未来!
如果你喜欢我的文章,请给我一个赞👍🏻,一个转发在看
,一个关注👇🏻👇🏻👇🏻
未来已来,数字经济号角已吹响,这本书能够给你一个文化数字资产全面的视角。
艺术金融博士研究生指导用书
第十一届中国艺术金融年会专题
基于可信价值构建数字艺术金融系统及体系——西沐教授在第十一届中国艺术金融年会上的发言摘要
象牙塔亦需瞭望市场!艺术品市场史研究进展与前沿——赵力教授在第十一届中国艺术金融年会上的发言摘要
重磅!数字艺术金融迎来分水岭:2025年或成主导力量——《2024年中国艺术金融发展年度研究报告》发布
文化数字资产标准化调研:全国资产管理标准化技术委员会秘书处走进中国音网
重磅!《半月谈》敲响数字藏品警钟?从“非法集资”风险到“数字文化资产”合规创新
全国资产管理标准化技术委员会(SAC/TC 583):引领文化数字资产标准化建设——文化数字资产国标起草单位介绍系列(1)
深圳文交所狂飙50亿背后:文化数据要素化的“先行者”突围——文化数字资产国标起草单位介绍系列(2)
元宇宙数字资产(NFT)研究发展中心
全联民间文物艺术品商会数字经济部
首版文化元宇宙研究院
中心社群开放招募,后台发送“8”即可获取《德勤2025年艺术金融报告》与《2025中国艺术财富白皮书》报告全文。“藏经阁”提供各类最新艺术金融、数字经济、元宇宙数字资产相关报告!
元宇宙数字资产(NFT)研究发展中心以构建文化数字资产生态体系为核心任务,致力于推动文化艺术与数字科技、金融机制深度融合,研究与应用方向包括:元宇宙语境下的数字场景建构与数字资产架构、文化艺术行业的数字化转型与数据资产确权路径、数字版权资产的入表机制与规范性流通、跨境文化资产RWA化路径与艺术金融模型设计、数字艺术金融的科技平台建设与媒体融合传播实践。
元宇宙数字资产(NFT)研究发展中心倡导“价值即数据,文化即资产”的理念,通过研究、试点、标准制定、平台搭建等多维路径,助力文化产业实现价值重构与国际化发展,并持续推动构建开放共享的学术网络与产业联盟。
李可染画院是经文化部管理部门及国家事业单位管理局登记备案的国家级画院。

