研究依据与数据说明
- OECD官网发布的CRS司法辖区列表,截至2024年4月24日,全球共有126个司法辖区签署CRS多边主管当局协议(MCAA),承诺实施CRS并开展跨境金融账户涉税信息自动交换。
- 国家税务总局官网“金融账户涉税信息自动交换”专题信息,截至2023年4月,中国已与106个国家(地区)实现CRS信息交换。
一、已与中国建立CRS信息交换的国家/地区
二、已签署CRS协议但尚未开展信息交换的国家/地区
• 喀麦隆
• 蒙古
• 巴布亚新几内亚
三、已签署CRS协议但尚未与中国交换的国家/地区
四、未签署CRS协议但已与中国开展信息交换的国家/地区
• 多米尼加
• 新喀里多尼亚
• 瓦努阿图
- 中国可通过其他国际法律工具开展税务信息交换,如双边或多边税务协定(DTA)、税务信息交换协定(TIEA)以及《多边税收征管互助公约》(MAAC)。
- 针对特定高净值人群或复杂离岸结构,即使对方无CRS框架,中国税务机关仍可依据双边协定、司法协助等途径发起专项信息请求。
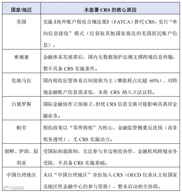
五、既未签署CRS协议也未与中国交换的国家/地区


