中国多肽化妆品市场虽起步较晚,但凭借强劲的本土创新能力和市场活力,已成为全球美妆行业增长最快的细分赛道之一。尽管国际品牌在肽类成分研发上具备先发优势,但由于战略错位与本土化不足,未能实现技术优势向市场主导地位的转化。以韩束为代表的国产品牌通过精准定位、技术突破和高效渠道运营,成功占据消费者心智,推动市场形成“国货主导、多极竞争”的格局。截至2025年,该市场仍处于高速增长的初期阶段,技术红利与消费升级将持续释放增长潜力。
市场规模与备案趋势
2.1 市场规模迅速扩大
中国多肽化妆品市场正迎来爆发式增长。中金企信数据显示,2019年至2023年,市场规模从47.3亿元增至122.1亿元,年复合增长率达26.5%。FBeauty未来迹数据进一步显示,2024年市场规模攀升至194.5亿元,同比增长59.3%。
成品市场的快速增长带动上游原料需求上升。据弗若斯特沙利文报告,中国多肽化妆品原料市场规模从2016年的6.3亿元增长至2021年的14.5亿元(CAGR 18.2%),预计2025年将达到23.2亿元(2021—2025年CAGR 12.5%),2030年将达32.4亿元。原料与成品双轮驱动,标志着中国多肽产业进入黄金发展期。
2.2 新品备案数量激增
国家药品监督管理局数据显示,截至2025年7月31日,以“肽”为关键词备案的化妆品达63,510个,其中有效期内产品为25,727个。2022年至2025年期间,相关新品备案数量持续上升,反映出企业对多肽赛道的高度布局热情。
市场竞争格局与应用特征
3.1 国货主导格局,国际品牌先发优势失效
尽管国际品牌在肽类成分研发方面起步早,但多数未将“多肽”作为核心卖点进行系统推广,且产品定位偏高端,难以覆盖大众消费群体,在中国市场未能形成预期影响力。
以抖音平台为例,按宣称“肽”为核心成分的产品GMV统计,2024年韩束市场份额达34.59%,远超第二名(4.1%)。Top10品牌中有8个为中国品牌,凸显国产品牌在该领域的绝对主导地位。
国货成功的关键在于:其一,资源集中投放——韩束51.1%的抖音GMV来自肽类产品,强化“品牌+成分”强关联;其二,价格带覆盖广泛——主力单品定价200–400元,契合主流消费需求;其三,线上渠道高效转化——在抖音、小红书等平台拥有更高周转率,加速用户心智渗透。
3.2 应用多元化:护肤为核心,功效诉求明确
多肽已广泛应用于护肤、彩妆、洗护发及口腔护理等领域。其中,多肽护肤品占比高达89.68%,是绝对主力品类;洗护发占5.95%,口腔护理占1.67%,彩妆占比最低(0.94%)。
3.3 成分竞争:肌肽和环六肽-9领跑
从成分维度看,2024年中国多肽化妆品市场中,肌肽以22.85%的销售额占比位居第一,环六肽-9紧随其后(21.78%),乙酰基六肽-8和棕榈酰五肽-4分别占11.25%和8.55%。整体呈现头部成分集中、梯队分明的竞争格局。
3.4 创新路径:协同复配与成分迭代
不同于玻色因、胶原蛋白等成分衍生物较少的特点,多肽具有高度可设计性,推动两大创新方向:
第一,协同复配:通过组合多种多肽或与其他功效成分(如A醇、维C、蓝铜肽、玻色因等)搭配,提升产品功效协同性和差异化竞争力。
第二,成分迭代:依托新原料备案制度开放,企业持续开发新型肽类成分。截至2025年7月,已有280款化妆品新原料完成备案,其中肽类达39款,为产品升级提供源头支撑。
市场增长驱动力分析
4.1 消费者需求升级与“成分党”崛起
抗衰需求刚性化与年轻化:中国消费者尤其是Z世代对抗衰老的关注日益提前,科学护肤理念普及推动对抗皱、紧致等功效明确成分的需求上升,多肽因其公认的有效性成为热门选择。
“成分党”深度影响市场:消费者通过小红书、抖音、B站等平台深入研究成分机理,倒逼品牌加强透明化沟通与科技背书。多肽因作用机制清晰,成为“成分党”讨论焦点,也促使品牌加大宣传投入(如韩束在抖音的强势营销)。
追求安全高效:相比A醇等可能引发刺激的成分,多数多肽温和低敏,满足消费者对高效且安全护肤方案的需求,适用人群更广。
4.2 政策法规红利释放创新活力
2021年《化妆品监督管理条例》实施后,新原料备案制简化了低风险原料准入流程。肽类作为成熟活性成分,成为备案最活跃类别之一(截至2025年7月共39款肽类新原料备案),显著降低企业获取新技术的成本与周期,激发产品创新。
同时,功效宣称需提供科学依据的规定,虽增加合规成本,但长期有助于淘汰虚假宣传产品,提升市场信任度。具备扎实科研数据的多肽产品更具竞争优势。
4.3 科技创新与供应链成熟
生物技术进步与成本下降:固相合成、液相合成、酶法合成等技术进步,使高纯度、高活性多肽的大规模生产成为可能,生产成本显著降低,为广泛应用奠定基础。
配方技术进步:脂质体包裹、微囊化、肽前体设计等技术有效解决多肽稳定性差、透皮吸收率低等问题,提升其在终端产品中的活性与功效表现。
本土供应链崛起:中国本土原料企业在多肽领域技术实力和产能快速提升,提供种类丰富、性价比高、支持定制化的解决方案,有力支撑国产品牌的创新速度与成本优势,是国货主导格局形成的关键因素。
挑战与未来趋势
5.1 当前面临的主要挑战
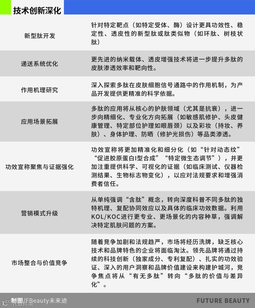
5.2 未来发展趋势
中国多肽化妆品市场正处于高速成长期,呈现出规模扩张迅猛、国产品牌主导、应用场景聚焦护肤、核心成分集中、创新驱动明确等特点。增长主要由三大引擎推动:消费者对抗衰功效的刚性需求升级与“成分党”文化兴起;政策改革释放创新空间并增强市场信任;以及生物技术进步与本土供应链成熟带来的科技支撑。
展望未来,市场将在应对同质化竞争、消费者教育、功效验证与合规要求等挑战的同时,朝着技术创新深化(新肽开发、递送系统优化)、应用场景拓展、功效宣称精准化、营销模式升级(深度科普、场景化解决方案)以及行业整合与价值竞争的方向演进。
能否持续创新、有效传递科技价值,并构建坚实的品牌壁垒,将成为国内外品牌决胜未来的关键。国际品牌需加快本土适应步伐,本土品牌则应巩固优势,向真正的科技驱动型迈进。中国多肽化妆品市场的竞争格局尚未定型,机遇与挑战并存。

