亚马逊选品调研案例分析:一款沐浴花洒,新品上架3个月,最近30天销量8004单,平均每天出266.8单,每单利润71.14元,每天利润18980.15元,每月利润569404.56元,这到底是怎么做到的?

接下来我们从利润分析、排名和销量、AI评论分析、关键词分析、市场分析和广告洞察这几个方面分析一下这款产品。
一、利润分析
成本30元,售价26.99美金,佣金4.05,FBA运费5.52美金,头程运费大概22.4元一件,当前汇率7.263,退货率6.54%,新品的广告费暂时未算。
下面我们利用卖家精灵的利润计算器,输入产品的各项数据,计算一下产品的利润情况。如图所示:每单利润71.14元,利润率36.31%,最近30天销量8004单,每月利润569404.56元。

二、排名和销量
通过卖家精灵工具,我们可以看到这款花洒2024年11月20日上架,目前大类排名342,小类目排名8,2025年2月开始销量飙升,2月14日那天销量最高,一天就出了616单。

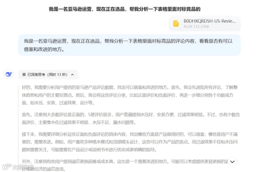
三、AI评论分析(卖家精灵+DeepSeek)
分析产品的评论对选品和产品开发有重要的意义,通过卖家精灵的AI评论分析功能,我们可以看到这款花洒的消费者画像,使用场景,未被满足的需求,好评,差评和购买动机等等。

除此之外,我们还可以通过卖家精灵把评论内容批量导出来,然后让DeepSeek帮我们分析一下对标竞品的评论内容,看看是否有可以借鉴和改进的地方。


以下是DeepSeek的竞品评论分析总结与改进建议
一、用户主要好评点(可借鉴的优势)
1.水压表现优秀
高频关键词:“水压强劲”“多种模式”“高压清洗”
用户反馈:多数用户称赞水压显著提升,尤其在“强力模式”下清洁浴缸或宠物时表现突出。
借鉴建议:将“高压模式”作为核心卖点,强调其多功能性(如清洁、按摩、宠物洗澡)。
2.安装便捷性
高频关键词:“5分钟安装”“无需工具”“附带生料带”
用户反馈:安装过程简单,尤其适合DIY新手,附赠配件(如垫片、胶带)提升了体验。
借鉴建议:在详情页增加安装视频,强调“新手友好”和“零工具安装”的便利性。
3.过滤效果显著
高频关键词:“皮肤更软”“头发顺滑”“氯味减少”
用户反馈:硬水地区用户认为过滤后水质改善明显,皮肤干燥和头发毛躁问题缓解。
借鉴建议:针对硬水用户定向营销,提供水质测试前后的对比数据,增强信任感。
4.顶部喷头设计实用
高频关键词:“清洁浴缸神器”“冲洗宠物方便”
用户反馈:顶部喷头设计被多次提及,用户认为其方便清洗浴室和宠物。
借鉴建议:突出“多功能喷头”设计,结合场景化营销(如宠物洗澡、浴室清洁)。
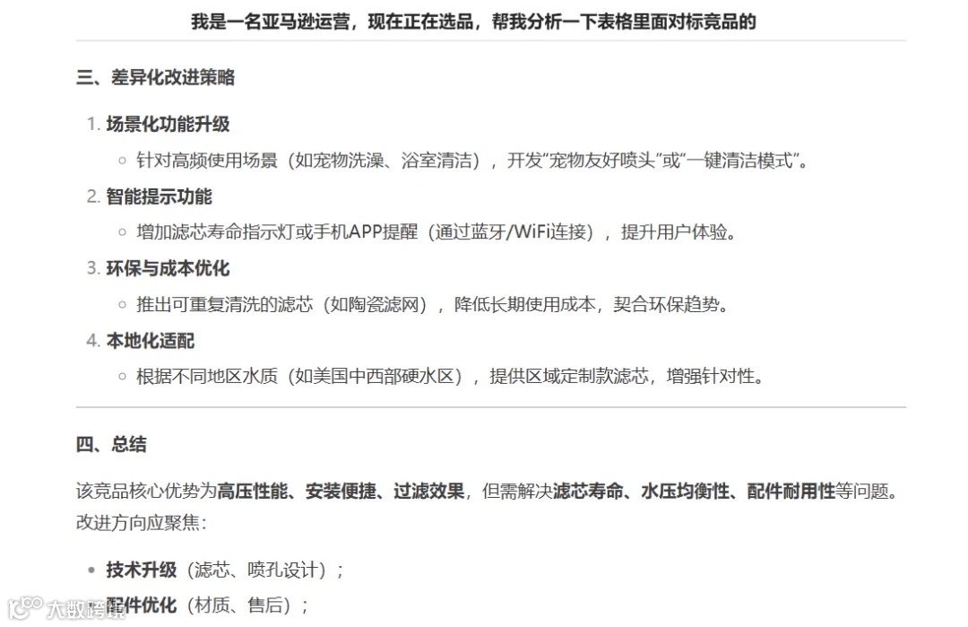
二、用户主要差评点(需改进的痛点)
1.过滤效果不稳定
负面反馈:“滤芯寿命短”“水质未改善”“无法软化硬水”
问题分析:部分用户(尤其是极硬水地区)认为过滤效果有限,滤芯需频繁更换。
改进建议:
优化滤芯技术,延长使用寿命(如6个月以上);
提供适配不同水质的滤芯型号(如极硬水专用款);
明确标注滤芯更换周期和测试方法(如试纸检测)。
2.水压模式不均衡
负面反馈:“仅1-2种模式好用”“柔和模式水压弱”
问题分析:用户希望所有模式均有实用价值,而非仅依赖高压模式。
改进建议:
调整喷孔设计,确保各模式水压均匀;
增加“自定义模式”选项(如旋钮调节水压强度)。
3.配件质量与漏水问题
负面反馈:“垫片易变形”“接口漏水”“软管易缠绕”
问题分析:部分用户反映配件耐用性不足(如塑料垫片易损)。
改进建议:
升级配件材质(如金属垫片、防缠绕软管);
提供“漏水无忧”售后承诺(如免费补发配件)。
4.滤芯更换成本高
负面反馈:“滤芯价格贵”“找不到替换型号”
问题分析:用户担忧长期使用成本,且替换滤芯获取不便。
改进建议:
推出“订阅制滤芯服务”(定期配送+折扣);
捆绑销售“滤芯套装”(如买1送1)。
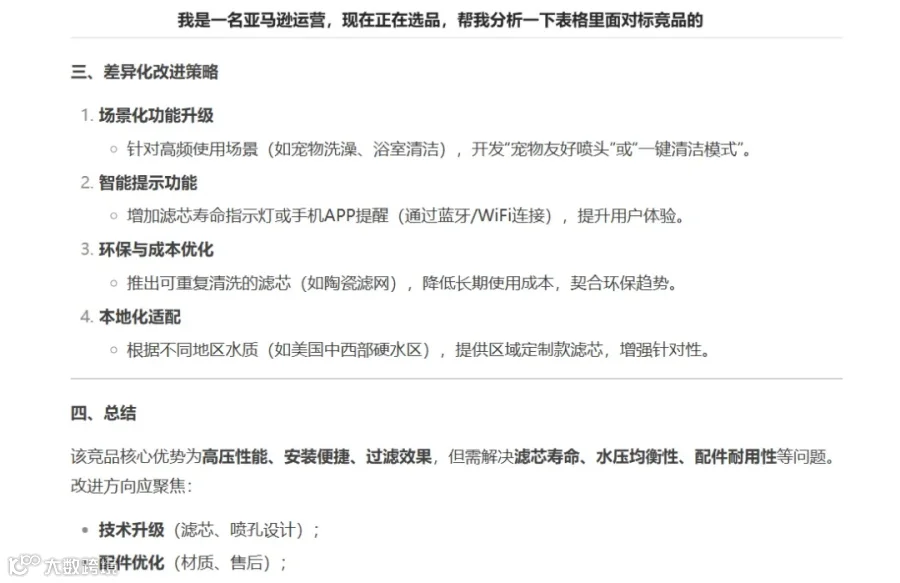
下面是DeepSeek给的差异化改进策略与总结

四、关键词分析(卖家精灵+DeepSeek)
亚马逊运营如何搭建关键词词库?可以结合卖家精灵+DeepSeek的功能,用卖家精灵反查竞品关键词,然后批量下载,再让DeepSeek进行关键词分类,搭建关键词词库。
通过卖家精灵工具,只有输入产品ASIN,就可以反查到该产品一共有1606个关键词,还可以批量导出关键词,然后把表格导入Deepseek,让它帮我们进行分类,建立关键词词库。

我给DeepSeek的指令:我是一名亚马逊运营,现在需要建立关键词词库,请帮我对以上表格里的关键词进行分类。
DeepSeek给我的回答:
以下是针对沐浴花洒关键词的分类方案,基于功能属性、产品形态、使用场景、流量特性等维度进行多层级划分,便于广告投放、SEO优化和产品页布局:
一、核心功能分类:
过滤净化类
基础过滤:shower filter, filtered shower head, shower head filter
硬水专用:hard water filter showerhead, shower filter for hard water
化学过滤:chlorine filter shower head, shower filter to remove toxic chemicals
水压增强类
高压型:high pressure shower heads, pressure boosting shower head
增压辅助:shower pressure booster, low pressure shower head
节水节能类
节水设计:water saving shower heads, low flow shower head
水质软化类
软水功能:water softener shower head, soft water shower head
篇幅有限,此处省略了一部分

五、市场分析(卖家精灵+DeepSeek)
通过卖家精灵工具,我们可以下载到美国站Handheld Showerheads(手持式花洒)市场分析报告,如图所示(右上角下载):

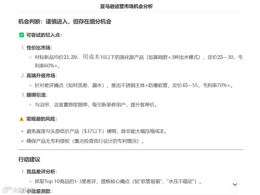
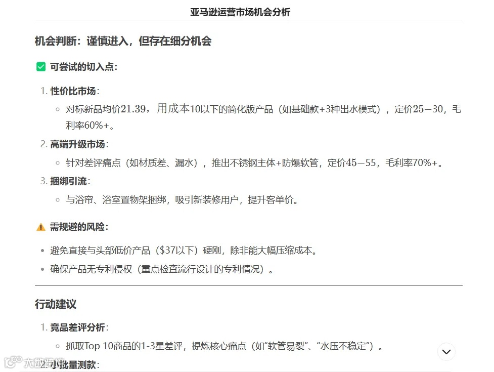
我们可以把以上报告的内容复制到DeepSeek,或者直接把下载好的文档导入DeepSeek,让它帮我们分析市场,看看新品是否有机会进入市场。输入指令:我是一名亚马逊运营,帮我分析一下以下数据,看看是否有机会进入市场。以下是DeepSeek回答的部分截图:


行动建议
竞品差评分析:
抓取Top 10商品的1-3星差评,提炼核心痛点(如“软管易裂”、“水压不稳定”)。
小批量测款:
选择1-2个差异化设计,生产300-500件,通过亚马逊Vine计划快速积累50-100评价。
广告策略:
主攻长尾关键词(如“high pressure handheld showerhead”),避开头部大词竞价。
供应链优化:
寻找OEM厂商定制软管或节水阀芯,降低成本并形成技术壁垒。
六、广告洞察
广告洞察原理:根据关键词前3页的广告(只包含SP类型的关键词投放,不包含SB、SD),反查Listing的广告活动、广告组以及搜索关键词(非广告投放词),推测产品在不同广告组里的投放词和匹配模式,从而帮助卖家反推竞品的广告架构、调研竞对的广告打法。
利用卖家精灵工具,可以查到该产品及所有变体共有:7个广告活动、 7个广告组(仅包含关键词广告,不包含ASIN投放)

圆点表示不同时间段的广告搜索词数量,圆点越大表示搜索词越多,点击圆点可以看到搜索词详情。搜索词详情具体包含广告搜索词、搜索该关键词时展示的ASIN、关键词的SP广告排名、自然排名等数据。
下面我们以第一个广告组VFBO为例,反推一下这款产品的广告架构和广告打法:
广告组VFBO:根据搜索词反推该广告组是自动广告的紧密匹配。


广告搜索词包括:shower water filter,shower filter,shower head with water filter,water filter for shower head for hard water,shower filter for hard water等等。
分析:由上图可见,这几周的搜索词数量较多,波动明显,推测可能是自动广告。我们点击2024第52周 (12/22~12/28)这一周的广告,发现这组有24个搜索词,搜索词较分散,没有明确的词根和规律性。从搜索词的释义上来看,与沐浴花洒的相关度较高,推测是自动广告的紧密匹配。自动广告可以带来比较大的流量,有助于跑词,检测listing质量,筛选出单关键词。


