大数跨境
0
0

全国网安标委发布《数据安全国家标准体系(2025版)》

全国网安标委发布《数据安全国家标准体系(2025版)》 智盾科技
2025-09-23
4

引言

图片

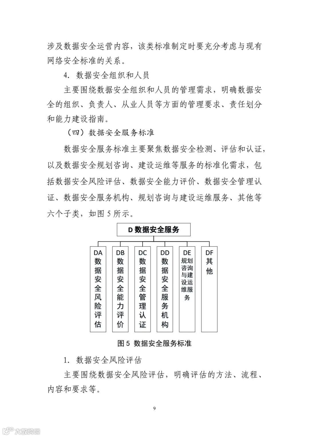
9月16日,全国网络安全标准化技术委员会秘书处发布通知,正式发布《数据安全国家标准体系(2025版)》。该体系以数据为核心,以数据分类分级保护为基础,覆盖数据收集、存储、使用、加工、传输、提供、公开、删除等全流程数据处理活动,由基础共性、数据安全技术和产品、数据安全管理、数据安全服务、产品和服务数据安全、行业与应用数据安全六大类标准组成。

图片

全文如下

图片
图片
图片
图片
图片
图片
图片
图片
图片
图片
图片
图片
图片
图片
图片
图片
图片
图片
图片
图片
图片
图片
图片
内容来源:全国网安标委、数安观察

【声明】内容源于网络
0
0
智盾科技
1234
内容 88
粉丝 0
智盾科技 1234
总阅读45
粉丝0
内容88