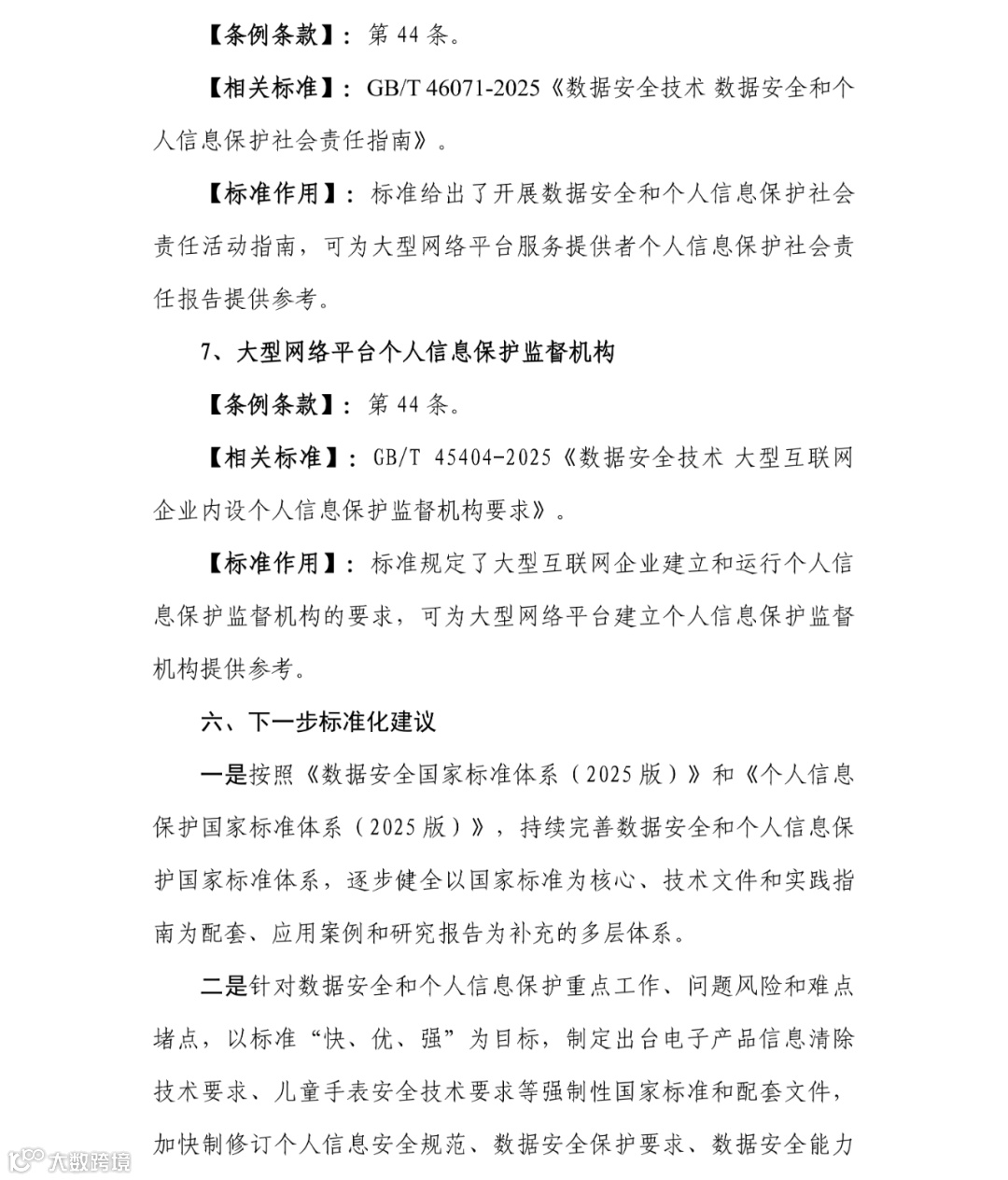
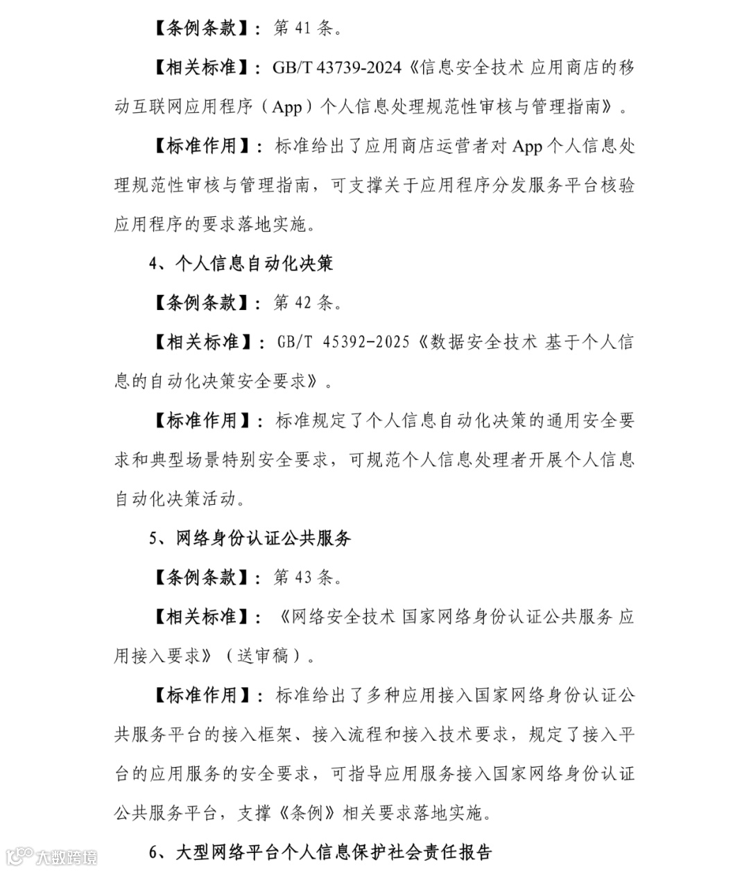
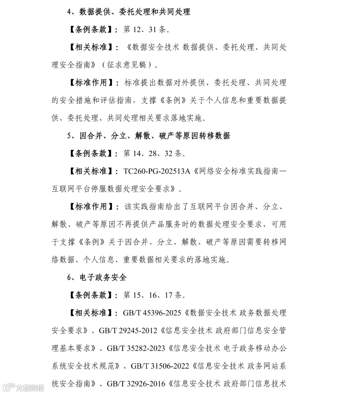
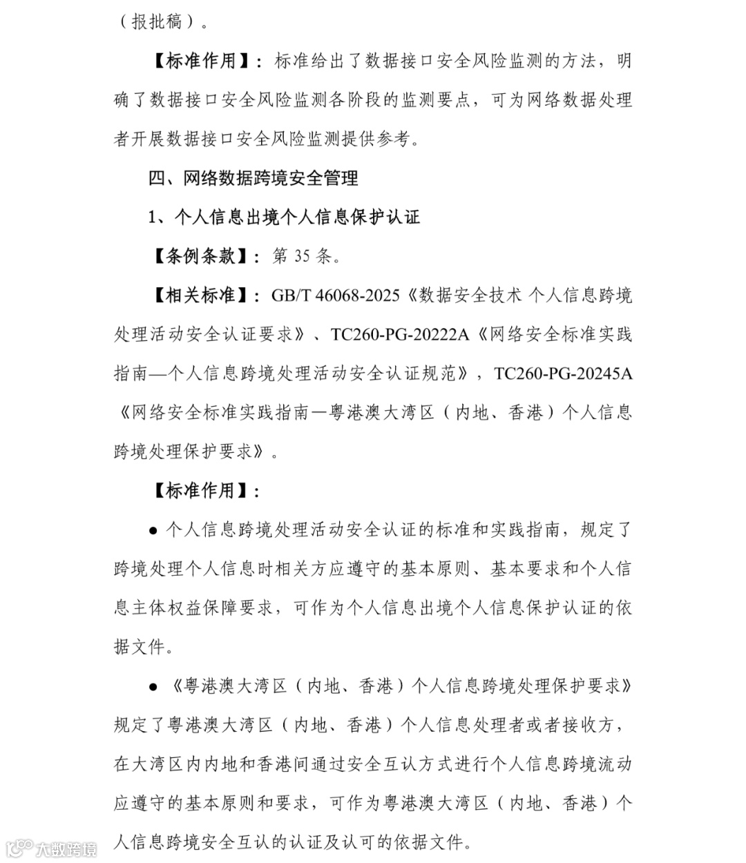
大数跨境
0
0

关注|国家标准支撑《网络数据安全管理条例》生效施行(v1.0)

关注|国家标准支撑《网络数据安全管理条例》生效施行(v1.0) 智盾科技
2025-11-14
2


2025年11月7日,全国网络安全标准化技术委员会秘书处发布《国家标准支撑《网络数据安全管理条例》生效施行(v1.0)》。

网安标委秘书处分析了《条例》标准化需求,梳理出69项标准文件可为《条例》37项条款落地实施提供支撑,供各方参阅。



内容来源:全国网安标委



【声明】内容源于网络
0
0
智盾科技
1234
内容 88
粉丝 0
智盾科技 1234
总阅读45
粉丝0
内容88