2025年9月12日,第十四届全国人大常委会第十七次会议表决通过新修订的《中华人民共和国仲裁法》(以下简称《仲裁法》),自2026年3月1日起施行。
新修订的《仲裁法》共8章96条,主要修改内容包括明确仲裁事业发展的总体要求,完善涉外仲裁制度,完善仲裁机构内部治理、担任仲裁员的条件等方面的制度,推进与国际通行规则相融通的中国特色仲裁实践创新。
本次修订对人民法院仲裁司法审查工作产生什么影响?有哪些条文需要重点关注?上海国际商事法庭立足集中管辖仲裁司法审查案件的职能,持续关注《仲裁法》修订进程,在对新、旧《仲裁法》及相关司法解释规定进行对照的基础上,结合司法实践,对此次修订的重点条文进行要点解读,以期提供前瞻性的操作指引。
注:为方便阅读,新《仲裁法》条文中蓝色加粗部分为修改或者新增内容。
要点解读
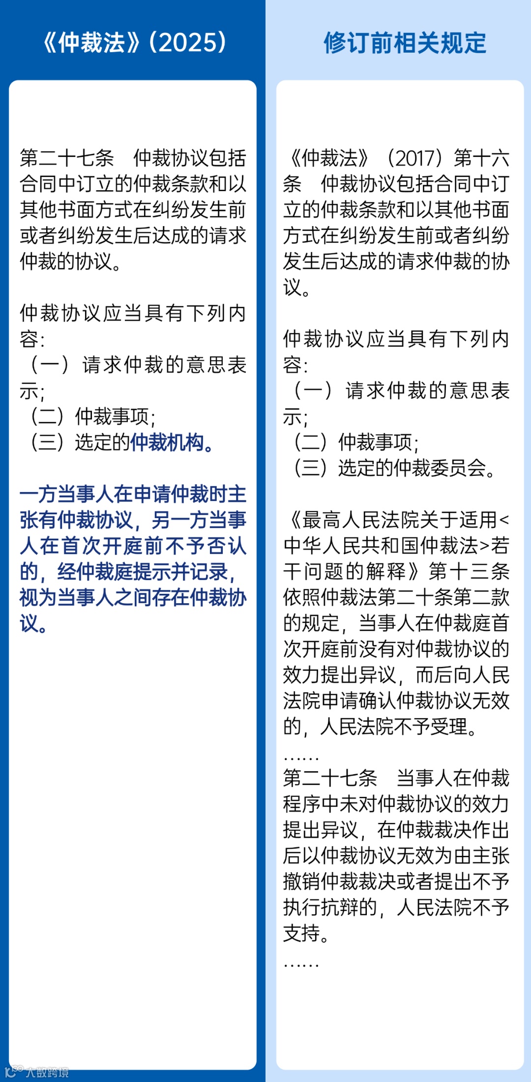
2017年《仲裁法》规定仲裁协议需以书面形式订立,未明文规定默示达成协议的效力问题,但《最高人民法院关于适用<中华人民共和国仲裁法>若干问题的解释》第十三条第一款、第二十七条第一款的规定均体现了“仲裁程序中不提异议即视为默认仲裁协议效力”的司法实践思路,各仲裁机构大多在仲裁规则中作出了相应规定。新法吸收司法解释的规定,从制度层面肯定了当事人可以通过默示方式达成仲裁协议,在尊重当事人意思自治的基础上扩大了仲裁协议的认定方式,有助于在仲裁程序和司法审查程序中减少关于仲裁协议效力的争议,维护仲裁裁决的稳定性。需要注意的是,新法强调就当事人放弃异议的情况需“经仲裁庭提示并记录”,对仲裁庭提出了更高的要求,也将成为仲裁司法审查的审核要点。
要点解读
仲裁协议作为有关争议解决的程序性合同,独立存在,不受其所指向的实体性合同的影响。2017年《仲裁法》列举了实体性合同变化的四种情形,即合同的变更、解除、终止或无效,并未涵盖全部的合同状态,由此引发一些实践中的争议。例如,合同是否成立与其中的仲裁条款是否成立这两个问题常常纠缠不清,常有观点以合同是否成立作为仲裁条款成立的判断依据。新法明确规定,合同是否成立、不生效、被撤销均不影响已经达成的仲裁协议的效力,进一步强调了仲裁协议的独立性,为仲裁协议效力的认定提供了更加明确的裁判规则。
要点解读
新法将申请撤销仲裁裁决的期间从原来的六个月缩短为三个月,有利于敦促当事人在裁决作出后及时行使救济权利,从而尽快解决纠纷,稳定社会经济秩序。
要点解读
仲裁地规则是国际商事仲裁制度的基石,它通过将仲裁程序与特定法域的法律体系相联系,为仲裁的合法性、可执行性及司法监督提供了确定性,其规则安排完善与否直接关系到一国国际商事仲裁机制的质效及其国际竞争力。新法颁布之前,我国已经在规则层面确立了仲裁地的地位,但主要以司法解释而非立法方式予以确立,在法律适用的选择、裁决国籍的认定、裁决承认及执行的司法管辖等关键方面,仍保留了以仲裁机构所在地为主导或补充的传统模式。
新法对接国际通行规则,增设“仲裁地”制度,明确除当事人对仲裁程序的适用法另有约定外,以仲裁地作为仲裁程序的适用法及司法管辖法院的确定依据,仲裁裁决视为在仲裁地作出。该条款在以下四个方面明确了仲裁地规则的内容:
明确仲裁地作为涉外仲裁程序适用法的选法依据
在国际仲裁中,仲裁程序法往往就是仲裁地的仲裁立法,是仲裁程序及仲裁司法审查的重要依据。新法明确以仲裁地作为仲裁程序的适用法确定依据,不再考虑仲裁机构所在地。
明确仲裁地为仲裁裁决籍属的认定标准
在过往的司法解释及实践案例中,我国常以仲裁机构所在地判定裁决籍属。新法顺应国际商事仲裁的国际化、现代化趋势,明确规定以仲裁地而非仲裁机构所在地确定裁决籍属,为仲裁裁决籍属的认定提供清晰、合理和契合国际主流的准则。
明确仲裁地为司法管辖法院的确定标准
2017年《仲裁法》及相关司法解释构建了以仲裁机构所在地为核心的司法审查管辖规则,新法明确以仲裁地作为司法管辖的重要依据,必然引发相应管辖规则的调整。新法颁布后,配套司法解释可能对管辖规则作出进一步明确,需持续保持关注。
明确“当事人约定—仲裁规则规定—仲裁机构确定”的仲裁地确定规则
对于仲裁地的确定,在已有的“当事人约定—仲裁规则规定”规则的基础上,新增“仲裁庭确定”作为仲裁地辅助确定方式,在充分保障当事人意思自治的基础上,由仲裁庭根据案件情况,选择最有利于公正、高效解决争议的仲裁地,填补了仲裁规则对仲裁地未作规定的漏洞。
要点解读
新法将涉外仲裁的范围从“涉外经济贸易、运输和海事中发生的纠纷的仲裁”修改为“涉外经济贸易、运输、海事纠纷以及其他涉外纠纷的仲裁”,增加了“其他涉外纠纷的仲裁”,拓宽了涉外仲裁案件的范围,为之后可能出现的其他涉外纠纷案件的法律适用留出空间。
要点解读
修订前的《仲裁法》未规定临时仲裁制度,最高人民法院于2016年出台《关于为自由贸易试验区建设提供司法保障的意见》,确认在自贸区语境下满足三个特定条件,即特定地点、特定仲裁规则和特定人员的临时仲裁协议的效力。上海等地方根据国家部署,先行先试,积极开展临时仲裁的相关实践,积累了宝贵的经验。此次修订新增第八十二条规定,将此前的创新实践上升为具体规则,建立了在中国境内解决特定涉外纠纷的“特别仲裁”制度。该条款的适用需注意以下三方面内容:
适用范围仅限于两类特定涉外纠纷
一类是 “涉外海事纠纷”,另一类是“在经国务院批准设立的自由贸易试验区、海南自由贸易港以及国家规定的其他区域内设立登记的企业之间发生的涉外纠纷”。
允许当事人选择仲裁机构或“特别仲裁”
根据该条规定,相关纠纷的当事人可以选择由仲裁机构进行仲裁,也可以突破《仲裁法》关于仲裁协议构成要件的限制,通过选定仲裁地、仲裁规则和仲裁员的方式进行仲裁。这意味着当事人可以根据其纠纷特点,自主选择任何国际通行的仲裁规则作为仲裁程序规则,同时不受仲裁机构仲裁员名单的限制,选定符合《仲裁法》规定的专业性人员担任仲裁员。此举在充分尊重当事人意思自治的同时,将极大地提升仲裁的灵活性和专业性。
仲裁庭应及时向仲裁协会完成备案
备案的时限为组庭后三个工作日内,备案的内容包括当事人名称、仲裁地、仲裁庭的组成情况、仲裁规则。该项规定对仲裁庭提出了较高的程序性要求,旨在通过备案机制监督特别仲裁活动的进行,同时增强仲裁过程的透明度和公信力。如未按要求完成备案,可能会在后续的司法审查过程中导致法院对仲裁活动的合法性产生顾虑。
要点解读
仲裁程序的高效、有序推进,保障仲裁裁决的顺利执行,都离不开人民法院等有关方面的支持。新法在保全、证据收集等方面,进一步强化了人民法院等有关方面对仲裁的支持力度:
明确保全的内容包括行为保全
修订前的《仲裁法》虽未对行为保全作出明确规定,但出于保障当事人利益的考虑,过往的司法实践中不乏支持行为保全的案例。此次修订,明确将行为保全纳入仲裁保全措施的范围,加强了对当事人权益的保护。
新增仲裁前当事人申请采取保全措施的规定
与《民事诉讼法》有关规定相衔接,新法明确规定仲裁协议的当事人在情况紧急时可以在申请仲裁前向人民法院申请财产保全、行为保全及证据保全。
对人民法院采取保全措施提出更高要求
新法明确,无论是仲裁机构向人民法院提交的当事人保全申请,还是仲裁前当事人直接向人民法院提交的保全申请,人民法院都应当依法及时处理,加大了人民法院对仲裁的支持力度。
明确仲裁庭有权请求有关方面依法协助收集证据
实践中,仲裁庭自行收集证据较为困难,仲裁庭未能调取相应证据也成为当事人申请撤裁的常见理由。新法明确了仲裁庭可以请求有关方面依法予以协助调查取证,强化了对仲裁庭收集证据的支持,有助于查清事实、公正裁决。
中华人民共和国仲裁法
(1994年8月31日第八届全国人民代表大会常务委员会第九次会议通过 根据2009年8月27日第十一届全国人民代表大会常务委员会第十次会议《关于修改部分法律的决定》第一次修正 根据2017年9月1日第十二届全国人民代表大会常务委员会第二十九次会议《关于修改〈中华人民共和国法官法〉等八部法律的决定》第二次修正 2025年9月12日第十四届全国人民代表大会常务委员会第十七次会议修订)
目录
第一章 总则
第二章 仲裁机构、仲裁员和仲裁协会
第三章 仲裁协议
第四章 仲裁程序
第一节 申请和受理
第二节 仲裁庭的组成
第三节 开庭和裁决
第五章 申请撤销裁决
第六章 执行
第七章 涉外仲裁的特别规定
第八章 附则
第一章 总则
第一条 为了保证公正、及时仲裁经济纠纷,保护当事人的合法权益,保障社会主义市场经济健康发展,制定本法。
第二条 仲裁事业的发展贯彻落实中国共产党和国家的路线方针政策、决策部署,服务国家高质量发展和高水平对外开放,营造市场化、法治化、国际化营商环境,发挥化解经济纠纷的作用。
第三条 平等主体的自然人、法人、非法人组织之间发生的合同纠纷和其他财产权益纠纷,可以仲裁。
下列纠纷不能仲裁:
(一)婚姻、收养、监护、扶养、继承纠纷;
(二)依法应当由行政机关处理的行政争议。
第四条 当事人选择仲裁方式解决纠纷,应当遵循自愿原则,达成仲裁协议。没有仲裁协议,一方申请仲裁的,仲裁机构不予受理。
第五条 当事人达成仲裁协议,一方向人民法院提起诉讼的,人民法院不予受理,但仲裁协议无效或者法律另有规定的除外。
第六条 仲裁机构应当由当事人协议选定。
仲裁不实行级别管辖和地域管辖。
第七条 仲裁应当根据事实,符合法律规定,公平合理地解决纠纷。
第八条 仲裁应当遵循诚信原则。
第九条 仲裁依法独立进行,不受行政机关、社会团体和个人的干涉。
第十条 仲裁实行一裁终局的制度。裁决作出后,当事人就同一纠纷再申请仲裁或者向人民法院提起诉讼的,仲裁机构或者人民法院不予受理。
裁决被人民法院依法裁定撤销或者不予执行的,当事人就该纠纷可以根据双方重新达成的仲裁协议申请仲裁,也可以向人民法院提起诉讼。
第十一条 仲裁活动可以通过信息网络在线进行,但当事人明确表示不同意的除外。
仲裁活动通过信息网络在线进行的,与线下仲裁活动具有同等法律效力。
第十二条 国家支持仲裁机构加强与境外仲裁机构和有关国际组织的交流合作,积极参与国际仲裁规则的制定。
第二章 仲裁机构、仲裁员和仲裁协会
第十三条 仲裁机构可以在直辖市和省、自治区人民政府所在地的市设立,也可以根据需要在其他设区的市设立,不按行政区划层层设立。
仲裁机构由前款规定的市的人民政府组织有关部门和商会统一组建,属于公益性非营利法人。
第十四条 依据本法第十三条设立的仲裁机构,应当经省、自治区、直辖市人民政府司法行政部门登记。
经国务院批准由中国国际商会组织设立的仲裁机构向国务院司法行政部门备案。
仲裁机构登记管理的具体办法由国务院制定。
第十五条 仲裁机构应当具备下列条件:
(一)有自己的名称、住所和章程;
(二)有必要的财产;
(三)有符合本法规定的组成人员;
(四)有聘任的仲裁员。
仲裁机构的章程应当依照本法制定。
第十六条 仲裁机构变更名称、住所、章程、法定代表人、组成人员的,应当提出申请,依法办理变更登记。
第十七条 仲裁机构终止的,依法办理注销登记。
第十八条 仲裁机构的组成人员包括主任一人、副主任二至四人和委员七至十一人。
仲裁机构的组成人员由法律、经济贸易、科学技术专家和有实际工作经验的人员担任。仲裁机构的组成人员中,法律、经济贸易、科学技术专家不得少于三分之二。
仲裁机构的组成人员每届任期五年,任期届满的应当依法换届,更换不少于三分之一的组成人员。
第十九条 仲裁机构应当依照法律法规和章程规定,建立健全内部治理结构,明确决策、执行、监督等方面的职责权限和程序。
仲裁机构应当建立健全民主议事、人员管理、收费与财务管理、文件管理、投诉处理等制度。
仲裁机构应当加强对组成人员、工作人员及仲裁员的监督,对其在仲裁活动中的违法违纪行为及时依法调查处理;需要追究法律责任的,及时移送有关机关予以处理。
第二十条 仲裁机构应当建立信息公开制度,及时向社会公开章程、登记备案、仲裁规则、仲裁员名册、服务流程、收费标准、年度业务报告和财务报告等信息,主动接受社会监督。
第二十一条 仲裁机构聘任的仲裁员应当公道正派,具备良好的专业素质,勤勉尽责,清正廉明,恪守职业道德。
第二十二条 仲裁员应当符合下列条件之一:
(一)通过国家统一法律职业资格考试取得法律职业资格,从事仲裁工作满八年的;
(二)律师执业满八年的;
(三)曾任法官、检察官满八年的;
(四)从事法律研究、教学工作并具有高级职称的;
(五)具有法律知识,从事法律、经济贸易、海事海商、科学技术等专业工作,并具有高级职称或者具有同等专业水平的。
《中华人民共和国监察官法》、《中华人民共和国法官法》、《中华人民共和国检察官法》等法律规定有关公职人员不得兼任仲裁员的,依照其规定;其他公职人员兼任仲裁员的,应当遵守有关规定。
仲裁机构可以从具有法律、经济贸易、海事海商、科学技术等专门知识的境外人士中聘任仲裁员。
第二十三条 仲裁机构按照不同专业设仲裁员名册。
仲裁员有被开除公职、吊销律师执业证书或者被撤销高级职称等不再具备担任仲裁员条件情形的,仲裁机构应当将其除名。
第二十四条 仲裁机构独立于行政机关,与行政机关没有隶属关系。
仲裁机构之间没有隶属关系。
第二十五条 中国仲裁协会是社会团体法人。仲裁机构是中国仲裁协会的会员。中国仲裁协会的章程由全国会员大会制定。
中国仲裁协会是仲裁机构的自律性组织,根据章程对仲裁机构及其组成人员、工作人员,以及仲裁员在仲裁活动中的行为进行监督。
中国仲裁协会依照本法和《中华人民共和国民事诉讼法》的有关规定制定示范仲裁规则。
第二十六条 国务院司法行政部门依法指导、监督全国仲裁工作,完善相关工作制度,统筹规划仲裁事业发展。
省、自治区、直辖市人民政府司法行政部门依法指导、监督本行政区域内仲裁工作。
第三章 仲裁协议
第二十七条 仲裁协议包括合同中订立的仲裁条款和以其他书面方式在纠纷发生前或者纠纷发生后达成的请求仲裁的协议。
仲裁协议应当具有下列内容:
(一)请求仲裁的意思表示;
(二)仲裁事项;
(三)选定的仲裁机构。
一方当事人在申请仲裁时主张有仲裁协议,另一方当事人在首次开庭前不予否认的,经仲裁庭提示并记录,视为当事人之间存在仲裁协议。
第二十八条 有下列情形之一的,仲裁协议无效:
(一)约定的仲裁事项超出法律规定的仲裁范围;
(二)无民事行为能力人或者限制民事行为能力人订立的仲裁协议;
(三)一方采取胁迫手段,迫使对方订立仲裁协议。
第二十九条 仲裁协议对仲裁事项或者仲裁机构没有约定或者约定不明确的,当事人可以补充协议;达不成补充协议的,仲裁协议无效。
第三十条 仲裁协议独立存在。合同是否成立及其变更、不生效、终止、被撤销或者无效,不影响已经达成的仲裁协议的效力。
仲裁庭有权确认合同的效力。
第三十一条 当事人对仲裁协议的效力有异议的,可以请求仲裁机构或者仲裁庭作出决定,也可以请求人民法院作出裁定。一方请求仲裁机构或者仲裁庭作出决定,另一方请求人民法院作出裁定的,由人民法院裁定。
当事人对仲裁协议的效力有异议,应当在仲裁庭首次开庭前提出。
第四章 仲裁程序
第一节 申请和受理
第三十二条 当事人申请仲裁应当符合下列条件:
(一)有仲裁协议;
(二)有具体的仲裁请求和事实、理由;
(三)属于仲裁机构的受理范围。
第三十三条 当事人申请仲裁,应当向仲裁机构递交仲裁协议、仲裁申请书及副本。
第三十四条 仲裁申请书应当载明下列事项:
(一)当事人的姓名、性别、年龄、职业、工作单位、住所、联系方式,法人或者非法人组织的名称、住所和法定代表人或者主要负责人的姓名、职务、联系方式;
(二)仲裁请求和所根据的事实与理由;
(三)证据和证据来源,证人姓名和住所。
第三十五条 仲裁机构收到仲裁申请书之日起五日内,认为符合受理条件的,应当受理,并通知申请人;认为不符合受理条件的,应当书面通知申请人不予受理,并说明理由。
第三十六条 仲裁机构受理仲裁申请后,应当在仲裁规则规定的期限内将仲裁规则和仲裁员名册送达申请人,并将仲裁申请书副本和仲裁规则、仲裁员名册送达被申请人。
被申请人收到仲裁申请书副本后,应当在仲裁规则规定的期限内向仲裁机构提交答辩书。仲裁机构收到答辩书后,应当在仲裁规则规定的期限内将答辩书副本送达申请人。被申请人未提交答辩书的,不影响仲裁程序的进行。
第三十七条 当事人达成仲裁协议,一方向人民法院提起诉讼未声明有仲裁协议,人民法院受理后,另一方在首次开庭前提交仲裁协议的,人民法院应当驳回起诉,但仲裁协议无效或者法律另有规定的除外;另一方在首次开庭前未对人民法院受理该案提出异议的,视为放弃仲裁协议,人民法院应当继续审理。
第三十八条 申请人可以放弃或者变更仲裁请求。被申请人可以承认或者反驳仲裁请求,有权提出反请求。
第三十九条 一方当事人因另一方当事人的行为或者其他原因,可能使裁决难以执行或者造成当事人其他损害的,可以申请财产保全、请求责令另一方当事人作出一定行为或者禁止其作出一定行为。当事人申请保全的,仲裁机构应当将当事人的申请依照《中华人民共和国民事诉讼法》的有关规定提交人民法院,人民法院应当依法及时处理。
因情况紧急,仲裁协议的当事人可以在申请仲裁前依照《中华人民共和国民事诉讼法》的有关规定向人民法院申请财产保全、请求责令另一方当事人作出一定行为或者禁止其作出一定行为。当事人申请保全的,人民法院应当依法及时处理。
申请有错误的,申请人应当赔偿被申请人因保全所遭受的损失。
第四十条 当事人、法定代理人可以委托律师和其他代理人进行仲裁活动。委托律师和其他代理人进行仲裁活动的,应当向仲裁机构提交授权委托书。
第四十一条 仲裁文件应当以当事人约定的合理方式送达;当事人没有约定或者约定不明确的,按照仲裁规则规定的方式送达。
第二节 仲裁庭的组成
第四十二条 仲裁庭可以由三名仲裁员或者一名仲裁员组成。由三名仲裁员组成的,设首席仲裁员。
第四十三条 当事人约定由三名仲裁员组成仲裁庭的,应当各自选定或者各自委托仲裁机构主任按照仲裁规则确定的程序指定一名仲裁员;第三名仲裁员由当事人共同选定,也可以由当事人共同委托仲裁机构主任按照仲裁规则确定的程序指定。当事人约定第三名仲裁员由其各自选定的仲裁员共同选定的,从其约定。第三名仲裁员是首席仲裁员。
当事人约定由一名仲裁员成立仲裁庭的,仲裁员由当事人共同选定,也可以由当事人共同委托仲裁机构主任按照仲裁规则确定的程序指定。
第四十四条 当事人没有在仲裁规则规定的期限内约定仲裁庭的组成方式或者选定仲裁员的,由仲裁机构主任按照仲裁规则确定的程序确定或者指定。
第四十五条 仲裁员存在可能导致当事人对其独立性、公正性产生合理怀疑情形的,该仲裁员应当及时向仲裁机构书面披露。
仲裁机构应当将仲裁员书面披露情况、仲裁庭的组成情况书面通知当事人。
第四十六条 仲裁员有下列情形之一的,必须回避,当事人也有权提出回避申请:
(一)是本案当事人、代理人,或者当事人、代理人的近亲属;
(二)与本案有利害关系;
(三)与本案当事人、代理人有其他关系,可能影响公正仲裁;
(四)私自会见当事人、代理人,或者接受当事人、代理人的请客送礼。
第四十七条 当事人提出回避申请,应当说明理由,在首次开庭前提出。回避事由在首次开庭后知道的,可以在最后一次开庭终结前提出。
第四十八条 仲裁员是否回避,由仲裁机构主任决定;仲裁机构主任担任仲裁员时,其是否回避由仲裁机构的其他组成人员集体决定。
第四十九条 仲裁员因回避或者其他原因不能履行职责的,应当依照本法规定重新选定或者指定仲裁员。
因回避而重新选定或者指定仲裁员后,当事人可以请求已进行的仲裁程序重新进行,是否准许,由仲裁庭决定;仲裁庭也可以自行决定已进行的仲裁程序是否重新进行。
第五十条 仲裁员有本法第四十六条第四项规定的情形,情节严重的,或者有本法第七十一条第一款第六项规定的情形的,应当依法承担法律责任,仲裁机构应当将其除名。
第三节 开庭和裁决
第五十一条 仲裁应当开庭进行。当事人协议不开庭的,仲裁庭可以根据仲裁申请书、答辩书以及其他材料作出裁决。
第五十二条 仲裁不公开进行。当事人协议公开的,可以公开进行,但涉及国家秘密、他人的商业秘密或者个人隐私的除外。
第五十三条 仲裁机构应当在仲裁规则规定的期限内将开庭日期通知双方当事人。当事人有正当理由的,可以在仲裁规则规定的期限内请求延期开庭。是否延期,由仲裁庭决定。
第五十四条 申请人经书面通知,无正当理由不到庭或者未经仲裁庭许可中途退庭的,可以视为撤回仲裁申请。
被申请人经书面通知,无正当理由不到庭或者未经仲裁庭许可中途退庭的,可以缺席裁决。
第五十五条 当事人应当对自己的主张提供证据。
仲裁庭认为有必要收集的证据,可以自行收集;必要时,可以请求有关方面依法予以协助。
第五十六条 当事人可以就查明事实的专门性问题向仲裁庭申请鉴定。仲裁庭根据当事人的申请或者自行判断认为对专门性问题需要鉴定的,可以交由当事人约定的鉴定人鉴定,也可以由仲裁庭指定的鉴定人鉴定。
根据当事人的请求或者仲裁庭的要求,经仲裁庭通知,鉴定人应当参加开庭。当事人经仲裁庭许可,可以向鉴定人提问。
第五十七条 证据应当在开庭时出示,当事人可以质证。
第五十八条 在证据可能灭失或者以后难以取得的情况下,当事人可以申请证据保全。当事人申请证据保全的,仲裁机构应当将当事人的申请提交证据所在地的基层人民法院,人民法院应当依法及时处理。
因情况紧急,仲裁协议的当事人可以在申请仲裁前依照《中华人民共和国民事诉讼法》的有关规定向人民法院申请证据保全。当事人申请证据保全的,人民法院应当依法及时处理。
第五十九条 当事人在仲裁过程中有权进行辩论。辩论终结时,首席仲裁员或者独任仲裁员应当征询当事人的最后意见。
第六十条 仲裁庭应当将开庭情况记入笔录。当事人和其他仲裁参与人认为对自己陈述的记录有遗漏或者差错的,有权申请补正。如果不予补正,应当记录该申请。
笔录由仲裁员、记录人员、当事人和其他仲裁参与人签名或者盖章。
第六十一条 仲裁庭发现当事人单方捏造基本事实申请仲裁或者当事人之间恶意串通,企图通过仲裁方式侵害国家利益、社会公共利益或者他人合法权益的,应当驳回其仲裁请求。
第六十二条 当事人申请仲裁后,可以自行和解。达成和解协议的,可以请求仲裁庭根据和解协议作出裁决书,也可以撤回仲裁申请。
第六十三条 当事人达成和解协议,撤回仲裁申请后反悔的,可以根据仲裁协议申请仲裁。
第六十四条 仲裁庭在作出裁决前,可以先行调解。当事人自愿调解的,仲裁庭应当调解。调解不成的,应当及时作出裁决。
调解达成协议的,仲裁庭应当制作调解书或者根据协议的结果制作裁决书。调解书与裁决书具有同等法律效力。
第六十五条 调解书应当写明仲裁请求和当事人协议的结果。调解书由仲裁员签名,加盖仲裁机构印章,送达双方当事人。
调解书经双方当事人签收后,即发生法律效力。
在调解书签收前当事人反悔的,仲裁庭应当及时作出裁决。
第六十六条 裁决应当按照多数仲裁员的意见作出,少数仲裁员的不同意见可以记入笔录。仲裁庭不能形成多数意见时,裁决应当按照首席仲裁员的意见作出。
第六十七条 裁决书应当写明仲裁请求、争议事实、裁决理由、裁决结果、仲裁费用的负担和裁决日期。当事人协议不愿写明争议事实和裁决理由的,可以不写。裁决书由仲裁员签名,加盖仲裁机构印章。对裁决持不同意见的仲裁员,可以签名,也可以不签名。
第六十八条 仲裁庭仲裁纠纷时,其中一部分事实已经清楚,可以就该部分先行裁决。
第六十九条 对裁决书中的文字、计算错误或者仲裁庭已经裁决但在裁决书中遗漏的事项,仲裁庭应当补正;当事人自收到裁决书之日起三十日内,可以请求仲裁庭补正。
第七十条 裁决书自作出之日起发生法律效力。
第五章 申请撤销裁决
第七十一条 当事人提出证据证明裁决有下列情形之一的,可以向仲裁机构所在地的中级人民法院申请撤销裁决:
(一)没有仲裁协议;
(二)裁决的事项不属于仲裁协议的范围或者仲裁机构无权仲裁;
(三)仲裁庭的组成或者仲裁的程序违反法定程序;
(四)裁决所根据的证据是伪造的;
(五)对方当事人隐瞒了足以影响公正裁决的证据;
(六)仲裁员在仲裁该案时有索贿受贿、徇私舞弊、枉法裁决行为。
人民法院经组成合议庭审查核实裁决有前款规定情形之一的,应当裁定撤销。
人民法院认定该裁决违背公共利益的,应当裁定撤销。
第七十二条 当事人申请撤销裁决的,应当自收到裁决书之日起三个月内提出。
第七十三条 人民法院应当在受理撤销裁决申请之日起两个月内作出撤销裁决或者驳回申请的裁定。
第七十四条 人民法院受理撤销裁决的申请后,认为可以由仲裁庭重新仲裁的,通知仲裁庭在一定期限内重新仲裁,并裁定中止撤销程序。仲裁庭开始重新仲裁的,人民法院应当裁定终结撤销程序。仲裁庭拒绝重新仲裁的,人民法院应当裁定恢复撤销程序。
第六章 执行
第七十五条 当事人应当履行裁决。一方当事人不履行的,另一方当事人可以依照《中华人民共和国民事诉讼法》的有关规定向人民法院申请执行。受申请的人民法院应当执行。
第七十六条 被申请人提出证据证明裁决有本法第七十一条第一款规定的情形之一的,经人民法院组成合议庭审查核实,裁定不予执行。
人民法院认定执行该裁决违背公共利益的,应当裁定不予执行。
第七十七条 一方当事人申请执行裁决,另一方当事人申请撤销裁决的,人民法院应当裁定中止执行。
人民法院裁定撤销裁决的,应当裁定终结执行。撤销裁决的申请被裁定驳回的,人民法院应当裁定恢复执行。
第七章 涉外仲裁的特别规定
第七十八条 涉外经济贸易、运输、海事纠纷以及其他涉外纠纷的仲裁,适用本章规定;本章没有规定的,适用本法其他有关规定。
第七十九条 涉外仲裁的当事人申请证据保全的,仲裁机构应当将当事人的申请提交证据所在地的中级人民法院,人民法院应当依法及时处理。
第八十条 涉外仲裁的仲裁庭可以将开庭情况记入笔录,或者作出笔录要点,笔录要点可以由当事人和其他仲裁参与人签名或者盖章。
第八十一条 当事人可以书面约定仲裁地。除当事人对仲裁程序的适用法另有约定外,以仲裁地作为仲裁程序的适用法及司法管辖法院的确定依据。仲裁裁决视为在仲裁地作出。
当事人对仲裁地没有约定或者约定不明确的,根据当事人约定的仲裁规则确定仲裁地;仲裁规则没有规定的,由仲裁庭根据案件情况,按照便利争议解决的原则确定仲裁地。
第八十二条 涉外海事纠纷或者在经国务院批准设立的自由贸易试验区、海南自由贸易港以及国家规定的其他区域内设立登记的企业之间发生的涉外纠纷,当事人书面约定仲裁的,可以选择由仲裁机构进行;也可以选择以中华人民共和国为仲裁地,由符合本法规定条件的人员组成仲裁庭按照约定的仲裁规则进行,该仲裁庭应当在组庭后三个工作日内将当事人名称、仲裁地、仲裁庭的组成情况、仲裁规则向仲裁协会备案。
当事人申请财产保全、证据保全、请求责令另一方当事人作出一定行为或者禁止其作出一定行为的,仲裁庭应当依法将当事人的申请提交人民法院,人民法院应当依法及时处理。
第八十三条 当事人提出证据证明涉外仲裁裁决有下列情形之一的,经人民法院组成合议庭审查核实,裁定撤销:
(一)没有仲裁协议;
(二)被申请人没有得到指定仲裁员或者进行仲裁程序的通知,或者由于其他不属于被申请人负责的原因未能陈述意见;
(三)仲裁庭的组成或者仲裁的程序与仲裁规则不符;
(四)裁决的事项不属于仲裁协议的范围或者仲裁机构无权仲裁。
人民法院认定该裁决违背公共利益的,应当裁定撤销。
第八十四条 被申请人提出证据证明涉外仲裁裁决有本法第八十三条第一款规定的情形之一的,经人民法院组成合议庭审查核实,裁定不予执行。
人民法院认定执行该裁决违背公共利益的,应当裁定不予执行。
第八十五条 在中华人民共和国领域内作出的发生法律效力的仲裁裁决,当事人请求执行的,如果被执行人或者其财产不在中华人民共和国领域内,当事人可以直接向有管辖权的外国法院申请承认和执行。
第八十六条 支持仲裁机构到中华人民共和国境外设立业务机构,开展仲裁活动。
根据经济社会发展和改革开放需要,可以允许境外仲裁机构在国务院批准设立的自由贸易试验区、海南自由贸易港等区域内依照国家有关规定设立业务机构,开展涉外仲裁活动。
第八十七条 鼓励涉外仲裁当事人选择中华人民共和国(包括特别行政区)的仲裁机构、约定中华人民共和国(包括特别行政区)作为仲裁地进行仲裁。
第八十八条 在中华人民共和国领域外作出的发生法律效力的仲裁裁决,需要人民法院承认和执行的,当事人可以直接向被执行人住所地或者其财产所在地的中级人民法院申请。被执行人住所地或者其财产不在中华人民共和国领域内的,当事人可以向申请人住所地或者与裁决的纠纷有适当联系的地点的中级人民法院申请。人民法院应当依照中华人民共和国缔结或者参加的国际条约,或者按照互惠原则办理。
外国仲裁机构对中华人民共和国的公民、法人和其他组织的合法权益加以限制、歧视的,中华人民共和国有关机构有权对该国公民、企业和其他组织实行对等原则。
第八章 附则
第八十九条 本法所称的仲裁机构包括依法设立的仲裁委员会、仲裁院等机构。
第九十条 法律对仲裁时效有规定的,依照其规定;没有规定的,适用诉讼时效的规定。
第九十一条 仲裁机构依照本法和《中华人民共和国民事诉讼法》的有关规定,可以参照中国仲裁协会制定的示范仲裁规则制定仲裁规则。
第九十二条 当事人应当按照规定交纳仲裁费用。
仲裁机构根据国家有关规定,制定收取仲裁费用的办法。
第九十三条 劳动争议仲裁、农村土地承包经营纠纷仲裁和体育仲裁等,适用《中华人民共和国劳动争议调解仲裁法》、《中华人民共和国农村土地承包经营纠纷调解仲裁法》、《中华人民共和国体育法》等有关法律的规定。
第九十四条 仲裁机构、仲裁庭可以依照有关国际投资条约、协定关于将投资争端提交仲裁的规定,按照争议双方约定的仲裁规则办理国际投资仲裁案件。
第九十五条 违反仲裁机构登记管理规定的,依照有关法律、行政法规的规定处理。
第九十六条 本法自2026年3月1日起施行。


