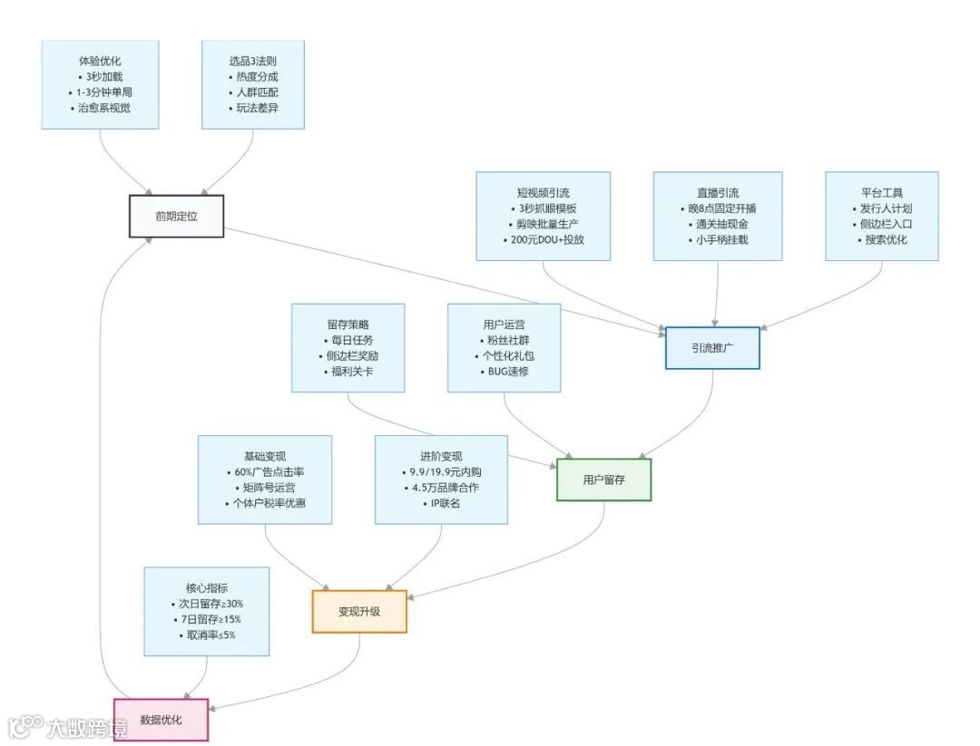
一、前期定位:找准赛道,避开同质化陷阱
1. 精准选品:3 条黄金法则锁定高潜力游戏
- 看热度与分成
:通过抖音 “游戏发行人计划” 筛选近期爆款(如《全民找茬王》这类分成涨幅超 200% 的产品),优先选择 0.8-1.5 元 / 次的高单价游戏,收益比低价款高 3 倍以上;
- 匹配用户群体
:学生党偏好益智类、休闲消除类,女性用户青睐治愈系、剧情向,上班族适合轻量化 PK 类,针对性选品可提升转化;
- 避重就轻找差异
:避免直接跟风《羊了个羊》等头部产品,可在经典玩法上微创新(如《2048》魔改《考试大冲刺》),或深耕垂直品类(如女性向婆媳互动类)。
2. 游戏优化:降低门槛,提升首屏体验
- 技术指标优化
:压缩游戏安装包大小,将平均下载耗时控制在 3 秒内,首帧加载避免冗余操作,减少用户中途取消率;
- 玩法设计技巧
:单局时长 1-3 分钟,前 3 关设置 “低难度 + 强反馈”(如快速通关、高频奖励),让新手快速获得成就感;
- 视觉与互动
:采用 Q 版、治愈系美术风格,搭配抖音热门 BGM,在关卡关键节点加入震动、弹窗等互动效果,增强沉浸感。
二、引流推广:多渠道联动,快速起量
1. 短视频引流:3 秒抓眼,提升点击转化
- 内容模板(直接套用)
:开头用 “这游戏让我通宵赚 300”“0 氪也能通关的秘诀” 等强吸引力文案,中段展示游戏高光操作(如合成稀有道具、极限通关),结尾引导 “点击左下角玩同款”;
- 批量生产技巧
:用剪映预设模板,替换游戏画面即可快速生成新内容,主号下午 3 点发布,小号傍晚 6 点跟进,覆盖不同时段流量;
- DOU + 精准投放
:新视频投 200 元定向 “18-24 岁手游用户”,曝光量可提升 3000 + 次,重点关注 CTR(点击率),低于 3% 则优化开头文案。
2. 直播引流:实时互动,带动即时转化
- 基础设置
:开播前用直播伴侣关联游戏小手柄,选择《欢乐斗地主》等大众向游戏,降低观众参与门槛;
- 互动玩法设计
:每半小时举办 “通关抽现金”“排行榜送道具” 活动,观众点击直播间链接即可参与,400 人在线 2 小时的直播间,流水轻松破 500 元;
- 直播节奏
:固定晚 8 点开播,培养用户观看习惯,开播前 1 小时发短视频预热,直播间置顶游戏入口链接,提升转化效率。
3. 平台工具借力:零成本拓展流量入口
- 侧边栏复访功能接入
:在游戏主界面设置 “限定福利” 动态图标,引导用户从抖音首页侧边栏进入游戏领取奖励,可提升次日留存 12%+、7 日留存 8%+;
- 搜索优化
:优化游戏名称和简介,包含 “解压”“益智”“免费玩” 等高频搜索词,抢占免费搜索流量。
三、用户留存:从 “一次性体验” 到 “长期活跃”
1. 留存核心:任务体系 + 奖励激励
- 每日任务设计
:设置 “登录领体力”“通关得道具”“分享获免广告特权” 等任务,绑定用户每日回访;
- 侧边栏复访奖励
:用户从侧边栏进入游戏后,发放大体力礼包、稀有皮肤等高吸引力奖励,培养复访心智;
- 关卡节奏把控
:难度曲线 “易 - 难 - 易” 交替,每 10 关设置一个 “福利关”,降低用户流失率,7 日留存需稳定在 15% 以上。
2. 用户运营:建立情感连接
- 社群沉淀
:创建游戏粉丝群,发布新关卡预告、福利兑换码,收集用户反馈,提升归属感;
- 个性化互动
:通过开发者后台分析用户画像(如年龄、操作系统、偏好关卡),针对性推送活动(如学生党专属假期礼包);
- 问题快速响应
:及时修复游戏卡顿、BUG 等问题,优化 JS 加载错误率,避免用户因体验问题流失。
3. 数据驱动优化:重点监控 3 类指标
- 留存指标
:关注次日留存(目标≥30%)、7 日留存(目标≥15%),留存低则调整关卡难度或奖励机制;
- 性能指标
:平均帧率≥30fps,取消率≤5%,加载耗时过长则压缩资源、优化代码;
- 转化指标
:短视频推广重点看 “有效下载率”,直播重点看 “点击转化率”,低于行业均值则优化内容或互动设计。
四、变现升级:从流量到收益的闭环
1. 基础变现:广告 + 推广分成
- 广告投放技巧
:前 3 关不插广告,用户玩上头后(如复活、解锁道具时)弹出激励视频,广告点击率可飙至 60%;
- 矩阵号放大收益
:准备 5-6 个账号,分赛道运营(女性号推治愈类、学生号推益智类),用个体户营业执照绑定,分成税率比个人低 5%。
2. 进阶变现:内购 + 品牌合作
- 轻内购设计
:推出 “免广告会员”“专属皮肤”“加速道具” 等非刚需道具,价格设置 9.9 元、19.9 元档位,避免过高门槛;
- 品牌定制合作
:当游戏日活破万后,可对接奶茶、美妆品牌,开发专属关卡(如奶茶制作模拟),收取品牌合作费,百万粉丝账号单条合作收益可达 4.5 万元;
- IP 联动
:与热门 IP(如动漫、综艺)合作推出联名皮肤或关卡,借助 IP 流量提升付费转化。
五、避坑指南:新手必看的 5 个实操禁忌
-
避免盲目跟风爆款,缺乏玩法创新,导致同质化竞争; -
不重视技术优化,加载耗时过长、卡顿严重,直接流失用户; -
广告投放过于密集,前 3 关强制插广告,引发用户反感; -
忽视留存运营,仅关注引流,导致 “拉新 - 流失” 恶性循环; -
未合规运营,如无版号开展内购、广告内容违规,影响账号权重。 新佰云科技为您提供:抖音小游戏开发运营全流程服务
了解更多详情添加下方微信咨询




