1
2
3
-
风险识别 (R-Identification):
-
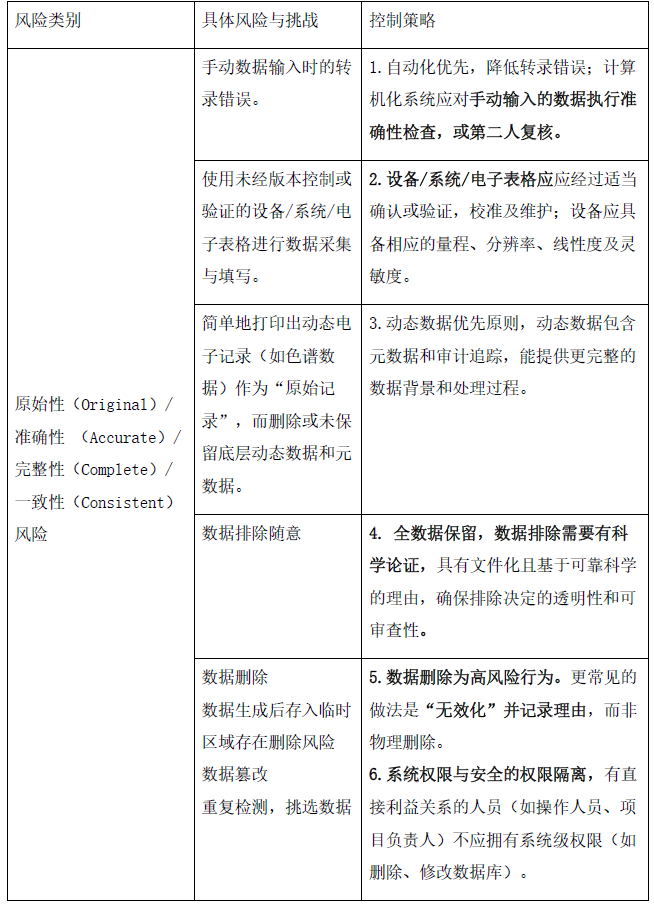
风险场景:分析师在实时查看峰形后,若结果不理想,可选择不处理该次进样,重新进样以获得更有利的结果,违反了完整性和原始性原则。
-
风险后果 (Severity/Impact):高风险。由于数据不完整/不准确,可能导致批次放行决策错误,直接影响患者安全和产品质量。
-
技术控制(高优先):
-
程序控制: 制定 SOP 明确规定,所有进样和运行都必须被处理和论证。数据审查(第二人审查)的 SOP 必须包括审查这些审计追踪报告的步骤。
-
风险识别 (R-Identification):
-
风险场景: 操作员拥有高级权限,可以修改影响结果或工艺参数,如流量的校准因子。或者,在混合站中,操作员手动输入水或原料的重量,可能因转录错误导致剂量不准确。
-
风险后果 (Severity/Impact):高风险。可能直接导致产品不合格或质量不一致。
-
技术控制(预防性):
4
-
制定并量化“质量行为指标”
-
行动:积极鼓励和认可符合良好数据管理实践的行为,将数据完整性期望(例如,用户必须在数据生成时记录数据)转化为可衡量的优秀行为指标,并将其纳入绩效管理。
-
目标: 通过关注人为因素,减少缺乏意识导致的延迟记录和数据造假的机会。
-
行动:严格的生命周期管理(从采购到退役),如投放前进行确认或验证,按期执行校准、维护及审核。
-
目标:确保系统在整个生命周期内持续处于经过验证的、受控的状态,并使用预期目的,以保障其产生的数据或记录的准确与可靠性。
-
行动: 对所有 GxP 计算机化系统,审查和重新配置用户权限和配置文件,以确保所有用户仅拥有执行其日常工作所需的最小权限。任何对原始数据具有直接利益关系的人员不得拥有删除数据的权限。
-
目标: 通过技术控制,在源头上消除篡改数据的机会(例如,在 CDS 中删除原始进样数据)。对于无法实现职责分离的独立系统,应考虑升级或更换。
-
行动: 使用业务流程图对所有涉及手动输入和自动化系统交互的混合系统进行详细分解。在流程图中明确识别所有人工干预点,特别是涉及数据操纵,如手动转录、数据保存、数据删除关键节点。
-
目标: 梳理这些人工接触点,优先使用技术手段控制,并建立健壮的程序控制和第二人验证,必要时升级系统。
-
行动: 在新系统规划和现有系统整合时,开发和应用数据命名法框架。确保系统(如 LIMS, ERP, CDS)在数据流中对同一实体(例如,“批号”)使用一致的命名。定义和验证随数据一同传输的元数据(如单位、校准因子等)在接收系统中的正确重新应用和一致性。
-
目标: 确保数据在跨系统传输和使用时,其完整性和含义得到维护,提高数据分析和决策的可靠性。

