搜索
首页
大数快讯
大数活动
服务超市
文章专题
出海平台
流量密码
出海蓝图
产业赛道
物流仓储
跨境支付
选品策略
实操手册
报告
跨企查
百科
导航
知识体系
工具箱
更多
找货源
跨境招聘
DeepSeek
首页
>
计算机化系统验证基础:轻松识别B/S、C/S架构与移动应用(文末有实例哦~)
>
0
0
计算机化系统验证基础:轻松识别B/S、C/S架构与移动应用(文末有实例哦~)
小易说合规
2025-10-24
4
导读:什么是移动应用?什么是B/S 、C/S架构,他们之间的关系怎样?不同的架构我们应该采用什么样的验证策略?
什么是移动应用?什么是B/S 、C/S架构,他们之间的关系怎样?不同的架构我们应该采用什么样的验证策略?这个问题是引入新的计算机化系统时,必须首要考虑的事情。
这篇文章就来梳理一下B/S、C/S架构与移动应用(原生应用、混合应用、网页应用)之间的关系。其实,这三组概念(架构、应用类型)是IT系统在不同维度上的分类,它们之间存在着密切的交叉和依赖关系。
01
架构模式 (B/S 与 C/S)
这是从技术实现和部署角度的分类。
02
移动应用类型 (原生、混合、网页)
这是从用户界面的呈现和技术栈角度的分类,主要针对移动设备(手机/平板)。
03
三者关系梳理和交叉点
A. 网页应用≈B/S 架构
网页应用的运行环境就是浏览器,它完全符合 B/S 架构的定义。所有逻辑都在服务器,浏览器只负责呈现。
B. 原生应用≈ C/S 架构
原生应用需要安装专用的客户端(App),通过该客户端与服务器通信,完全符合 C/S 架构的定义。
C. 混合应用 (Hybrid App)
技术组成:混合应用是特殊的C/S 架构。它的“客户端”是一个原生应用外壳,但其大部分界面和功能逻辑却是由网页技术(HTML/CSS/JS)实现的。
架构目的:它旨在结合 C/S 架构(通过原生壳访问硬件)和 B/S 架构(通过网页内容快速迭代、跨平台代码复用)的优点。
总结表格:
在 GXP 合规中,理解这种关系至关重要:
B/S 架构(网页应用):验证的重点在服务器端,以及确保客户端(浏览器)环境的兼容性和安全性。
C/S 架构(原生/混合应用):验证的重点除了服务器端,还需要关注客户端(App)的配置、版本控制、本地数据处理能力以及与设备底层硬件的交互是否可靠和可控。
04
B/S架构验证深度的实例分析
在GXP环境下,对于BS架构应用,验证的深度取决于设备和操作环境对系统功能和数据可靠性的影响。
核心原则:验证的目的是确认系统在所有预期使用环境下都能始终按照预定目的准确、可靠地运行。
示例情形:
1) 电脑端:电脑端验证BS应用(通过浏览器登录)。
2) 移动端:平板上使用(同样通过浏览器登录)。
结论和建议:
原则上,如果平板上使用的浏览器版本和操作逻辑应与电脑端完全一致,并且不涉及平板特有的功能(如指纹识别、特定的触摸手势、摄像头调用等),则可能不需要进行完整的、重复的验证。
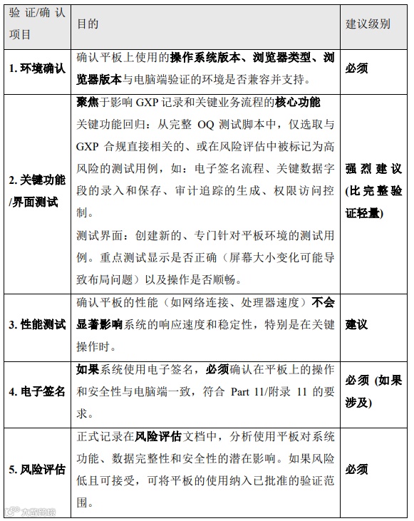
但是,出于GxP合规的严谨性,建议进行以下验证或确认:
最终,应在的验证文件中总结:
该系统是B/S架构。
已在PC端(指定浏览器、操作系统)完成完整验证。
平板的使用是预期的使用环境之一。
基于风险评估和轻量级功能测试(例如通过OQ阶段的测试脚本执行关键步骤),确认在平板上(指定浏览器、操作系统)系统功能和数据可靠性未受影响。
关键在于:确保您有文件记录并证明更换设备(从PC到平板)不会引入新的风险或影响已验证功能的准确性。
以上内容如果对您有帮助,期待您送出小爱心
鼓励一下吧!
如果大家有兴趣,接下来将出一篇详细的移动应用(原生应用、混合应用、网页应用)验证策略及关键控制点~~
【声明】内容源于网络
0
0
小易说合规
1234
内容
18
粉丝
0
关注
在线咨询
小易说合规
1234
总阅读
93
粉丝
0
内容
18
在线咨询
关注