大数跨境
0
0

FDA警告信(2025-11):电子数据删除与篡改,如何“预防”及“检测”?

FDA警告信(2025-11):电子数据删除与篡改,如何“预防”及“检测”? 小易说合规
2025-11-09
2
导读:本文拟从计算机化系统本身(系统设计、系统配置),及操作系统控制层面详细拆解如何“预防”及“检测”电子数据删除与篡改。
FDA 在2025年10月21日公布了一封我国广西一家制剂生产企业的警告信,以下是与计算机化系统相关缺陷内容:
4. Your firm failed to exercise appropriate controls over computer or related systems to assure that only authorized personnel institute changes in master production and control records, or other records (21 CFR 211.68(b)).
4. 贵公司未能对计算机化系统或相关系统实施适当的控制,以确保仅有经授权的人员方可修订主生产和控制记录或其他记录(21 CFR 211.68(b))。
Your laboratory equipment lacked sufficient controls to prevent and detect deletion or manipulation of your laboratory's electronic raw data. For example, your ultraviolet-visible (UV-vis) and infrared (IR) spectroscopy equipment was found to lack audit-trail functionality, and your analysts were able to alter and delete data, files, and folders. This is a repeat observation from your 2016 inspection.
贵公司的实验室设备缺乏足够的控制措施来防止和检测实验室电子原始数据的删除或篡改。例如,发现你们的紫外可见(UV-vis)和红外(IR)光谱设备缺乏审计追踪功能,并且你们的分析人员能够修改和删除数据、文件及文件夹。这是对2016年检查中发现的同类问题的重复观察。
In your response, you commit to performing audit-trail reviews for active ingredient assays before batch release. However, your response is inadequate because your commitment does not include the review of other electronic laboratory data associated with component and finished-product testing. Furthermore, you fail to provide review procedures designed to ensure data accuracy and integrity.
在你们的回复中,你们承诺在批次放行前对活性成分含量测定进行审计追踪审核。然而,该回复是不充分的,因为你们的承诺未包含对与组分和成品检测相关的其他电子实验室数据的审核。此外,你们未能提供旨在确保数据准确性和完整性的审核程序。
Your quality system does not adequately ensure the accuracy and integrity of data to support the safety, effectiveness, and quality of the drugs you manufacture. See FDA’s guidance document Data Integrity and Compliance With Drug CGMP for guidance on establishing and following CGMP compliant data integrity practices at https://www.fda.gov/media/119267/download.
你们的质量体系未能充分保证数据的准确性和完整性,从而无法支持所生产药品的安全性、有效性和质量。请参阅FDA的指南文件《数据完整性与药品CGMP符合性》,以获取关于建立并遵循符合CGMP要求的数据完整性实践的指导,网址为:https://www.fda.gov/media/119267/download。
Repeat Observations at Facility.In a previous inspection, dated September 29, 2016, FDA cited similar CGMP observations. You proposed specific remediation for these observations in your response. Repeated failures demonstrate that executive management oversight and control over the manufacture of drugs is inadequate.
设施重复出现的问题 在2016年9月29日进行的上一次检查中,FDA曾指出类似的CGMP问题。你们在当时的回复中提出了针对这些问题的具体整改措施。此类问题的重复发生表明,高级管理层对药品生产的监督和控制是不充分的。
警告信明确传递的FDA三大关注点:
  • 缺乏足够的控制措施来防止和检测电子原始数据的删除或篡改;
  • 电子数据审核不充分和缺乏确保数据准确性和完整性的审核程序;
  • 重复问题的关切。

01

缺乏防止和检测电子原始数据删除或篡改的措施
具体发现:紫外可见/红外光谱设备缺乏审计追踪功能,且分析人员可修改和删除数据
指向:缺乏审计追踪和分析人员权限过大,反映了在系统设计、配置层面不足。
本文拟从计算机化系统本身(系统设计、系统配置),及操作系统控制层面详细拆解如何“预防”及“检测”电子数据删除与篡改。
1.如何“预防”?
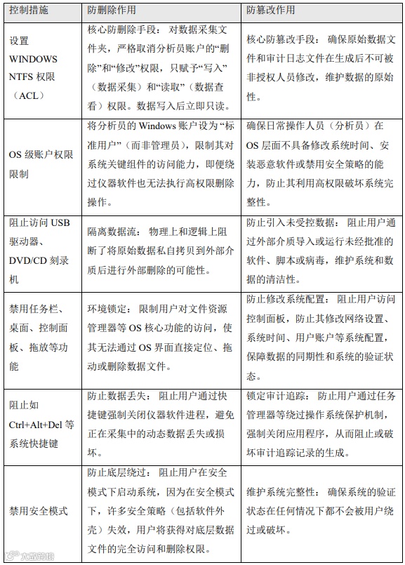
I. 系统设计与配置层面:从设计源头消除权限滥用和数据篡改的可能性。
II. 操作系统控制层面
A. 技术锁定与权限限制:通过部署操作系统安全屏障和设置文件系统权限,从底层隔离操作员对原始数据文件的接触。
B. 数据落地即转移:应对数据采集过程中的删除机制,无法设置数据文件夹防删除(特殊挑战)
2.怎么“检测”?
检测措施的核心是:通过审计追踪复核、权限独立审核和主动行为监测来发现异常和可疑活动。
  • 设计合规的系统,检测主要依赖于系统内置的审计追踪功能。
  • 遗留系统,检测依赖于外部工具、操作系统日志和程序强制进行补偿。

02

电子数据审核不充分
分析与解读,下期继续。

【声明】内容源于网络
0
0
小易说合规
1234
内容 18
粉丝 0
小易说合规 1234
总阅读85
粉丝0
内容18