-
电子数据审核范围不足:审计跟踪及实验电子数据均审核不充分,仅承诺在放行前审核“活性成分含量测定”的审计追踪,未覆盖与组分、成品相关的其他实验室电子数据。
-
缺乏确保数据准确性与完整性的审核程序。
-
原始数据和元数据的审查
往期推荐
-
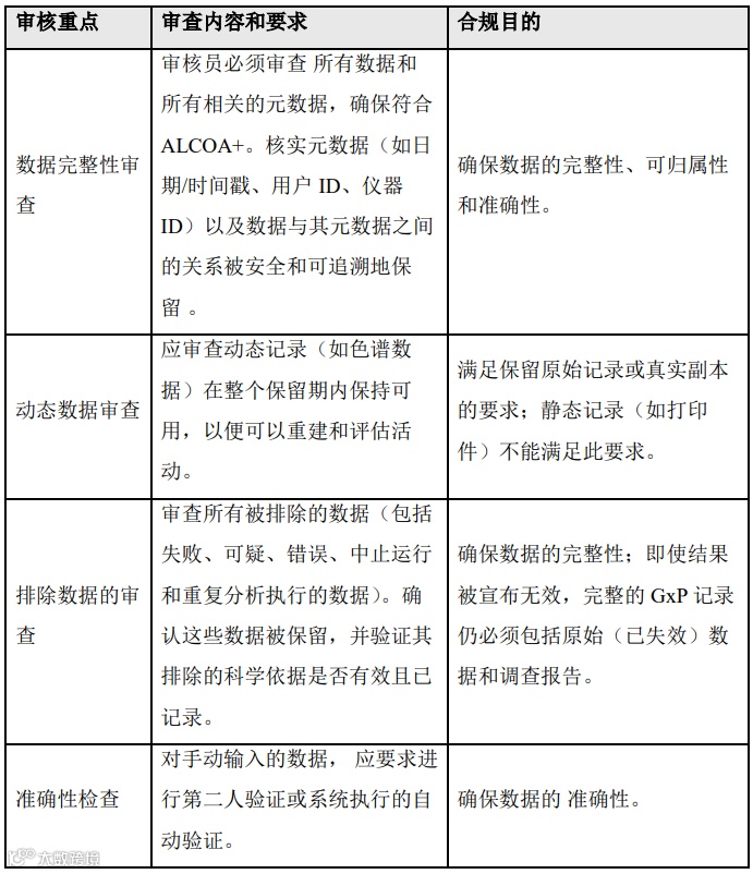
原始数据和元数据的审查 (确保 ALCOA+,协同审计跟踪核查) -
审计轨迹审查程序 (作为常规审查的组成部分) -
混合系统记录审查 (完整数据集、主记录定义、接口管理) -
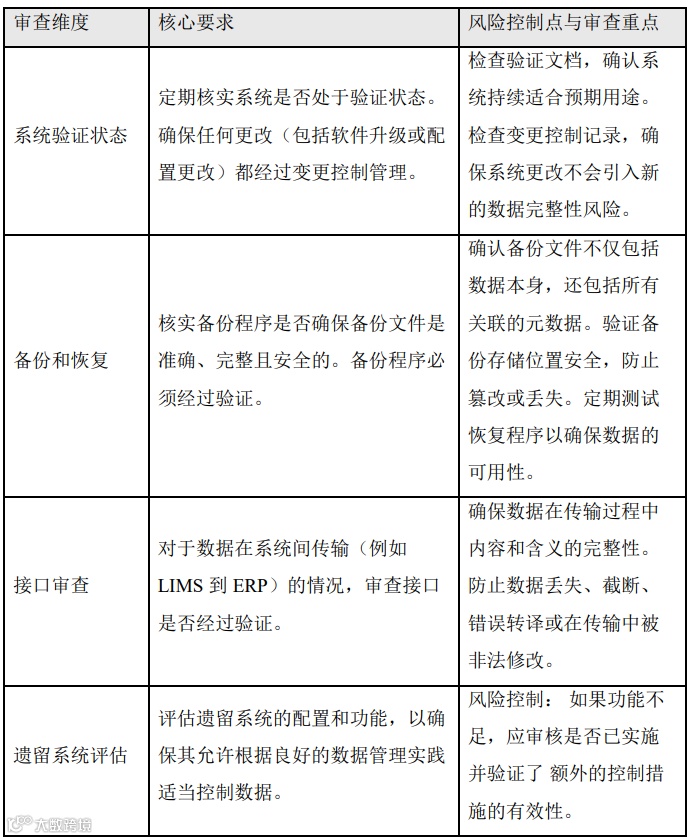
系统和技术控制的审查 (验证状态、备份恢复、接口验证) -
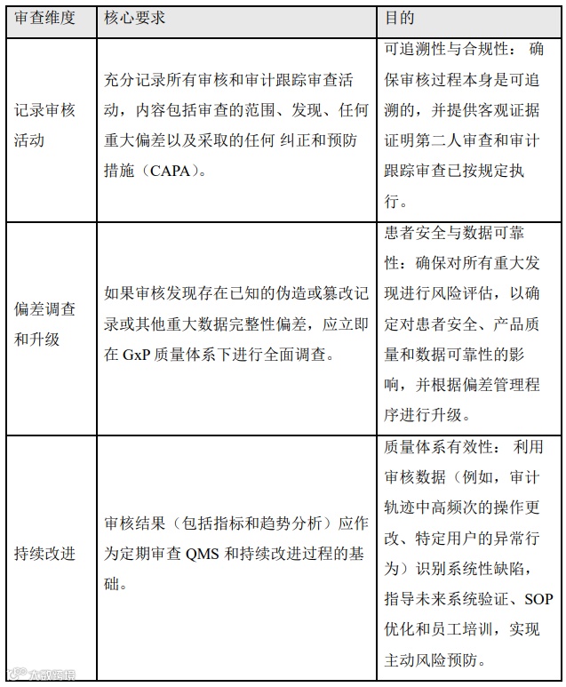
结果记录和持续改进 (偏差、CAPA、QMS 管理层审查)

