产品描述
产品概述
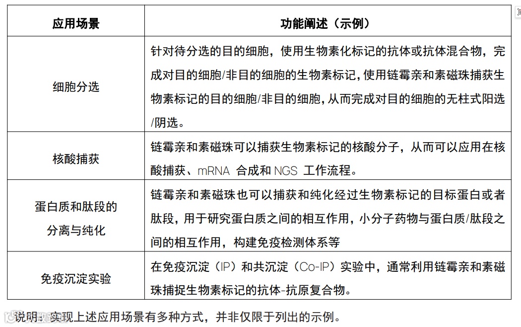
链霉亲和素磁珠是一种表面修饰了链霉亲和素(Streptavidin,SA)的磁性纳米颗粒。链霉亲和素与生物素(D-Biotin)之间的亲和作用力是自然界中最强的非共价键相互作用,解离常数Kw可达10-15。因此链霉亲和素-生物素体系被广泛应用于多种蛋白质和核酸的检测和纯化方法中。本公司采用先进的磁珠制备工艺,制备得到的链霉亲和素磁珠具有链霉亲和素载量高、非特异性吸附低等优点,可以迅速、方便地从样本基质中分离和纯化生物素标记的核酸、蛋白质等分子,用于后续的生物学实验。

