缺血再灌注损伤影响心肌梗死的血运重建策略,并导致心脏微血管疾病。然而,心脏缺血-再灌注(I/R)损伤仍然难以克服。虽然心肌梗死(MI)和I/R损伤会导致多种形式的心肌细胞死亡,从而导致心脏功能丧失,但内皮细胞(ECs)和冠状微循环也会受到影响。再灌注会导致氧化应激、线粒体损伤和钙超载,最终导致内皮细胞死亡和微血管功能障碍,包括血管水肿伴随的内皮完整性受损、增加的促血小板和白细胞黏附分子以及持续的冠状血管收缩张力,最终导致微血管阻塞和再灌注不通现象。因此,内皮细胞和微循环是心肌细胞心脏保护的上游靶点
近期,复旦大学附属中山医院团队在国际期刊《Circulation Research》上发表题为“GUCY1A1-LDHA Axis Suppresses Ferroptosis in Cardiac Ischemia-Reperfusion Injury” 的论文。
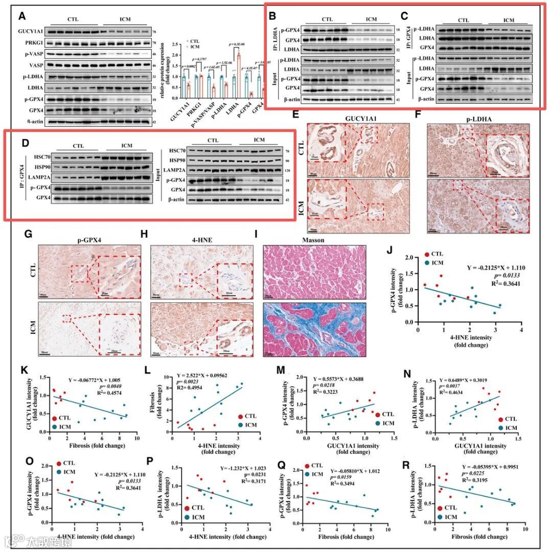
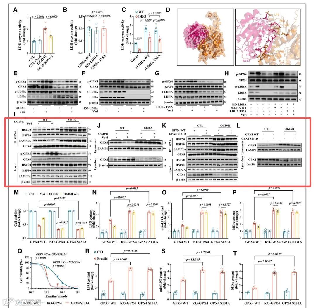
该研究明确sGC-cGMP-PKG通路的受损与LDHA和GPX4磷酸化的减少相关,并且GUCY1A1的激活可以被视为缓解内皮细胞铁死亡和心脏微血管再灌注损伤的一种策略。(上海翎因生物www.bio-linkedin.com)
Biolinkedin相关知识点推荐
15.8 I Biolinkedin® Protein A/G 磁珠(L-1004)参与肝细胞癌相关机制研究
IF: 14.3 I Biolinkedin® Protein A/G 磁珠(L-1004)参与肝癌机制研究
IF: 35.5 I Biolinkedin® Protein A/G 磁珠、HA抗体、Myc抗体参与心衰机制的相关研究
由cancer cell(IF:31.7) 一文看免疫沉淀(IP)在蛋白修饰研究中的具体应用
划重点:
本研究中,使用了Biolinkedin®Protein A/G 磁珠(L-1004)用于IP/Co-IP 等实验。(上海翎因生物www.bio-linkedin.com)
一
二
三
Biolinkedin相关产品推荐

