
各位高三学子注意了
四川2026年高考报名将于明日正式开始
小编总结了以下报考要点
来一起看看吧

2025年10月24日至11月6日
每日9:00-22:00
在报名注册、找回密码、相片采集、电子签名、网上缴费等环节需使用手机进行操作,请考生提前准备好手机。
四川省招生考试综合报名系统
(https://zhbm.sceea.cn)
或者长按下方二维码
关注微信公众号【成都本地宝升学】
在聊天对话框回复【高考报名】
进入2026四川高考报名入口
查看报名流程、公告、最新高考政策等
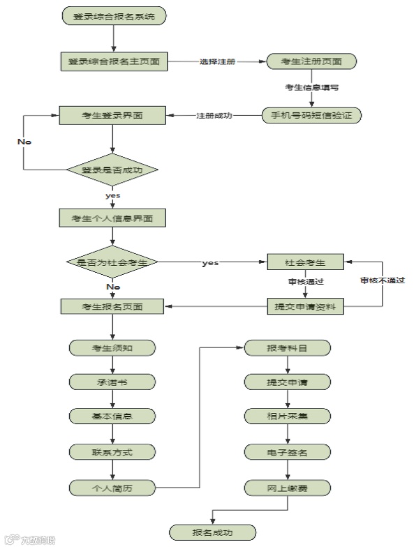
2026四川高考报名主要分为七个步骤,详细报名流程如下。小编还准备了残疾考生申请合理便利方法和常见问题解答,大家记得耐心看完哦。
输入四川省招生考试综合报名系统网址https://zhbm.sceea.cn,先点击页面右上角“登录/注册”菜单,再点击“考生账号注册”按钮,进入注册界面。所有考生都需进行实名注册,注册时填写真实姓名、证件号、证件类型、密码、性别、手机号码信息。
(1)实名注册时需要考生认真核对,特别是姓名是否使用了错别字、相似字、简繁体字等。
(2)注册时密码设置需符合要求:密码长度最低8位,需要包含大写字母、小写字母、数字和特殊字符,例如Aq12467#。
图源:四川省教育考试院
注册成功后,在登录界面输入账号、密码和验证码,点击“立即登录”。
登录后,在首页点击“普通高考”按钮,进入高考报名页面。
在籍考生,指在学校统一报名的考生(含由中学报名点统一组织报名的往届生等)。在籍考生注册后,即可进入报名信息填报流程。
社会考生,指在户籍地外就读回户籍地报名的考生、往届生、同等学力考生、外省回川报名考生等。社会考生须先进行报名资格申报,通过审核后方可进入报名信息填报流程。
(一)社会考生报名资格申报
社会考生,应先进行报名资格申报,审核通过才能进入报名信息填报,点击“考生信息”菜单,在页面上点击“社会考生申请填报”。
考生根据要求填写申报信息及上传所需材料,点击保存并提交申请即可。
审核过程中请及时关注自己的审核状态,审核通过后的界面如下图:
(二)填报报名信息
点击“报名”,选择“2026年高考报名”,进入报名信息填报。
1.阅读报名须知
2.阅读并同意承诺书
3.填报基本信息
姓名、证件号、县区、报名点等信息已经在系统显示,考生按照报名表要求填写其他信息,包括民族、户籍性质、户籍地、政治面貌、毕业类别、毕业学校、是否残疾考生等。填写完成后点击下一步。
如果“是否残疾考生”选择“是”,需要填写相关信息。
4.填报联系方式
填写录取通知书收件人、邮寄地址、邮政编码等信息,然后点击下一步。
5.填报个人简历
个人简历须填写至少一个阶段的简历,考生如果在高中阶段存在转学等情况,则可点击“添加下一阶段经历(高中)”增加转学阶段的简历,最多可添加2段高中简历。
6.填报报考科目信息
报考科目信息包括考试类型、外语语种、首选科目、再选科目、报考类别。
(1)报考全国统考的普通类考生可参考《招生考试报·新高考选科指南合订本》,结合拟报考普通高校及专业的选考科目要求,填报外语语种、选考科目等。符合原“加授少数民族语文”报考条件的考生,加试科目可选择原“加授少数民族语文”藏文或原“加授少数民族语文”彝文报考。
(2)报考全国统考的艺术、体育类考生,除了填报外语语种、选考科目、加试科目以外,报考类别需要选择艺术类或体育类。
A.艺术类考生
艺术类考生可以根据自己的实际情况,报考类别选择“艺术类”,艺术专业省统考考试类别(可兼报),并根据页面提示完成各类别附加信息的填报,参考界面如下:
B.体育类考生
体育类考生可以根据自己的实际情况,报考类别选择“体育类”,并根据页面提示完成各类别附加信息的填报,参考界面如下:
说明:体育统考和体育单招可兼报,报考体育单招的考生,还需按有关规定登录国家体育总局的中国运动文化教育网完成体育单招报名和缴费手续。
(2)报考对口招生考试的考生,需选择对口招生考试专业类别,选择“文化艺术类”的考生还需选择“艺术专业省统考考试类别”。
7. 提交信息
再次检查确认报考信息无误后,点击“保存报名数据”。
图源:四川省教育考试院
相片采集模式有两种:一是个人采集,二是集体采集。报名点控制相片采集模式,如果是集体采集的模式,考生端只能查看。
个人采集流程如下:
在考生报名信息浏览界面,点“采集相片”,考生可选择:“网页端相片采集”或“小程序相片采集”,并按指引进行线上相片采集。推荐使用微信小程序相片采集功能。
图源:四川省教育考试院
考生签名前再次核对基本信息、联系方式、个人简历、报考科目,每一项勾选“核对无误”后再点击最下方“确定”,弹出签字二维码,考生扫描二维码进行电子签名,注意签名时书写工整。
图源:四川省教育考试院
缴费的模式有两种:一是个人缴费,一是集体缴费。缴费模式由报名点控制,集体缴费由报名点管理端统一缴费,考生端只能查看。
个人缴费流程如下:
在考生报名信息浏览界面,点击“网上缴费”,进入缴费页面:
考生核对缴费金额后点击“前往缴费”,输入考生证件号码,页面会跳转缴费支付界面,考生选择合适缴费通道进行缴费。
特别提醒:考生缴费前务必认真核对报名信息,缴费后,报名信息将无法修改。
图源:四川省教育考试院
在支付页核对订单信息,核对无误后,进行扫描支付。
报名成功后,符合民族地区加分、专项计划报考资格的考生,可点击“民族地区加分和专项计划申报”菜单进行主动申报,考生根据实际情况申报即可,如下图:
图源:四川省教育考试院
至此,考生网上报名流程完毕,考生填报的报名信息不能再做修改。如个人报考信息填报错误,应主动联系县级招考机构,并按要求提交书面申请。
残疾考生可以申请合理便利,点击左边菜单“合理便利申请”项,根据个人情况选择合理便利类别。
图源:四川省教育考试院
1.修改注册信息
点击上方导航栏“姓名”按钮,选择“修改信息”,修改完成后点击确认修改,重新登录即可。
2.重置密码
点击登录注册页的“忘记密码”进入重置密码界面。
输入证件号码、手机号码、短信验证码、输入2次一致的新密码,点击“确认修改”按钮。
3.修改密码
在首页界面,点击“姓名”按键,选择修改密码,填写完成后点击确认修改,重新登录即可。
4.问题咨询
考生在报考过程中如遇特殊问题,可咨询当地招生考试机构,联系方式查询如下图:
图源:四川省教育考试院
图源:四川省教育考试院
图源:四川省教育考试院
随着高考报名拉开序幕,各地也陆续公布了关于高考报名的提示和公告,小编在此将它们汇总供大家查阅,如有更多公告查询需求,可在成都本地宝升学微信公众号后台回复“高考报名”查看。
1、报名对象
郫都区户籍(往届)社会考生,郫都区户籍外省、外地就读的 2026 届高中 阶段学校应届毕业生,且符合四川省 2026 年普通高校招生报名条件的考生。
(一)资格审核时间及地点安排 今年我区采取线上线下相结合的方式,由考生先在四川省招生考试综合报名系统(网址:https://zhbm.sceea.cn)注册,选择“郫都区教育考试中心”报名点, 并上传网页要求的资料。线上审核未通过的考生,再根据提示进行线下审核。
请考生及家长加入 QQ 群,群号:950359569(加群请备注考生姓名)。
线下审核时间:2025 年 10 月 24 日至 11 月 6 日(周六、周日除外)。
线下审核地点:郫都区德源街道柏林东路62号1号楼902办公室。
咨询电话:87931890。
(二)资格审核所需材料,详见 QQ 群内文件。
资格审核合格后,考生须自行完成网上注册、填报信息、采集照片、电子签名、缴费等后续事宜。
考生网上报名时间安排在 2025 年 10 月 24 日至 11 月 6 日,每日 9:00—22:00。 所有考生必须在规定时间内,登录四川省招生考试综合报名系统(网址:https://zhbm.sceea.cn),完成高考报名信息填报与确认、缴纳报名考试费,逾期不再受理。艺术体育类专业统考报名与普通高考报名同时进行,具体办法详见 《四川省 2026 年普通高等学校招生艺术体育类专业报名考试办法》。
新都户籍考生个体参加2026年高考报名
(含高职单招报名)的公告
一、本公告的对象
新都户籍的往届生和社会考生;新都户籍在外省、外地市州或外区(市)县就读的2026届高中阶段学校应届毕业生,拟参加2026年高考(含高职单招),学籍学校不组织其集体报名的考生。
二、报名流程、资格审核和日期时间
报名资格以教育部2026年相关规定为准。若报名时2026年相关规定未出台,则按2025年规定预审核报名资格。
2026年考生个体高考报名分为实名注册、上传资格材料和确定报考类别、提交区招办审核、(通过后)填报信息和采集照片、签字确认和缴费四个阶段依次完成。时间为:2025年10月24日至11月6日,每天9:00-22:00。
(一)网上注册与报名资格审核
考生登录四川省教育考试院官网报名系统(网址:https://zhbm.sceea.cn)进行实名注册,完成后登录,上传报名资格材料和确定报考类别(全国统考或对口招生),提交资格审核,资格审核材料列表如下。
1. 户口簿原件首页和本人页;
2. 2026年应届毕业生需提供国网《学籍表》,由就读学校打印盖鲜章、学校上级主管行政部门盖鲜章;省外应届普通高中毕业生还需提供《学业水平考试成绩证明》,学校和上级主管行政部门盖章;往届生提供高中阶段学校《毕业证》原件;
3. 政审材料:应届生由学籍学校出具评语并盖鲜章;往届生、社会考生提供“无犯罪记录证明”(建议在天府通办APP自行注册申请办理),通过报名系统“其他证明材料1”上传。
(二)网上信息填报
资格审核通过的考生,请认真阅读系统推送的《报名须知》《诚信承诺书》,按要求如实填报信息,事关考生能否考试、考试的类别科目、录取的大学和专业,请考生严肃、认真准确填报并仔细修改核对。确认签字和网上缴费完成后,考生无法再自行修改报名关键信息。
完成网上报名缴费的考生,需加入指定的高考QQ群(QQ群号在“审核意见”栏中查询),之后的艺术体育专业统考、高职单招、高考体检、6月高考、志愿填报、高考建档和领取等各种后继事宜,均会通过QQ群进行公告、通知和提醒。
(三)网上缴费
1.普通类统考生195元/生、对口类高考130元/生。艺术体育类考生,还需按参加专业统考的数量缴纳200元/生.专业。网报系统将自动合并计算,考生网上缴纳。
2. 全部考生体检费80元/生,普通类统考生报“外语口试”的按文件另缴费5元/生,需按QQ群通知线下缴纳。
3.报强基计划、体育单招、艺术校考、高职单招涉及的报名和缴费,未在本公告范畴,按2026年相关规定执行。
三、温馨提示
考生要关注“四川省教育考试院”官网和同名微信公众号等官网官媒,关注本人高考QQ群的公告通知信息,及时获取官方权威政策。
1. 报名时间
2026年普通高校招生考试(含艺术体育类专业统考)报名时间安排在2025年10月24日至11月6日,每日9:00—22:00。
2. 报名方式
采取网上报名的方式组织2026年普通高校招生考试(含艺术体育类专业统考)报名。所有拟报名考生应在规定时间内登录四川省招生考试综合报名系统(网址:https://zhbm.sceea.cn),完成系统注册、高考报名信息填报与确认、缴纳报名考试费,逾期不再受理。
3. 报名条件
2026年普通高考报名按照教育部2025年相关规定执行。若教育部2026年对报名条件有调整,则对调整所涉及的相关考生重新进行资格审核。报名条件如下:
(1)符合下列条件的人员,可以申请报名:
①遵守中华人民共和国宪法和法律;
②高级中等教育学校毕业或具有同等学力;
③身体状况符合相关要求。
(2)下列人员不得报名:
①具有普通高等学历教育资格的高校在校生,或已被普通高校录取并保留入学资格的学生;
②高级中等教育学校非应届毕业的在校生;
③在高级中等教育阶段非应届毕业年份以弄虚作假手段报名并违规参加普通高校招生考试(包括全国统考、省级统考和高校单独组织的招生考试,以下简称高考)的应届毕业生;
④因违反国家教育考试规定,被给予暂停参加高考处理且在停考期内的人员;
⑤因触犯刑法受到刑事处罚、尚在处罚期内的。其中,未成年人按相关法律规定执行。
具体报名要求详询当地县(市、区)招考机构(联系方式附后)。
4. 报名点选择
所有符合报考条件的考生(包括普通高考统考生、对口招生考试考生、“民族语言授课为主”考生、保送生、少年班考生、特殊教育单考生、体育单招考生、高水平运动队考生以及拟报考高职单招的考生等)原则上在户籍所在县(市、区)招考机构指定的报名点报名。其中,确需在学籍地报名的,由考生本人提出申请,经学籍所在中学同意、县(市、区)招考机构批准后方可报名。
涉藏州县、大小凉山彝区“9+3”应届毕业生原则上在就读地县(市、区)招考机构指定的报名点报名,往届毕业生原则上在户籍所在县(市、区)招考机构指定的报名点报名。
拟申请民族地区加分和拟报考国家专项计划、地方专项计划、高校专项计划、省级公费师范生、地方优师计划、区域教育均衡发展专项计划、省属高校少数民族预科、农村订单定向医学生、“铁路就业帮扶”专项计划等与户籍关联的各类计划的考生均应在户籍所在县(市、区)报名;志远班、宏志班、富民安康班、青航班等经批准在异地就读的考生在就读地县(市、区)报名;没有高级中等教育学校等特殊情况的县(市、区),经所属市(州)招考委批准,可在本市(州)相关实施范围内跨县报名。
5. 社会考生
社会考生应在户籍所在地县(市、区)招考机构指定的报名点报名。
6. 随迁子女
进城务工人员随迁子女(以下简称随迁子女)符合四川省人民政府办公厅《关于转发教育厅等部门四川省进城务工人员随迁子女在当地参加升学考试实施方案的通知》(川办发〔2012〕77号)规定的报名条件的,即:凡父母在我省有合法稳定职业和住所(含租赁),在父母就业和居住地具有高中阶段学籍和3年完整学习经历且符合普通高考其他报名条件的,可在就读地县(市、区)招考机构报名参加普通高考。申请参加普通高考的随迁子女,应在2025年10月22日17:00前,向就读中学所在的县级招考机构申请,提供房产证或县级公安机关出具的父母暂(居)住证明和有关单位出具的父母合法稳定职业证明(就业登记、劳动用工备案证明、营业执照、劳动合同以及就读地认可的其他就业证明等任何一种证明),提供县级及以上教育主管部门出具的在当地就读年限和取得学籍的证明。
7. 外国侨民
在我省定居并具备报名资格的外国侨民,持省公安机关签发的《中华人民共和国外国人永久居留身份证》,在定居所在的县(市、区)招考机构指定的报名点报名。
8. 华侨港澳台考生
华侨港澳台考生参加普通高校联合招收华侨港澳台学生考试的报名办法按照教育部、外交部、公安部和国务院侨务办公室《关于做好普通高校联合招收华侨港澳台学生工作的通知》(教学〔2018〕4号)规定执行。
经省侨办、省台办审核合格的归侨、归侨子女、华侨子女、台湾省籍考生名单,由省侨办、省台办于2026年4月29日前送省教育考试院。
9. 外省返川人员
不符合在外省参加高考及录取条件的四川籍人员,具备报名资格的,可回户籍所在地县(市、区)招考机构指定的报名点报名,报名时须按照报名所在地县(市、区)招考机构要求,提交学籍所在地教育主管部门出具的学籍、学业水平合格考试证明及综合评价信息等材料。
10. 普通类考试科目
2026年我省普通高考实行“3+1+2”模式。其中,“3”为语文、数学、外语3门全国统一高考科目;“1”为首选科目,考生须在物理、历史2门科目中选择1门作为首选考试科目;“2”为再选科目,考生可在化学、生物学、思想政治、地理4门科目中选择2门作为再选考试科目。考生在网上报名时,可参考《招生考试报·新高考选科指南合订本》,结合拟报考普通高校及专业的选考科目要求,填报选考科目。
11. 艺术体育类考生注意事项
艺术体育类专业统考报名与普通高考报名同时进行,具体办法详见《四川省2026年普通高等学校艺术体育类专业报名考试办法》。
12. 拟参加高职单招的考生注意事项
拟参加2026年高职单招的普高类和中职类考生均需参加普通高考报名和后续的高职单招报名(报名时间另行通知)。其中,中职类文化艺术类考生还需按照《四川省2026年普通高等学校艺术体育类专业报名考试办法》有关规定报名参加艺术类专业统考。
拟申请高职单招免试的考生也需参加普通高考报名和后续的高职单招报名。
13. 普通高校招收中职毕业生(简称对口招生)报名注意事项
报名参加对口招生考试的考生须是中等职业学校(含普通中专、职业高中、职业中专、成人中专、中师校和技工学校)的毕业生,其余报考条件同普通高考。对口招生专业类别为:农林牧渔类、土木水利类、财经商贸类、计算机类、电子信息类、智能制造类、公共管理与服务类、文化艺术类、旅游类、餐饮类、纺织服装类、护理类、医药类、材料化工与资源环境类、教育类、汽车类、交通技术与服务类。
拟申请对口招生免试的考生也需参加普通高考报名。
14. 同等学力考生
对同等学力考生群体认定标准为:初中毕业满三年,参加普通高中学业水平合格性考试9门文化统考科目(语文、数学、外语、物理、历史、政治、地理、化学、生物学)考试,即具备高考报名资格。以同等学力条件申请参加普通高考报名的,由考生本人提出书面报名申请,说明自己具备的学力水平,并提供初中毕业证书、高中学业水平合格性考试报考等相关证明。县(市、区)招考机构负责对申报材料进行审核,符合条件者准予报名。
15. 报名的基本流程
拟参加高考报名的人员,应首先通过报名系统注册账号,注册完成后凭账号登录报名系统,依次进行信息填报、照片采集、信息核对、签名确认、网上缴费等流程,完成高考报名。
16. 网上报名信息采集
符合报名条件的考生须按规定时间,通过四川省招生考试综合报名系统(https://zhbm.sceea.cn),使用身份证号、手机号注册系统账号,凭注册账号登录系统,考生填写报名信息前请认真阅读报名须知、考生诚信承诺书,考生按要求如实填报个人基本信息、个人简历、选择报考科目,艺体类考生还须选择报考的艺术体育省统考科目。通过手机、平板等通用设备在线采集照片(不再采集指纹),考生可自行拍照或报名点集中统一拍照,系统自动与公安进行身份证号、姓名和照片的比对,验证通过后照片采集完成,最后信息核对并线上电子签名确认报名信息,考生对所填信息的真实性、准确性负责。
17. 网上报名注意事项
(1)所有考生都需要注册账号,并绑定个人手机号。
(2)注册后,考生使用身份证号、密码登录,登录后如果是在校考生则系统自动关联报名点导入的学籍信息,考生直接开始填报报名信息;如果是社会考生(非在校考生)则需要上传考生个人户籍、学历证明等材料,提交报名点审核,审核通过后方可填报信息。
(3)所有考生报名时填写的个人信息必须与本人居民身份证上的姓名、出生日期、民族、身份证号码等信息一致,户籍信息须与本人户口簿登记信息一致,学籍、实际就读等信息必须真实准确。
(4)信息填报完毕后,考生应仔细核对本人姓名、民族、身份证号码、户籍地址、城乡户籍属性、毕业学校、应往届及考试类型、报考科目、专业类别等报名信息。考生应对本人报名信息的真实性负责,因填报信息不真实、不准确造成的后果,由考生本人负责。
18. 网上缴费
考生填完报名信息后,在报名时间内,点击页面报名页面右上方“网上缴费”进入考生缴费界面,按照系统提示完成网上支付。考生应在规定时间完成网上缴费,逾期将视为自动放弃高考报名资格。
19. 忘记登录密码处理办法
如考生忘记报名系统登录密码,可通过注册时绑定的手机号找回密码。
20. 报名信息填报错误处理办法
考生在网上缴费前,可自行修改报名信息并重新签字确认,缴费完成后,报名信息将锁定,考生无法修改。因特殊情况确需修改的,可向报名点或县(市、区)招考机构提出书面申请,经招考机构逐级审核同意后方可修改,并重新签字确认。
21. 如何变更手机号
考生注册绑定的手机号,在后期需要变动,考生可以自行通过修改注册信息进行变更。
22. 基本信息填报注意事项
(1)在校考生基础数据,如身份证号、应往届等由报名点导入,此处不能修改,需报名点修改。
(2)户籍地:如考生户籍在各类专项、加分实施区域,但和报名地不一致,则系统会提示考生是否回原籍报名。户籍增加了户籍所在乡镇(街道)/社区(村),注意不要重复填写前面下拉框已选择的县(市、区)。
(3)毕业类别:和考试类型(全国统考、对口考试)强相关,普通高中毕业不能报考对口招生考试。
(4)考生特征:少年班考生仅通过相应学校初审合格且毕业类为普通高中毕业才能选择考生特征为少年班;少年班和已婚、特殊教育单考、退役士兵无法同时选择;特殊教育单考和退役士兵无法同时选择。
(5)毕业学校:如果不在选择的毕业学校基础库中(主要是外省学校),考生选择“其他学校”后可自行添加,后台自动编排毕业学校代码。
(6)特长、奖励惩罚:注意不要超过字数长度。
(7)是否残疾考生:请残疾考生填写,并填写残疾证书号码。
23. 报考科目填报注意事项
(1)口语科目和外语语种必须一致(口语科目也可以不选,建议没有意向填报外语专业的考生不必填报)。
(2)再选科目只能选择两科,仅谨慎填报,一旦报名完成不允许修改!
(3)报考类别(普通类、艺术类、体育类)所有考生必须选择其中一项。
(4)艺术类考生选择报考类别“艺术类”,体育类考生选择报考类别“体育类”,艺术体育类考生必须选择省统考科目。对口文化艺术类考生必须选择“美术与设计类”省统考。
24. 照片采集注意事项
建议使用后置摄像头,由他人协助拍照,确保适度光照,选择纯色背景,使上半身全部处于镜头中、保持头部居中、双手下垂、不耸肩,双眼正视镜头、镜头与头部齐平,颈部和头部露出。
考生应确保姿势正确,勿侧身、斜身、躺拍、歪头,且双手不得放在头颈或胸部位置。应避免穿睡衣、吊带等过于休闲的服饰,不着奇装异服,避免身体裸露(需注意适度与合规性);不背斜挎包、背包等,不佩戴头巾、围脖、帽子、头部大发卡等装饰物;如披发应保持左右两边头发均匀放置,确保头发不遮挡眼睛及脸部,避免侧边扎发、编发、盘发;如佩戴眼镜,应确保镜片不反光;需确保头部背景不为黑色、头像清晰不模糊,无脏污。勿在车上、商场、休闲娱乐场所、建筑工地等人员较多、环境杂乱的场所进行拍摄。
25. 采集照片核验时,提示比对不通过处置办法
返回报名信息界面,检查身份证号码和姓名等个人信息是否准确。若有误,请立即修改,然后再次进行核验。三次人脸核验不通过的考生,请携带本人有效居民身份证等证明材料到所在报名点进行人工审核并采集照片。审核通过后,在考生报名截止前完成缴费。以下特殊情况也需要考生携带本人有效居民身份证等证明材料到所在报名点进行人工审核:最近新办理的身份证或最近修改过姓名,并且核验不通过的考生;使用居民身份证以外其他证件(如香港、澳门特区护照)报名的考生。
26. 民族地区考生
(1)申请民族地区加分的考生须符合“高中阶段在实施区域(“三州十七县两区”)内具有连续三年完整户籍、学籍和实际就读”的条件。不符合上述“三统一”条件的考生,均不能享受民族地区加分。
(2)高中阶段在实施区域(“三州七县一区”)内具有三年完整户籍、学籍和实际就读的考生方可报考区域教育均衡发展专项计划。
(3)高中阶段具有连续三年以上当地正式户籍(即其户籍在2023年8月31日以前已在当地)的“三州十七县两区”的少数民族考生方可报考省属高校少数民族预科。
27. 各类专项计划的报考条件
重点高校招生专项计划。国家专项计划实施区域为我省原集中连片特殊困难县和原国家级扶贫开发重点县(共68个县、市、区);地方专项和高校专项计划实施区域为我省民族地区、原集中连片特殊困难地区和革命老区、艰苦边远地区(共119个县、市、区),实施范围县内满足相应专项计划报考条件的考生均可报考。国家专项计划报考条件为:申请考生具有我省实施区域当地连续3年以上户籍和当地高中连续3年学籍并实际就读、其父亲或母亲或法定监护人具有当地户籍、符合我省当年普通高考报名条件;地方专项和高校专项计划报考条件为:申请考生及其父亲或母亲或法定监护人户籍地须在实施区域的农村,本人须具有当地连续3年以上户籍和当地高中连续3年学籍并实际就读、符合我省当年普通高考报名条件。
省级公费师范生。省级师范生公费定向培养工作的实施范围为143个县(市、区)。凡正住户口在实施范围县且连续3年以上户籍(截止报考当年9月1日)、符合我省当年普通高考报名条件并参加当年普通高考的考生在报考本县(市、区)公费师范生时优先录取。生源不足时逐步扩大至全省生源,根据考生报考服务地志愿择优录取。
地方优师专项计划。我省地方优师专项计划实施范围为68个县(市、区)(原集中连片特殊困难县和原国家级扶贫开发重点县)。报考条件为:凡正住户口在地方优师专项实施范围县(市、区)且连续3年以上户籍,符合我省当年普通高考报名条件并参加当年普通高考的考生报考本县(市、区)地方优师专项时优先录取。生源不足时逐步扩大至全省生源,根据考生报考服务地志愿择优录取。
区域教育均衡发展专项计划。区域教育均衡发展专项计划2026年的实施区域为:阿坝、甘孜、凉山三州及盐边县、马边县、峨边县、乐山市金口河区、宝兴县、汉源县、石棉县、荥经县,共56个县(市、区)。报考条件为:在实施区域内具有高中阶段三年完整户籍、学籍和实际就读,与民族地区加分资格条件一致。
少数民族预科班。我省少数民族预科班招生分三种类型:部委属及外省属高校少数民族预科、省属高校少数民族预科和一类模式预科。部委属高校和外省属院校少数民族预科班招生对象为当年参加普通高考的少数民族考生;省属高校少数民族预科班只招收三州十七县两区的少数民族考生,考生须具有连续三年以上当地正式户籍。一类模式预科只招收参加一类模式高考的高中(中专)毕业生。
28. 民族地区加分和各类专项计划的申报办法
所有拟享受民族地区加分政策和拟报考国家专项计划、地方专项计划、省级公费师范生、地方优师计划、“铁路就业帮扶”专项计划、区域教育均衡发展专项计划、省属高校少数民族预科的考生,均须考生本人在我省普通高考网上报名阶段进行主动申报。报名期间未按要求申报的考生视为自愿放弃,责任由考生自负。拟报考高校专项计划的考生须按教育部2026年专项计划招生工作文件规定的时间登录教育部阳光高考平台(https://gaokao.chsi.com.cn)填写并提交高校专项计划报名申请。拟报考农村订单定向医学生的考生,高考报名时不用申报,在志愿填报结束后,由报名所在地县(市、区)招考委组织相关部门对考生报考资格进行审核。
29. 残疾考生申请合理便利
残疾考生申请合理便利的,将提供线上、线下两种申请渠道。一是线上申请。高考报名期间,考生可通过高考报名系统在线提出申请。二是线下申请。不便于线上申请的考生,可向所在县(市、区)招考机构线下提出申请。县(市、区)招考机构受理残疾考生提出的申请后,应按照省招考委、省残联《关于转发〈教育部中国残疾人联合会关于印发残疾人参加普通高等学校招生全国统一考试管理规定的通知〉的通知》(川招考委〔2017〕49号)的要求,组织成立由招考机构、残联、卫生等相关部门专业人员构成的专家组,对申报残疾考生身份及残疾情况进行审核和现场确认,结合残疾考生的残疾程度、提出的合理便利申请以及本地考试组织条件等因素进行综合评估,于2026年3月20日前形成书面评估报告,并于3月27日前逐级报送省教育考试院。省教育考试院根据县(市、区)专家组评估意见,形成《普通高等学校招生全国统一考试残疾考生申请结果告知书》(以下简称《告知书》),并于4月15日前通过市、县两级招考机构逐级送达残疾考生。对《告知书》内容有异议的残疾考生可按照规定的受理时限,逐级提出书面复核申请。
30. 高考体检
所有考生均应参加身体健康状况检查(以下简称体检),按要求如实填写本人的既往病史。考生因身体等特殊原因,无法参加特定项目检查时,须出具体检医院相应材料。
体检工作由县(市、区)招考机构和卫生健康部门组织实施。主检医院或相应的医疗单位须按国家和我省有关规定和要求,对考生身体健康状况作出相应的、规范准确的体检结论,并对其真实性负责。非招考机构指定的医疗单位为考生提供的体检材料,一律无效。各地体检工作安排在2026年3月1日起进行,4月30日前完成。2026年5月底起,考生登录本市(州)网站,查询本人体检信息。
对体检结论为“学校可以不予录取”的考生,如考生本人提出异议,由县(市、区)招考机构组织复查一次;复查后不能作出准确结论的,由考生提出申请,经主检医师签署意见,由县(市、区)招考机构出具情况介绍并报市(州)招考机构,由市(州)招考机构确定市级医院再复查一次。对复查结论仍有异议的,经考生本人申请,市(州)招考机构审核同意后,由省招考委指定的终检医院作出最终裁定。
非招考机构指定的医疗单位为考生提供的体检材料,一律无效。
附件:各县(市、区)招考机构地址及联系电话
以上图源:南充市教育考试院
1. 报名时间
2026年普通高校招生考试(含艺术体育类专业统考)报名时间安排在2025年10月24日至11月6日,每日9:00—22:00。
2. 报名方式
采取网上报名的方式组织2026年普通高校招生考试(含艺术体育类专业统考)报名。所有拟报名考生应在规定时间内登录四川省招生考试综合报名系统(网址:https://zhbm.sceea.cn),完成系统注册、高考报名信息填报与确认、缴纳报名考试费,逾期不再受理。
3. 报名条件
2026年普通高考报名按照教育部2025年相关规定执行。若教育部2026年对报名条件有调整,则对调整所涉及的相关考生重新进行资格审核。报名条件如下:
(1)符合下列条件的人员,可以申请报名:
①遵守中华人民共和国宪法和法律;
②高级中等教育学校毕业或具有同等学力;
③身体状况符合相关要求。
(2)下列人员不得报名:
①具有普通高等学历教育资格的高校在校生,或已被普通高校录取并保留入学资格的学生;
②高级中等教育学校非应届毕业的在校生;
③在高级中等教育阶段非应届毕业年份以弄虚作假手段报名并违规参加普通高校招生考试(包括全国统考、省级统考和高校单独组织的招生考试,以下简称高考)的应届毕业生;
④因违反国家教育考试规定,被给予暂停参加高考处理且在停考期内的人员;
⑤因触犯刑法受到刑事处罚、尚在处罚期内的。其中,未成年人按相关法律规定执行。
具体报名要求详询当地县(市、区)招考机构(联系方式附后)。
4. 报名点选择
所有符合报考条件的考生(包括普通高考统考生、对口招生考试考生、“民族语言授课为主”考生、保送生、少年班考生、特殊教育单考生、体育单招考生、高水平运动队考生以及拟报考高职单招的考生等)原则上在户籍所在县(市、区)招考机构指定的报名点报名。其中,确需在学籍地报名的,由考生本人提出申请,经学籍所在中学同意、县(市、区)招考机构批准后方可报名。
涉藏州县、大小凉山彝区“9+3”应届毕业生原则上在就读地县(市、区)招考机构指定的报名点报名,往届毕业生原则上在户籍所在县(市、区)招考机构指定的报名点报名。
拟申请民族地区加分和拟报考国家专项计划、地方专项计划、高校专项计划、省级公费师范生、地方优师计划、区域教育均衡发展专项计划、省属高校少数民族预科、农村订单定向医学生、“铁路就业帮扶”专项计划等与户籍关联的各类计划的考生均应在户籍所在县(市、区)报名;志远班、宏志班、富民安康班、青航班等经批准在异地就读的考生在就读地县(市、区)报名;没有高级中等教育学校等特殊情况的县(市、区),经所属市(州)招考委批准,可在本市(州)相关实施范围内跨县报名。
5. 社会考生
社会考生应在户籍所在地县(市、区)招考机构指定的报名点报名。
6. 随迁子女
进城务工人员随迁子女(以下简称随迁子女)符合四川省人民政府办公厅《关于转发教育厅等部门四川省进城务工人员随迁子女在当地参加升学考试实施方案的通知》(川办发〔2012〕77号)规定的报名条件的,即:凡父母在我省有合法稳定职业和住所(含租赁),在父母就业和居住地具有高中阶段学籍和3年完整学习经历且符合普通高考其他报名条件的,可在就读地县(市、区)招考机构报名参加普通高考。申请参加普通高考的随迁子女,应在2025年10月22日17:00前,向就读中学所在的县级招考机构申请,提供房产证或县级公安机关出具的父母暂(居)住证明和有关单位出具的父母合法稳定职业证明(就业登记、劳动用工备案证明、营业执照、劳动合同以及就读地认可的其他就业证明等任何一种证明),提供县级及以上教育主管部门出具的在当地就读年限和取得学籍的证明。
7. 外国侨民
在我省定居并具备报名资格的外国侨民,持省公安机关签发的《中华人民共和国外国人永久居留身份证》,在定居所在的县(市、区)招考机构指定的报名点报名。
8. 华侨港澳台考生
华侨港澳台考生参加普通高校联合招收华侨港澳台学生考试的报名办法按照教育部、外交部、公安部和国务院侨务办公室《关于做好普通高校联合招收华侨港澳台学生工作的通知》(教学〔2018〕4号)规定执行。
经省侨办、省台办审核合格的归侨、归侨子女、华侨子女、台湾省籍考生名单,由省侨办、省台办于2026年4月29日前送省教育考试院。
9. 外省返川人员
不符合在外省参加高考及录取条件的四川籍人员,具备报名资格的,可回户籍所在地县(市、区)招考机构指定的报名点报名,报名时须按照报名所在地县(市、区)招考机构要求,提交学籍所在地教育主管部门出具的学籍、学业水平合格考试证明及综合评价信息等材料。
10. 普通类考试科目
2026年我省普通高考实行“3+1+2”模式。其中,“3”为语文、数学、外语3门全国统一高考科目;“1”为首选科目,考生须在物理、历史2门科目中选择1门作为首选考试科目;“2”为再选科目,考生可在化学、生物学、思想政治、地理4门科目中选择2门作为再选考试科目。考生在网上报名时,可参考《招生考试报·新高考选科指南合订本》,结合拟报考普通高校及专业的选考科目要求,填报选考科目。
11. 艺术体育类考生注意事项
艺术体育类专业统考报名与普通高考报名同时进行,具体办法详见《四川省2026年普通高等学校艺术体育类专业报名考试办法》。
12. 拟参加高职单招的考生注意事项
拟参加2026年高职单招的普高类和中职类考生均需参加普通高考报名和后续的高职单招报名(报名时间另行通知)。其中,中职类文化艺术类考生还需按照《四川省2026年普通高等学校艺术体育类专业报名考试办法》有关规定报名参加艺术类专业统考。
拟申请高职单招免试的考生也需参加普通高考报名和后续的高职单招报名。
13. 普通高校招收中职毕业生(简称对口招生)报名注意事项
报名参加对口招生考试的考生须是中等职业学校(含普通中专、职业高中、职业中专、成人中专、中师校和技工学校)的毕业生,其余报考条件同普通高考。对口招生专业类别为:农林牧渔类、土木水利类、财经商贸类、计算机类、电子信息类、智能制造类、公共管理与服务类、文化艺术类、旅游类、餐饮类、纺织服装类、护理类、医药类、材料化工与资源环境类、教育类、汽车类、交通技术与服务类。
拟申请对口招生免试的考生也需参加普通高考报名。
14. 同等学力考生
对同等学力考生群体认定标准为:初中毕业满三年,参加普通高中学业水平合格性考试9门文化统考科目(语文、数学、外语、物理、历史、政治、地理、化学、生物学)考试,即具备高考报名资格。以同等学力条件申请参加普通高考报名的,由考生本人提出书面报名申请,说明自己具备的学力水平,并提供初中毕业证书、高中学业水平合格性考试报考等相关证明。县(市、区)招考机构负责对申报材料进行审核,符合条件者准予报名。
15. 报名的基本流程
拟参加高考报名的人员,应首先通过报名系统注册账号,注册完成后凭账号登录报名系统,依次进行信息填报、照片采集、信息核对、签名确认、网上缴费等流程,完成高考报名。
16. 网上报名信息采集
符合报名条件的考生须按规定时间,通过四川省招生考试综合报名系统(https://zhbm.sceea.cn),使用身份证号、手机号注册系统账号,凭注册账号登录系统,考生填写报名信息前请认真阅读报名须知、考生诚信承诺书,考生按要求如实填报个人基本信息、个人简历、选择报考科目,艺体类考生还须选择报考的艺术体育省统考科目。通过手机、平板等通用设备在线采集照片(不再采集指纹),考生可自行拍照或报名点集中统一拍照,系统自动与公安进行身份证号、姓名和照片的比对,验证通过后照片采集完成,最后信息核对并线上电子签名确认报名信息,考生对所填信息的真实性、准确性负责。
17. 网上报名注意事项
(1)所有考生都需要注册账号,并绑定个人手机号。
(2)注册后,考生使用身份证号、密码登录,登录后如果是在校考生则系统自动关联报名点导入的学籍信息,考生直接开始填报报名信息;如果是社会考生(非在校考生)则需要上传考生个人户籍、学历证明等材料,提交报名点审核,审核通过后方可填报信息。
(3)所有考生报名时填写的个人信息必须与本人居民身份证上的姓名、出生日期、民族、身份证号码等信息一致,户籍信息须与本人户口簿登记信息一致,学籍、实际就读等信息必须真实准确。
(4)信息填报完毕后,考生应仔细核对本人姓名、民族、身份证号码、户籍地址、城乡户籍属性、毕业学校、应往届及考试类型、报考科目、专业类别等报名信息。考生应对本人报名信息的真实性负责,因填报信息不真实、不准确造成的后果,由考生本人负责。
18. 网上缴费
考生填完报名信息后,在报名时间内,点击页面报名页面右上方“网上缴费”进入考生缴费界面,按照系统提示完成网上支付。考生应在规定时间完成网上缴费,逾期将视为自动放弃高考报名资格。
19. 忘记登录密码处理办法
如考生忘记报名系统登录密码,可通过注册时绑定的手机号找回密码。
20. 报名信息填报错误处理办法
考生在网上缴费前,可自行修改报名信息并重新签字确认,缴费完成后,报名信息将锁定,考生无法修改。因特殊情况确需修改的,可向报名点或县(市、区)招考机构提出书面申请,经招考机构逐级审核同意后方可修改,并重新签字确认。
21. 如何变更手机号
考生注册绑定的手机号,在后期需要变动,考生可以自行通过修改注册信息进行变更。
22. 基本信息填报注意事项
(1)在校考生基础数据,如身份证号、应往届等由报名点导入,此处不能修改,需报名点修改。
(2)户籍地:如考生户籍在各类专项、加分实施区域,但和报名地不一致,则系统会提示考生是否回原籍报名。户籍增加了户籍所在乡镇(街道)/社区(村),注意不要重复填写前面下拉框已选择的县(市、区)。
(3)毕业类别:和考试类型(全国统考、对口考试)强相关,普通高中毕业不能报考对口招生考试。
(4)考生特征:少年班考生仅通过相应学校初审合格且毕业类为普通高中毕业才能选择考生特征为少年班;少年班和已婚、特殊教育单考、退役士兵无法同时选择;特殊教育单考和退役士兵无法同时选择。
(5)毕业学校:如果不在选择的毕业学校基础库中(主要是外省学校),考生选择“其他学校”后可自行添加,后台自动编排毕业学校代码。
(6)特长、奖励惩罚:注意不要超过字数长度。
(7)是否残疾考生:请残疾考生填写,并填写残疾证书号码。
23. 报考科目填报注意事项
(1)口语科目和外语语种必须一致(口语科目也可以不选,建议没有意向填报外语专业的考生不必填报)。
(2)再选科目只能选择两科,仅谨慎填报,一旦报名完成不允许修改!
(3)报考类别(普通类、艺术类、体育类)所有考生必须选择其中一项。
(4)艺术类考生选择报考类别“艺术类”,体育类考生选择报考类别“体育类”,艺术体育类考生必须选择省统考科目。对口文化艺术类考生必须选择“美术与设计类”省统考。
24. 照片采集注意事项
建议使用后置摄像头,由他人协助拍照,确保适度光照,选择纯色背景,使上半身全部处于镜头中、保持头部居中、双手下垂、不耸肩,双眼正视镜头、镜头与头部齐平,颈部和头部露出。
考生应确保姿势正确,勿侧身、斜身、躺拍、歪头,且双手不得放在头颈或胸部位置。应避免穿睡衣、吊带等过于休闲的服饰,不着奇装异服,避免身体裸露(需注意适度与合规性);不背斜挎包、背包等,不佩戴头巾、围脖、帽子、头部大发卡等装饰物;如披发应保持左右两边头发均匀放置,确保头发不遮挡眼睛及脸部,避免侧边扎发、编发、盘发;如佩戴眼镜,应确保镜片不反光;需确保头部背景不为黑色、头像清晰不模糊,无脏污。勿在车上、商场、休闲娱乐场所、建筑工地等人员较多、环境杂乱的场所进行拍摄。
25. 采集照片核验时,提示比对不通过处置办法
返回报名信息界面,检查身份证号码和姓名等个人信息是否准确。若有误,请立即修改,然后再次进行核验。三次人脸核验不通过的考生,请携带本人有效居民身份证等证明材料到所在报名点进行人工审核并采集照片。审核通过后,在考生报名截止前完成缴费。以下特殊情况也需要考生携带本人有效居民身份证等证明材料到所在报名点进行人工审核:最近新办理的身份证或最近修改过姓名,并且核验不通过的考生;使用居民身份证以外其他证件(如香港、澳门特区护照)报名的考生。
26. 民族地区考生
(1)申请民族地区加分的考生须符合“高中阶段在实施区域(“三州十七县两区”)内具有连续三年完整户籍、学籍和实际就读”的条件。不符合上述“三统一”条件的考生,均不能享受民族地区加分。
(2)高中阶段在实施区域(“三州七县一区”)内具有三年完整户籍、学籍和实际就读的考生方可报考区域教育均衡发展专项计划。
(3)高中阶段具有连续三年以上当地正式户籍(即其户籍在2023年8月31日以前已在当地)的“三州十七县两区”的少数民族考生方可报考省属高校少数民族预科。
27. 各类专项计划的报考条件
重点高校招生专项计划。国家专项计划实施区域为我省原集中连片特殊困难县和原国家级扶贫开发重点县(共68个县、市、区);地方专项和高校专项计划实施区域为我省民族地区、原集中连片特殊困难地区和革命老区、艰苦边远地区(共119个县、市、区),实施范围县内满足相应专项计划报考条件的考生均可报考。国家专项计划报考条件为:申请考生具有我省实施区域当地连续3年以上户籍和当地高中连续3年学籍并实际就读、其父亲或母亲或法定监护人具有当地户籍、符合我省当年普通高考报名条件;地方专项和高校专项计划报考条件为:申请考生及其父亲或母亲或法定监护人户籍地须在实施区域的农村,本人须具有当地连续3年以上户籍和当地高中连续3年学籍并实际就读、符合我省当年普通高考报名条件。
省级公费师范生。省级师范生公费定向培养工作的实施范围为143个县(市、区)。凡正住户口在实施范围县且连续3年以上户籍(截止报考当年9月1日)、符合我省当年普通高考报名条件并参加当年普通高考的考生在报考本县(市、区)公费师范生时优先录取。生源不足时逐步扩大至全省生源,根据考生报考服务地志愿择优录取。
地方优师专项计划。我省地方优师专项计划实施范围为68个县(市、区)(原集中连片特殊困难县和原国家级扶贫开发重点县)。报考条件为:凡正住户口在地方优师专项实施范围县(市、区)且连续3年以上户籍,符合我省当年普通高考报名条件并参加当年普通高考的考生报考本县(市、区)地方优师专项时优先录取。生源不足时逐步扩大至全省生源,根据考生报考服务地志愿择优录取。
区域教育均衡发展专项计划。区域教育均衡发展专项计划2026年的实施区域为:阿坝、甘孜、凉山三州及盐边县、马边县、峨边县、乐山市金口河区、宝兴县、汉源县、石棉县、荥经县,共56个县(市、区)。报考条件为:在实施区域内具有高中阶段三年完整户籍、学籍和实际就读,与民族地区加分资格条件一致。
少数民族预科班。我省少数民族预科班招生分三种类型:部委属及外省属高校少数民族预科、省属高校少数民族预科和一类模式预科。部委属高校和外省属院校少数民族预科班招生对象为当年参加普通高考的少数民族考生;省属高校少数民族预科班只招收三州十七县两区的少数民族考生,考生须具有连续三年以上当地正式户籍。一类模式预科只招收参加一类模式高考的高中(中专)毕业生。
28. 民族地区加分和各类专项计划的申报办法
所有拟享受民族地区加分政策和拟报考国家专项计划、地方专项计划、省级公费师范生、地方优师计划、“铁路就业帮扶”专项计划、区域教育均衡发展专项计划、省属高校少数民族预科的考生,均须考生本人在我省普通高考网上报名阶段进行主动申报。报名期间未按要求申报的考生视为自愿放弃,责任由考生自负。拟报考高校专项计划的考生须按教育部2026年专项计划招生工作文件规定的时间登录教育部阳光高考平台(https://gaokao.chsi.com.cn)填写并提交高校专项计划报名申请。拟报考农村订单定向医学生的考生,高考报名时不用申报,在志愿填报结束后,由报名所在地县(市、区)招考委组织相关部门对考生报考资格进行审核。
29. 残疾考生申请合理便利
残疾考生申请合理便利的,将提供线上、线下两种申请渠道。一是线上申请。高考报名期间,考生可通过高考报名系统在线提出申请。二是线下申请。不便于线上申请的考生,可向所在县(市、区)招考机构线下提出申请。县(市、区)招考机构受理残疾考生提出的申请后,应按照省招考委、省残联《关于转发〈教育部中国残疾人联合会关于印发残疾人参加普通高等学校招生全国统一考试管理规定的通知〉的通知》(川招考委〔2017〕49号)的要求,组织成立由招考机构、残联、卫生等相关部门专业人员构成的专家组,对申报残疾考生身份及残疾情况进行审核和现场确认,结合残疾考生的残疾程度、提出的合理便利申请以及本地考试组织条件等因素进行综合评估,于2026年3月20日前形成书面评估报告,并于3月27日前逐级报送省教育考试院。省教育考试院根据县(市、区)专家组评估意见,形成《普通高等学校招生全国统一考试残疾考生申请结果告知书》(以下简称《告知书》),并于4月15日前通过市、县两级招考机构逐级送达残疾考生。对《告知书》内容有异议的残疾考生可按照规定的受理时限,逐级提出书面复核申请。
30. 高考体检
所有考生均应参加身体健康状况检查(以下简称体检),按要求如实填写本人的既往病史。考生因身体等特殊原因,无法参加特定项目检查时,须出具体检医院相应材料。
体检工作由县(市、区)招考机构和卫生健康部门组织实施。主检医院或相应的医疗单位须按国家和我省有关规定和要求,对考生身体健康状况作出相应的、规范准确的体检结论,并对其真实性负责。非招考机构指定的医疗单位为考生提供的体检材料,一律无效。各地体检工作安排在2026年3月1日起进行,4月30日前完成。2026年5月底起,考生登录本市(州)网站,查询本人体检信息。
对体检结论为“学校可以不予录取”的考生,如考生本人提出异议,由县(市、区)招考机构组织复查一次;复查后不能作出准确结论的,由考生提出申请,经主检医师签署意见,由县(市、区)招考机构出具情况介绍并报市(州)招考机构,由市(州)招考机构确定市级医院再复查一次。对复查结论仍有异议的,经考生本人申请,市(州)招考机构审核同意后,由省招考委指定的终检医院作出最终裁定。
非招考机构指定的医疗单位为考生提供的体检材料,一律无效。
附件:各县(市、区)招考机构地址及联系电话
以上图源:南充市教育考试院
2026年普通高校招生考试(含艺术体育类专业统考)报名即将开始,现将有关事项通告如下:
一、报名时间
2025年10月24日至11月6日,每日9:00—22:00。
二、报名方式
采取网上报名的方式实施,所有拟报名的考生应在规定时间内,登录四川省招生考试综合报名系统(网址:https://zhbm.sceea.cn),完成报名。
三、报名地点
1.所有符合报考条件的考生(包括普通高考统考生、对口招生考试考生、“民族语言授课为主”考生、保送生、少年班考生、特殊教育单考生、体育专业单招考生、高水平运动队考生以及拟报考高职单招的考生等)原则上在户籍所在县(市、区)招考机构指定的报名点报名。其中,应届高中在校考生确需在学籍地报名的,由考生本人提出申请,经学籍所在中学同意、县(市、区)招考机构批准后方可报名。
2.涉藏州县、大小凉山彝区“9+3”应届毕业生原则上在就读地县(市、区)招考机构指定的报名点报名,往届毕业生须具有四川省内户籍,原则上在户籍所在县(市、区)招考机构指定的报名点报名。
3.社会考生应在户籍所在地县(市、区)招考机构指定的报名点报名。
不符合在外省参加高考及录取条件的四川籍人员,若符合我省高考报名条件,应回户籍所在地县级招考机构报名。
4.凡父母在我省有合法稳定职业和住所(含租赁),在父母就业和居住地具有高中阶段学籍和三年完整学习经历且符合普通高考其他报名条件的随迁子女,可在就读地县(市、区)招考机构报名参加普通高考。申请参加普通高考的随迁子女,应在2025年10月22日17:00前,向就读中学所在的县级招考机构申请,提供房产证或县级公安机关出具的父母暂(居)住证明和有关单位出具的父母合法稳定职业证明,提供县级及以上教育主管部门出具的在当地就读年限和取得学籍的证明。经审核,符合条件者准予报名。
5.拟申请民族地区加分和拟报考与户籍关联的各类计划(国家专项计划、地方专项计划、高校专项计划、省级公费师范生、地方优师计划、区域教育均衡发展专项计划、农村订单定向医学生、省属高校少数民族预科、“铁路就业帮扶”专项计划)的考生均应在户籍所在县(市、区)报名。其中,青航班、富民安康班等考生在就读地县(市、区)报名。
四、报名流程及注意事项
1.考生凭本人居民身份证(或其他规定的有效证件)号码、姓名注册系统账号,并绑定个人手机号(以前注册过的往届生不须再注册;个人手机号一旦绑定,不能中途停机、弃用,至少用到高考录取结束)。考生应妥善保管本人系统密码,以便在查询高考成绩、填报高考志愿、查询录取结果时使用,避免因密码泄露导致个人信息泄露或被篡改。
2.考生基本信息由考生本人在网上报名时按要求填写。所有考生报名时填写的个人信息必须与本人居民身份证上的姓名、出生日期、民族、身份证号码等信息一致,户籍信息须与本人户口簿登记信息一致,学籍、实际就读等信息必须真实准确。报名信息是考生参加考试、填报志愿、投档录取的重要依据,考生报名时应仔细核对,对所填报信息的真实性、准确性负责。
3.考生完成网上报名信息填报后,根据系统提示完成照片采集并核验。采集、核验完毕后,考生须仔细核对填报的各类信息,认真阅读《考生报名考试诚信承诺书》和本市(州)招考机构相关公告、提醒,确认无误后完成电子签名,逾期未签名确认的考生报名无效。
4.考生电子签名确认后,按系统提示完成报名缴费,逾期未缴费的考生报名无效。普通高考报名考试费标准按照四川省发展和改革委员会、四川省财政厅《关于核定我省普通高考及普通高中学业水平合格性考试收费标准的通知》(川发改价格规〔2023〕193号)执行,即每生195元(不含艺术体育类专业统考报名考试费)。对口招生考试、艺术体育类专业统考的报名考试费标准按照四川省发展和改革委员会、四川省财政厅《关于重新发布全省教育系统考试考务行政事业性收费的通知》(川发改价格规〔2022〕484号)执行,即对口招生考试每生130元,艺术体育类专业统考每生每专业200元。其中,兼报音乐教育专业和音乐表演专业按一个专业缴费;兼报戏剧影视表演专业和戏剧影视导演专业按一个专业缴费。
5.所有拟申请普通高校招生录取照顾政策(以《四川省2026年普通高等学校招生实施规定》为准)和拟报考国家专项计划、地方专项计划、省级公费师范生、地方优师计划、区域教育均衡发展专项计划、省属高校少数民族预科、“铁路就业帮扶”专项计划的考生,均须考生本人在高考网上报名时主动申报。报名期间未按要求申报的考生视为自愿放弃,责任由考生自负。申报办法将在省教育考试院官方网站(www.sceea.cn)公布。拟报考高校专项计划的考生须按教育部2026年专项计划招生工作文件规定的时间登录教育部阳光高考平台(https://gaokao.chsi.com.cn/)填写并提交高校专项计划报名申请。拟报考农村订单定向医学生的考生,高考报名时不用申报,志愿填报结束后,由报名所在地县(市、区)招考委对考生报考资格进行审核。
6.所有考生在报名时均须在报名系统中签订《考生报名考试诚信承诺书》,承诺本人所提供的姓名、身份证号码、户籍、民族、学籍、实际就读等所有报名信息和相关材料客观、真实;承诺本人在参加体检时将提供真实的既往病史等信息;承诺申请享受录取政策照顾、申报专项计划报考资格和报考强基计划、高水平运动队等特殊类型招生所提供的相关信息和材料客观、翔实、准确;承诺在高考中严格遵守《四川省2026年普通高考考场规则》。如有任何弄虚作假或其他违规行为,愿意按规定接受相应的处理。
五、2026年报名相关政策
2026年普通高校招生报名相关政策,详见以下文件,请考生认真阅读。
1.关于做好我省2026年普通高校招生报名工作的通知(网址:http://navo.top/BBNVjy)
2.四川省2026年普通高等学校艺术体育类专业报名考试办法(网址:http://navo.top/v2qABf)
六、绵阳招生考试机构联系方式
图源:绵阳考试招生
德阳市教育考试院致2026年
普通高考考生及家长的一封信
各位考生及家长:
为使2026年普通高校招生(简称高考)考生和家长更加便捷地了解高考相关政策,提早谋划考试和志愿填报,德阳市教育考试院结合德阳实际,梳理了需要注意的问题,请考生和家长高度重视,并及时关注四川省教育考试院、德阳市教育考试院、各县(市、区)招生考试机构发布的最新通知。
一、报名阶段注意事项
(一)报名时间:2025年10月24日至11月6日,每日9:00至22:00。
特别提醒:
1.艺术体育类、高职单招均须参加高考报名。
2.艺术体育类专业统考报名与普通高考报名同时进行。
(二)报名方式:采用网上报名,登录四川省招生考试综合报名系统(网址:https://zhbm.sceea.cn),完成高考报名信息填报与确认、缴纳报名考试费,逾期不再受理。
特别提醒:
1.请勿随意使用搜索引擎登录。
2.德阳市教育考试院官方网站(www.zk678.com)设置有报名系统链接。
(三)报名流程:注册账号、登录报名、网上缴费。
注册账号为实名,登录报名环节需依次进行信息填报、照片采集、信息核对、签名确认。
特别提醒:
1.个人信息必须与本人居民身份证上的姓名、出生日期、民族、身份证号码等信息完全一致。
2.规定的网上报名时间内未缴费前,考生可对报名信息进行修改,修改后应及时保存并提交,修改后需重新签名确认。
3.规定时间未完成“网上缴费”视为自动放弃高考报名资格。
4.艺术体育类考生:需在网上进行全省专业统考报名和缴费,未完成不能参加专业考试。
5.社会考生:在户籍所在地县(市、区)招生考试机构指定的报名点报名。
6.随迁子女:符合进城务工人员随迁子女(简称随迁子女)报名条件的,2025年10月22日17:00前,向就读中学所在的县(市、区)招生考试机构申请,提供当地房产证或县级公安机关出具的父母暂(居)住证明和有关单位出具的父母合法稳定职业证明(就业登记、劳动用工备案证明、营业执照、劳动合同以及就读地认可的其他就业证明等任何一种证明),提供县级及以上教育行政部门出具的在当地就读年限和取得学籍的证明。
7.德阳市不属于民族地区加分区域和国家专项计划、地方专项计划、高校专项计划、地方优师计划、乡村振兴计划、区域教育均衡发展专项计划、省属高校少数民族预科、“铁路就业帮扶”专项计划实施范围,户籍在加分区域和实施范围的考生,如需报考,具体政策请咨询户籍所在县(市、区)招生考试机构。若在德阳报名,其资格将受限。
8.符合报考省级公费师范生、农村订单定向医学生条件的考生,若有意愿报考,应在户籍所在县(市、区)报名。若在非户籍所在县(市、区)报名,其资格将受限。
注意:
(1)德阳市罗江区和中江县属省级公费师范生实施范围,考生需具有罗江区、中江县连续三年以上户籍,若需报考,请回户籍所在地报考。拟报考省级公费师范生的考生应在高考报名期间,登录网上报名系统,按照相关提示进行申报,并确保填报信息真实准确。在规定时间未进行申报的,视为自动放弃报考资格。
(2)德阳六个县(市、区)均有农村订单定向医学生计划,本人及父亲或母亲或法定监护人户籍须在农村,本人具有当地连续3年以上户籍,若需报考,请回户籍所在地报名。
(四)加分照顾:所有拟享受普通高校招生加分录取照顾政策的考生,均须考生本人进行申报,并由相关单位按规定进行公示。在规定时间内未按要求申报的考生视为自愿放弃,责任由考生自负。
特别提醒:
1.德阳市不属于少数民族考生加分区域,德阳市范围内户籍少数民族考生无加分。
2.残疾考生申请合理便利:应在网上报名时主动申报,并及时向县(市、区)招生考试机构提出正式书面申请,申请内容包括本人基本信息、残疾情况、所申请便利以及需自带物品等,并提供本人的第二代或第三代中华人民共和国残疾人证和本人居民身份证的复印件(扫描件)。符合申请合理便利的残疾考生,未按规定按时申请视作自动放弃申请资格。
(五)关于考生的基础信息
考生姓名必须“四统一”。《户口簿》《身份证》《中学学籍档案》及高中学业水平合格性考试等使用的姓名必须统一,若不一致,报名前要到公安局户籍管理部门认定、更正并出具证明,禁用同音字、形似字、简写字、繁体字等代替。无《身份证》的考生应及时办理,身份证号码为18位。《户口簿》《身份证》以及所有档案材料上所反映的出生日期应该一致并以《身份证》号码为准,不能将阴历和阳历混淆。考生的姓名、性别、民族、身份证号等以本人《身份证》为准;户籍代码、户籍性质、户籍地址以本人的《户口簿》为准。
特别提醒:
1.考生在报名至录取期间不要随意更改姓名、民族、身份证号、户籍代码、户籍性质、户籍地址,以免影响考试和录取。
2.考生简历真实准确。报名时,考生所填简历的时间应连续不间断,不得跨年填写。不得弄虚作假、伪造简历,不得以往届生冒充应届生报名,不得以高一、高二学生冒充毕业生报名。
3.报名采集的考生照片,在考生录取后将作为终身档案资料,须保证照片质量,做到穿着整洁,仪表端庄。
4.考生报名所留电话号码从报名到录取结束不得变更。考生在报名表上所留的电话号码(移动电话)在录取期间要保持24小时有人接听,在被录取(包括9月中下旬高职专科补录)前,中途不要换号,以免错失录取机会或影响《录取通知书》投递。
二、体检注意事项
(一)体检地点及时间:考生体检必须到报名所在地县(市、区)招生考试机构指定的医院统一进行,时间预计在2026年3月-4月期间(以当地招生考试机构安排为准)。
(二)体检注意事项:体检时,应遵守体检纪律,注意安全。体检前1-2天要避免熬夜、酗酒、食用大油大荤食物及服用影响体检正常指标的药物。建议有条件的考生可以在寒假进行一次体检,了解自己的身体状况,特别关注辨色、视力、胸透和肝功能情况。有的疾病(如肺结核)可通过提前短期治疗使身体康复,体检结论原则上以检查时的身体状况为准。部分高校及专业对肝功能、视力或身高有特殊要求,体检时应尽量参加一些特殊科目的检查,避免今后选择高校和专业时受到限制。考生应如实填写“既往病史”并在网上亲笔签名,对体检结论有疑问的,应在规定时间内向县(市、区)招生考试机构申请复查,逾期不再受理。
特别提醒:
1.非招生考试机构指定的医疗单位为考生提供的体检材料,一律无效。
2.未参加体检的考生不能参加录取(包括高职单招)。
3.考生因身体等特殊原因,无法参加特定项目检查时,须向体检医院出具相应材料。
三、报考部分特殊类型招生注意事项
(一)强基计划:在39所高校试点,专业为数学、物理、化学、生物、力学、历史、哲学、古文字学、基础医学等基础学科,以及核技术、生物育种等国家重大战略领域相关专业(具体见各高校招生简章,预计2026年3月下旬陆续公布)。
强基计划应提前在教育部“阳光高考”网站报名,预计报名时间为2026年3月下旬-4月。报考强基计划的考生除参加6月份统考外,须参加所报考高校的考核,预计6月26日前高校确定参加考核的考生名单,7月4日前招生高校组织考核(笔试、面试、体育测试)。
强基计划由高校提前录取,录取方式为高考成绩占比不低于85%,高校考核成绩约占15%,预计7月5日前高校折算两项成绩,合成综合成绩,择优录取。
(二)保送生:保送基本条件为:中学生学科奥林匹克竞赛国家集训队队员;符合保送条件的公安英烈子女(有保送方向限制,只能保送至公安类院校)、退役运动员(鼓励保送至体育学类本科专业)。保送申请时间预计2026年3—4月(以通知时间为准)。
具备保送生资格的考生,由本人向有关高校或部门申请,并经省教育厅、省教育考试院、有关部门及中学确认公示。公示时间不少于两周,未经公示不得录取。
具备保送生资格的考生,本人未申请视为自动放弃保送资格。
省教育考试院预计2026年6月7日前完成保送生录取,录取考生不再参加高考录取。
(三)高水平运动队招生:获得国家一级运动员(含)以上技术等级称号,且符合招生高校条件。
报考“双一流”建设高校高水平运动队,文化成绩需达到本科最低控制分数线;报考其他高校高水平运动队,文化成绩需达到本科最低控制分数线80%。
报考高水平运动队的考生应按照国家体育总局指定的方式(详细报名信息见“中国运动文化教育网”或“体育联盟APP”),申请有关高校运动队招生项目并参加对应项目专业测试。预计2025年12月报名(以体育总局报名信息为准)。
(四)艺术、体育类招生:报考艺术、体育类专业的考生均可兼报除提前批外的普通类。
艺术类考生需参加全省统一组织的艺术类专业考试,预计考试时间为2025年12月(以省教育考试院安排时间为准)。考生可参加省外院校单独组织的艺术专业考试(简称校考),但录取时必须达到四川省招考委划定的全省艺术类专业统一考试资格线,否则其校考成绩无效。
艺术类考生成绩按照高考文化课成绩和省专业统考成绩各占50%合成,历史类和物理类统一排序。
报考体育类专业的考生需参加由省上统一组织的体育项目专业考试(时间预计在2026年4月,以省教育考试院安排时间为准)。
(五)体育单招:具备运动训练、武术与民族传统体育专业招生项目的二级(含)以上运动员技术等级称号,符合招生院校要求(以招生简章为准),在“中国运动文化教育网”或“体育联盟APP”中的“普通高等学校运动训练、武术与民族传统体育专业招生系统”注册并报名。
院校根据考生文化成绩和体育专项成绩3:7综合评价录取。具体要求以招生院校招生简章为准。
(六)空军、海军和民航飞行员招生:
1.空军招飞:男性,年龄不小于17周岁,不超过20周岁,身高165-185cm,不低于标准体重的80%,不高于标准体重的130%(标准体重kg=身高cm-110),双眼裸眼视力均在空军招飞标准“C”型视力表0.8以上,未做过视力矫正手术,未佩戴过角膜塑形镜,无色盲、色弱、斜视,无昏厥、昏迷史等,符合空军招飞其他条件。
有意愿报考的考生应参加空军招飞局成都选拔中心组织的初选,在德阳五学高中部,时间预计2025年11月前后。初选合格后,预计12月前后在成都复选。
空军招飞录取后,成绩优秀者可参加北京大学、清华大学、北京航空航天大学“双学籍”飞行员录取。
2.海军招飞:男性,须选考物理、化学,年龄不低于17周岁、不超过20周岁,外语限英语,预估高考成绩不低于特殊类型招生录取控制分数线(简称“特控线”)。身高165-185cm,体型匀称,体重在52公斤以上(未满18周岁体重在50公斤以上),静息血压值不超过138/88mmHg,不低于100/60mmHg,脉压差不小于30mmHg,脉搏50-100次/分。用“C”字视力表检查,双眼裸眼远不低于0.8(相当于E字表5.0),无色盲、色弱、斜视,眼屈光矫正手术限制有条件放开,有相关手术史的,接受手术时需年满18周岁,手术方式为非制瓣式,参加招飞体检前手术期满6个月以上,术前近视不超过400度、散光不超过100度,术后裸眼远视力不低于C字表1.0(约为E字表5.1),有原始完整的医疗记录(包括术前检查和激光手术切削参数的角膜屈光手术病历)。无口吃,无纹身,无晕厥、昏迷史,听力、嗅觉正常。符合其他海军招飞条件。
海军招飞可能招收女性飞行员,请关注当年海军招飞具体安排。
报考海军招飞的考生登录海军招飞网(www.hjzf.mil.cn),点击“网上报名”注册报名后,按照要求填报个人信息,到当地二级甲等以上医院体检,于11月中旬前提交资料审核。(具体时间、要求可在海军招飞网查询)。审核合格考生方可参加下一轮检测选拔,预计审核结果于12月底前通过海军招飞网个人主页或以短信方式告知学生。
3.民航招飞:需参加中国民航飞行学院组织的初选,地点以中国民航飞行学院通知为准,时间预计在2025年11月中旬,初选合格后在教育部“阳光高考”网中国民航招飞信息系统注册报名。
初选考生自行参加,须带上初选表、身份证、一寸免冠照片、眼科电子视力验光单、充满电的智能手机一部(提前下载安装“飞常准业内版APP”)。
具体要求以院校招生章程为准。
(七)港澳院校招生:预计于2026年4月,港澳高校开始接受考生网上报名,6-7月参加笔试和面试,考生均要参加高考报名和高考。
香港中文大学、香港城市大学在高考网上志愿填报系统填报,由省招考委统一录取。其余港澳院校均在该院校网上直接报名、缴纳报名费。
(八)特殊教育单招:北京联合大学、天津理工大学、长春大学、重庆师范大学、乐山师范学院等高校单独考试,招收听残、视障及其它残疾考生,须到户籍所在县(市、区)招生考试机构报名,统一编排考生号,可以不参加统一组织的体检。
(九)高职单招:高考报名后,在规定时间内参加高职单招网上报名和缴费,未完成不能参加高职单招考试。
高职单招报名在四川省教育考试院官网(https://www.sceea.cn),预计报名时间在2026年1月中旬(具体以通知为准),考试时间预计在2026年3月下旬(具体以通知为准),志愿填报、录取时间预计在2026年4月初。
高职单招实行全省“五统一”:统一报名、统一命题、统一考试、统一评卷、统一录取。
普通高中考生参加高职单招,考试分为文化课考试和技能综合测试,文化课为语文、数学、英语三科,共300分,技能综合测试考试内容为信息技术和通用技术,分数200分。艺术类考生参加了全省专业统考的,技能综合测试直接使用专业统考成绩。
注意:高职单招考试外语种类只有英语,小语种(俄语、日语、德语、法语、西班牙语)不纳入。
四、提前批军队公安院校、定向培养军士招生
(一)军队院校:未婚,不低于16周岁,不超过20周岁,高中体质测试成绩达到及格以上,符合军队院校其他招生条件。
报考军队院校的考生需参加政治考核(政审)和面试体检。
政治考核:预计6月15日前(具体时间以通知为准)将《征集和招录人员政治考核表》报送报名所在地县(市、区)征兵办(武装部)。
《征集和招录人员政治考核表》考生自行在四川省教育考试院官网下载。
面试和体检:面试和体检信息通过四川省教育考试院官网(https://www.sceea.cn)和“四川征兵”微信公众号发布,有意愿报考考生务必关注信息。
参加面试和体检的考生原则上按照招生计划3倍人数划定符合条件的考生。面试和体检考生名单预计2026年6月28日前确定,6月29—7月5日进行面试和体检,7月7日前公布合格名单(具体时间以通知为准)。德阳考生预计在成都市西部战区总医院(红星桥院)。以上具体时间和地点以通知为准。
特别提醒:
报考军队院校非军事专业(如医学等)的考生,纳入高考统一录取,不需要政治考核和面试体检,但一般需要政治面貌为中国共产主义青年团团员。
(二)定向培养军士:未婚、不超过20周岁,自愿至少服现役满5年,符合定向培养军士其他条件。
报考定向培养军士的考生需参加政治考核(政审)和体格检查(体检)。
政治考核:由考生户籍所在地征兵办负责,非德阳户籍考生请与户籍所在地征兵办联系政治考核。
体检:体检信息通过四川省教育考试院官网(https://www.sceea.cn)和“四川征兵”微信公众号发布,有意愿报考考生务必关注信息。
填报专科提前批“定向培养军士生”志愿的考生,预计7月10日前,在四川省教育考试院官网(https://www.sceea.cn)和“四川征兵”微信公众号公布参加体检名单,预计7月中旬组织体检。体检由市征兵办组织,体检标准按照征集义务兵规定。
特别提醒:预计7月下旬完成政治考核和体检,合格名单将在四川省教育考试院官网(https://www.sceea.cn)公布
(三)公安院校公安专业:未婚,16周岁以上,22周岁以下。男170厘米及以上,女160厘米及以上,体重指数(千克/平方米)男17.3至27.3之间,女17.1至25.7之间,任何一眼裸眼视力均为4.8及以上,无色盲、无色弱,无少白头,符合公安院校公安专业其他招生条件。
报考考生需参加面试、体检、体能测试。预计时间在2026年6月27—29日(具体时间以通知为准),地点根据报考院校不同分别在成都、泸州、南充、凉山、甘孜、阿坝(具体请详细阅读通知)。
面试、体检、体能测试合格的考生,预计6月30日12:00前(以通知为准)到户籍所在地派出所参加政治考察(政审)。
参加面试、体检、体能测试须提供:本人户籍所在地派出所准确名称、《公安院校公安专业招生体能测评考生承诺书》(考生自行在四川省教育考试院官网下载,本人和法定监护人同时签字)、准考证、身份证、复印户口簿(首页和本人所在页)、高考体检表、近期免冠照片1寸4张。
《体能测评项目及合格标准》可在四川省教育考试院官网下载。
特别提醒:未填报公安院校公安专业的考生也可参加面试、体检、体能测试。
五、高考志愿填报注意事项
(一)订阅志愿填报工具书:
1.《招生考试报》:《招生考试报》由四川省招生考试指导中心主办,在6月中下旬出版的“招生计划合订本”(分历史类、物理类)是志愿填报的必备工具书;12月出版的“新高考选课指南合订本”是高一年级学生选科的必备工具书。
2.《2026年怎样填报高考志愿专辑》:由四川省招生考试指导中心主办,全面解读高考政策和志愿填报注意事项,是了解志愿填报的必备工具书。订阅《2026年怎样填报高考志愿专辑》,配套有《2026年普通高等学校招生章程汇编》。
3.《高考指南》:由四川省招生考试指导中心主办,分历史类、物理类上下册,主要刊登高校招生政策规定与办法、历年录取数据等,是高考志愿填报的重要数据分析参考工具书。
4.《艺术类报考指南》:由四川省招生考试指导中心主办,主要刊登艺术类高校招生政策解读、专业介绍、录取数据、院校介绍等,是艺术类高考志愿填报的数据分析重要参考工具书,建议艺术类考生订阅。
5.《体育类专业报考指南》:由四川省招生考试指导中心主办,主要刊登体育类高校招生政策解读、专业介绍、录取数据、院校介绍等,是体育类高考志愿填报的数据分析重要参考工具书,建议体育类考生订阅。
特别提醒:以上资料可通过学校自愿订阅。
(二)志愿填报注意事项
1.不要临近填报截止时间填报,避免出现网络拥堵和时间不足,导致无法完成填报和保存。志愿填报后,网上填报结束前,可以随时修改志愿信息。
2.首次登陆后,一定要修改初始密码(本人身份证后6位),同时要牢记、保管好自己的密码。注意:正式志愿填报前,省考试院一般会组织一次模拟填报,正式填报时会恢复初始密码。
3.达到本科控制线的考生,可以兼报专科批次;填报时,可以一次性完成本科、专科填报,也可以在规定的时间内先完成本科填报、再完成专科填报。
(三)防止上当受骗
1.称高校有“机动名额”“内部指标”“计划外录取”“学校有熟人,可以点招”“交钱即可上大学”的,都是骗人的。
2.要认真区别网络教育班、自考培训班、成人高考培训班,以及其他助学班(包括高校和社会机构组织的),防止其以发放高校“入学通知书”冒充普通高校招生计划内录取。
3.不要轻信搜索引擎搜索的资料,请以四川省教育考试院(官网https://www.sceea.cn,官微scsjyksy)、德阳市教育考试院(官网www.zk678.com,官微gh_53d200acc73c),以及《招生考试报》发布的信息为准。
4.涉及相关具体事项,可电话咨询报名所在县(市、区)招生考试机构。电话为:
旌阳区:(0838)2822065
广汉市:(0838)5223520
什邡市:(0838)8204070
绵竹市:(0838)6202248
中江县:(0838)7213308
罗江区:(0838)3121395
特别提醒:以上内容仅为提前预知,实际可能会有调整,请以当年正式通知为准。
广大考生和家长:
2026年普通高校招生考试(含艺术体育类专业统考)报名时间安排在2025年10月24日至11月6日,每日9:00—22:00。现将有关事项温馨提示如下。
一、所有符合报考条件的考生原则上在户籍所在县(区)招考机构指定的报名点报名。其中,应届高中在校生确需在学籍地报名的,由考生本人提出申请,经学籍所在中学同意,县(区)招考机构批准后方可报名。
二、拟享受地域性加分照顾和拟报考与户籍相关联的各类计划的考生均应在户籍所在县(区)报名。
申请享受民族地区加分的考生资格条件须符合高中阶段在实施区域内具有连续三年完整户籍、学籍和实际就读。不符合上述条件的,均不能享受民族地区加分。
三、所有拟享受民族地区加分和拟报考国家专项计划、地方专项计划、省级公费师范生、地方优师计划、乡村振兴计划、区域教育均衡发展专项计划、省属高校少数民族预科、“铁路与就业帮扶”的考生,均须考生本人在我省普通高考网上报名阶段进行主动申报。在规定时间内未按要求申报的考生视为自愿放弃,责任由考生自负。拟报考农村订单定向医学生的考生,高考报名时不用申报,志愿填报结束后,由报名所在地县(区)招考委对考生报考资格进行审核。
四、凡父母在我省有合法稳定职业和住所(含租赁),在父母就业和居住地具有高中阶段学籍和三年完整学习经历且符合普通高考其他报名条件的随迁子女,可在就读地县(区)招考机构报名参加普通高考。
五、不符合在外省参加高考及录取条件的四川籍人员,具备报名资格的,可回户籍所在地县(区)招考机构指定的报名点报名。我省将适时组织1次补报名。其中,艺术类不再补报。
六、所有考生报名时填写的个人信息必须与本人居民身份证上的姓名、出生日期、民族、身份证号码等信息一致,户籍信息须与本人户口簿登记信息一致,学籍、实际就读等信息必须真实准确。
七、考生应仔细核对本人照片、姓名、民族、身份证号码、户籍地址、城乡户籍属性、毕业学校、应往届及考试类型、报考科目、专业类别、电话号码等报名信息,认真阅读《考生报名考试诚信承诺书》和本市、县(区)招考机构相关公告、提醒,确认无误后完成电子签名,逾期未经签名确认的考生报名无效。
八、市、县(区)招考机构联系人、咨询电话和社会考生报名点联系人、咨询电话。
注:应届高中在校生在各高中学校报名点报名。
成都本地宝升学每天都为您带来本地教育资讯!
右下角点个“
”
小编工资涨一毛!


👉可以在微信对话框回复以下“关键词”获取对应信息:

回复【学考】获取2025学考成绩查询消息
回复【幼升小】获取成都小学入学指南
回复【即时入园】获取成都即时入园报名入口
回复【高考报名】获取四川高考报名指南
回复【少儿互助金】获取少儿互助金全攻略
回复【随迁子女】获取成都随迁子女入学申请准备详情
投稿 & 合作 & 建议 & 联系
合作QQ | 4009999087(注:手机QQ添加时,若无法找到
请选择“找公众号”即可添加)
合作电话:400-9999-087
点击查看:合作微信
本文由成都本地宝升学编辑整理发布
素材来源:四川省教育考试院、各地教育局官微等
如涉及侵权或对版权有疑问
请邮件联系 wwjuan@bendibao.com 删除处理
编辑:司墨(曾冲)
插图:见标注
↓点击阅读原文,进入高考专题

