大数跨境
0
0

征求意见 | 关于公开征求《企业常见环境法律风险防范指南(征求意见稿)》意见建议的通知

征求意见 | 关于公开征求《企业常见环境法律风险防范指南(征求意见稿)》意见建议的通知 碳汇环境科技有限公司
2025-11-25
4
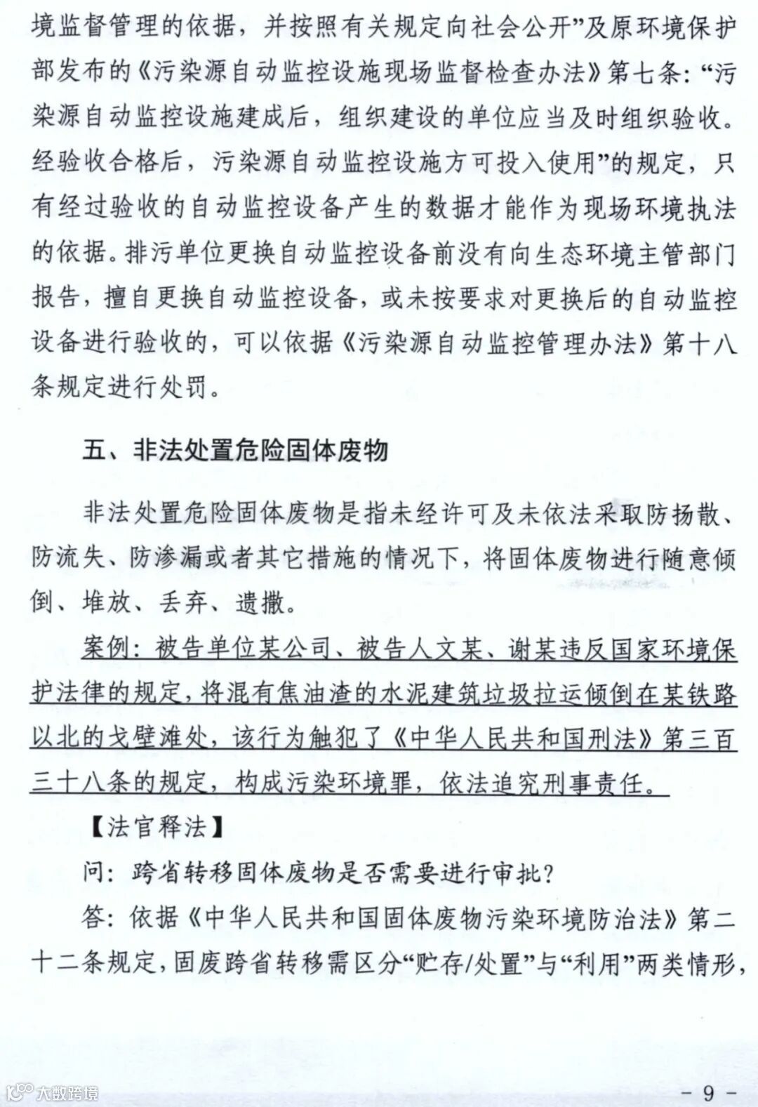
图片
新环协发〔2025〕117号
各相关单位:
为全面贯彻《自治区党委自治区人民政府关于全面推进美丽新疆建设的实施意见》,切实强化企业环境合规管理,有效防范化解生态环境法律风险,助力美丽新疆建设与企业高质量发展。我会协助自治区生态环境厅法规与标准处开展《企业常见环境法律风险防范指南(征求意见稿)》(以下简称“指南”)征求工作。
为确保《指南》内容的科学性、针对性和实用性,充分吸纳各相关单位实践经验与专业建议,现面向社会公开征求意见。诚邀各相关单位结合自身工作实际,对《指南》征求意见稿提出宝贵修改建议和完善思路。
一、反馈要求
(一)各相关单位需以书面形式提交,同时提供Word版文档及加盖单位公章的PDF电子版;
(二)建议内容应具体明确,可附相关依据或案例说明,以便更好地采纳吸收;
(三)请在提交材料中注明单位名称、联系人及联系方式(如需保密请特别说明)。
二、提交方式
请于2025年11月28日,18:00前,将相关材料发送至以下电子邮箱:xeepia@163.com
三、联系方式
联系人:马燕、彭天奕
联系方式:0991-4165463
附件:《企业常见环境法律风险防范指南(征求意见稿)》


新疆维吾尔自治区生态环境保护产业协会
  2025年11月24日
图片
图片
图片
图片
图片
图片
图片
图片
图片
图片
图片
图片
图片
图片
图片
图片

往期推荐:





王涛,侯增谦等:深部物质探测及其成矿预测:方法、应用与展望


专家解读 | 发布《陆上气田试气放喷气回收利用方法学》为何具有开创性意义?


我国能源资源配置能力实现革命性提升


图片






来源:新疆生态环保产业协会 /  整理:碳汇环境科技

免责声明:所载内容来源互联网,微信公众号等公开渠道,我们对文中观点保持中立仅供参考,

交流之目的转载的稿件版权归原作者和机构所有如有侵权,请联系我们删除,联系:18082889846


图片

点个 在看 你最好看

【声明】内容源于网络
0
0
碳汇环境科技有限公司
1234
内容 1647
粉丝 0
碳汇环境科技有限公司 1234
总阅读544
粉丝0
内容1.6k