裂解炉(cracking furnace)是指用以使烃类进行裂解反应的设备。对裂解炉的要求是:(1)能迅速将反应物加热到700〜90CTC,以保证乙烯平衡产率,并需保证供热和传热;(2)介质停留时间短,减少裂解过程中焦炭的生成;(3)合适的耐高温材料。由于裂解所用原料及其提供裂解所需热量方法的不同,采用不同的裂解炉炉型,常用的有蓄热式裂解炉、砂子炉和管式裂解炉等。应用最广泛、技术最成熟的是管式裂解炉。
裂解炉是大型乙烯生产装置的关键设备之一。由轻柴油裂解炉和乙烷裂解炉组成。炉型为立管箱式加热炉,以轻柴油为原料,并将裂解后分离所得的乙烷(C2H6)反回裂解炉进一步裂解,作为制取乙烯(C3H4)、丙烯(C3H6),裂解汽油等的原料。
轻柴油和循环乙烷经预热后分别在轻柴油裂解炉和乙烷裂解炉内裂解,原料在进炉前加入蒸汽,轻柴油裂解过程中物料出口温度达798℃,乙烷裂解炉中物料出口温度为847℃。裂解气在相应的余热锅中分别被冷却至450-550℃和350-450℃,从余热锅炉中出来的裂解气经过急冷、压缩和干燥等一系列工艺制得高纯度的C2H4、C3H5等。
轻柴油裂解炉和乙烷裂解炉的炉型结构相似,都由两部分组成:上部为对流段,下部为辐射段,二阶段布置不是垂直重迭而有一段水平的转这段,并用贯通柱链接。对流段设有对流管束,两端有弯管箱,利用辐射段燃烧后的烟气余热加热对流管束中的轻烃介质。对流段顶部有搜集器,其顶部有两个烟道汇合一个引风机,引风机出口接烟囱。辐射段内装有竖式炉管,是裂解介质轻烃加热反映部位,炉温为1260℃,两侧墙和底部均设有油气嘴。
裂解炉衬里用的耐火材料要求气密性能好、导热性低,故大型乙烯裂解装置的裂解炉的炉墙多数为多层材料的复合结构。图1为轻柴油裂解炉。轻柴油裂解炉的主要砌筑材料需要量见表1。


名词简介
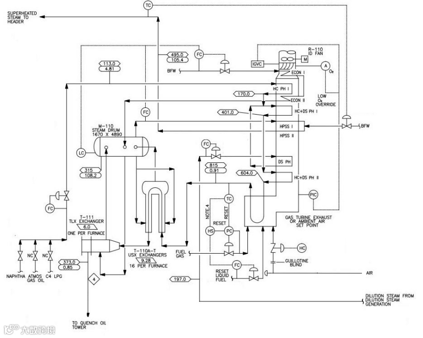
1.1、FPH(Feed Preheater)进料预热器:用于预热裂解炉的进料,为裂解反应做准备;
1.2、ECO(Economizer)烟气余热锅炉(省煤器):用于从裂解炉烟气中回收余热;
1.3、HTC-I(First High-Temperature Coil)一级高温管:用于将烃类原料和稀释蒸汽混合物加热至适合引入辐射炉管的温度;
1.4、DSSH(Dilution Steam Superheater)稀释蒸汽过热器:用于对稀释蒸汽进行过热,以确保其与烃类原料混合后达到理想的温度;
1.5、HPSSH-I(High-Pressure Saturated Steam Superheater I) 第一高压饱和蒸汽过热器:用于对高压饱和蒸汽进行过热,以提高其温度;
1.6、HPSSH-II(High-Pressure Saturated Steam Superheater II) 第二高压饱和蒸汽过热器:类似于HPSSH-I,用于对高压饱和蒸汽进行过热;
1.7、HTC-II(High-Pressure Saturated Steam Superheater II)二级高温管:类似于HTC-I,用于进一步加热烃类原料和稀释蒸汽混合物;
1.8、BFW(Boiler Feed Water) 锅炉给水:用于向锅炉供给水,以产生蒸汽;
1.9、VHP Steam:超高压蒸汽,由TLE中的废热回收产生,用于驱动蒸汽轮机或其他工艺需求;
1.10、Desuperheater:节温器,用于控制VHP蒸汽的温度,确保其在适当的温度下进入对流区或其他工艺环节;
1.11、TLE(Transfer line exchanger)急冷器:用于快速冷却裂解气,并回收废热以产生VHP蒸汽;

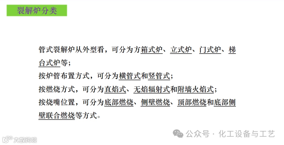
裂解炉的分类
古雷炼化一体化项目80万吨/年蒸汽裂解装置3#裂解炉
1、CBL型裂解炉
2、SRT型裂解炉
3、折叠USC型裂解炉
4、折叠KTIGK裂解炉
5、折叠毫秒裂解炉
凯洛格公司的毫秒炉为立管式裂解炉,其辐射盘管为单程直管。对流段在辐射室上侧,原料和稀释蒸汽在对流段预热至横跨温度后,通过横跨管和猪尾管由裂解炉底部送入辐射管,物料由下向上流动,由辐射室顶部出辐射管而进入第一废热锅炉。
裂解轻烃时,常设三级废热锅炉;裂解馏分油时,只设两级废热锅炉。对流段还预热锅炉给水并过热高压蒸汽,热效率为93%。
毫秒炉采用底部大烧嘴,可烧气也可烧油。由于毫秒炉管径小,单台炉炉管数量大,为保证辐射管流量均匀,在辐射管入口设置猪尾管控制流量分配。
毫秒炉管径较小,所需炉管数量多,致使裂解炉结构复杂,投资相对较高。因裂解管是一程,没有弯头,阻力降小,烃分压低,因此乙烯收率比其它炉型高。
6、折叠Pyrocrack型
再一种盘管设计一个入口管、一个出口管辐射炉管;
在炉管内,一旦气体混合物超过某个阈值温度,裂解反应就会开始,并随着混合气体流经炉管而进行。
-
这种类型的TLE由两根并排垂直的管道组成,中间的管道(内管)用于流通裂解气,而外部的管道(外管)用于流通冷却介质(水或蒸汽); -
冷却介质在内管和外管之间的环形空间中流动,通过管壁与裂解气进行热交换; -
与传统的多管束交换器相比,双管交换器需要较长的管长才能将炉子的废气冷却到相同的温度水平; -
TLEs数量要么与辐射炉管的数量相同,要么只有辐射炉管数量的一半。换句话说,每个辐射炉管的出口要么直接连接到一个TLE,要么两个炉管的出口合并后连接到一个TLE; -
壳体通过下降管和上升管与顶部蒸汽鼓连接。所有TLEs中冷却后的裂解气被合并,然后送到炉子出口,再送到裂解气总管。
多管束式TLE(Multi-Tube Bundle TLE):
多管束式TLE由一组紧密排列的管子组成,这些管子通常被固定在管板或支撑结构上。
裂解气在管子内部流动,而冷却介质则在管子外部流动,通过管壁进行热交换
在使用传统多管式TLEs的炉子中,TLEs的数量远小于辐射炉管的数量。因此,几个辐射炉管的裂解气通过集合管合并后,才被送往TLE;
也有板式、螺旋板式、喷淋式的TLE结构形式;
裂解炉按工艺系统可分为物料系统和水汽系统两部分,其中物料系统包括原料/稀释蒸汽进料、对流段预热、辐射段的高温裂解、裂解气的急冷几个主要部分;水汽系统包括锅炉给水进料、汽包、急冷换热器、高压蒸汽过热等几部分。其中高温(横)跨管、裂解气管线、烧焦气管线以及超高压蒸汽管线、上升下降管等由于操作温度或操作压力较高,是裂解炉管道设计中需要特别注意的管系。
裂解炉的高温跨管也就是通常所说的横跨管,是连接对流段及辐射段之间的管线,操作温度较高。其操作温度随裂解原料和操作工况而变化,约为600℃~650℃(烧焦工况可达680℃以上)。裂解气管道是指裂解炉急冷锅炉出口至汽油分馏塔间的管系,急冷器之前温度约为400℃~550℃,急冷器之后为210℃~240℃,压力约为0.08MPa,通常管径比较大;烧焦气管线仅在线烧焦工况下使用,管线的温度约为350℃~450℃。超高压蒸汽由裂解炉的急冷系统产生,其操作温度约为510℃~530℃,压力约为11MPa。下降管是汽包入急冷换热器的锅炉给水管道,上升管为急冷换热器返回汽包的饱和蒸汽/水两相介质管道,操作温度约为350℃,操作压力约为12MPa。
高温跨管是连接对流段与辐射段之间的管线,高温跨管主要由主管、集合管和分支管几部分组成。对流段内经预热后的烃和蒸汽的混合物经高温跨管进入集合管,并通过流量文丘里管控制进入每一路分支管的流量,分支管的另一端与辐射盘管入口相连接。高温跨管是裂解炉温度最高的管线,这部分的管线应力较为集中,严重时会造成辐射段炉管严重变形,并使辐射炉管局部过热,超出材料的使用温度发生“蠕变”,减少炉管的使用寿命,降低裂解炉的运行周期,对生产造成严重的影响。因此,此系统的配管布置及柔性设计在裂解炉的配管设计中相当重要。高温跨管在设计中应考虑以下因素:
2.1 管道的布置应满足工艺的要求
由于工艺要求介质进入到每一路辐射炉管的流量基本一致,所以要求每一路主管进入到各分支管的流体压降尽可能保持相同。也就是说,跨管的布置要求对称布置,保证流体分配均匀,压降满足工艺要求,避免各组管道之间压差过大。
2.2 跨管的布置应有足够的柔性
由于跨管的操作温度较高,管道的热膨胀位移较大,并且对流段炉管和辐射段炉管也都有较大的位移,故跨管的布置还要使其能够吸收对流段和辐射段炉管产生的热位移,减少对管口的作用力。如柔性不够,产生的热应力也较大,故合理的布置设计是非常关键的。必要时考虑在对流段出口的横跨管的适当位置上设置限位支架。
2.3 应力分析及支吊架的设置
横跨管的应力分析要结合对流段管束和辐射炉管一并进行,并对各种操作工况做充分考虑。应力计算时要考虑不同的辐射炉管型式,其管壁温度分布差异是很大的,并且同样的炉管在不同的操作工况(如裂解初期和末期)下其进出口温度也是不同的。以目前应用较多的两程U形炉管为例,在裂解炉运行的初期,出口侧的管壁温度比入口侧管壁温度高50℃左右,而到了运行的末期,两端的温差可达80℃。这使得两侧炉管的膨胀量不一样,会使入口侧的炉管受到向下的拉力,如吊架设置不合理,会造成另一侧的炉管弯曲变形,影响炉管的使用寿命。目前辐射炉管的吊挂系统多采用恒力弹簧吊架或平衡配重系统。此外,辐射炉管长期在高温环境下运行(可达1100℃左右),高温使得炉管发生蠕变。由于炉管两侧壁温不同,因此两侧的蠕变量也是不同的,这种蠕变造成的两侧炉管膨胀量差在裂解炉运行2年后会表现得较为明显,因此在选择弹簧的位移量时要给予充分考虑。
2.4 其他应考虑的因素
由于跨管在操作过程中热位移较大,跨管与其他相邻管道及钢结构之间应有足够的空间,保证管道在热位移时不与其他管道发生碰撞或限制管道的正常位移。跨管的弹簧吊架要能克服足够的水平位移,必要时吊架安装时采用偏置安装。另外,横跨管的布置应满足操作和维修的要求,辐射段炉管入口处管线较多,设备布置比较集中,如横跨管上的压力表、文丘里前后的压差表和辐射炉管出口温度(COT)等测量元件,均布置在这一层平面。此外,还要考虑急冷锅炉定期进行的水力清焦空间。这些都要在横跨管布置设计过程中给予充分考虑。
3.1 裂解气管道走向布置
裂解炉区设备布置主要分为炉区及炉前管廊两个部分,裂解炉沿炉前管廊布置在通道一侧,便于裂解炉的检修操作。每台裂解炉的裂解气管道以45°斜接汇入管廊上裂解气总管。裂解气总管根据装置的能力及裂解炉数量,大多分成两路总管,这样布置可以避免一根总管管径过大和管道端部位移量过大。此外,由于裂解气管道内介质含有急冷油等黏性物质及焦粒,为避免急冷油和焦粒沉积在管道上,保证介质流动稳定,裂解气管道要求沿流向进行坡向布置,一般要求有0.005~0.02的坡度。目前较常见的裂解气管道上的油急冷器布置在急冷锅炉的出口,每一侧的急冷锅炉的出口管线合并在一起,再进入油急冷器,油急冷器采用立式结构。连接急冷锅炉出口的裂解气管线,为吸收急冷锅炉管口的初位移,设计中通过采用增加管线柔性的方式,使其得到自然补偿。管线布置既要躲开连接汽包和急冷锅炉的多根上升及下降管线,同时还要考虑管线热位移所需的空间。
3.2 裂解气阀和清焦阀的布置
裂解气管线上的裂解气阀和清焦阀是裂解炉最重要的两个阀门,它们的体积较大,是裂解炉区最大的阀门,它们的运行情况直接影响裂解炉的开车。由于管径较大并且操作温度较高,为防止管道的变形造成阀体损坏或法兰处发生泄漏,管道需要经过严格的应力分析计算。根据应力计算结果设置合理的支吊架,为保证阀门在多种工况下所受的力和力矩均在制造厂允许的范围内,设计中采用低摩擦刚性及弹簧支吊架,必要时可在阀体下部设置支撑,避免应力集中现象的出现造成阀门或法兰密封面的损坏。
在裂解及清焦工况的切换中,为了保证安全,防止裂解气在停炉、烧焦时由于阀门的内漏产生倒窜,返回炉膛,切换操作时必须加盲板。同时由于管径较大,盲板较重,布置时要充分考虑拆装盲板时的必要空间和吊装设备。
3.3 大阀的蒸汽吹扫管线设计
由于管道内介质易结焦的原因,为防止裂解气大阀和清焦阀由于结焦而造成的阀门开关操作及密封性降低,保证阀门长期稳定运行。阀门供应商在其设计上都带有多个蒸汽吹扫口,通过通入吹扫蒸汽可防止局部温度过高,同时防止黏性焦粒凝结,保持阀腔内清洁。
裂解气管线温度高,热位移大,用于裂解气大阀吹扫的低压蒸汽管线与裂解气大阀蒸汽吹扫口相连,热位移也很大,配管时尽量使它柔性好,热位移靠自然补偿吸收,并合理设置管架,使它们对裂解气大阀管口的应力影响降到最小程度。
在布置吹扫蒸汽管道时重点要注意不要影响大阀的检修操作,给更换盲板留有足够的空间。避免将吹扫管线布置在阀的四周,将阀包围起来。
3.4 裂解气管线的应力分析及管架设计
裂解气管线工艺复杂、温度高,存在多种操作工况,同时烧焦管道与裂解气管道通过烧焦大阀直接相连,所以应力分析应将裂解气管系及清焦管系一同进行整体应力计算。分析时各种工况均要充分考虑,如操作工况、烧焦工况、热备工况等,并且同样工况下还存在运行初期和末期的差异,对双炉膛还要考虑两侧不同工况的组合。
由于裂解炉管线管径大、单位重量大,为减小设备管口受力和因摩擦产生的反作用力,宜采用低摩擦支架或吊架。水平摩擦力过大将会直接影响钢结构选材,增加钢结构投资。对于大管径裂解气管线,为防止管托与管子焊接处产生应力集中,多采用鞍座形支架并配合低摩擦滑板,使管壁上应力分布均匀,并阻止管线由于旋转而产生力和力矩。
4.1 超高压蒸汽管道的特点
超高压蒸汽是乙烯裂解炉的副产物,管道的设计温度约为520℃,设计压力约为11MPa,管道壁厚大。管道材料多选用耐高温的铬钼钢,与其他耐高温材料相比,铬钼钢具有热膨胀系数小、导热系数大、屈服点高的优点。
4.2 超高压蒸汽管道的布置设计
由急冷系统产生的饱和高压蒸汽(温度约为325℃,压力约为11MPa)再进入裂解炉对流段的高压蒸汽过热段,过热至520℃~525℃后并入超高压蒸汽管网。超高压蒸汽管道温度高压力大、热位移量大,故设计中要充分考虑管道的热补偿。由于受管道的温度压力限制,普通的补偿器很难满足设计要求,因此采用自然补偿的方法来增加管线柔性,吸收热位移是设计中首要考虑的。此外,由于管道热位移量大,布置管道时应考虑其与周围管道设备留有足够的间隙,避免操作时产生的热位移而发生碰撞。
备注:TLE 急冷废热锅炉(Transfer Line Exchanger)
4.3 超高压蒸汽管道的支架设计
首先应力工程师要配合管道工程师,确定合适的管道支吊架位置及型式。由于管道的温度高,设计中要选择高温型隔热管托,防止管道的高温通过普通的钢性支架传递到钢结构,造成管托附近的钢结构强度降低,产生安全隐患。另外,由于管道壁厚较厚、重量较大,为减少管托直接在钢结构上摩擦产生的水平力,多采用管托下加滑板的低摩擦型管架。当采用吊架时,应注意吊杆两端应为铰接,吊杆应有足够的长度;要考虑管道热位移引起的吊杆的偏移,一般刚性吊架允许的偏移角度不超过3°,而对于弹簧吊架允许的偏移角度不超过4°,必要时考虑吊架安装时采用偏置安装,以保证吊杆的偏移角度在允许范围内。
5.1 上升下降管
上升及下降管是指汽包与急冷锅炉之间的管线,锅炉给水通过汽包经下降管进入急冷换热器与出辐射室的高温裂解气进行热交换,使裂解气得到迅速冷却,同时使得夹套内的锅炉给水变为饱和蒸汽,经上升管返回至汽包。管道的设计温度约为325℃,设计压力约为11MPa。由于汽包及急冷锅炉相连接管口的力及力矩要求较为严格,管道布置上对柔性的要求特别高。应力分析计算时应把急冷系统作为整体来考虑,合理设置汽包的固定端,由于急冷锅炉出口距离汽包管口垂直距离较小,布管上升管时要充分利用水平空间,以保证管道的柔性,而下降管的急冷锅炉入口距汽包出口垂直空间较大,故布管时要充分利用垂直方向的空间。上升管、下降管的位移较大,通常采用弹簧支吊架进行支撑。
5.2 烧焦气管线
由于裂解炉在裂解和急冷过程中,内部的裂解产物在高温的作用下发生二次反应,导致裂解过度,生成焦油,形成结焦,积附在炉管和急冷锅炉换热管的内壁上。随着运行时间的延长,结焦量不断增加,结成坚硬的环状焦层,使炉管内径变小,阻力增大,导致进料压力增加。另外,由于焦层的导热系数比炉管低,有焦层的地方局部热阻大,导致管外壁温度升高,不但增加了燃料消耗,还影响炉管的寿命,因此当炉管结焦到一定程度时应进行清焦。目前通常采用的清焦工艺是蒸汽-空气清焦法进行清焦,清焦后的烧焦气,经清焦阀至清焦罐或返回辐射室,在辐射室焦粒通过燃烧而减少后续的处理。
烧焦管道由于是和裂解气管道连接的,所以在布置设计时要与裂解气管道统一考虑,应力计算也要作为一个系统来进行。此外由于裂解气大阀与清焦阀是靠近布置的,管径较大布置时要充分考虑阀门、盲板切换操作的空间。在烧焦工况下管道的操作温度大约为320℃~420℃,管道在设计时除了要遵循高温管道的一般原则外,在管道材料的选择上要注意,由于在清焦过程中部分被清掉的焦粒随高温烧焦气对管道进行冲刷,特别是弯头处,因此对这部分的管道、管件采用壁厚加厚来处理。也有采用三通加管帽来代替弯头的,通过让焦粒在管帽处堆积以减少对管壁的磨损。另外,如采用烧焦气返回裂解炉辐射室的烧焦工艺时,烧焦气管道在布置时还要考虑进行对称布置,以保证进入辐射室的烧焦气均匀分布。
烧焦的流程大致如下:在裂解炉处于烧焦工况时,需关闭裂解气大阀,打开清焦大小阀,烧焦气通过清焦大小阀进入清焦罐,在罐内进行旋风分离,将大部分焦粉颗粒分离下来。经旋风分离后的烧焦气有两种处理流程:一种是通过打开烧焦气放空电动阀,关闭烧焦气返炉膛电动阀将烧焦气直排大气;另一种是通过打开烧焦气返炉膛电动阀,关闭烧焦气放空电动阀,打通烧焦气返炉膛流程,烧焦气进入裂解炉炉膛内进行二次燃烧。每个炉膛有2排返炉膛管线,每排有8根DN200mm的管线,单个炉膛共有16根返炉膛管线,每根管线上均设置有“8”字盲板。
上述几组管系是裂解炉装置区重要的管系,其配管设计的好坏直接影响裂解炉的运行。在国内外裂解炉装置运行中,常出现问题的管道也基本都是这几组管系,因此在裂解炉的配管设计中要格外重视。在满足工艺要求及操作、检维修的前提下,合理布置管道的走向,制定出满足管道应力要求的设计方案,是裂解炉配管设计的关键。





























往期精彩文章推荐: