2025年5月22日Nature子刊《Nature Neuroscience》发布了德国慕尼黑工业大学神经细胞生物学研究所的Dr.Janos Groh团队的最新研究成果:Microglia activation orchestrates CXCL10-mediated CD8+ T cell recruitment to promote aging-related white matter degeneration(小胶质细胞的激活能够调控由CXCL10介导的CD8+ T细胞的募集,从而促进与衰老相关的白质退化)(图1)。本研究利用MERFISH单细胞空间转录组学技术,揭示了神经胶质细胞和免疫细胞之间复杂的细胞和分子相互作用,即功能失调且失调性激活的小胶质细胞通过趋化因子信号传导促进有害的CD8+ T细胞在衰老的白质中的募集和留存,为针对年龄相关神经退行性疾病的新治疗干预提供了新的途径。
图1. 论文标题。【1】
衰老是神经退行性疾病的主要风险因素,并与白质的结构和功能变化有关。髓鞘尤其容易受到衰老的影响,从而导致与白质相关的小胶质细胞激活。在此,我们采用药理学和基因方法来研究与小鼠髓鞘化轴突的衰老相关变化有关的小胶质细胞功能。我们的研究结果表明:适应不良的小胶质细胞激活会促进有害的CD8+ T细胞的积累,导致髓鞘化轴突的退化以及随后的脑功能和行为的损害。我们通过单细胞和空间转录组学方法表征了白质中的神经胶质异质性和其与衰老相关的变化,并揭示了复杂的神经胶质-免疫相互作用。从机制上讲,我们表明CXCL10-CXCR3轴对于在衰老的白质中招募和保留CD8+ T细胞至关重要,在那里它们发挥致病作用。我们的研究结果表明:与髓鞘相关的小胶质细胞功能障碍会促进衰老过程中的适应性免疫反应,并确定了可能的靶点以减轻其不利影响。
3.1 研究背景
大脑中的白质结构,主要由髓鞘化的轴突组成,容易受到与衰老相关的变化的影响。随着年龄的增长,大脑中的白质体积会减少,其微观结构也会发生变化,并会出现局部病变,主要表现为小血管病变、髓鞘改变和轴突损失。例如白质束的完整性受损,有髓鞘的神经纤维的局部区域变松散、冗余和髓鞘退化,以及轴突损伤。衰老过程中,白质中会出现一种独特的小胶质细胞状态,即与白质相关的小胶质细胞(white matter-associated microglia,WAM),积极参与清除异常的髓鞘。在衰老的大脑中,小胶质细胞会出现脂滴积累、吞噬作用受损、活性氧水平高以及分泌促炎细胞因子等特征;或显示出小胶质功能障碍,例如类似于脂褐素的不溶性溶酶体包涵体的积累,以及像细胞质球体、卷曲和碎片化这样的营养不良变化。
本文研究中,研究者利用药理学和遗传学工具来研究小鼠大脑白质中髓鞘轴突发生衰老相关变化时小胶质细胞的功能。实验目标如下:
研究衰老导致的小胶质细胞功能障碍如何通过免疫细胞相互作用导致白质退化;
探究CXCL10-CXCR3趋化因子轴在将CD8+ T细胞招募至衰老大脑白质中的作用;
利用单细胞和空间转录组学技术来表征神经退行性疾病背后的细胞参与者及其相互作用。
3.2 实验结果
1、适应不良的小胶质细胞激活会加剧白质的衰老
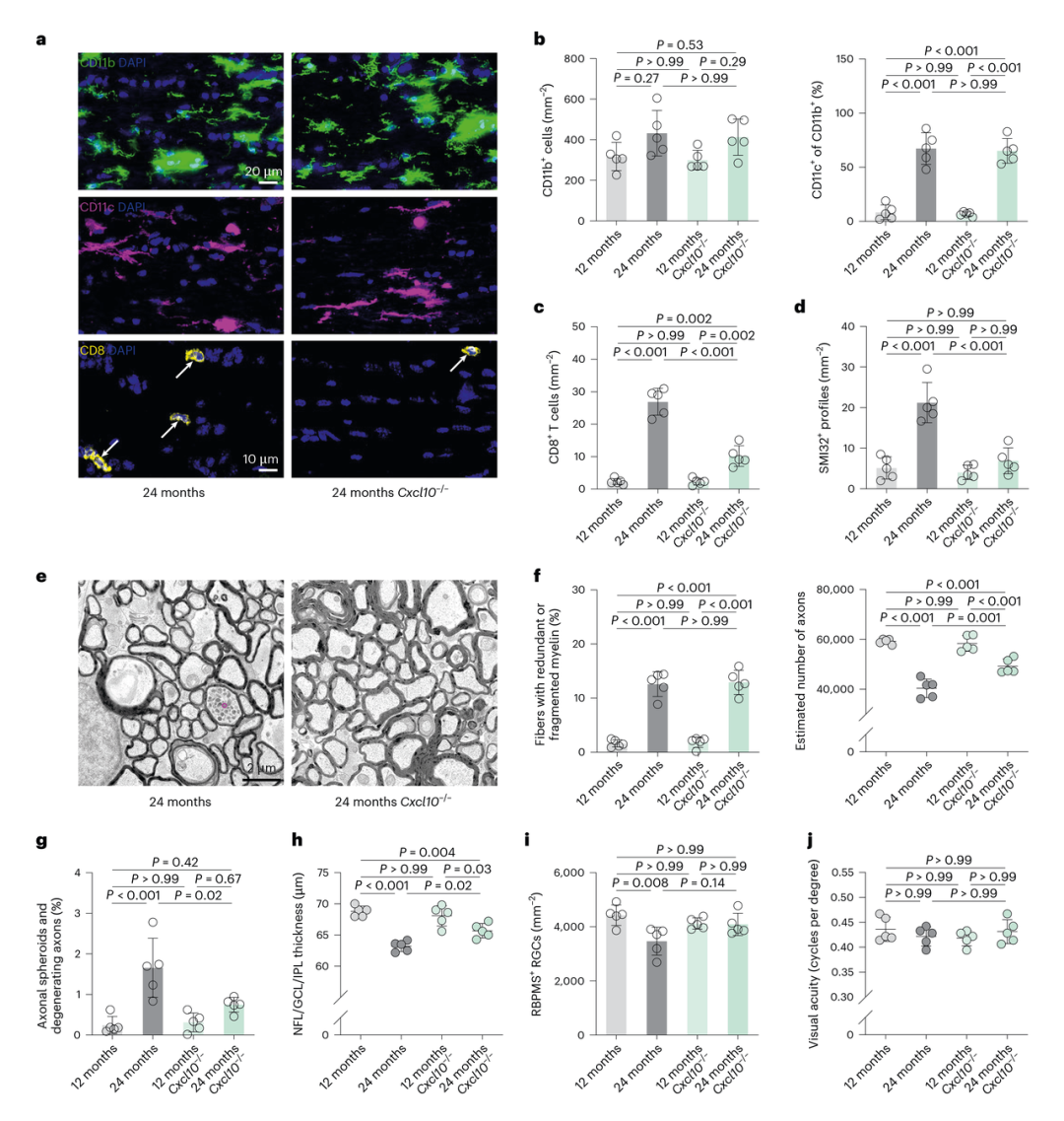
为了研究与衰老相关的髓鞘完整性变化,研究者以小鼠视神经作为研究对象,因为其是中枢神经系统(CNS)中一种特征明确、易于获取且具有分隔结构的白质束。发现老年小鼠的视神经中的髓鞘出现了紊乱和脱失,证实并扩展了之前关于大脑白质老化的认知,并表明其特征在视神经中也明显可见。对人类冷冻大脑样本的分析也表明其与在小鼠中的观察结果相一致:在所有神经胶质细胞中检测到了与衰老相关的促炎反应,并且发现主要现象是CD8+ T细胞的积累,这些人类脑样本具有组织驻留记忆(TRM)特征。
为了探究小胶质细胞在白质老化过程中的作用,研究者使用小分子抑制剂PLX5622靶向慢性清除CNS中CSF-1R依赖的髓系细胞,并应用于衰老的CX3CR1缺陷型(Cx3cr1gfp/gfp)小鼠。两种干预(“清除稳态小胶质细胞”(PLX5622)和 “阻断其关键功能信号”(CX3CR1 缺陷))虽对小胶质细胞的 “数量影响” 不相同,但均会导致小胶质细胞活化、功能异常(如吞噬能力下降、稳态丢失),无法正常清除异常髓鞘,且最终都引发白质(髓鞘)的结构损伤,为后续探究小胶质细胞与CD8+ T细胞的相互作用奠定了基础。
然后通过单细胞RNA测序(scRNA-seq)技术,聚焦PLX5622处理后衰老小鼠脑内非神经元细胞(尤其是小胶质细胞)的转录组变化,针对性地对小胶质细胞亚群进行了细分,通过纳入PLX5622介导的小胶质细胞耗竭组,发现了第三种白质相关小胶质细胞(WAM)亚群,其差异表达基因同时包含前两种已知WAM亚群的特征性基因(图2a-c),并显著积累,显示出与炎症反应、抗原加工与呈递、T细胞介导的免疫以及氧化磷酸化相关的基因表达显著增强。同时还研究了PLX5622处理对衰老小鼠脑内的少突胶质细胞和星形胶质细胞的转录组的影响。scRNA-seq结果从转录组层面揭示了PLX5622处理的核心作用机制:它并非简单耗竭小胶质细胞,而是通过“选择性清除稳态小胶质细胞、诱导新型促免疫WAM亚群积累”,重塑小胶质细胞的功能格局;一方面导致促炎小胶质细胞比例升高,直接释放炎症因子加剧神经炎症;另一方面间接诱导少突胶质细胞应激、星形胶质细胞毒性活化,形成 “胶质细胞异常活化网络”。因此,对老年小鼠进行PLX5622处理或消除CX3CR1,会损害其体内正常的小胶质细胞功能,从而导致促炎性小胶质细胞数量增加、髓鞘完整性改变、轴突退化以及视觉功能下降。
图2. scRNA-seq 技术揭示了在使用 PLX5622 处理后,与衰老相关的小胶质细胞特征。
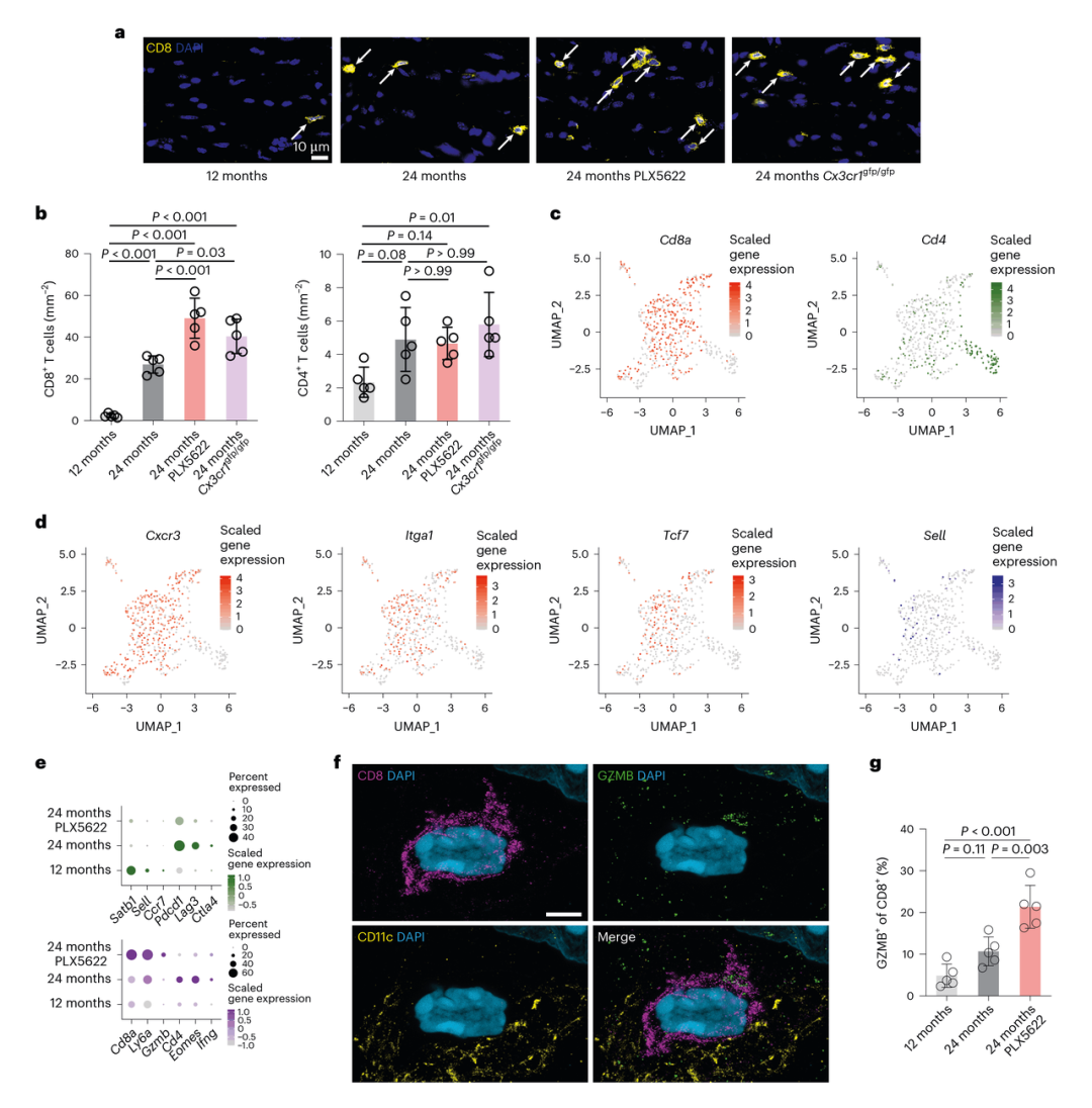
2、PLX5622处理后,CD8+ T细胞会加剧老年小鼠的轴突丢失
为了探究促炎症反应增强及功能障碍如何导致髓鞘纤维损失加剧,研究者对适应性免疫反应进行了研究,这类反应已被证实与与衰老相关的白质损伤有关。老年小鼠用PLX5622处理,或敲除CX3CR1后,视神经实质中的CD8+ T细胞数量显著增加,但CD4+ T细胞数量无变化(图3a-b);这些增多的CD8+ T细胞还更频繁地出现在CD11c+小胶质细胞附近。按照不同的处理方案加入PLX5622,随着处理时间的增加,发现CD8+ T细胞数量有所增加,同时轴突受损情况也有所加重。scRNA-seq分析显示,PLX5622处理的老年小鼠中,T 细胞集群从CD4+Th1细胞标志物向CD8+ T细胞标志物偏移(图3c-e),这些CD8+ T细胞具有组织留驻记忆T细胞(TRM)的核心特征,通过释放GZMB(细胞毒性效应蛋白酶颗粒酶B)等毒性分子(图3f-g )靶向损伤轴突,最终加剧轴突损失。
图3. 适应不良的小胶质细胞激活会促使CD8+ T细胞在老年脑白质区域的聚集。
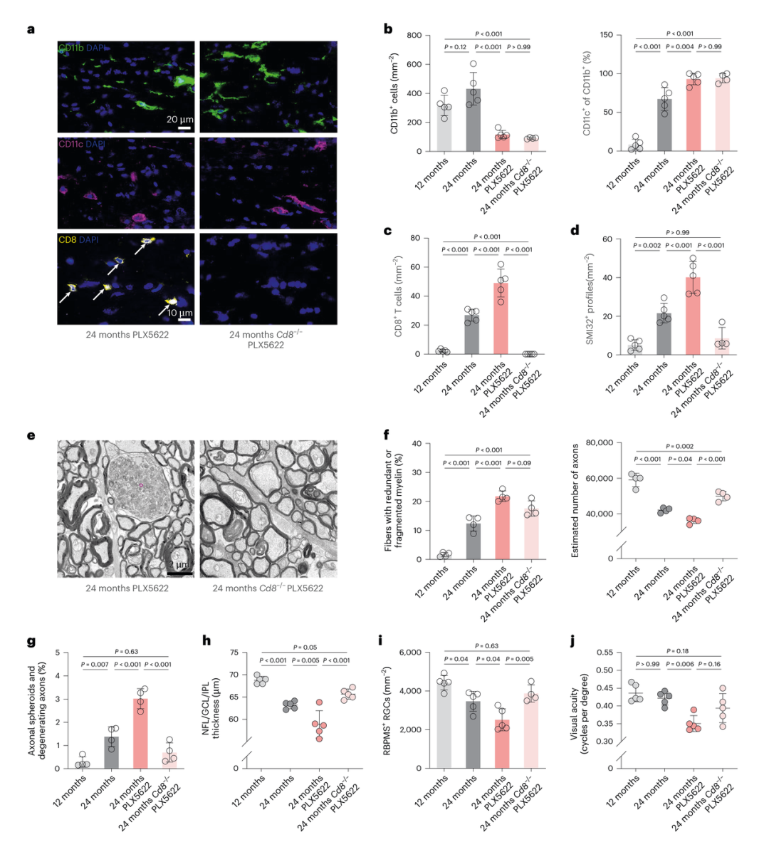
为明确CD8+ T细胞与轴突损失的因果关系,研究对Cd8⁻/⁻小鼠进行PLX5622处理。发现PLX5622处理的成年小鼠体内CD8+ T细胞的缺失会造成轴突球体形成减少、轴突退化程度减轻、视网膜神经节细胞(RGC)损失减少、视网膜内层变薄缓解、视觉功能维持更佳(图4c-j);Cd8⁻/⁻小鼠的实验直接证实了CD8+ T细胞是这一病理过程的核心介导者。
图4. CD8+ T细胞促使接受PLX5622处理的老年小鼠出现更严重的轴突退化现象。
3、MERFISH技术在老年视神经中检测到了与T细胞相邻的Cxcl10表达
为解析“激活的小胶质细胞如何调控老年白质中CD8+ T细胞募集” 这一核心问题,研究团队采用空间分辨单细胞转录组技术MERFISH(多重抗错荧光原位杂交),通过定制的500 gene panel对成年、老年及PLX5622处理老年小鼠的视神经横/纵切片进行分析,最终明确了T细胞与Cxcl10(关键趋化因子)的空间关联。
MERFISH的核心价值在于亚细胞转录本分辨率,既能识别视神经实质及脑膜结构中的所有主要细胞类型(如小胶质细胞、星形胶质细胞、少突胶质细胞、T细胞等),又能精准定位目标基因(如Cxcl10)的表达位置(图5a-c)。实验针对三类小鼠视神经样本:成年(12月龄)、老年(24月龄)、PLX5622处理老年(18-24月龄持续给药)小鼠,覆盖 “衰老+小胶质细胞耗竭” 的关键干预场景。对“单个实质T细胞数量”的计数显示:PLX5622处理的老年小鼠中T细胞数最多。
图5. PLX5622处理后老年视神经的时空分辨率单细胞转录组学研究。
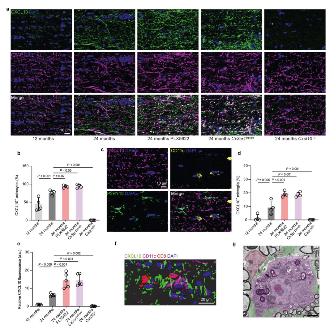
基于既往文献及自身单细胞转录组数据,筛选出“胶质细胞激活相关转录本列表”,通过MERFISH数据,计算基因模块激活评分,量化胶质细胞状态。衰老本身会导致视神经中少突胶质细胞、星形胶质细胞、小胶质细胞的激活评分均显著升高,表明三类胶质细胞均参与衰老相关的白质炎症反应(图6e 及图7a)。PLX5622处理进一步强化这一趋势:在老年小鼠中,该处理显著提升小胶质细胞激活标志物(如CD11c、促炎基因)的表达,对少突胶质细胞的稳态及反应性标志物影响较弱;同时,星形胶质细胞不仅数量增加,其激活标志物(如GFAP、促炎相关基因)的表达也显著上调。
MERFISH的核心突破在于解析“细胞邻域”与“基因表达”的空间关联,直接证实 “Cxcl10 在T细胞附近表达”。老年视神经中的T细胞以CD8+组织驻留记忆T细胞(TRM)为主,且常表达细胞毒性效应分子(如GZMB,图7b)。研究发现:T细胞及小胶质细胞与“激活大胶质细胞(星形胶质细胞、少突胶质细胞)表达的转录本”存在显著的邻域关联评分,其中关键趋化因子Cxcl10主要在反应性星形胶质细胞中检测到,而另一标志物Serpina3n则主要来自反应性少突胶质细胞(图6f 及图7c)。进一步空间定位显示:CD8+ T细胞优先分布在反应性少突胶质细胞、激活小胶质细胞及反应性星形胶质细胞的附近(图6g),直接证明“分泌Cxcl10的反应性星形胶质细胞”与“CD8+ T细胞”存在物理邻近关系,为“Cxcl10招募CD8+ T细胞至老年白质”提供了空间层面的直接证据。
图6. PLX5622处理后老年视神经的时空分辨率单细胞转录组学研究。
MERFISH还进一步佐证了PLX5622的效应:该处理会导致老年视神经中“促炎激活标志物”(如之前发现的CD11c、促炎细胞因子基因)表达升高,并能区分出不同的白质相关小胶质细胞(WAM)状态(图7d-e)。MERFISH与scRNA-seq及免疫荧光结果相互印证,确保了“Cxcl10在T细胞附近表达”这一发现的可靠性。
图7. PLX5622处理或CX3CR1缺陷会增强与衰老相关的CXCL10的表达。
综上,MERFISH通过“空间分辨转录组”技术,不仅确认了老年视神经中CD8+ T细胞的TRM表型,更关键的是直接定位了“Cxcl10主要来自反应性星形胶质细胞”且“Cxcl10表达区域与CD8+ T细胞高度邻近”,为后续“CXCL10-CXCR3轴调控CD8+ T细胞募集”的机制验证奠定了空间分布基础。
4、CXCL10 - CXCR3信号通路将CD8+ T细胞招募至衰老的神经组织中
该部分围绕“CXCL10-CXCR3轴调控老年白质中CD8+ T细胞募集”的核心机制,通过多模型验证(基因敲除、骨髓移植)与多技术交叉佐证(细胞通讯分析、qRT-PCR、免疫荧光),层层递进证实“小胶质细胞激活→星形胶质细胞 / CXCL10上调→CD8+ T细胞(表达CXCR3)被吸引至CXCL10区域”的机制闭环,直接支持 “CXCL10-CXCR3轴调控CD8+ T细胞募集到老年白质”的核心结论,同时明确CXCR3对CD8+ T细胞长期驻留的关键作用。
图8. CXCL10能促进老年视神经中CD8+ T细胞的募集以及轴突的退化。
3.3 实验结论
研究结果表明,小胶质细胞的适应不良的活化会促进CD8+ T细胞的积累,从而导致髓鞘轴突受损以及大脑功能障碍。通过单细胞和空间转录组学多重抗误差荧光原位杂交(MERFISH)技术,研究者对神经胶质细胞的多样性以及大脑白质的年龄相关变化进行了表征,揭示了神经胶质细胞与免疫系统之间的复杂相互作用。研究者发现CXCL10-CXCR3轴在老年白质中对招募和保留CD8+ T细胞起着关键作用,并发生致病作用。这些发现表明,与髓鞘变化相关的功能失调的小胶质细胞在衰老过程中激发了适应性免疫反应,并突出强调了能减轻它们有害影响的潜在靶点。
衰老过程中的神经胶质-免疫级联反应:功能失调的小胶质细胞通过CXCL10引发病理性的T细胞募集,从而导致白质损伤;
重要机制解析:CXCL10-CXCR3轴是衰老大脑中适应性免疫细胞相互作用的关键途径;
治疗相关性:针对小胶质细胞激活或CXCL10信号传导的干预措施可能减轻与年龄相关的神经炎症性退化。
本文中,研究者用MERFISH(Vizgen公司的MERSCOPE“超高分辨单细胞原位空间组学分析系统”)进行视神经实质的空间转录组学研究:
空间转录组学图谱绘制:MERSCOPE能实现老年白质中神经胶质异质性和免疫细胞微环境的原位可视化;
珍稀细胞分辨率:该技术的高灵敏度能够检测到罕见的CD8+ T细胞,并且能确定其与 CXCL10+反应性神经胶质细胞的空间距离;
阐明分子相互作用的背景:它提供了关键的空间背景信息,将CXCL10表达区域与免疫浸润和组织病理学联系起来——提供常规方法无法获得的见解。
参考文献:
【1】Janos Groh et.al., Microglia activation orchestrates CXCL10-mediated CD8+ T cell recruitment to promote aging-related white matter degeneration, Nature Neuroscience, Published online: 22 May 2025, https://doi.org/10.1038/s41593-025-01955-w
空间多组学是目前生命科学和基础医学领域的重要研究热点,其中Spatially Resolved Transcriptomics“空间转录组学”被 《Nature Methods》 评为Method of the Year 2020,并指出它“将改变细胞生物学以及病理学和组织学的研究和工作方式”。
MERFISH“Multiflexed Error Robust Fluorescence In-Situ Hybridization(多重抗误差荧光原位杂交)”技术,结合smFISH(单分子荧光原位杂交技术)和亚细胞成像的优势,通过使用组合标记、序列成像和抗误差的条形码编码技术来扩展smFISH的功能,从而大幅提高了多重检测能力,能够实现真正意义上基因可视化的单细胞原位空间转录组学分析,为研究人员开启了了解每个细胞内转录组组成与分布的窗口。
MERFISH技术诞生于美国哈佛大学庄小威院士实验室,于2015年首次发表,此后已累计发表了300多篇经过同行评审的文章,每年都有更多令人兴奋的发现。凭借可靠、有价值的数据集以及值得信赖的数据质量,该技术让科学家对空间基因组学分析充满信心,从而推动生物学研究。
图9. MERFISH技术原理示意图。
MERFISH 2.0技术可显著提高MERFISH在各种样本中,特别是在RNA质量较低的FFPE组织样本中的检测灵敏度。具体介绍,请参考:
图10. MERFISH 2.0技术原理示意图。
美国Vizgen公司的MERSCOPE系列“超高分辨单细胞原位空间组学分析系统”以革命性的MERFISH技术为基础,可在亚细胞分辨率下实现大规模多重的核酸与蛋白分子成像,具有高精度和无与伦比的检测效率。MERSCOPE为肿瘤学、免疫学、神经科学、发育生物学、植物学、传染病、细胞和基因治疗等领域基于组织的基础研究和医学转化提供了变革性的视角,也是加速药物发现和开发的重要工具。
图11. MERSCOPE Ultra系统。
MERSCOPE的技术特点:
空间分辨率极高:单分子分辨率<50nm,在亚细胞水平上定位RNA转录本;
灵敏度高:能检测到其它方法(单细胞测序等)检测不到的低表达基因;
成像面积大、更快的分析速度:MERSCOPE Ultra:成像面积≥3.0cm2;
高度多重:同一切片上同时检测上千重基因与多个蛋白;MERFISH 2.0 技术适合长期保存/低质量的FFPE样本;
开放性与灵活性良好:针对课题可以灵活自主选择所需基因,专用平台高效设计基因panel。
图12. MERSCOPE图像示例。
图13. MERFISH和MERSCOPE有多篇高水平文献发表。
关于MERFISH与MERSCOPE®
MERFISH技术由哈佛大学庄小威教授团队开发,通过探针组合标记和纠错条形码扩展smFISH功能,以纳米精度检测RNA,揭示细胞内转录组组成。MERSCOPE™系统结合MERFISH技术,提供超高分辨率单细胞空间基因组学分析,是全球首个结合单细胞和空间基因组学的超多重检测平台。它整合高分辨率成像、流体学、图像数据处理和自动化,提供端到端解决方案,助力科学家深入探索空间生物学信息,生成包括RNA表达、细胞类型和组织结构的生物图谱,为生物学研究提供新深度。
关于Vizgen®
Vizgen®专注于空间生物组学,提供原位单细胞空间基因组学和蛋白组学工具。其MERFISH技术和MERSCOPE®平台结合InSituPlex®检测及STARVUE™图像分析技术,帮助研究人员在空间背景下深入了解生物系统,推动健康和疾病研究。MERSCOPE®平台在多个领域提供变革性见解,助力药物发现。更多详情,请访问www.vizgen.com,或通过社交媒体联系我们。
关于森西赛智
Vizgen 的中国区战略合作伙伴“森西赛智科技有限公司”将和 Vizgen 团队携手共同打造国内高水平单细胞原位空间组学分析技术和服务平台。
森西赛智(北京/上海/广州/成都)拥有超过20年的生命科学和生物技术领域的自主研发和国际品牌代理经验,专注于国内整合和推进全球产品进入中国的研发市场,产品线覆盖分子、蛋白、细胞、组织、小动物、生物工艺和自动化等领域。森西赛智在全国各主要城市都有销售或售后服务网点,相关工作人员均接受原厂培训,具有雄厚的技术支持基础,可以为客户提供专业周到的服务。自成立以来,“森西赛智科技有限公司”已为5300+客户提供优质的产品和服务。
更多资讯,请联系:森西赛智科技有限公司;电话:010-61666616,邮箱:info@sinsitech.com,网址:www.sinsage.com.cn
更多Vizgen信息,请参考合集:

