《Stem Cell Research & Therapy》于2024年6月发表了英国约克大学的研究人员的论文:“Extracellular matrices of stromal cell subtypes regulate phenotype and contribute to the stromal microenvironment in vivo”(基质细胞亚型的细胞外基质(ECM)调节其表型,并有助于体内的基质微环境)。研究者用Livecyte“实时细胞功能及单细胞行为分析系统”研究了基质细胞不同亚型的形态和迁移表型及其变化。原文链接请点击“阅读原文”。【1】
图1. 论文发表。【1】
背景:骨髓基质细胞(Bone marrow stromal cells,BMSCs)具有高度的异质性,这可能反映了其多样化的生物学功能,包括组织维持、造血支持以及免疫控制。目前对于驱动BMSCs异质性的发生和消退的机制,以及对BMSCs 如何影响其周围环境中的其他细胞的理解尚不充足。在此,研究者确定了BMSCs的分泌蛋白质,或者说更重要的细胞外基质是如何影响细胞表型的。
方法:研究者选取了源自同一混合培养物中分离出的两个永生化的BMSCs细胞系作为基质细胞亚型模型,它们具有不同的表型特征;一个是多能干细胞样基质细胞系(Y201),另一个是无能非干细胞基质细胞系(Y202),它们均源自同一供体的BMSCs。采用Livecyte无标记定量相位成像技术,在集落形成实验中追踪BMSCs系统在96小时内的细胞形态和迁移情况。研究者通过质谱法定量分析每个细胞系分泌的因子,并通过免疫荧光法确认人骨髓中存在相应的蛋白质。
结果:从干细胞向非干细胞传递分泌信号会导致细胞形态发生变化,并增强迁移能力,使其更接近干细胞样特征。质谱分析显示,与Y202基质细胞相比,Y201的干细胞分泌蛋白中细胞外基质(ECM)蛋白显著富集。研究者证实,Y201 在培养物中的ECM生成比Y202更为强劲。Y202在由Y201或Y202产生的ECM上生长能够恢复迁移和成纤维样形态,这表明 ECM 的缺乏是其表型形成的原因。骨膜蛋白(periostin)和蛋白聚糖(aggrecan)在Y201分泌物中的表达水平分别为Y202的71倍和104倍,并且随后通过免疫荧光识别其在小鼠和人类骨骼的骨内膜表面的罕见部位,这些部位位于CD271阳性的基质细胞之下。这些蛋白质可能代表了良好干细胞微环境中的关键非细胞成分,对于体内细胞的维持和表型至关重要。
结论:研究者发现骨髓基质细胞(BMSCs)的形态和迁移特性存在可塑性,这种可塑性可通过分泌蛋白得以调节,尤其是来自多能干细胞的分泌蛋白。总体而言,研究者证明了特定的细胞外基质(ECM)蛋白在协调细胞表型方面的重要性,并强调了BMSCs微环境中的非细胞成分如何为细胞亚群异质性以及BMSCs在健康和疾病中的作用提供洞察。
细胞的形态和迁移分析使用英国Phasefocus公司的Livecyte“实时细胞功能及单细胞行为分析系统”进行定量相位成像,每20-26min成像一次,一共成像96hr。得到的图像经过降噪处理、确定细胞分割边界后,用Phasefocus的细胞跟踪算法和时空点图进行分析,多种定量形态指标包括:干物质量(Dry Mass)、面积、长度、宽度等;迁移指标包括:运动速度、位移等。
4.1
异质性的BMSCs有不同的形态和迁移特性
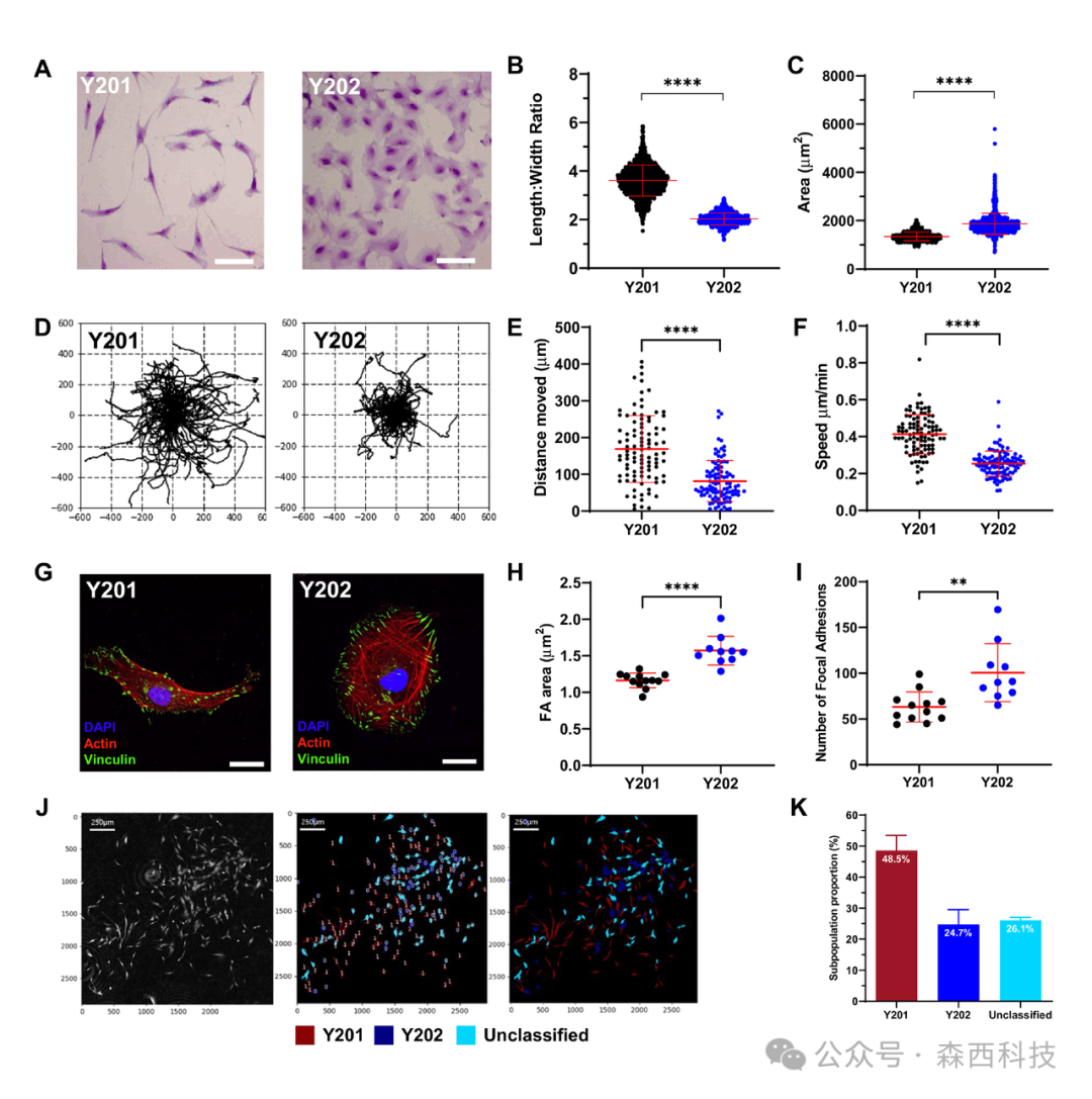
骨髓基质细胞(BMSCs)有两个亚型,具有不同的表型特征;一个是多能干细胞样基质细胞系(Y201),另一个是无能非干细胞基质细胞系(Y202),它们均源自同一供体的BMSCs。Y201细胞和Y202细胞具有不同的细胞形态:Y201 细胞具有典型的细长、双极的基质形态,而Y202细胞则是圆形、扁平且伸展的(图2A);Y201细胞的长宽比显著大于Y202,而Y202细胞的平均面积比Y201稍大(图2B和C)。研究者还观察到了迁移表型方面的差异,这种差异在通过追踪单个细胞生成的rose plots中得以显现(图2D),Y201细胞的移动距离差不多是Y202的2倍,并且平均速度更快(图2E和F)。
为了确定细胞形态上的差异是否与细胞骨架的变化相关联,研究者对 Y201 和 Y202 两种BMSCs中的粘着斑(FA)和肌动蛋白进行了荧光标记(图2G)。通过鬼笔环肽染色发现,Y202细胞中存在纵横交错的肌动蛋白网络,而 Y201 细胞中的肌动蛋白纤维排列似乎更为整齐。对粘着斑大小的定量分析显示,Y202 细胞中的粘着斑平均面积显著增加,为1.572 µm²,而 Y201 细胞中的每个粘着斑面积为1.164 µm²(图2H)。此外,对于粘着斑数量,Y202细胞显著比Y201细胞更多(图2I)。
研究者通过构建一个能够依据形态学特征对细胞进行区分和分类的分析流程,在BMSCs的CFU-F培养物中确认了Y201和Y202细胞群的存在。利用CellProfler流程,研究者在同一份原代细胞培养物中发现了形态学上的差异特征,包括Y201细胞的纤维母细胞形态和Y202细胞的肥厚且铺展的形态(图2J)。对三个独立的原代培养物进行图像分析,发现原代培养物中48.5%的细胞可被标记为“Y201细胞”,24.7%的细胞被标记为“Y202细胞”(图2K),其余26.1%的细胞被指定为未分类的,其形态介于这两个定义的细胞群之间。研究者得出结论:形态学和功能上不同的细胞亚群在BMSCs细胞群中共存。
图2. 对Y201和Y202 BMSCs的形态学表型和迁移表型进行图像分析(原图1)。【1】
4.2
Y201分泌的细胞因子驱动Y202细胞的表型变化
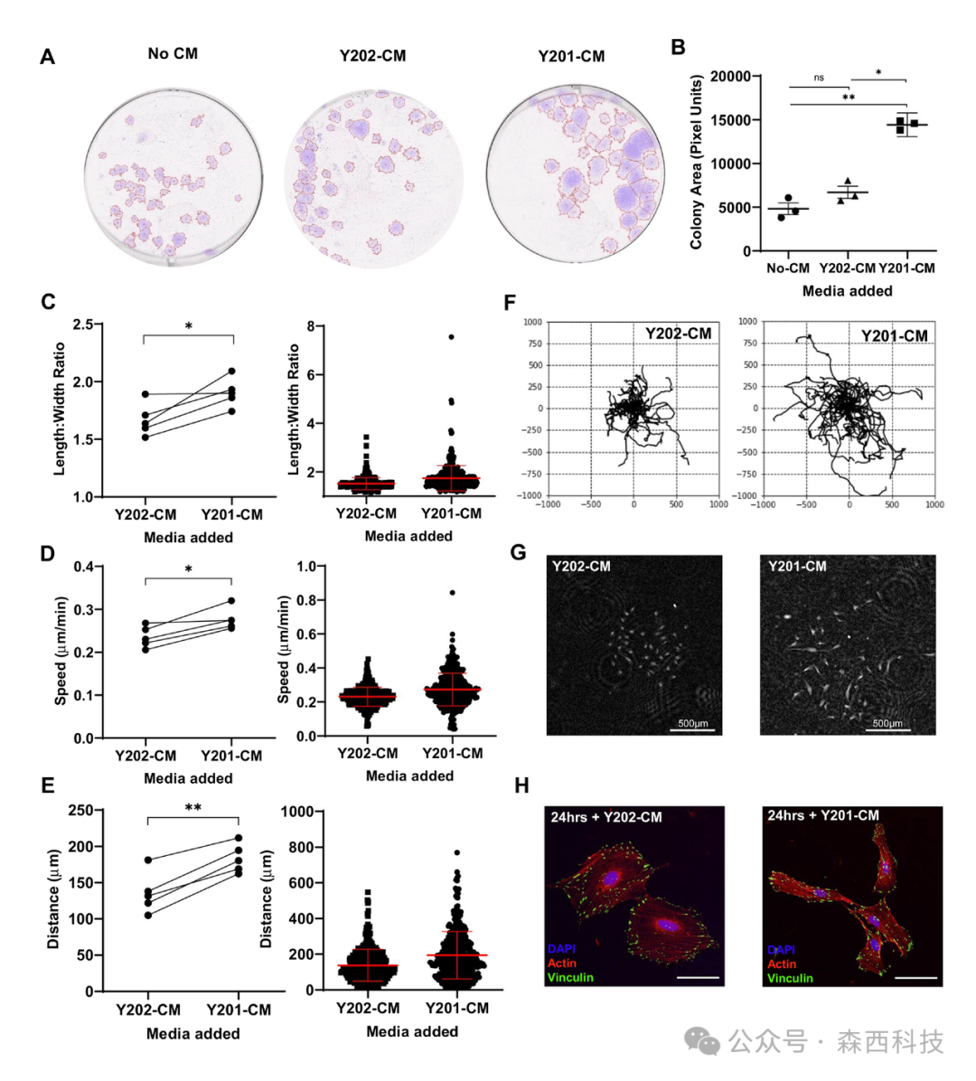
研究者提出假设:BMSCs的表型具有可塑性,并且至少在一定程度上是由克隆衍生细胞亚型之间的相互作用所调节,从而决定整个群体的功能。研究者利用Y201和Y202细胞系的独特、可量化的特征作为BMSCs异质性的模型来检验这一假设。为了确定分泌因子对表型维持的作用,研究者在Y201和Y202之间转移条件培养基(conditioned media,CM),并在CFU-F测定中监测细胞形态和迁移情况,重点关注Y201分泌物对非典型Y202细胞的行为变化影响。通过开发一个CellProfler方法,能够从结晶紫染色的CFU-F测定的扫描图像中准确识别各种形态的细胞群。将Y202细胞暴露于Y201-CM中,其形成的菌落大小明显大于其自身所处的 Y202-CM中形成的菌落和未接受条件培养基处理的菌落(图3A和B)。菌落大小的这种增加似乎源于细胞迁移的增加,导致菌落从起始点向外扩展。
为了进一步量化Y201-CM对Y202细胞迁移的影响,研究者采用了叠层衍射定量相位成像技术来追踪培养皿中单个细胞随时间的变化。通过延时成像,观察到与Y202-CM对照组相比,暴露于Y201-CM的Y202细胞变得更加分散和伸长(补充视频,略)。在定量分析中,证明了Y202细胞在暴露于Y201-CM后发生了形态变化,细胞的长宽比显著增加(图3C)。同样地,研究者发现Y202细胞在暴露于Y201-CM时的迁移速度和位移距离也显著增加(图3D和E)。从单独追踪的细胞中绘制的rose plots显示了Y202细胞在暴露于Y201-CM后迁移速度增加(图3F),图3G展示了实验终点时的示例培养皿。通过荧光染色,观察到在暴露于Y201-CM 24小时之内,Y202细胞的形态发生了变化,呈现出更长的类Y201的伸长状(图3H),然而,研究者发现用Y202-CM和Y201-CM处理后的细胞的焦点粘着斑的大小没有显著变化(图略)。用Y202-CM和Y201-CM处理过的细胞的平均黏着斑大小显著介于高迁移率的Y201和低迁移率的Y202之间。
研究者使用体外老化(>10代)的原代BMSCs重复了这项CFU-F测定,这些细胞与低代次细胞相比通常CFU-F活性降低。研究者发现,暴露于Y201-CM的原代体外老化细胞增加了集落数量,尽管差异不显著,但随后的集落明显比未添加条件培养基的对照组更大,而Y202-CM的加入与标准培养条件相比没有显著影响(图略)。在一位供体(K136)中,Y201-CM完全恢复了集落形成能力。
图3. Y201细胞的分泌因子对Y202细胞的形态及迁移的影响(原图2)。【1】
4.3
ECM底物可调节BMSCs细胞的形态和迁移表型
研究者用LC-MS/MS研究了Y201、Y202细胞的分泌蛋白,两者相差倍数大的蛋白主要是ECM成分蛋白(原图3),说明BMSCs的异质性表现在分泌因子的差异上。对人骨髓的免疫荧光成像可确认Y201细胞相关的ECM蛋白(原图4),Y201细胞分泌的ECM产物在体内CD271阳性的微环境中也得到了确认。Y201、Y202细胞培养2周,使其ECM层沉积到细胞培养基的表面,去掉细胞层后,用SEM检测ECM层的形态,用FIB-SEM观察两者的形态区别(原图5A-B)。
ECM底物可调节BMSCs细胞的形态和迁移表型,用Y201和Y202细胞的ECM底物培养Y202细胞,相较于在塑料培养皿中培养,能够促进Y202细胞的迁移和伸长。在Y201 ECM上培养的Y202细胞及在其自身ECM中培养的Y202细胞,细胞变得更加纤维状,表现为长宽比的增加(图4Ci)。在两种ECM上培养的Y202细胞相较于在塑料培养皿中培养的细胞,迁移距离更远,迁移速度也更快(图4Cii和iii)。研究者还观察到,与在塑料培养皿中培养相比,在任何一种ECM上培养的Y202细胞都有更多的骨形成分化证据。最后,研究者测试了黏着斑激酶(FAK)在ECM介导的细胞迁移的变化中的作用。FAK 抑制剂(FAKi)(PF573228)在任何测试浓度下均未显著改变在Y201 ECM上培养的Y202细胞的长宽比(图4Di);但显著降低了平均迁移速度以及单独细胞从其起始点(刚开始处理Y202 细胞时)的位移(图4Dii-iii)。
图4. 来自Y201、Y202细胞的ECM底物对Y202细胞的形态和迁移的影响(原图5 C-D)。【1】
4.4
结论
研究者证明:基质细胞亚型之间存在着复杂的相互作用,这些亚型表现出由分泌信号驱动的表型可塑性,而细胞外基质(ECM)在其中发挥着重要作用。因此,ECM会促进细胞异质性的启动、维持和消退。稳定的、一致的ECM,如在特定的体内解剖微环境中的ECM,有助于表型的稳定。
4.5
Livecyte的作用
本文中的96小时的动态活细胞成像仪用的是英国Phasefocus公司的Livecyte“实时细胞功能及单细胞行为分析系统”(图5)。研究者利用这种无需标记的相位成像技术来追踪细胞随时间的形态变化和运动特性。这种方法有助于在无需荧光标记或其他终点标记的情况下,对原代细胞群及每个细胞的表型进行实时鉴别。
图5.本文应用Livecyte动态活细胞成像仪进行成像和定量分析。【1】
Livecyte“实时细胞功能及单细胞行为分析系统”是英国Phasefocus公司的明星产品,采用专利的“叠层衍射定量相位成像技术”(Ptychographic QPI),可以在无标记、无高光毒性激光照射的情况下,产生高对比度、无伪影、可定量、高保真度的细胞图像,并对单个细胞进行自动识别、跟踪和定量,同时得到细胞群和单个细胞的长时间实时动态数据。【2】
图6. 明场/相差/DIC图像(白线)、荧光图像(红线)和非标记QPI图像(黄线)的信号强弱对比,可见QPI信号和荧光信号类似。【2】
图7. Livecyte“实时细胞功能及单细胞行为分析系统”。【2】
无标记相位成像:
比起明场、相差成像,Livecyte“叠层衍射定量相位成像技术”可实现媲美荧光的无标记高对比成像;
无荧光标记下,对细胞伤害更小,适用于干细胞、神经细胞及原代细胞等较脆弱的细胞;
如有需要,也可搭配最多七种荧光成像。
独特数据库与大数据筛选分析:
独特数据展示与呈现,实验结果一目了然;
可以实现多参数、多数据间的大数据筛选与比较,找出单一参数无法发现的细胞行为;
多种类数据输出(原始数值、图像、影片、单细胞分割档案),可用第三方软件做灵活分析。
自动化单细胞分析+干物质量分析:
可实现自动化分析,根据形态学和行为学特征对每颗细胞创建独特的“表型指纹”,省去繁复耗时的人工圈选步骤;
可实现精确的单细胞分割、单细胞定量,得到每颗细胞的多种参数进行分析,其他产品少有可做到;
多种参数及定量化信息:如:细胞汇合度、个数、单个细胞面积、厚度、干物质量(Dry Mass)、球形度、长宽比、周长、移动速度、瞬时移动速度、移动方向、迁移蜿蜒指数(Meandering Index)、限制比率(Confinement Ratio)、位移、分裂指数、倍增时间,等。
可做独特的干物质量(Dry Mass)分析、无标记细胞谱系示踪分析、无标记细胞共培养分析,其他产品少有可做到。
Livecyte的全国总代理“森西赛智科技有限公司”(北京/上海/广州/成都)拥有超过20年的生命科学和生物技术领域的自主研发和国际品牌代理经验,专注于国内整合和推进全球产品进入中国的研发市场,产品线覆盖分子、蛋白、细胞、组织、小动物、生物工艺和自动化等领域。森西赛智科技在全国各主要城市都有销售或售后服务网点,相关工作人员均接受原厂培训,具有雄厚的技术支持基础,可以为客户提供专业周到的服务。自成立以来,“森西赛智科技有限公司”已为5300+客户提供优质的产品和服务。
更多资讯,请联系:森西赛智科技有限公司
电话:010-61666616,邮箱:info@sinsitech.com
网址:www.sinsage.com.cn
扫描以下二维码,关注微信公众号,获取更多信息:
参考文献:
【1】Andrew P. Stone, et.al., Extracellular matrices of stromal cell subtypes regulate phenotype and contribute to the stromal microenvironment in vivo. Stem Cell Research & Therapy, (2024) 15:178. doi: 10.1186/s13287-024-03786-1
【2】Phasefocus website:https://www.phasefocus.com/
更多Livecyte信息,请参考合集:

