
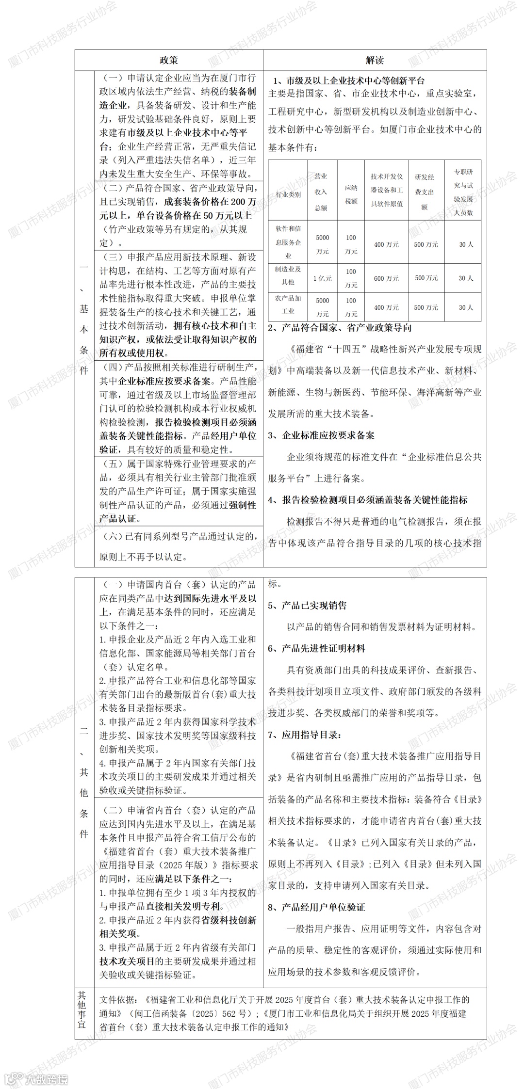
为提高我省重大技术装备自主研制能力,支持首台(套)重大技术装备推广应用,根据《福建省工业和信息化厅关于开展2025年度首台(套)重大技术装备认定申报工作的通知》(闽工信函装备〔2025〕562号)要求,市工信局组织开展2025年度福建省首台(套)重大技术装备认定申报工作。厦门市科技服务行业协会现汇总整理,发布“重大政策解读:2025年度福建省首台(套)重大技术装备认定”。
☆ END ☆
厦门市科技服务行业协会
为提高我省重大技术装备自主研制能力,支持首台(套)重大技术装备推广应用,根据《福建省工业和信息化厅关于开展2025年度首台(套)重大技术装备认定申报工作的通知》(闽工信函装备〔2025〕562号)要求,市工信局组织开展2025年度福建省首台(套)重大技术装备认定申报工作。厦门市科技服务行业协会现汇总整理,发布“重大政策解读:2025年度福建省首台(套)重大技术装备认定”。
☆ END ☆