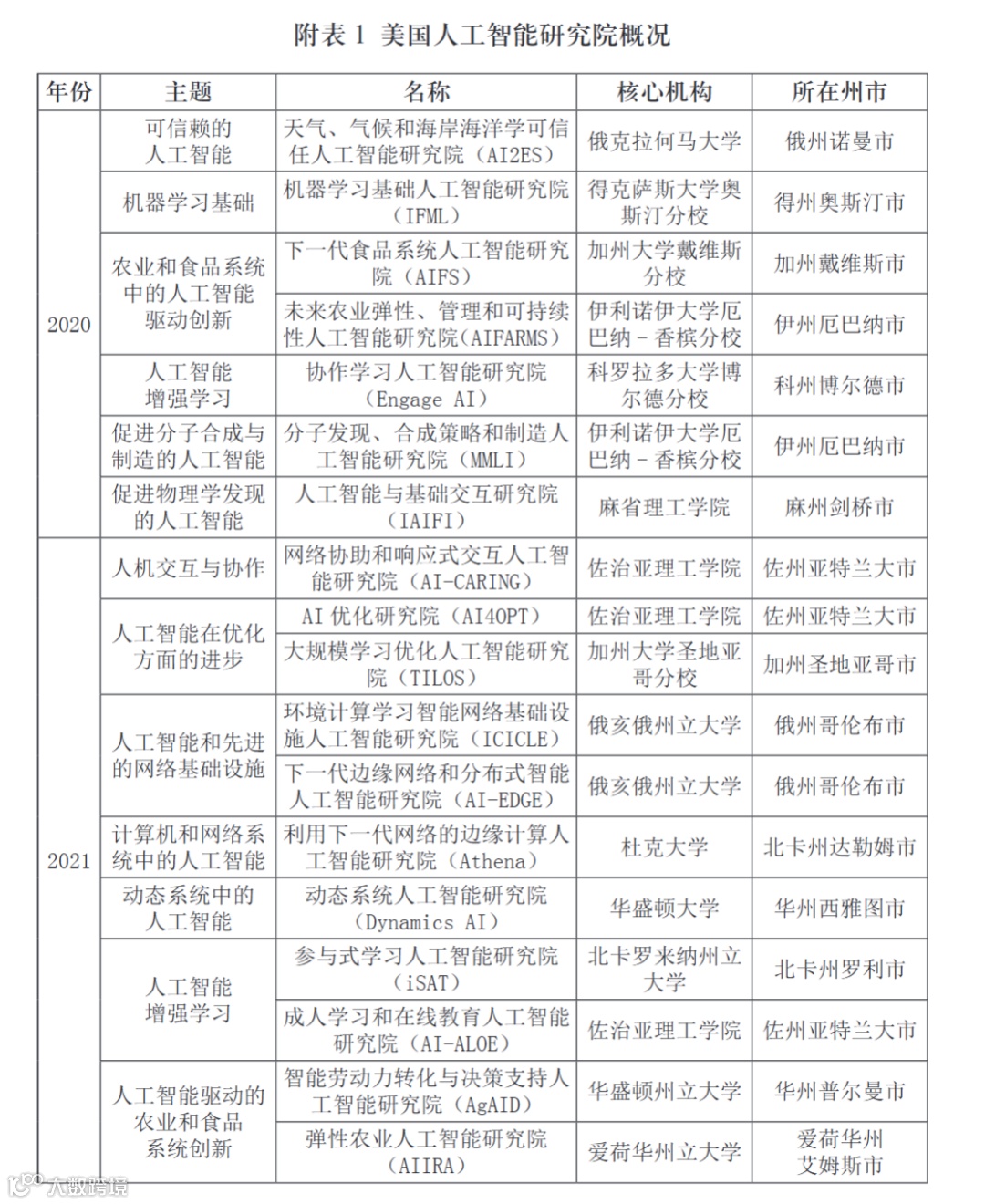
全球 AI 竞争进入深水区,谁能掌握核心研发生态,谁就能抢占未来话语权。美国从 2020 年起分批布局国家人工智能研究院,如今已建成 29 家,投资超 5 亿美元,构建起全球规模最大的 AI 研究生态。这些研究院覆盖基础理论、产业应用、伦理监管等全领域,其布局逻辑和运营经验,对正深入实施 “人工智能 +” 行动的中国而言,极具借鉴价值。
今天就带大家拆解美国 AI 研究院的核心玩法,看看中国该如何打造自己的 AI 创新生态~
一、美国 AI 研究院建设进展:三大维度看懂全局布局
1. 地理分布:沿海集聚 + 全国覆盖,均衡又高效
美国 AI 研究院并非集中在少数科技中心,而是形成 “核心集聚 + 全国辐射” 的格局:
-
核心区聚焦东西海岸:加州、纽约州等科技与高校密集地区成为集聚高地,汇聚了麻省理工、哥伦比亚大学等顶尖机构,以及亚马逊、谷歌等科技巨头; -
沿海地区成重要载体:29 家研究院大多位于沿海,依托便利的资源流通和产业基础,实现科研与市场快速衔接; -
分批拓展至全国:从 2020 年首批布局,到 2025 年新落地 2 家,逐步覆盖全美十五个州,带动中西部、南部等内陆地区创新能力提升,缩小区域差距。
2. 研究领域:基础 + 应用 + 伦理 + 人才,全链条覆盖
美国 AI 研究院不搞 “单点突破”,而是构建全维度研究体系:
-
基础与应用并重:既深耕机器学习基础、人工智能神经认知等底层理论,也聚焦农业、医疗、材料、天文学等垂直场景应用,比如 AI-MI(人工智能 - 材料研究院)将新材料研发时间从数月缩至数天; -
重视伦理与监管:专门设立 TRAILS 等研究院,聚焦 AI 伦理风险、法律框架和社会影响,推动技术从 “技术驱动” 转向 “以人为本”; -
深耕人才培养:覆盖 K-12 基础教育、高等教育、特殊教育等全学段,通过夏令营、高校培训计划等形式,培养跨学科 AI 人才。
3. 运营模式:长期投资 + 跨域协作,生态化运转
美国 AI 研究院的成功,离不开灵活高效的运营机制:
-
长期稳定投资:以 5 年为一个周期,每家研究院每年获 400 万美元经费,确保研究持续深入,避免短期功利化导向; -
跨学科多主体协作:以一所高校为核心,联合跨州高校、科研机构和企业共建,比如 ARNI 研究院由哥伦比亚大学牵头,联合哈佛、普林斯顿等高校,以及亚马逊、Meta 等企业,形成 “小核心大协作” 模式; -
构建创新网络:成立虚拟组织 AIVO,作为各研究院的连接枢纽,促进资源共享、学术交流和公私合作,形成 “网络的网络”。
二、美国 AI 研究院的三大成功经验
1. 地域布局:绑定区域优势,实现 “科研 + 产业” 同频
美国 AI 研究院从不 “脱离产业谈科研”,而是深度嵌入地方优势产业:
-
依托区域特色找方向:华盛顿州的 AgAID 研究院,结合当地果蔬种植业集群,开发农事智能决策系统和劳动力培训项目,解决 “用工荒”;爱荷华州的 AIIRA 研究院,聚焦玉米、大豆等农作物,用 AI 提升农业韧性; -
跨区域联动补短板:通过跨州合作网络,让中西部地区共享沿海的算力和技术资源,比如 ICICLE 研究院由俄亥俄州立大学牵头,让中西部获得与沿海相当的创新能力。
2. 研究导向:动态平衡基础与应用,人才贯穿始终
-
基础研究求突破:集中力量攻克机器学习、自然语言处理等核心技术,为应用创新筑牢根基; -
应用研究重落地:将 AI 技术融入医疗、教育、农业等民生与产业领域,让科研成果快速转化为实际价值,比如 AI-CARING 研究院开发老年人监护智能系统,落地医院与家庭; -
人才培养多层次:从高中生夏令营到高校专项培训,再到少数族裔与边缘群体扶持,构建全周期、广覆盖的人才培养体系,保障创新后劲。
3. 投资机制:多元 funding + 灵活治理,保障可持续
-
资金来源多元化:以联邦政府出资为核心,吸引企业资本参与,比如 ARIA 研究院获国家科学基金会支持,Capital One 额外提供 5 年 100 万美元资助; -
治理机制高效:实行 “首席研究员负责制 + 外部咨询委员会” 模式,首席研究员主导科研方向,外部专家提供战略指导,兼顾学术自主性与市场适配性。
三、对中国的四大关键启示
当前中国正推进 “人工智能 +” 行动,仅靠高校单点研发已难以满足跨学科、跨场景需求,美国的经验值得深度借鉴:
1. 建设国家级体系,夯实战略支撑
-
顶层统筹规划:以国家战略需求为导向,明确各研究院的分工定位,避免资源重复浪费; -
灵活治理机制:采用 “国家统筹 + 研究院自治” 模式,由顶尖科学家牵头科研,政府、学界、产业界代表组成理事会负责决策; -
核心引领 + 网络协同:以清华、浙大等顶尖机构为核心,联合行业龙头企业、重点实验室共建,破除创新要素流动壁垒。
2. 区域布局:依托优势,实现全国均衡发展
-
打造核心创新集群:在京津冀、长三角、粤港澳大湾区等区域,集中建设国际一流 AI 研究院集群,强化科研与产业融合; -
推动沿海与内陆联动:鼓励沿海地区研究院向中西部、东北地区设立分支机构,输出技术与模式,带动全国创新能力提升; -
分批梯度拓展:从基础强的城市起步,逐步向有需求、有基础的省份推广,实现由点及面的全覆盖。
3. 研究导向:基础 + 应用 + 伦理 + 人才,全链条发力
-
强化基础理论研究:加大对 AI 底层逻辑、核心算法的支持,建设高水平研究平台,加强国际学术交流; -
深化场景应用落地:聚焦智能制造、智慧医疗、金融科技等关键领域,通过示范项目推动技术从实验室走向产业; -
完善人才培养体系:联合高校、企业成立 AI 教育联盟,设计跨学科课程,同时关注偏远地区教育资源均衡; -
健全伦理治理:制定 AI 伦理准则,研发可解释 AI、公平性检测等技术,建立多元协同的伦理审查机制。
4. 投资与协同:构建长期稳定的创新生态
-
设立长期专项基金:以 5 年为周期,为研究院提供稳定经费,同时通过税收优惠、资金补助吸引社会资本参与,形成多元化投融资机制; -
推动跨域协同:打破学科与机构壁垒,定期举办学术交流活动,建立人才 “旋转门” 制度,促进科研人员与企业工程师双向流动; -
搭建全国协作平台:建立统一的标准体系和数据共享机制,围绕 “卡脖子” 难题设立跨区域联合课题,形成全国一体化创新格局。
四、行业总结:AI 竞争的核心是 “生态战”
美国 AI 研究院的布局,本质是构建 “基础研究 - 技术突破 - 产业应用 - 人才培养 - 伦理治理” 的全链条生态,其核心逻辑可总结为三点:
-
长期主义是关键:拒绝短期功利化研发,以长周期投资保障底层技术突破; -
生态协同是核心:打破 “高校、企业、政府” 的壁垒,形成跨域协作的创新网络; -
均衡发展是保障:既聚焦核心区域的创新引领,也兼顾全国范围的能力提升,避免资源浪费。
对中国而言,AI 发展已从 “单点技术竞争” 进入 “生态体系竞争” 阶段。借鉴美国经验,构建国家级 AI 研究院体系,实现基础与应用并重、区域与主体协同、投资与人才保障,才能在全球 AI 竞争中占据主动。
五、结语:中国 AI 生态建设,既要 “借鉴” 更要 “创新”
美国 AI 研究院的经验为中国提供了重要参考,但中国有自身的产业基础和政策优势,无需照搬照抄。关键是立足国情,构建 “政府引导、市场驱动、学界支撑、全社会参与” 的 AI 创新生态。
未来,随着 “人工智能 +” 行动深入实施,国家级 AI 研究院将成为技术突破、产业赋能、人才培养的核心载体。你觉得中国 AI 研究院应优先聚焦哪个领域?

