平行光管,顾名思义,是一种能产生平行光束的光学仪器。它的核心功能是模拟来自无穷远处的点光源所发出的光。
我们可以用一个简单的比喻来理解:平行光管就像一个“人造无限远”的制造机。
在遥远的夜空中,星星离我们非常遥远,其发出的光到达地球时可以看作是完美的平行光。平行光管就在实验室里创造了这种条件。
它的核心结构和工作原理是这样的:
基本构成:
光源:提供照明,通常使用单色光(如钠灯、激光)或白光。
分划板:一个带有特定图案(如十字线、刻度、点阵等)的透明玻璃板。这个图案相当于一个位于“无穷远”的物体。
准直物镜:一个高质量的透镜或透镜组,这是平行光管最关键的部件。它的像差(尤其是球差和彗差)被校正得非常好。
下面这个图是基于离轴抛物面反射镜的设计可覆盖从紫外到长波红外的全波段使用的高精度、大口径平行光管。
工作原理:
分划板被精确地放置在准直物镜的焦平面上。
光源发出的光照射分划板,使分划板上的图案被照亮。
根据几何光学原理,从物镜焦平面上一点发出的光,经过物镜后,会转变为一束平行光。因此,分划板上每一点发出的光,经过准直物镜后,都变成了一束具有特定方向的平行光。
最终,从平行光管出射的光,就是一束携带着“无穷远”分划板图案信息的平行光束。
下面是一个同轴投射式的平行光管原理示意图,可以帮助小伙伴们理解。
作为目标的分划板3被光源1通过各色滤光片2均匀地照明,如果分划板3正确地位于物镜4的焦平面上,那么从物镜射出的光即为平行光束,亦即相当于来自无穷远的光束。

关键点:平行光管提供的是一个基准参考——一个来自光学“无穷远”的、已知的、理想的光学信号。
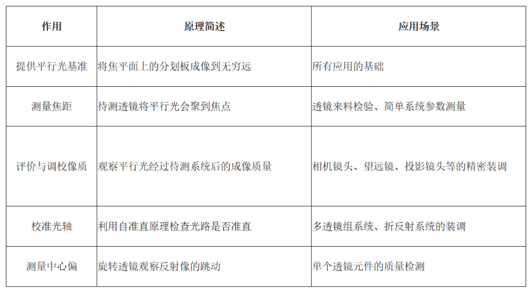
说完原理,我们再看一下平行光管在光学装调过程中的强大作用。
平行光管是光学实验室和光学车间中不可或缺的装调、检测工具。
它的核心作用可以概括为:作为基准,用于校准、测量和调整其他光学系统。
以下是其在光学装调中的几个主要应用场景:
1. 焦距测量
这是最基本也是最常见的应用。
方法:将待测透镜(或透镜组)放置在平行光管前,后方用测量显微镜(或称前置镜)观察。平行光管的分划板图案(如十字线)会成像在待测透镜的焦平面上。
原理:由于平行光管模拟的是无穷远物体,因此待测透镜所成的像点就是它的焦点。通过测量显微镜测出这个像的位置,即可精确计算出待测透镜的焦距。
公式:
f'= y / tan(ω),其中y是分划板上刻线的实际尺寸,ω是刻线对被测透镜中心所张的角度。
2. 光学系统像质评价与调校
这是平行光管在高端光学系统,如相机镜头、望远镜、显微物镜,装调中的核心作用。
搭建测试光路:将待调校的光学系统(如一个相机镜头)对准平行光管,在镜头的像方焦平面位置放置相机靶面或观察屏幕。
观察像差:
星点法:使用一个非常小的孔作为分划板(星点)。完美的光学系统应成一个完美的艾里斑。任何像差(球差、彗差、像散等)都会导致星点像变形、扩散。装调人员通过观察星点像的形状,反复调整透镜组内的镜片间隔和倾斜,直至星点像最清晰、对称。
分辨率法:使用标准分辨率板(如USAF1951分辨率板)作为分划板。通过观察待测系统能分辨的最小线条组,来定量评价其成像的清晰度和极限分辨能力,并指导装调直至达到设计指标。
3. 光学系统光轴一致性校准
在许多复杂光学系统中(如含有主镜、次镜的折反射望远镜,或含有多片透镜的镜头),确保所有光学元件的光轴重合是至关重要的。
方法:
将平行光管作为基准,其光轴定义为系统的主光轴。
将一个自准直目镜安装在待调系统的焦平面位置(例如相机卡口处)。
光线从平行光管发出,经待测系统反射后,会再次回到自准直目镜中形成一个像。
如果系统中所有镜片的光轴都完全对齐(即与平行光管光轴一致),那么返回的像会与分划板中心完全重合。如果有任何偏差,像就会偏离,装调人员据此调整镜片的位置和角度,直至像点回归中心。
4. 透镜中心偏的测量
对于单个透镜,其光学中心(球心连线)与机械外圆的轴线不重合,称为中心偏。这会引起彗差等问题。
方法:将透镜安装在可旋转的夹持器上,对准平行光管和自准直望远镜。旋转透镜,观察其反射像是否跳动。如果跳动,说明存在中心偏,跳动的量代表了中心偏的大小。
每天进步一点点,点赞+关注,快乐学习不迷路。
要相信,追光的人,终将光芒万丈。

