数据复杂、方向不明?
每一个科研难题,
都值得定制化的解决方案——个性化分析,
匹配对的人,直击问题本质。
甜玉米作为全球广泛食用的蔬菜型玉米,其独特的甜味与口感使其在经济与育种上具有重要价值。然而,除甜度外,影响其风味复杂性的遗传与代谢机制长期未被充分解析。Nature Genetics的这项研究,首次整合基因组、转录组和代谢组数据,对295份甜玉米自交系进行全面解析,揭示了甜玉米在进化、代谢重塑及风味形成方面的遗传基础。研究不仅构建了高质量的甜玉米参考基因组,还通过多组学联合分析与功能验证,识别了影响甜玉米风味与产量平衡的关键基因,为优质高产型甜玉米的精准设计奠定了科学基础。
公众号发送”我要导图“即可获取高清导图

Figure 1 思维导图
研究的首要目标是厘清甜玉米与普通玉米在基因组结构、调控网络及代谢特征上的差异,并解析风味相关性状的遗传机制。研究团队以中国常用品种RC为对象完成de novo基因组组装,获得2.17 Gb的高质量基因组,其中98.7%的保守基因完整覆盖,N50达51.84 Mb,代表了甜玉米的高连续性组装。随后对来自亚洲、美洲与非洲的295份自交系进行全基因组重测序,获得近10 Tb数据,形成990万个高质量SNP位点,揭示甜玉米群体的遗传多样性虽与田间玉米相当,但连锁不平衡衰减更慢,显示其经历了强烈的育种瓶颈与独特的选择历史。
Figure 2 甜玉米与饲用玉米种群间的遗传多样性
通过XP-CLR与XP-EHH分析,研究鉴定出覆盖玉米基因组约10%的6098个选择区域,涉及近7000个候选基因。经典的甜玉米基因sh2与su1再次被证实为决定甜味的核心因子。sh2区存在特异性倒位结构,表明其为甜玉米形成过程中较晚定型的突变事件;而su1基因则拥有多种等位变异,不仅影响淀粉降解与糖积累,还通过调控氨基酸与可溶性多糖含量参与口感形成。两者的共同突变导致碳水代谢紊乱,但也显著重塑了全基因表达网络与代谢景观,为甜玉米的独特风味奠定基础。
在转录组层面,研究者对280个样本进行RNA测序,发现甜玉米中共有2万余基因表达,并检测到1.3万个eQTL,其中trans-eQTL比例远高于田间玉米。这表明甜玉米的转录调控更依赖远程元件,且sh2/su1突变引发广泛的跨染色体调控重构。基因富集分析指出这些eQTL热点主要涉及光反应、氧化还原与叶绿体功能,提示甜玉米在能量代谢与生理调节上已形成特异网络。
Figure 3 全基因组表达分析
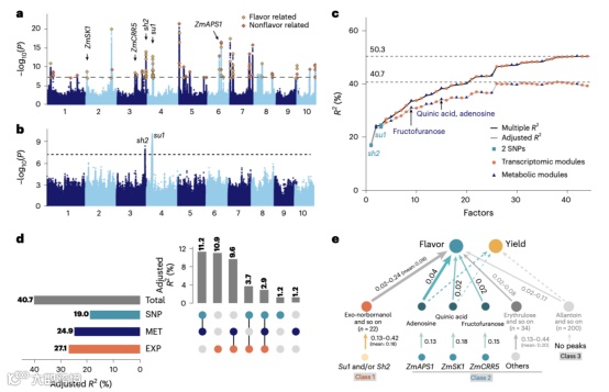
在代谢组与表型关联分析中,研究检测到494种代谢物,其中234种来自GC–MS,260种来自LC–MS,共识别101个代谢位点(mQTL)。主要信号集中于糖代谢与氨基酸通路。进一步的GWAS和风味评分实验表明,风味受糖度、质地与香气等多因素共同影响,甜度与果皮厚度呈显著负相关。通过多组学回归模型,研究量化了SNP、基因表达与代谢物对风味评分的贡献,三者联合可解释40.7%的变异,构建了预测甜玉米风味的统计框架。
Figure 4 甜玉米风味的遗传基础
在候选基因解析中,团队重点验证了三个新基因的功能。
1. ZmAPS1调控腺苷与甲基磷酸水平,突变体验证其在甜味代谢中的关键作用。
2. ZmSK1(莽草酸激酶1)影响奎尼酸含量,调节芳香族氨基酸合成,与籽粒产量呈正相关,但会增加果皮厚度,从而削弱风味。
3. ZmCRR5参与果糖代谢与细胞分化,其等位变异可平衡产量与口感,是打破“高产—低质”关联的重要靶点。
这三基因的CRISPR敲除实验证实了代谢与感官特征的因果联系,展示了多组学筛选与功能验证的强大潜力。同时,研究发现部分候选基因未能得到表型验证,提示代谢网络的复杂性与遗传背景效应对性状形成的影响不容忽视。
Figure 5 ZmCRR5的功能验证
总体而言,该研究不仅揭示了甜玉米风味复杂性的遗传本质,更在作物育种理念上实现突破:风味不再仅由糖度决定,而是糖、酸、香挥发物与组织质地的综合结果。通过整合基因组选择信号、多维组学关联与感官评价,研究建立了一个数据驱动的风味预测与改良框架。这一模型揭示风味与产量的权衡可通过特定基因的自然变异与基因编辑实现重新平衡,为未来“高产优质并存”的玉米改良提供了理论依据与实践路径。
然而,研究也指出当前QTL到基因解析流程仍存在局限,代谢通路的互作效应需更深入研究。未来,结合更大规模的环境—基因互作分析与机器学习模型,有望进一步实现作物风味的精准设计。该研究为理解植物代谢多样性、推动风味作物的分子设计育种提供了重要范例。
Li, K., Yu, Y., Yan, S. et al. Genetic basis of flavor complexity in sweet corn. Nat Genet 57, 2842–2851 (2025). https://doi.org/10.1038/s41588-025-02401-0

