数据复杂、方向不明?
每一个科研难题,
都值得定制化的解决方案——个性化分析,
匹配对的人,直击问题本质。
衰老是复杂生物过程,涉及多层面分子变化。本研究通过系统分析30种组织在雌性恒河猴衰老过程中的多组学变化,首次构建了灵长类动物衰老的分子图谱,为理解衰老机制及年龄相关疾病提供了重要科学依据。恒河猴作为与人类亲缘关系最近的灵长类模式生物,其衰老研究对人类健康具有深远意义。
公众号发送”我要导图“即可获取高清导图

Figure 1 思维导图
本研究旨在全面解析衰老过程中多组学水平的分子变化规律,探索不同组织在衰老过程中的特异性分子轨迹。研究团队精心设计了实验方案,选取了30种不同组织的雌性恒河猴样本,按年龄分为四个阶段:幼年(3岁,n=5)、年轻成年(7-8岁,n=5)、中年(14岁,n=3)和老年(23-27岁,n=4)。通过整合转录组、蛋白质组和代谢组数据,研究者创新性地开发了多组学衰老分析(MAA)方法,以系统评估不同组织的衰老轨迹。
Figure 2 研究设计与分子鉴定
在研究设计上,团队首先对30种组织样本进行了全面的多组学分析,共鉴定出约1500种代谢物和2000种蛋白质。分析显示,随着年龄增长,不同分子层面的变化呈现出特定模式:mRNA变化相对温和,而蛋白质和代谢物的变化更为显著。研究还发现,30种组织的衰老轨迹在不同组织间存在明显差异,通过聚类分析,研究者将这些组织划分为三类:第一类包括大脑、心脏和肾脏等,这些组织表现出较慢的衰老速度;第二类包含肝脏、胰腺和脾脏等,衰老速度中等;第三类则包括皮肤、脂肪组织和肌肉等,衰老速度较快。
研究的核心成果之一是绘制了30种组织的平均mRNA衰老轨迹热图,清晰展示了不同组织在衰老过程中分子变化的模式。通过MAA方法,研究团队不仅识别了与衰老相关的分子特征,还揭示了这些特征在不同组织中的变化规律。特别值得注意的是,研究发现不同组织的衰老轨迹在不同分子层面(mRNA、蛋白质、代谢物)上表现出高度一致性,表明这些变化是系统性而非孤立的。例如,皮肤组织在mRNA、蛋白质和代谢物层面均表现出快速衰老特征,而大脑则在所有层面均表现出较慢的衰老速度。
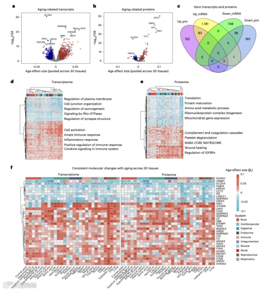
Figure 3 跨越30种组织的衰老相关转录本与蛋白质
在方法学上,MAA方法的创新性在于能够整合多组学数据,通过计算每个分子在不同年龄组中的表达变化,然后使用聚类分析确定组织的衰老轨迹。这种方法不仅能够识别出与衰老相关的分子,还能够揭示不同组织在衰老过程中的相对速度。研究还发现,衰老速度较快的组织(如皮肤和脂肪组织)与年龄相关疾病(如糖尿病和心血管疾病)的风险增加存在显著关联,这为理解年龄相关疾病的发生机制提供了新的视角。
本研究通过大规模多组学分析,首次系统描绘了30种组织在雌性恒河猴衰老过程中的分子变化图谱,为理解哺乳动物衰老机制提供了重要参考。研究结果表明,不同组织在衰老过程中表现出不同的分子轨迹,这可能与组织特异性功能和疾病风险有关。然而,研究也存在一些局限性,例如样本量相对较小,且仅限于雌性恒河猴,未能充分考虑性别差异。未来研究可以扩大样本量,包括雄性恒河猴,并在人类中进行类似研究,以进一步验证这些发现并探索其临床应用价值。这些发现不仅有助于我们理解衰老的基本生物学机制,还可能为开发延缓衰老或治疗年龄相关疾病的干预策略提供重要线索。
Figure 4 两种组织衰老类型之间存在不同的分子特征
Li, G.-H. et al. A multi-omics molecular landscape of 30 tissues in aging female rhesus macaques. Nature Methods (2025) doi:10.1038/s41592-025-02912-y.

