数据复杂、方向不明?
每一个科研难题,
都值得定制化的解决方案——个性化分析,
匹配对的人,直击问题本质。
在人类基因组中,约98%的序列属于非编码区域,这些区域的变异与多种疾病密切相关,但长期以来,由于缺乏功能注释,这些变异的临床意义难以确定。Cell最新发表的"BRAIN-MAGNET:用于解释非编码变异的功能基因组学图谱"研究,通过创建高分辨率的功能基因组学图谱,为理解非编码变异提供了革命性工具。这项研究不仅解决了基因组学领域的关键挑战,还为神经疾病研究和精准医学开辟了全新路径。
公众号发送”我要导图“即可获取高清导图

Figure 1 思维导图
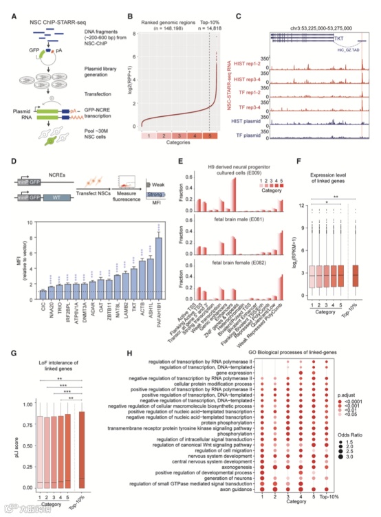
BRAIN-MAGNET研究团队旨在构建一个全面的功能基因组学图谱,以系统解析人类基因组中非编码区域的调控功能。他们创新性地采用STARR-seq(Self-Transcribing Active Regulatory Region Sequencing)技术,在多种脑细胞系中对非编码区域进行高通量筛选,通过在10个平行反应中对每个重复进行分析,确保了数据的可靠性。研究团队将基因组区域按活性分为不同等级,通过RNA-seq样本的平均活性,确定了在5个不同细胞系中活性最高的10%区域作为关键非编码元件(NCREs)。
Figure 2 利用ChIP-STARR-seq技术在神经干细胞中对非编码调控元件进行功能注释
在方法学上,研究团队开发了先进的分析流程,将基因组区域按活性排序,并通过多维数据整合(包括RNA-seq、STARR-seq和表观遗传数据)构建了精细的基因调控网络。他们特别关注了脑组织特异性的非编码元件,通过在10个平行反应中进行STARR-seq实验,对每个重复进行独立处理、纯化和扩增,最终获得了四重复的高质量STARR-seq数据,平均每个样本约2000万条读数,确保了结果的统计学意义。
Figure 3 神经干细胞中的活跃非编码调控元件具有独特的序列特征
研究结果揭示了大量与脑功能相关的非编码元件,特别是那些在神经发育和神经退行性疾病中起关键作用的区域。他们发现,许多与神经疾病相关的非编码变异集中在这些高活性区域,表明这些变异可能直接影响基因表达调控。例如,研究团队在分析中发现,某些与阿尔茨海默病相关的非编码变异位于高活性的增强子区域,这些区域在神经元细胞系中表现出显著的转录活性。此外,研究还揭示了不同脑细胞类型中非编码元件活性的差异,为理解细胞类型特异性的基因调控提供了重要线索。
通过整合多组学数据,BRAIN-MAGNET图谱不仅标注了非编码元件的活性,还提供了变异的功能预测信息,使临床医生能够更准确地解释基因组测序结果。研究团队还开发了在线工具,使全球研究人员能够轻松访问和使用这一资源,加速了非编码变异功能研究的进展。
Figure 4 BRAIN-MAGNET优先筛选罕见疾病中的基因组变异以识别增强子疾病
BRAIN-MAGNET图谱的建立是功能基因组学领域的一项重大突破,它为理解人类基因组中非编码区域的功能提供了前所未有的视角。这一工具不仅帮助科学家解析了非编码变异的生物学意义,还为神经疾病的精准诊断和治疗提供了新思路。通过将基因组变异与功能活性直接关联,BRAIN-MAGNET显著提高了临床基因组学的实用性,有望在不久的将来成为遗传咨询和个性化医疗的标准工具。
Deng, R. et al. BRAIN-MAGNET: A functional genomics atlas for interpretation of non-coding variants. Cell (2025) doi:10.1016/j.cell.2025.10.029.

