数据复杂、方向不明?
每一个科研难题,
都值得定制化的解决方案——个性化分析,
匹配对的人,直击问题本质。
在人类农业文明的发展历程中,小麦和大麦作为最早被驯化的谷物,不仅支撑了全球数亿人口的生存,也见证了人类与自然的深刻互动。近日,发表在Nature Plants上的研究揭示了小麦与大麦在驯化过程中经历的惊人趋同进化现象,这一发现不仅重塑了我们对作物驯化历史的理解,更为未来育种实践开辟了全新路径。研究通过高精度基因组分析,揭示了两种作物在相似选择压力下,通过不同遗传机制达成相同适应性目标的进化策略,为作物改良提供了重要启示。
公众号发送”我要导图“即可获取高清导图

Figure 1 思维导图
这项研究由来自全球多国的科研团队合作完成,旨在探究小麦与大麦在驯化过程中的进化轨迹是否具有趋同性。研究团队利用高通量测序技术,对来自全球各地的500多个小麦和大麦品种进行了全基因组测序与分析,特别关注了与驯化相关的关键性状位点。
研究设计采用了比较基因组学与群体遗传学相结合的方法,通过构建系统发育树、分析选择信号和功能注释,系统比较了小麦和大麦在驯化过程中的遗传变化。他们特别关注了与籽粒特性、抗病性、适应性等关键农艺性状相关的基因区域,并使用了多种统计方法(如FST、XP-EHH、iHS等)来识别趋同选择的信号。
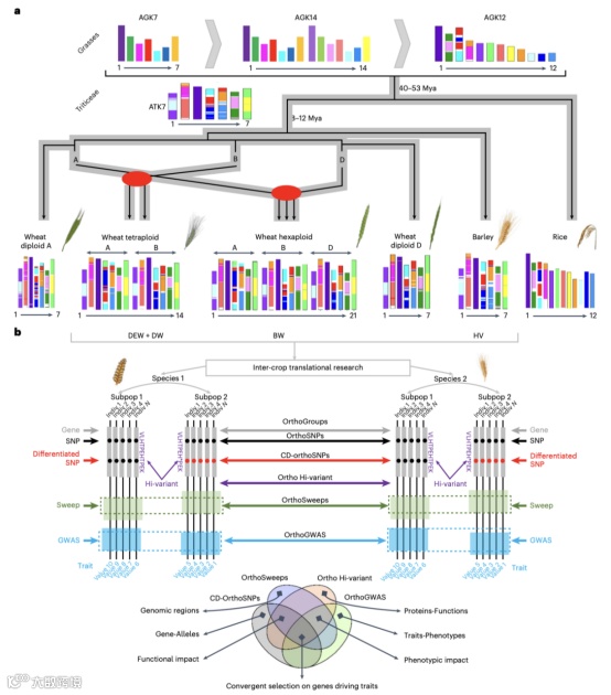
Figure 2 小麦族基因组的古历史研究
研究发现,尽管小麦和大麦在进化历史上是独立驯化的,但它们在驯化过程中经历了显著的趋同选择。在约100个基因位点上,两种作物都经历了相似的选择压力,这些位点涉及多个关键功能,包括籽粒大小、休眠特性、抗病性以及对环境的适应能力。例如,研究团队发现了一个名为TaA的基因在小麦和大麦中都经历了强烈的选择,该基因与籽粒大小密切相关。有趣的是,虽然两个物种在该基因上经历了趋同选择,但它们的分子机制却有所不同:小麦通过基因重复获得额外拷贝,而大麦则通过基因表达调控实现相似表型。
Figure 3 小麦和大麦群体遗传多样性的结构
研究还揭示了不同地理种群的趋同选择模式。例如,来自中亚的野生大麦和小麦种群在特定选择压力下表现出高度趋同的基因组特征,而来自欧洲和非洲的种群则展现出不同的选择模式。这种地理特异性选择表明,作物的驯化不仅受到人类活动的影响,也与当地环境条件密切相关。
此外,研究团队还通过实验验证了几个关键基因的功能。他们利用CRISPR-Cas9技术在拟南芥中编辑了与趋同选择相关的基因,成功模拟了小麦和大麦中的相关表型,进一步证实了这些基因在作物适应性中的重要作用。
Figure 4 小麦与大麦之间的直系同源基因选择扫描
这项研究不仅揭示了小麦和大麦在驯化过程中的趋同进化机制,还为作物育种提供了宝贵的遗传资源。通过识别这些趋同选择的基因位点,育种家可以更有针对性地设计育种策略,加速培育具有优良农艺性状的新品种。例如,可以利用这些基因位点开发"跨物种"育种技术,将小麦中的优良基因导入大麦,或反之,从而突破物种间生殖隔离的限制。
然而,研究也存在一些局限性。首先,研究主要基于群体水平的分析,未能完全揭示单个基因在不同环境下的具体作用机制;其次,研究虽然发现了趋同选择的基因,但对其在复杂农艺性状中的精确调控网络了解仍不充分。未来研究可以结合多组学分析和功能验证,更深入地理解这些基因的调控机制。
总体而言,这项研究不仅深化了我们对作物驯化历史的理解,还为解决全球粮食安全挑战提供了新的思路。随着基因组学技术的不断发展,我们有望在不久的将来,利用这些趋同选择的基因资源,培育出更加高产、优质、适应性强的作物品种,为人类粮食安全做出更大贡献。
Sow, M.D., Forestan, C., Pont, C. et al. Striking convergent selection history of wheat and barley and its potential for breeding. Nat. Plants 11, 2268–2285 (2025). https://doi.org/10.1038/s41477-025-02128-0

