臣先生最近后台也收到一些关于收款问题,还有paypal注册问题,今天就翻出尘封已久的流程,PayPal 想必大家都不陌生,但本篇教程要介绍的是专门针对跨境卖家的 PayPal 企业账户注册。这类账户主要用于绑定到 ShopYY、WordPress 或其他开源自建站等独立站后台,以便接收来自海外客户的付款。可以说,它是我们独立站卖家不可或缺的收款渠道之一。
自 2017 年左右起,中国大陆用户若想通过 PayPal 接收来自 ShopYY 或其他独立站的客户付款,就必须提交营业执照,将账户升级为企业类型。虽然个人账户仍可有限度使用,但 PayPal 官方已停止更新其接口功能,并且对收款金额、提现及风控等方面的限制较多,不再适合商用场景。
本文将一步步引导你以安全、合规的方式,完成中国大陆企业版 PayPal 账户的注册,助你顺利接入 ShopYY 或 WP 等独立站,实现跨境收款无忧。
PayPal 的注册流程本身并不复杂,只需依照本篇教程及页面提示逐步操作即可。从注册账号到最终通过审核,整体过程大致会经历几个常规步骤。如果在操作中遇到任何问题,你也可以随时联系 PayPal 客服进行咨询。唯一需要注意的是,注册过程中网页加载速度可能稍慢,还请耐心等待。
臣先生专注于独立站7年多,专注跨境电商增长策略,助力中小企业打造长效盈利模式。欢迎跨境人一起交流经验微信:18124155405。如果你是一个新跨境电商独立站卖家,还没有PayPal账户,那么你可以跟着我们的教程立即注册PayPal账户并接收来自全球200多个国家的在线付款。
企业PayPal注册教程
在注册PayPal企业账户之前需要准备好以下几个文件:
- 一个新的邮箱地址 (尽量不要使用腾讯邮箱以避免无法接受PayPal验证邮件)
- 中国大陆企业营业执照 (照片)
- 法人代表身份证正反面 (照片)
- 地址证明同样使用法人代表身份证正反面 (照片)
点击PayPal企业账户的注册链接 – https://www.paypal.com
打开如下图所示页面,输入你注册PayPal要使用的邮箱地址。这里的邮箱地址填写你常用的邮箱地址即可,但是尽量不要使用腾讯QQ邮箱以避免无法接受PayPal的验证邮件。
点击下一步,进入提交公司与法人信息的流程。请按要求如实填写。
在公司联系信息部分,建议取消默认勾选的“这是您希望客户看到的名称”。取消后,下方会出现一个文本框,在此处填入你希望向客户展示的英文品牌名称,即你的PayPal商用名称。
请注意两个名称的核心区别:
商用名称:即客户付款时看到的名称(如:ECOM)。此名称后续可以修改。
企业注册名称:即你营业执照上的法定名称(如:深圳跨境电子商务有限公司)。此名称在提交后无法修改。
通过此设置,客户付款时将看到简洁的品牌名“ECOM”,而非冗长的公司法定名称,体验更佳。
首选币种选择你的目标市场的币种即可。如果你的主要目标市场是日本,就选择日元,美国就选择美元。
点击同意并且继续按钮之后,在新的页面中提交公司信息。如实填写即可。填写完毕之后点击继续按钮
点击继续按钮之后在新页面中提交法定代表人信息。
点击提交按钮之后,新页面中会要求提供公司的更多信息,询问公司的收入和资产构成。因为我们做的事跨境电商出口零售业务,所以这两项都选择“否”就可以。
点击继续按钮,在弹窗中要电子签名证明公司信息是真实的,确认信息都没有问题之后,点击证明并提交按钮即可。
到这里,在网页上的注册流程就完成了,在新的页面中,PayPal要我们查看邮件以激活邮箱。我们先不设置付款,打开邮箱
打开邮箱之后会看看到有3-5封来自于PayPal的邮件,建议这些邮件都一一点开认真阅读,按照邮件里面的提示操作验证账户。
邮件1如下图所示,要求我在2020年2月17日之前提交收入和资产证明,接受PayPal的监管。当前时间是2019年11月18日,这样算来就是有3个月的时间去填写信息。而实际上,如果网页打开速度够快的话,只需要不到1分钟的时间就可以完成信息的填写和提交。点两下鼠标的事情而已。
点击立即填写信息之后,出现如下图所示页面,提示我账户已经完成验证。这个验证操作应该就是我们在上面注册PayPal账户的过程中提交的公司收入和资产构成,以及后来的电子签名。如果在上面的注册流程中没有提交相关的信息,那在这里应该是需要提交的。如果已经提交过了,提示验证完毕,就可以直接忽略,关闭当前页面就可以了
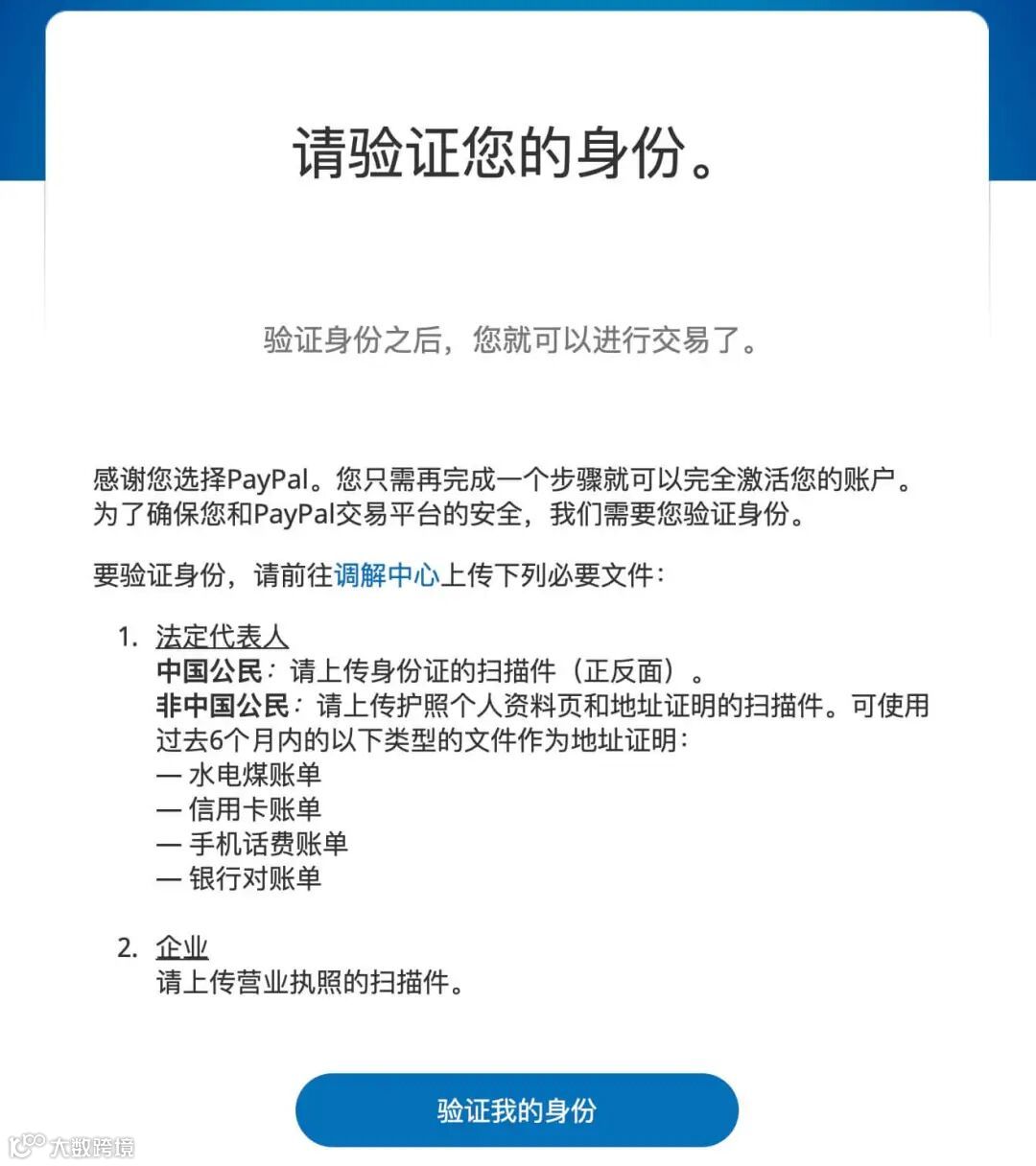
邮件2说要验证您的身份,需要我们提交法人的身份证扫描件和营业执照的扫描件。
点击验证我的身份,在然后在网页中打开PayPal的调解中心页面。
点击前往账户限制按钮,在新的页面中会看到提示说“您的账户权限暂时受到限制”。要我们分别上传带照片的证件,提供地址证明,提供营业执照复印件。
我是中国公民,点击第一个上传带照片的证件后面的“解决”按钮,在弹窗中提交身份证正反面的扫描件,然后提交。
身份证提交完成之后,关闭弹窗页面,回到之前的页面中继续提交文件,会发现,虽然只提交了身份证扫描件,但是地址证明和身份证扫描件处的提交按钮一样,都变成了“已提交供审查的状态”
继续提交营业执照的扫描件。
全部提交完成之后,页面会显示如下图所示,所有的蓝色“解决”按钮都变成了已提交供审查。
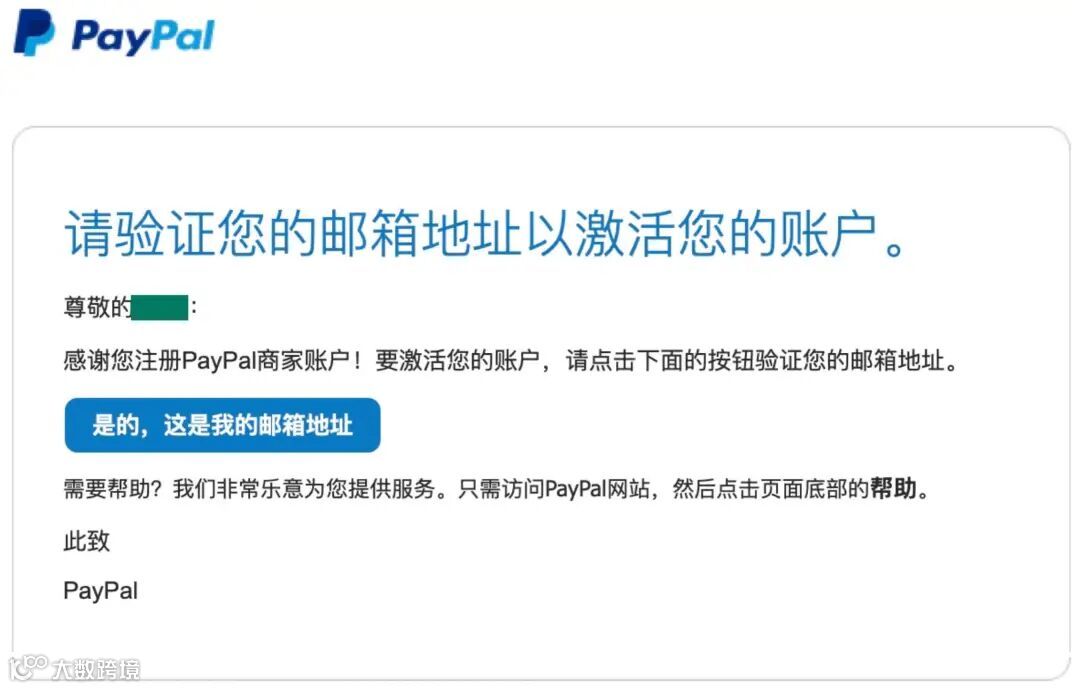
回到邮箱,继续查看PayPal给我们发送的邮件,还有一封邮件如下图所示,要求我们验证注册PayPal账户的邮箱地址以激活我们的PayPal账户。
点击邮件中的蓝色按钮“是的,这是我的邮箱地址”,在浏览器中输入你的PayPal登陆密码
成功登陆PayPal的后台就完成了邮箱地址的验证工作。
到这里,我们的整个PayPal账户的注册工作就完成了,剩下的就是等待PayPal对我们资料的审查,审查没有问题之后,我们就可以把PayPal账户绑定独立站后台了。只有完成审查的账户,才能正常收款。
整个审查过程大概需要1-2个工作日。账户审查通过之后,PayPal会向你的注册邮箱里面发送标题为“您的PayPal账户访问已经得到恢复”的邮件。
作者简介:臣先生专注于独立站7年多,专注跨境电商增长策略,助力中小企业打造长效盈利模式。欢迎跨境人一起交流经验微信:18124155405

