广域电磁法不仅具有抗干扰能力强和勘探深度大的优点,还具有对低阻体敏感的优势,是勘查地热资源的有效手段。将广域电磁法应用于湖北省保康县万年山地热资源勘查中,获得了该地区深度为3km以浅的电阻率剖面,结合地质资料,推断了6条断裂构造及其形态,在深部圈定了2处地热勘查有利区,经钻孔验证,揭露了2层热储,对万年山地热田的发育规律与成因机制的研究提供了重要依据,为今后在鄂西地区进一步开展地热资源勘查和研究起到较大的借鉴作用。
勘查区地层属华南地层大区扬子地层区上扬子地层分区之保康地层小区,发育浅海、内陆相碎屑岩、碳酸盐岩类,出露地层主要有震旦系灯影组、寒武纪碎屑岩~碳酸盐岩建造、奥陶纪碳酸盐岩、志留纪细碎屑岩建造及第四系松散堆积物(图1、表1)。

勘查区南西出露寒武~奥陶灰岩、白云岩,岩层总体倾向北,早期受由北向南逆冲推覆挤压作用,形成一系列近东西向的同斜倒转褶皱和逆冲断层(F1、F4、F6); 勘查区北东出露志留系页岩、泥质粉砂岩,脆性断裂少发育,总体为一向斜构造。后期受近南北向新华断裂的影响发育北西向(F3)和北东向 (F2、F5)“X”共轭断裂,切割近东西向断层,稍晚于近东西向断裂,以逆断层性质为主兼具走滑性质(图2)。其中F3断裂规模最大、具多期性,为勘查区内主要导热构造。
从勘查区各类岩石电性特征来看(表1),灰岩、白云岩一般表现为明显的高阻,一般在2000Ω .m以上;而粉砂岩、页岩等为中低阻,一般在200-300Ω .m之间;第四系粘土及亚粘土等为明显的低阻,一般小于100Ω .m。
从地层来看,震旦系灯影组地层以灰岩、白云岩为主,总体呈高阻;寒武系中统、上统地层以白云岩为主,表现为中高阻-高阻。而寒武系下统石牌组、牛蹄塘组地层中的页岩、粉砂岩为低阻-中低阻,可以作为与下伏震旦系地层分界的标志层;奥陶系地层主要为灰岩、泥质灰岩、 页岩等,表现为中高阻;志留系地层主要为页岩、粉砂岩等,表现为中低阻,罗惹坪组中所见的细晶灰岩表现为中高阻。

另外,地热向上传递的不同岩性接触带及断裂两侧裂隙发育地段,由于其岩石破碎、导水性较好,电阻率与完整围岩差异较大,亦表现为低阻。
总的来看,勘查区各地层间有较大的物性差异,为采用广域电磁法查明地层结构和断裂带的空间分布特征提供了物性依据。
在工区共布设了3条剖面。测线场源布设如图2所示, W1线 、W2线共用一个场源,供电极AB距为1.01km, 收发距 (r)W1 线为14.94km,W2线为16.13km。最大供电电流100A。W3线场源供电极AB 距为1.55km, 收发距 r=12.62km, 最大供电电流42A。

工作区大致以F3断裂为界,两侧地层电性差异较为明显。 F3断裂南西侧志留系-奥陶系地层厚度约500~700m, 其位于F3 断裂下盘,呈上升趋势;F3断裂北东侧志留系-奥陶系地层厚度增加至1000m 以上,其位于F3断裂上盘,整体呈下降趋势。

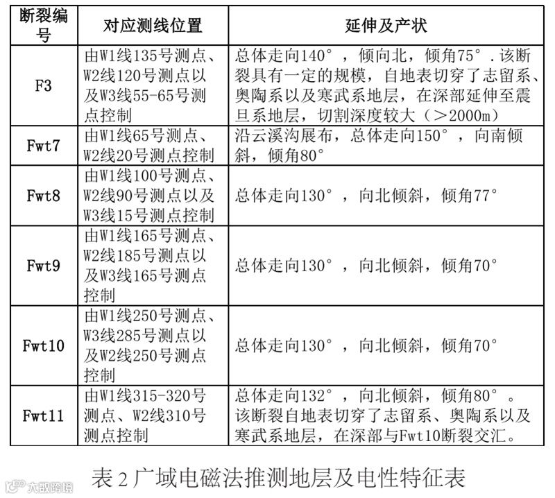
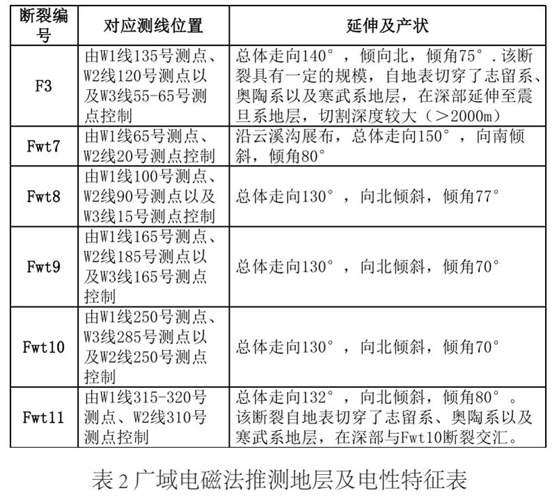
根据广域电磁法二维反演结果,结合地质资料,建立了勘查区志留系、奥陶系、寒武系以及震旦系地层的电性层识别标志 ( 图 3 、表 2 ) , 推测了6条断裂 ( 表 3 ) , 其中,F3 断裂与地质填图成果吻合。
根据以往地质资料,保康-漆家山断裂 (F3) 为区内最重要的构造,其为右行走滑正断层,断裂走向北西,倾向北,倾角约77°,本次地热勘查目标层位为震旦系灯影组含水层,在深部圈定了2处地热勘查有利区(Ⅰ、Ⅱ),2处有利区位于W3线5~180号测点之间,电性特征表现为大面积高阻背景下的相对低阻异常区。


根据现场施工条件,最终在 W3 线85号测点附近布设了验证钻 孔 ZK01 。 钻孔揭露地层与广域电磁 法二维反演成果基本一致(图4)。

地热井揭露有两层热储:
(1)寒武系娄山关组至天河板 组岩溶裂隙含水层
该热储层岩性主要为白云岩,热储埋深611m~1246.46m,厚度635.46m, 其上热储盖层为志留-奥陶系页岩、泥灰岩等。该热储层800m-950m段井底温度 40℃-41.5℃,为主要含水段,钻遇该段时,出现涌水现象,为承压含水层,水头高出孔口30m, 井口涌水温度34.2℃,涌水流量130 m³/d。采用套管封闭深度至634m后对该热储层进行了试抽水,抽水时长72.4h, 稳定流量530m³/d, 稳定时段平均降深352.72m, 稳定时段出水水温40.4-41.2℃。地下热水水化学类型为 SO4-Ca ·Mg,TDS值1410mg/L,pH为7.73。
(2)寒武系顶部牛蹄塘组岩溶裂隙含水层
该热储层岩性主要为深灰色-灰色白云质灰岩、浅灰-灰色微晶白云岩,热储埋深1376.36m-1562.26m,厚度186.90m,其上热储盖层为石牌组页岩、粉砂岩。该热储层1423.7m-1493.7m 段井底温度 63.8℃~67.1℃,为主要含水段,钻遇该段时,出现涌水现象,为承压含水层,水头高出孔口105m, 井口涌水温度52.6℃,涌水流量507m³/d。对该上下两层热储进行混合抽水,最大降深抽水时长80.4h, 稳定流量 1229m³/d,稳定时段平均降深302.26m,稳定时段出水水温58.0℃-58.8℃。 混合水水化学类型为 HCO3 · S04-Ca·Mg,TDS值485mg/L,pH为7.07。
广域电磁法为勘查区深部验证钻孔布设提供了重要依据,对万年山地热田的发育规律与成因机制的研究具有重要意义,为今后在鄂西地区进一步开展地热资源勘查和研究起到较大的借鉴作用。

