人工智能(AI)正在彻底改变蛋白质设计领域,借助深度学习,科学家能够设计出前所未有的酶、生物材料和药物蛋白。然而,将计算机生成的序列转化为实际功能仍需实验验证。传统依赖活细胞的蛋白表达流程周期长、通量低,且难以表达有毒或复杂蛋白,已成为AI赋能落地的瓶颈。
无细胞蛋白合成系统跳出了活细胞的限制,直接在体外利用细胞提取物合成目标蛋白,如同将细胞内的生命合成“生产线”搬到了试管中。
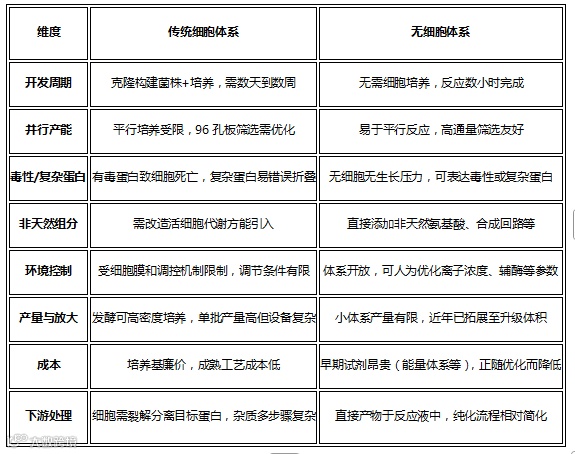
细胞体系 vs. 无细胞体系:瓶颈与突破
一言以蔽之,无细胞合成突破了“细胞工厂”的传统模式,将分散的细胞内“小作坊”整合为体外可控的“规模化生产线”,为蛋白质工程赋予了前所未有的自由度。
核心维度对比下面我们以一张表格总结传统细胞体系与无细胞体系在若干关键维度上的对比:
AI与无细胞:强强联合的协同效应
AI已在蛋白质结构预测、序列生成与功能设计方面展现出强大威力,成为当之无愧的“创意引擎”。它能够快速探索远超天然多样性的序列空间,提出海量候选分子。过去依赖细胞体系,一次测试几十个变体已是负担,显然无法承接AI喷薄而出的设计洪流。这正是无细胞体系的价值所在:它有潜力成为连接数字世界与物理实体的高效桥梁,将AI的海量设计方案快速转化为可测试的真实分子。
将人工智能的设计能力与无细胞体系的快速合成能力相结合,被视为突破蛋白质工程瓶颈的关键。AI是“加速器”,负责产生创意;无细胞是“释放器”,负责将创意快速现实化。二者协同,产生的效应远大于简单相加。
1
极大加速设计迭代循环
无细胞体系将传统“设计-构建-测试”周期从数周压缩至数小时。研究人员可在一天内完成从DNA模板到蛋白合成与活性检测的全流程,实现“设计-验证-优化”的次日迭代,极大提升了研发效率。
2
完美承接AI的高通量输出
无细胞系统天然适配高通量操作,可在微孔板中并行合成与测试AI生成的数十至上百个候选序列,有效规避细胞培养中的交叉污染与生长差异问题,从而实现大规模、系统化的快速筛选与优化。
3
共同突破天然生物学的限制
AI可设计含非天然氨基酸或特殊结构的“非自然”蛋白,而活细胞往往难以表达此类分子。无细胞体系无生存压力,可通过外源添加非天然底物或辅因子,直接合成这些特殊蛋白,极大拓展了AI的设计边界。
4
构建数据驱动的学习闭环
无细胞系统不仅是验证工具,更是高质量数据源。其所获得的蛋白活性、表达量等数据可实时反馈至AI模型,用于优化后续设计。更进一步,AI亦可反向优化无细胞体系反应条件,形成“设计-构建-测试-学习”的强化回路,推动系统持续进化
综上所述,人工智能与无细胞蛋白合成的结合,打通了从“比特”到“原子”的快速通道。计算侧的海量创意不再受限于缓慢的实验验证,而高速的实验反馈又持续滋养和提升着计算模型。这种协同正在催生质的飞跃,加速新药、新酶、新生物材料的发明进程。
产业格局与未来展望
技术成熟度曲线正将“AI+无细胞”从前沿科研推向产业应用,孕育出一个快速增长的新兴市场。QYResearch调研显示,2023年全球无细胞蛋白表达市场销售额达到了15亿元,预计2030年将达到23亿元,年复合增长率(CAGR)为6.2%(2024-2030)。这背后是制药、生物技术领域对快速蛋白质开发工具的迫切需求。
当然,迈向大规模产业化仍面临挑战:
复杂蛋白表征:对于需要复杂翻译后修饰(如精确糖基化)的蛋白(如某些治疗性抗体),无细胞体系的产物与天然产物的一致性仍需不断提升。
成本与供应链:核心试剂成本仍是制约因素。但随着需求增长、工艺优化及规模化生产,成本将持续下降。可重复使用或连续流CFPS系统也将提升经济性。
人才与范式转变:新范式要求团队同时精通AI计算、生物学与自动化实验操作,对研发组织结构和人才培养提出了新要求。
我们正站在一场生物工程范式转变的起点。AI赋能设计,无细胞赋能快速实现,两者结合将生物创制效率提升了一个数量级。学术上,它让我们能更自由地探索“序列-结构-功能”的未知领域;产业上,它有望大幅缩短新药与新材料的研发周期,降低成本。未来5-10年,随着AI算法更精准、无细胞平台更高效、更经济,这一组合将从“前沿技术”变为生物制造的“标准配置”。
结语:开启蛋白质工程的新大门
AI与无细胞蛋白合成的融合,为蛋白质工程开启了新的大门。AI是创意的源泉,无细胞是实现的高效装置。两者协同,克服了传统细胞体系的根本性瓶颈,在研发速度与设计广度上实现了双重飞跃。
为响应AI驱动蛋白设计的快速发展,泓迅生物推出无细胞蛋白表达服务平台。若你正筹划把AI生成的序列快速落地验证,或需要从DNA→RNA→Protein的端到端交付,我们就是能让项目“明天更快一点”的那双手:
当AI这台强力引擎安装到无细胞这个灵活底盘上,生命科学创新的跑车将驶向更广阔的天地。让AI的创造力与无细胞的执行力在同一条生产线上汇合——把序列交给我们,把时间赢回来。

