风险提示与免责声明:本文内容仅为基于公开信息的分析与个人观点分享,不构成任何形式的投资建议或投机指导。市场有风险,投资需谨慎。请您在做出任何投资决策前,独立判断并充分了解相关风险。据此操作,风险自担。
数据资产入表之路,仿佛一场精心准备的宴会,菜品齐全、宾客已至,却鲜有人动筷品尝。
“截至2025年第二季度末,我国数据资产入表的A股上市公司共102家,占比不足2%;入表资产合计规模仅为56.37亿元,且大多数公司入表资产占总资产比例低于1%。“这一由北京师范大学经济与工商管理学院提供的数据,清晰揭示了当前数据资产入表的现实困境。
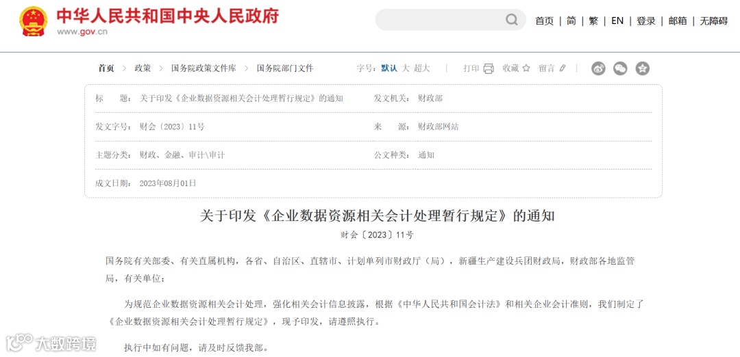
自2024年1月1日财政部《企业数据资源相关会计处理暂行规定》正式实施至今,数据资产入表从理论探索迈入实践落地已近一年。从中央到地方,政策层层加码;从金融到制造业,案例不断涌现。
为什么在政策利好的背景下,企业仍然对数据资产入表保持谨慎? 为什么这本该是企业数字化转型的重要里程碑,却成了许多企业犹豫不前的十字路口?
01 政策热与企业冷:
数据资产入表的现实反差
当数据成为新型生产要素,数据资产入表被视为推动数据要素市场化配置的关键一步。党的二十届三中全会将深化数据要素市场化改革作为重要部署,明确提出建设和运营国家数据基础设施。
从江苏出台《企业数据资源入表指南》,到湖南发布《加强数据资产管理工作方案》,各地政策密集落地。国家数据局也明确表示,将“引导中央企业积极推进数据资产入表”。

然而与企业观望形成鲜明对比的,是数据资产实际展现出的巨大潜力。在苏州,文投集团对苏州丝绸博物馆文物进行数字化转化,打造的数据产品“苏州丝绸纹样数据库”已完成江苏省内首单文化国企数据产品场内交易。

在金融服务领域,基于社保、就业等数据开发的“苏社分”产品,已将公共数据转化为信用评分,助力金融机构累计授信19.98亿元。
02 数据富集与价值贫瘠:
企业入表的五大障碍
数据资产入表看似是企业数据价值显性化的直通路,实则布满荆棘。首要问题是企业内生动力不足,面临“入表难、入表贵、入表意愿低”的三重挑战。
数据资产入表涉及采集、清洗、整合、核算等多个环节,企业需要投入大量人力、物力与技术资源,成本压力显著增加。而由于尚未形成稳定的市场认可机制,部分企业难以从中获得显性收益回报。

估值体系与确权规则不健全,更让企业“敢于入”的信心不足。传统的成本法、收益法、市场法等方法在数据场景中存在适用性不足的问题,估值结果缺乏一致性与可比性。
数据权属问题在平台企业、供应链场景中尤为复杂,多元主体间的数据共享、交叉生成、联合使用普遍存在,权责划分模糊。
信息披露要求较高,导致核心数据“能披露”与“敢披露”之间存在张力。对于依赖核心算法和用户数据运营的企业而言,详细的披露意味着商业秘密、经营策略乃至客户数据结构存在泄露风险。

数据治理基础薄弱,也制约了数据资产入表的可操作性。多数企业尚未建立覆盖全流程的数据管理体系,数据结构不规范、数据冗余严重、采集手段不统一等问题普遍存在。
政策落地路径模糊,监管尺度不一,使企业“能否入”存在不确定性。企业、审计机构、监管部门之间对政策条款理解存在差异,容易引发执行混乱与标准不一。
03 从数据到资产:
价值实现的多元路径
尽管面临诸多障碍,但数据资产入表的企业实践已呈现出多元化趋势。以上市公司为例,据Wind资讯数据统计,与去年同期相比,2025年数据资产入表的上市公司数量及规模分别同比增长137.21%和74.79%。
在金融和互联网领域,已有企业成功将风控数据模型和用户标签体系入表,验证了政策可行性。数据资产证券化也在加速推进,自今年4月份市场首单数据资产ABS成功发行以来,累计已有4单数据资产ABS落地,合计发行规模达17.74亿元。
在产业整合领域,数据资产已成为并购重组的重要标的。不少企业将收购拥有稀缺数据资源、成熟数据治理能力的市场主体作为重要战略选择,通过这一方式快速补齐自身数据短板。
深圳市宇顺电子股份有限公司就披露拟购买中恩云(北京)数据科技有限公司等公司股权,以进入数据中心市场。

04 破局之道:
构建制度支撑体系的五把钥匙
推动数据资产入表改革走深走实,必须从多维度协同发力,构建可操作性强的政策体系。
首要是加快健全数据确权制度,夯实资产入表的法律基础。
推动数据资产入表的首要前提是确权清晰、权责明确。亟需完善覆盖数据持有权、加工使用权、经营收益权的法律法规体系,厘清不同主体在数据生命周期各环节中的权属关系与责任边界。

健全数据资产估值标准体系同样关键,应以市场价值为核心导向,推动建立分行业、分用途、分场景的数据资产估值规范。支持发展第三方权威数据资产评估机构,鼓励采用成本法、收益法与混合法相结合的方式进行综合评估。

完善数据披露规则体系,统筹保障信息透明与企业安全。在披露规则中引入“分层披露+保密豁免”机制,明确披露必要性边界和敏感信息豁免情形,在保障投资者知情权的同时,防止因过度披露引发企业核心数据泄露。
推动企业数据治理能力建设,筑牢入表质量与安全底座。应鼓励企业建立涵盖数据采集、分类、存储、使用、评估、审计的全流程数据管理标准,推动构建企业级数据治理架构与内控机制。
明晰监管职责与执行路径,增强制度落地的稳定性与可预期性。建议由相关部门联合发布全国统一的数据资产入表操作指南,从术语定义、资产确认、估值方法、披露清单、审计要求等方面细化规则标准,统一监管尺度。

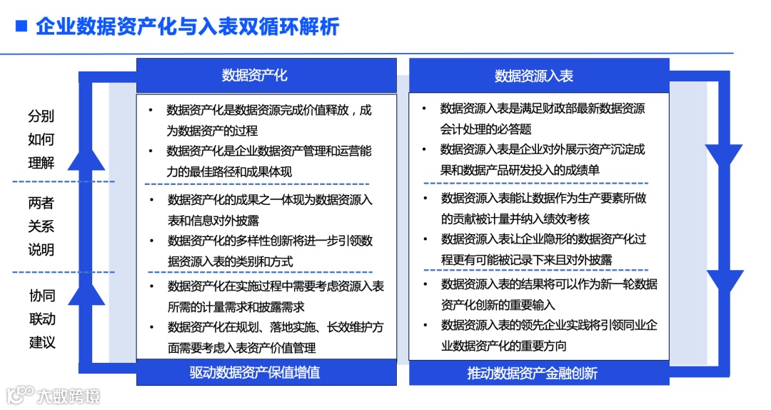
数据资产入表不只是会计处理的技术问题,更是企业从“被动积累数据”向“主动经营数据”转变的战略抉择。随着数据产权归属认定、市场交易、权益分配等制度的不断完善,数据资产入表将从现在的“可选项”变为明天的“必答题”。
企业面前的路径已经清晰:要么继续观望,等待制度完全成熟;要么主动参与,在摸索中积累经验,在规则形成中发挥影响力。毕竟,在数字经济时代,不会使用数据资产的企业,很可能如同工业时代不会使用机器的企业一样,被时代淘汰。
END
更多企业增值业务请与我司负责人联系
关注我们
翰联科技数据网
最了解你的科技网站
END
更多企业增值业务请与我司负责人联系
关注我们
翰联科技数据网
最了解你的科技网站
END
更多企业增值业务请与我司负责人联系
关注我们
翰联科技数据网
最了解你的科技网站
更多企业增值业务请与我司负责人联系
关注我们
翰联科技数据网
最了解你的科技网站
免责声明:我们尊重知识产权、数据隐私,只做内容的收集、整理及分享,报告内容来源于网络,报告版权归原撰写发布机构所有,通过公开合法渠道获得,如涉及侵权,请及时联系我们删除,如对报告内容存疑,请与撰写、发布机构联系

