搜索
首页
大数快讯
大数活动
服务超市
文章专题
出海平台
流量密码
出海蓝图
产业赛道
物流仓储
跨境支付
选品策略
实操手册
报告
跨企查
百科
导航
知识体系
工具箱
更多
找货源
跨境招聘
DeepSeek
首页
>
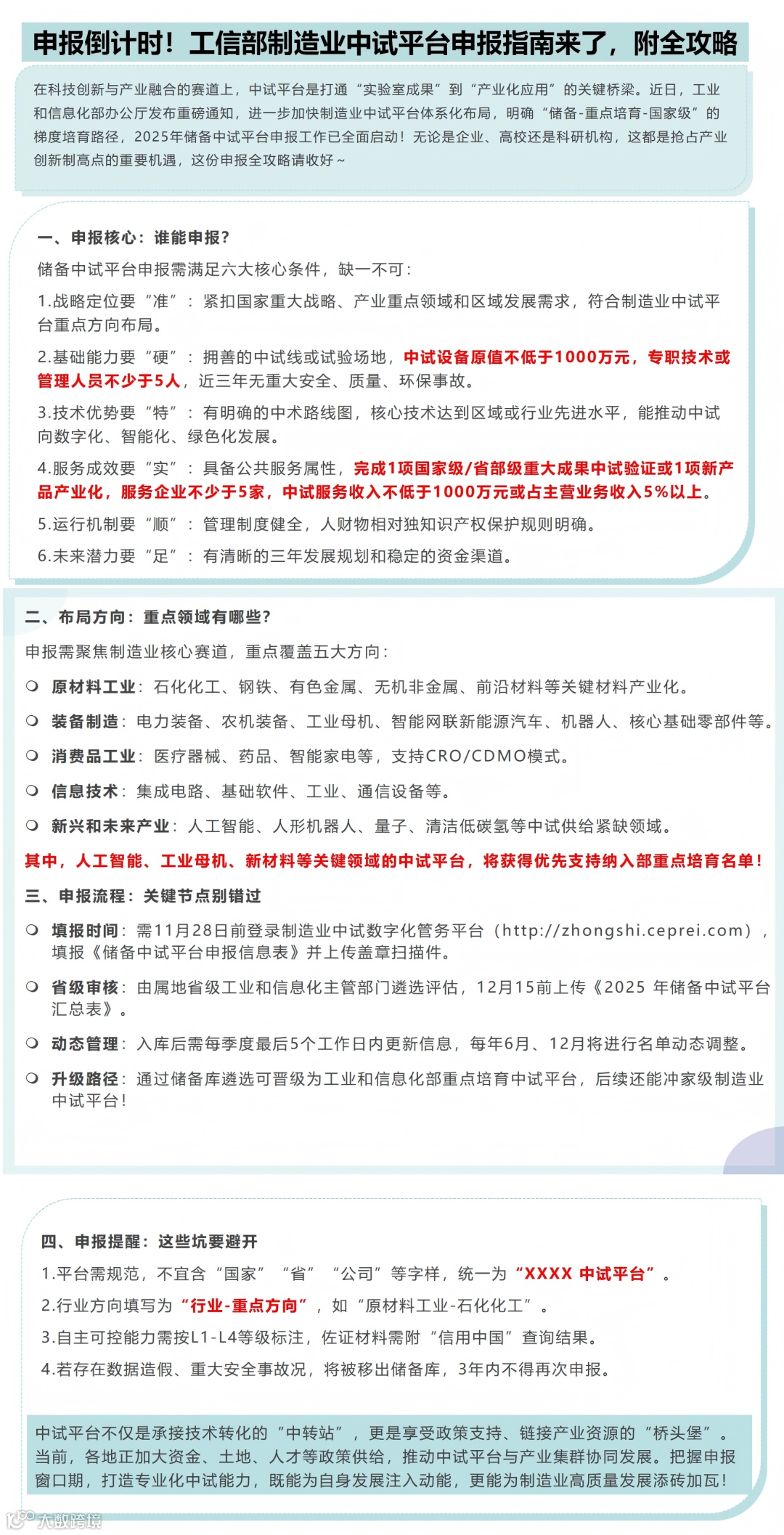
申报倒计时!工信部制造业中试平台申报指南来了,附全攻略
>
0
0
申报倒计时!工信部制造业中试平台申报指南来了,附全攻略
冠胜科技成果转化综合服务平台
2025-11-13
9
导读:申报倒计时!工信部制造业中试平台申报指南来了,附全攻略
点击蓝字 关注我们
【声明】内容源于网络
0
0
冠胜科技成果转化综合服务平台
1234
内容
1456
粉丝
0
关注
在线咨询
冠胜科技成果转化综合服务平台
1234
总阅读
3.3k
粉丝
0
内容
1.5k
在线咨询
关注