点击蓝字 关注我们
本文通过真实案例解析,展示企业如何通过合规的贸易增量设计,在实现“四流合一”的基础上,同步解决融资准入与资质申报难题。
在常规贸易中,供应商A与客户C形成直接交易关系:
A公司(供货)→ C公司(回款)
合同、物流、发票、资金四流在A与C之间闭环。
引入贸易增量服务后,通过嵌入合规的B公司,构建新型贸易结构:
A公司 → B公司 → C公司
在这一模型中:
B公司分别与A、C签订购销合同
货物经B公司流转,物流单据完整
发票在A→B、B→C间合规开具
资金按C→B→A路径结算,B公司留存合理利润
关键价值:B公司获得真实有效的贸易数据,实现营收与开票量增长,且全程符合“四流合一”合规要求。
二
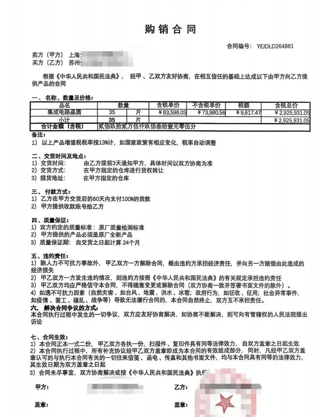
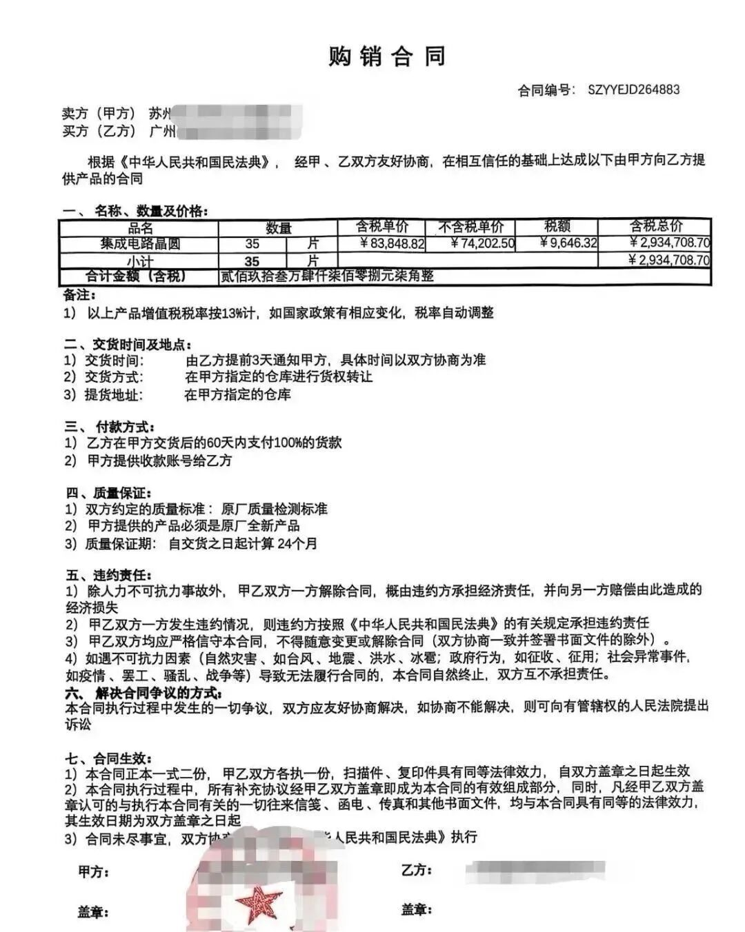
电子元器件行业实操案例(四流实证)
1. 合同流
上游采购合同(A→B)
下游销售合同(B→C)
2、货物流
采购端货权转移单
销售端提货出库单
全程仓储物流凭证
3、发票流
A公司向B公司开具进项发票
B公司向C公司开具销项发票
发票内容与合同、货物完全一致
4. 资金流
C公司向B公司支付货款
B公司向A公司结算采购款
银行流水与合同金额匹配
三
多行业成功案例解析
案例一:专精特新申报企业
企业背景:运动相机研发制造,2023年营收停滞
核心诉求:突破银行负债率限制,申报小巨人资质
解决方案:引入800万元技术服务类贸易增量
实现效果:
半年营收同比增长70%
北京银行成功放款280万元
小巨人资质申报进入快速通道
案例二:创新型中小企业
企业背景:平板电脑贸易商,营收大幅下滑
核心诉求:新增贷款+国高资质申请
解决方案:二季度完成1500万元电脑品类增量
实现效果:
成功获得交通银行增额
置换高息微众银行贷款
国高资质申请条件达标
案例三:农业科技企业
企业背景:农产品加工,增长停滞
核心诉求:突破负债限制获得融资
解决方案:两个月完成1300万元农产品增量
实现效果:
实现营收稳定增长
当地银行成功放款
为资质申报奠定基础
案例四:贸易企业升级
企业背景:电子产品贸易,营收下滑
核心诉求:新增融资+专精特新资质
解决方案:半年完成3000万元芯片增量
实现效果:
获得700万元新增融资
专精特新资质审核通过
优化贷款结构降低利率
扫码添加微信
免费咨询

