最近有小伙伴说,所在企业因税负率过高也被约谈了。心里很慌,不知道发生了什么,也不知道该怎么办!
财叔也在税局网站上看到,江西省税务局,一个合伙企业的合伙人(自然人)被税局通知,因为其参股的合伙企业税负率出现异常,要求该合伙人提供相关的收入及成本费用资料!
也就是说,通过税务机关评估,企业税负变动异常有可能会被稽查。
下面给大家介绍一下案情。
而增值税税负率是由当期应纳增值税除以当前应税销售额所得到的一个数值,比方说:“一个企业在7月份不含税销售收入50万,缴纳的增值税有5000元,因此这家企业7月的增值税税负率就是1%。
假如当地同行业的平均税负率为1.5%,那么上面那家企业由于税负率比平均税负率要低,因此会在后台被金三系统预警,税务局有可能找到该家企业进行约谈。
增值税税负率
假设某企业在 2025年全年实现不含税销售收入为 1000 万元,在这一年里,该企业实际缴纳的增值税税额为 50 万元。
那么根据公式计算,
该企业 2025 年的增值税税负率 = 50÷1000×100% = 5%。
计算公式:增值税税负率 = 当期应纳增值税 ÷ 当期不含税的销售收入 ×100%
企业所得税税负率
例如某公司 2025 年应纳税所得额为 200 万元,实际缴纳的企业所得税税额为 30 万元。
按照第一种计算公式,其企业所得税税负率 = 30÷200×100% = 15%。
若用简易估算的方式,假设该公司当年不含税销售收入为 800 万元,那简易估算的企业所得税税负率 = 30÷800×100% = 3.75%。
计算公式:企业所得税税负率 = 应纳所得税额 ÷ 不含税销售额 × 100%
综合税负率
某企业 2025 年不含税销售收入为 1200 万元,当年实际缴纳增值税 50 万元、企业所得税 30 万元、城市维护建设税等其他税费共计 20 万元(这里把各项税费汇总)
那么实际缴纳的各项税收总额就是 50 + 30 + 20 = 100 万元。
该企业 2025 年的综合税负率 = 100÷1200×100%≈8.33%。
计算公式:综合税负率 = 企业实际缴纳的各项税收总额 ÷ 不含税销售收入 ×100%
此外,国家税务总局也作出过相关回复:
①小微企业的所得税税负率应该怎么计算?卫浴批发零售行业所得税税负率普遍在什么范围?
广东省佛山市12366纳税服务中心答复:
行业平均税负率是参照一定时期内同行业的平均值,是税务机关对企业进行纳税申报稽核分析的参考指标,没有统一标准,也并非计算税额的指标。只要纳税人合法经营,依法纳税即可。
纳税人可根据下述公式计算本企业的税负:企业所得税税负=应纳所得税额÷营业收入×100%。
②公司有内销,转厂出口,直接出口怎么计算增值税税负率?
东莞市12366纳税服务中心答复:
生产型出口企业计算增值税综合税负率一般采用下列公式:(当期免抵税额+当期应纳税额)/(当期免抵退税销售额+当期按适用税率申报销售额)×100%
③市内各行业的税负率有什么途径可以查询到?
广东省佛山市12366纳税服务中心答复:目前增值税没有实施税负率管理规定。
④广州市商业一般纳税人的增值税税负率预警在百分之几?
广东税务12366回复:您好!企业的增值税税负率应视该企业具体的生产经营情况及经营行业等因素确定,请向主管税务机关进一步咨询了解。
东莞市12366纳税服务中心答复:企业只需根据自身的实际生产经营情况,依照税收法律法规的规定如实申报。行业税负率根据本行业全部纳税人的平均税负生成,并无预设参考值。
在日常生活中,税负率高了,老板不同意,税负率低了,税局找上门!做为我们财务,真的有操不完的心...
02
什么情况下企业会被约谈?
通常,税务部门会先找一个行业,然后从行业里对税负异常的企业展开稽查。那么,都有哪些原因会让企业被约谈呢?
1.通过评估发现,企业税负变动异常,或税负率长期远远低于同行业水平。
2.企业没有进行正常的申报。没有及时报税,包括不按时报税,报税不完整等。
同时还需要注意以下4点:
(1)纳税系统申报的销售额与预防税控中的开票销售额以及财务报表中的销售不一致;
(2)连续3个月或者6个月零负申报;
(3)企业的进项税额变动率大大高于销项税额变动率;
(4)企业存在大量的运费抵扣,收入确实减少的。
3.发票相关数据存在异常!
(1)企业的增值税发票增量、使用量情况与往期比存在异常。
(2)新办企业短时间内,大量领用增值税专用发票,且税负偏低的情况。
(3)税收分类编码开错等原因,需要作废多张发票。
(4)公司的供应商因为目前属于失联状态,你们公司买它的增值税发票需要进项税转出。
4.企业的员工和经营场地跟收入不匹配。
比如员工很多,工作场地很大,但收入很少;或人很少,收入却很大等。
类似的还有:用电量、用水量以及设备数量等,跟收入不匹配。比如用水量、用电量等明显增长了很多,但收入仍相比较少,可能存在少确认收入了。
5.员工工资长期在5000以下,尤其一些聘请了中高端人才的企业,员工平均工资却一直很低,有可能在规避个人所得税。
6.印花税、房产税等税额长期是0。一般而言,在公司正常经营的情况下,印花税和房产税不可避免的会发生。
7.成本和毛利率等指标明显不合理,或企业长期亏损却一直不倒闭等。
以上,只是常见的一些原因会被税局约谈,但未谈及的原因还有很多。
03
企业税负率异常该如何应对?
企业税负过低的应对方法:
一、企业
1.接到税务预警信息后,确定预警信息与企业自身原因有关,应该详细整理相关的数据资料。
2.分析预警产生的原因。
3.给出合理的解释。
4.最终确定解决方案。
5.接到税务预警信息后, 确定预警信息与企业自身原因无关,应出示相关的证据证明。
二、会计
1.每月报表报送之前,财务人员都应本着符合业务真实性的原则进行自查。
2.如果经自查,发现税负率偏低的原因是由于自身发生销售行为申报收入不及时,或者有漏报行为,再或者有不应抵扣进项税额的事项没有及时进行调整的行为造成的,就应该及时进行调整,补报增值税。
3.当关键指标出现异常时,对异常原因及时自我检查,内部处理,保证对系统报送的财务报表远离指标异常预警的红线。
04
2025年各行业的“预警税负率”
关注六大预警指标:
06
官方发布!173个预警指标!
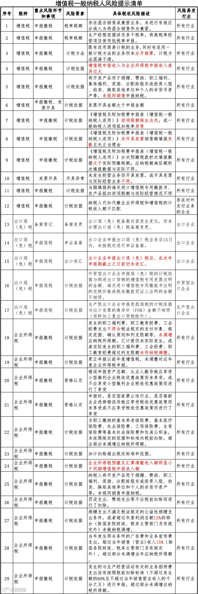
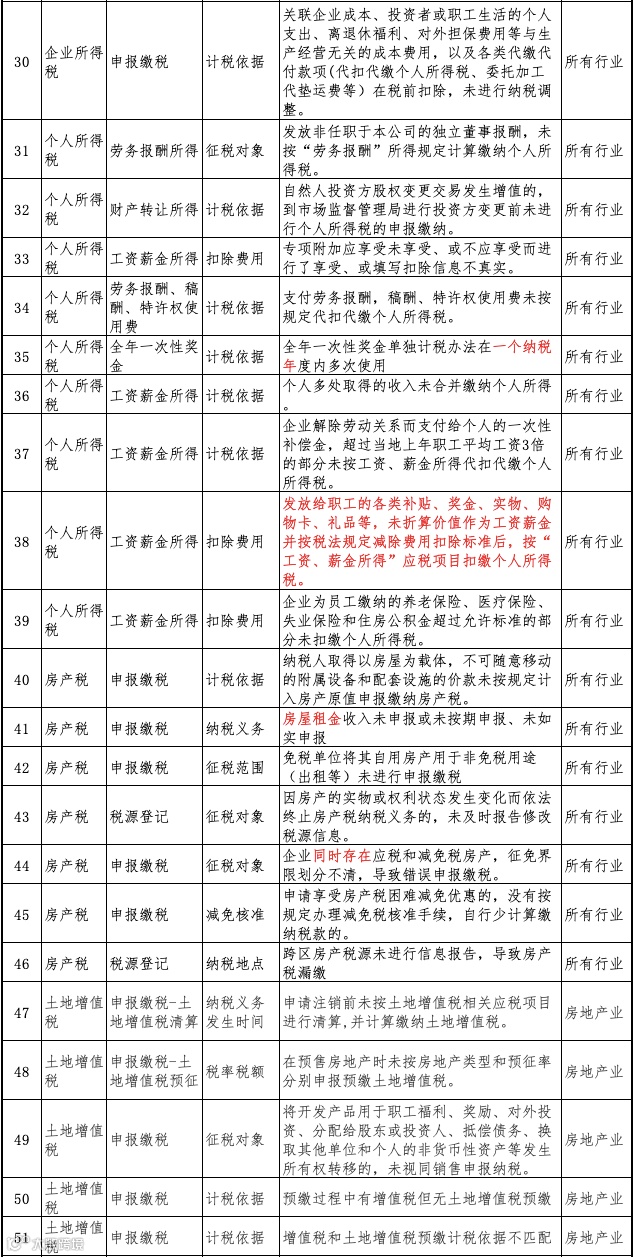
除了税负率,税务局发布了173项税务风险提示清单,大家抓紧自查!
一、增值税一般纳税人风险提示清单
二、查账征收小规模纳税人风险提示清单
三、定期定额个体工商户风险提示清单
1、要重视税负率指标,因为税局对这一块特别关注。如果自家企业的税负率没到本地区同行业的税负率平均水平的话,那么你的企业有可能已经被税局关注了!

