01
Type-C接口简介
Type-C接口是一种全面升级的连接标准,由USB Implementers Forum在2014年最新发布的USB 3.1标准中首次正式提出,定义了包括连接器、端口、容器和线缆等在内的一整套全新USB物理规格,由于其小巧的尺寸、正反可插拔的设计、超高的传输速度和强大的功率传输能力,Type-C接口被广泛应用于消费电子、工业、汽车等领域。
Type-C只是USB 3.1标准中提出的三种接口样式之一,在USB 3.1标准中有三种接口样式,分别为USB Type-A、USB Type-B和USB Type-C,其中USB Type-A、USB Type-B在传统计算机、打印机等设备上已被广泛使用,那么为什么还要提出USB Type-C呢?
随着越来越多新型设备对于轻量化、小型化、标准化和归一化的追求,传统USB接口的“庞大”尺寸已经很难满足设备生产厂商和消费者的需求。
同时,传统USB接口中需要反复插拔、寻找“正确”方向的问题已经被消费者广为诟病,用户迫切需要一种类似Lighting正反面均可插入的接口,特别是在手机等设备中。
02
Type-C接口特性
Type-C作为当前主流的接口标准,核心特性可归纳为以下几大类:
尺寸更小:Type-C连接器尺寸为8.4mm x 2.6mm,比传统的USB连接器更小;
无方向性:接口上下端采用对称设计,正反面均可进行插拔,且支持高达10000次的插拔次数;
高速数据传输:Type-C支持最新的USB 4标准,最高传输速率可达40Gbps;
供电能力强:Type-C通过USB PD协议实现了“双向供电+大功率输出”,支持最高240W的电力传输,同时接口可“反向供电”,例如手机连接笔记本Type-C口时,可给手机充电;
扩展性强:具备交替模式(Alt Mode),可通过动态调整接口引脚实现多种协议切换,例如,可支持DP 1.4协议,输出4K甚至8K分辨率视频。部分设备还支持音频输出;
多协议兼容:同一接口可同时支持USB数据传输、PD快充、音视频输出、外接扩展,甚至支持雷电协议。
03
Type-C接口定义
Type-C接口分为母头(Receptacle)和公头(Plug),由于应用场景和低成本需求,Type-C出现了不同的版本,包括全功能的24P、仅支持USB2.0的16/12P以及仅充电的6P版本。
【24P Type-C接口定义】
24P接口提供了对所有协议的标准支持,其接口定义如下图所示,母头24针脚/公头22针脚采用对称布局设计,可实现正反插功能复用。
可以看出,相比较母头,公头只有一对D+/D-(母头有两对),且有一个CC1+VCONN(母头有CC1+CC2),这是因为USB 2.0协议本身仅需一对差分信号线(D+/D-)就能满足数据传输需求,因此无论公头正反插,只需设置一对D+/D-即可。对于CC1+VCONN的设计,这是因为公头仅需CC1引脚即可判断插入方向,当母头CC1检测到电平变化,则说明公头正插,当母头CC2检测到电平变化,则说明公头反插。而VCONN引脚主要用于给有源线缆内部的电子标签芯片供电(电压通常为3.3V/5V)。
完整的Type-C引脚为24个,各个引脚的定义如下:
VBUS:共4路,设备间供电的BUS电压引脚,不论正反插,这4路引脚都会提供供电,通常支持5V、9V、12V、15V和20V等不同的电压规格,最大可支持5A电流;
GND:共4路,设备间的供电回路,不论正反插,这4路引脚都会提供供电回路;
TX+/TX-和RX+/RX-:共4路,用于USB 3.1 Gen 1及更高版本的数据传输;
D+/D-:共2路,用于USB 2.0的数据传输;
CC1/CC2:配置通道引脚,主要用于检测设备的连接状态、识别设备的正反插方向,同时还能通过协议协商功率传输和数据传输模式;
SBU1/SBU2:边带信号,主要用于交替模式下传输额外信号,如DP、Thunderbolt等辅助信号;
VCONN:当其中一个CC引脚被使用时,另一个引脚就会作为VCONN引脚,它的作用是为支持电子标签(也称E-Marker,包含电源传输能力、数据传输能力、ID等信息)的线缆提供电源,VCONN一般提供3.3V/5V电源。
【16/12P Type-C接口定义】
16P Type-C在24P全功能版本的基础上移除了USB 3.0的TX1/2、RX1/2引脚,保留了SBU1/2、CC1/2和D+/D-引脚,除了不支持USB3.0/3.1高速传输外,其他没有任何的差别,同样可以支持PD快充、音视频传输等其他功能。
12P接口采用更少的引脚实现相同的功能,与16P接口在本质上并无差异,可以共用PCB封装。在设计时将Type-C母口两端的两个Vbus和GND引脚两两相互靠近,注意仅仅是相互靠近并不是共用引脚所以接口实际还是存在16P,但对于其封装只要12P。
【6P Type-C接口定义】
6P Type-C接口专注于快充能力,仅保留Vbus、GND、CC1、CC2引脚。接口两侧同样对称分布Vbus和GND ,CC1,CC2引脚用于支持正反接入,以及快充协议的支持。
04
Type-C设备识别方法
【设备端口定义】
Type-C设备可分为三大类,分别为DFP(下行端口)、UFP(上行端口)、DRP(双角色端口)。
DFP:下行端口,可以理解为Host,作为供电端(Source)的Type-C设备,如Type-C充电器等;
UFP:上行端口,可以理解为Device,作为受电端(Sink)的Type-C设备,如Type-C手机等;
DRP:双角色端口,既可以做DFP又可以做UFP,可在DFP和UFP间动态切换,如Type-C笔记本等。
显然,当两个Type-C设备通过C2C线材连接在一起时,双方必须知道对方属于何种类型的设备,否则会带来不理想的充电(如反向充电),或者不充电,甚至导致安全问题。
例如,当用户利用充电器(Source)给Type-C双向充电宝(DRP)充电时,理想情况下,充电宝应当担任Sink的角色。然而,由于设备类型识别错误,可能导致充电宝担任Source角色而发生“电流倒灌”的现象,损坏两方设备。
Type-C接口规范通过CC引脚的一系列“上拉”和“下拉”机制来区分Source、Sink以及DRP。对于Source设备,要求CC引脚配置上拉电阻Rp;对于Sink设备,要求CC引脚配置下拉电阻Rd(默认5.1kΩ);而对于DRP设备,要求通过切换开关,交替性地切换上拉和下拉。
【插入检测原理】
(1)检测原理
当Sink端与Source端通过Type-C线缆连接时,由于线缆内部仅一根CC线导通,会导致Sink端的CC1和CC2中只有一个引脚能与Source端的CC引脚形成通路。Source端的控制芯片(如PD协议芯片)会实时监测CC引脚的电平,当检测到电平从“高”降至“特定范围的低电平”时,即可初步判定“有设备接入”。
Sink端通过检测自身哪一个CC引脚出现有效电压信号(由Source端Rp与Sink端Rd分压形成),即可判断插入方向:若Sink端检测到CC1引脚有符合规则的电压,则判定为正插状态,此时设备会按照正插的信号通路配置数据传输与供电逻辑。若检测到CC2引脚有有效电压,则判定为反插状态,随后设备内部的控制芯片会自动切换信号路由,确保数据传输与供电功能正常实现。
DRP可作为Source或者Sink,内置模拟切换开关,当DRP作为Source时,则切换到Rp为Sink供电,当DRP作为Sink时,则切换到Rd。
(2)供电能力
Type-C的供电能力根据Rp阻值的不同可分为5种,且优先级和功率依次升高,高优先级供电能力可覆盖低优先级,具体如下:
默认USB供电能力。USB 2.0接口为500mA;USB 3.0接口为900mA和1500mA;
BC 1.2协议,支持最大功率7.5W,即5V/1.5A;
USB Type-C电流1.5A,支持最大功率7.5W,即5V/1.5A;
USB Type-C电流3A,支持最大功率15W,即5V/3A;
USB PD协议,支持最大功率100W,即20V/5A。
当两个设备连接完成后,Sink通过检测Rp和Rd的分压值vRd获取Source的供电能力。如下为Rp值、vRd电压范围与Source供电能力的对应关系。
与此同时,设备的另一个CC已经被悬空或者通过Ra=1k下拉。若有Ra下拉,则说明USB-C线材内置e-Marker芯片,需要Source端通过切换该引脚至VCONN为线材供电。
05
Type-C接口PD协议
USB PD(Power Delivery)协议是基于Type-C接口的快充标准,核心是通过CC引脚通信协商实现灵活、安全的功率传输,涵盖角色识别、能力协商、电压调整等关键环节,具体原理如下:
(1)连接检测与角色确认
当C2C线缆连接后,Source通过CC引脚的电平变化检测到设备接入,同时通过CC引脚的上拉/下拉配置确认双方初始角色(Source/Sink),支持DRP设备可后续切换角色。
(2)能力通告
Source主动向Sink发送Source_Capabilities消息,告知自身支持的供电规格(如5V/3A、9V/2A、20V/5A等电压电流组合),数据通过BMC编码后经CC引脚传输。
(3)功率请求与确认
Sink接收能力列表后,根据自身需求(如电池状态、充电协议)选择合适的供电规格,向Source发送Request消息(如请求9V/2A)。Source验证请求是否在自身能力范围内,若合规则回复Accept消息确认。
(4)电压调整与供电启动
Source的PD控制器控制内部电源电路(如Buck转换器),将输出电压调整至协商值(如从默认5V升至9V)。电压稳定后,Source发送PS_RDY消息告知Sink,随后正式通过Vbus向Sink供电。
如下波形为Sink控制器申请一个9V电压输出的例子。
06
Type-C接口典型应用
【USB2.0/3.0应用】
Type-C接口作为USB接口使用时,24个引脚按功能可分为电源组、信号组、配置组,需根据设备角色(Source/Sink/DRP)配置关键引脚电路。
(1)电源组
Vbus需串联自恢复保险丝(如1206封装3A/6A)和TVS管(如SMBJ6.5A)防过流、过压,且靠近接口处预留0.1μF+10μF滤波电容,稳定电压;
(2)信号组
D+/D-信号线需串联22Ω匹配电阻(靠近接口),并联10pF电容滤波,同时需接ESD保护器件(如PESD5V0U2X),响应时间≤1ns。TX+/TX-和RX+/RX-不需要串联电阻,仅需在接口端放置ESD(如RCLAMP0524P);
(3)配置组
对于CC1/CC2配置信号,Sink设备接5.1kΩ下拉电阻到GND;Source设备接Rp(按功率选:10kΩ对应3A,22kΩ对应1.5A,56kΩ对应0.5A);DRP设备需通过模拟开关(如TS5A23157)切换Rp/Rd,配合PD芯片控制。对于SBU1/SBU2信号线,闲置时可悬空或通过100kΩ电阻接地。
【DP应用】
Type-C接口可以通过DisplayPort Alt Mode(交替模式)功能充当DP接口使用,实现高清视频和音频输出,但需设备支持该协议且使用兼容线缆。
想进入Alt Mode模式,需要用到CC引脚。DP Alt Mode借助PD报文来对Type-C接口进行具体的配置,USB PD有个VDM (Vendor Defined Message)功能,定义了装置端ID,当DFP读到支持DP或PCIe的装置,DFP就进入替代(Alternate)模式。
如果DFP识别到Device为DP,便由MUX/Configuration Switch控制切换,让Type-C USB3.1信号引脚改为传输DP信号,AUX辅助由Type-C的SBU1/SBU2替代,HPD是检测脚,和CC差不多,所以共用。
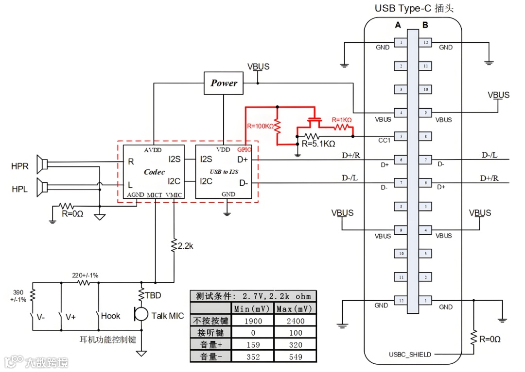
【接口耳机应用】
Type-C数字耳机通过USB信号与手机通信传输音频信号,使用的Pin脚主要有VBUS、GND、CC1、D+和D-。整体的框图如下:当插入数字耳机后,CC1通过5.1kΩ电阻下拉到地,手机侧检测到CC1上连的电阻5.1kΩ下拉后,识别为OTG设备。之后再通过一系列动作及耳机USB枚举,识别为数字耳机。
如果对您有用,请点赞收藏转发,文章如有错误,请留言探讨指正!

