人工智能更青睐像 Reddit 和维基百科这样以答案为先的网站。学习如何构建和优化品牌内容,以便法学硕士(LLM)在回答问题时能够真正引用这些内容。
人工智能改变了搜索的方式,进而也改变了信息发现的方式。借助 Perplexity 、 ChatGPT 和 Gemini 等工具, 网络爬虫的抓取方式与以往的搜索引擎截然不同。
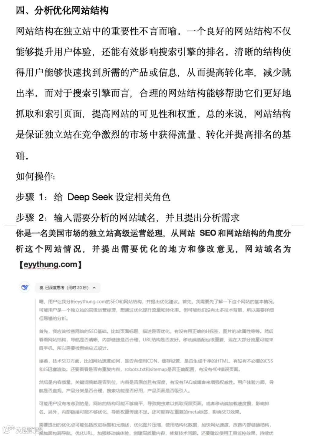
他们的方法是什么?
它们不再像以往那样根据用户的查询查找网页,而是收集并提供答案。这一点极具吸引力。
但这背后的含义很简单。人工智能生成的回复中引用的内容,并不总是那些在谷歌搜索结果页面(SERP)上排名最高的内容。相反,人工智能搜索模型更倾向于那些易于检索、语言清晰、易于理解和引用的内容。
为什么?
因为用户不再想费力搜索和点击。他们追求的是速度、清晰度和确定性。事实上, 53%的 Z 世代和千禧一代用户现在更喜欢人工智能直接给出答案, 而不是滚动浏览搜索结果。
人工智能模型已经了解到,简洁性代表着实用性,而那些以这种方式写作的品牌会获得奖励。
所以,如果你想知道如何在新格局下取胜,本指南将为你一一解答。你将学会如何逆向工程这种偏见,让你的内容不仅排名靠前,还能出现在用户实际看到的答案中。这样,你就能两全其美。
第一步:从核心问题入手
在深入进行关键词研究之前,首先要了解用户意图——也就是人们(以及大型语言模型)真正提出的问题。现代发现更多地依赖于意义而非措辞,而这首先要理解人类如何自然地表达好奇心。
换个角度想:
搜索曾经是关于如何排名的。
现在的问题是,如何成为答案。
让我们看看实际效果。
下表重点介绍了能够揭示用户真实想法的工具,以及每种工具可以帮助你发现的内容和预期输出结果。在进行关键词研究之前,请使用此表选择最佳的意图映射起点。
这些工具可以为你提供一个起点——一张已经存在的问题、子主题和搜索意图的地图。
收集这些问题时,不要只是照搬——要使它们更人性化 。
- 而不是:“SEO 可见性指标”
- 尝试问:“如何衡量人工智能的可见性?”
这种措辞上的变化虽然细微,却意义重大。它反映了人们和法学硕士实际提问的方式。
例如, “什么是内容审核?” 可以转化为 “2025 年如何进行内容审核?” 前者给出定义,后者提供指导。而指导正是读者和人工智能最看重的。
现在,更进一步。找出目标问题排名最高的答案。
问问自己:
- 这些只是表面概括吗?
- 他们是否省略了实际例子或后续步骤?
- 它们是否过度包装或过于普通?
如果答案是肯定的,那么你已经找到了机会。
用清晰的阐述、应用案例和专家见解来填补这些空白。例如,如果所有排名靠前的结果都定义了“AI 可见性”,但没有一个解释如何衡量它,那就需要弥补这个缺失的环节。
展示工作流程。加入可视化图表。提供基准数据。
这就是你如何从在搜索结果中排名, 转变为成为答案本身的过程 。
第二步:先给出答案
人工智能搜索现在优先考虑能在前两句话内明确用户意图的内容。页面开头会先提供清晰、客观的摘要,然后再展开叙述。
如果读者(和爬虫)能够立即理解其本质,他们就更有可能留下来——模型也更有可能引用。
写作时,把开头第一句当作整篇文章的“金句”。它应该能够独立成章,无需进一步的上下文就能被语言模型提取、重复和引用。
例如:
- 而不是:“在当今不断发展的数字环境中,人工智能可见性是品牌需要了解的一个重要概念。”
- 可以这样说:“AI 可见性衡量的是你的品牌在各个平台上的 AI 生成的答案中出现的频率。”
第二版直接揭示了其价值——它准确地告诉人类和机器他们来这里是为了什么。
在 Semrush 表现最佳的指南中,你可以看到这种模式。每篇文章都以两行定义开头,然后展开详细阐述。
正是这个小小的习惯,让他们的内容在谷歌的搜索生成体验 (SGE) 快照和 AI 驱动的摘要中更容易被引用。
所以,在你写下一段之前,停下来问问自己:
- 现在回答这个问题最直接的方法是什么?
- 有人能复制前两句话并给出答案吗?
如果答案是肯定的,那么你已经在为人工智能的融入而进行优化了。
第三步:采用问答结构
人工智能模型喜欢清晰明了的内容。它们会寻找能够反映人们自然提问和回答方式的内容。围绕明确的提示来构建内容,有助于它们理解用户的意图,并更轻松地提取答案。
不妨把它想象成教你的内容“用人工智能的方式说话”。当你的标题以真正的问题形式呈现时,模型就能立即将它们与用户需求对应起来。
例如:
What is AI visibility?
It’s how often your brand appears in AI-generated answers or summaries.问: 什么是人工智能可见性?答: 这是你的品牌在人工智能生成的答案或摘要中出现的频率。

这种简单的结构有助于搜索引擎模型将你的内容归类为权威答案。
但关键在于——你不必把每个标题都写得像问答卡片一样。事实上,变化能让标题更自然、更吸引人。有时候,反问句效果更好:“你有没有想过,为什么你的内容排名很高,却不被人工智能模型引用?”
有时,一个陈述句后紧跟着一个隐含的答案,也能产生同样的清晰度,而不会显得公式化:“为什么对人工智能友好的格式现在会影响内容的可发现性——它有助于模型解释、引用和信任你的内容。”
重要的是,每个标题都要明确指出你要解决的问题。每个部分都应该承诺一个具体的结果——用户可能会输入或说出的内容。
问问自己:
- 这个标题听起来像是我的听众会问的问题吗?
- 法学硕士能立刻明白这个问题背后的含义吗?
如果以上两点都成立,那么你的萃取率就已经提高了。
当你感到迷茫时,不妨借鉴一下 Semrush 等品牌的做法。他们最成功的文章会在关键章节中使用问答形式,这并非噱头,而是文章的组织原则。这使得他们的文章更容易被浏览、引用和总结——无论是对人还是对机器而言。
第四步:先陈述事实,而非观点。
能吸引人的内容往往依赖于故事叙述——情感、节奏以及对主题的逐步铺垫。但人工智能却不受这种吸引力。它不会被叙事弧线或巧妙的悬念所打动,而是会被清晰明了的内容所打动。
模型优先考虑明确、可衡量和可验证的信息。每个句子都应该独立成句,清晰地传达要点,无需依赖上下文或华丽辞藻。那种吸引人类读者的缓慢铺垫对机器毫无作用——机器首先寻找事实,其次才是含义。
先陈述事实 ,然后解释为什么事实很重要 。
例如:“2025 年 7 月,AI 搜索流量超过 73 亿次访问”( Crystal Carter,2025 年 )。
诸如此类的事实就像锚点一样,既为模型提供了引用依据,也为读者提供了信任基础。
把你的写作想象成分层的:
- 事实: 数据点、研究或可观察到的趋势。
- 解读: 这些数据对你的受众或行业意味着什么。
- 这意味着接下来应该采取什么行动或做出什么转变?
这种秩序既能使你的权威建立在证据之上,又能为洞察力留下空间。
例如,你可以这样开头:“页面顶部带有段落长度摘要的页面,在 AI 生成的摘要中的包含率高出 35% 。”
然后添加你的解释层:“这表明模型更重视为直接检索而构建的内容,而不是叙事流程。”
最后,从人性的角度来看:“正如克里斯托·卡特所说,‘这不是要显得更聪明,而是要让人更容易引用别人的话。’”
以证据为先导,既能为不同观点留出空间,又不会削弱信任。人工智能模型能够识别并偏好事实层级结构——即以数据或权威来源为支撑的陈述,并辅以上下文。
但这并不意味着你要完全放弃自己的声音或观点。专家见解固然重要,但它最好是作为解读而非基础 。首先让数据说话,然后让你的领域专家(SME)解读数据对实际领域意味着什么。
第 5 步骤:明确锚定实体
人工智能模型并非以关键词为思维模式,而是以实体为思维模式 。 你可以把实体理解为内容背后的“人”、“事”和“地点”。
人、品牌、工具、组织。这些是他们用来理解、联系和验证信息的基准。
为什么这很重要?
实体命名越清晰,人工智能系统就越容易识别、验证和准确引用你的内容。这一点至关重要,因为搜索不再是简单的词语匹配,而是语义匹配。
实体构成了你的想法背后的“谁”、“什么”和“哪里”——这些信号将你的内容与更广泛的知识图谱联系起来。
那么你应该怎么做?
首先,在所有接触点上使用完整、一致的名称。
例如:始终使用“Google Search Generative Experience”(谷歌搜索生成体验),而不要交替使用“Google SGE”或“新的 AI 搜索功能”。保持一致性可以防止 AI 将它们视为独立的实体。
接下来,将这些名称链接到可信来源——你的 /about 页面、产品中心、研究或受信任的外部网站。
例如:在监控你的应用时,请链接到你的官方产品页面。在提及合作伙伴时,请链接到他们经过验证的网站或 LinkedIn 个人资料页面。这有助于建立信任和可追溯性。
最后,确保帖子、元数据和标题中提及的品牌、人物和合作伙伴保持一致。
例如:如果团队成员出现在博客文章中,请在文章、图片替代文字和元数据中使用相同的全名和职称。同样,在社交媒体帖子和内部引用中,也要始终如一地标记合作伙伴品牌。
回报是什么?
更强的实体信号和更清晰的追踪。
原因如下:如果一个页面写着“我们的应用连接到 Google Workspace”,另一个页面写着“与 G Suite 集成”,人类用户看到的是同一件事,但人工智能看到的却并非如此。对网络爬虫来说,这可能是两个不同的实体。随着时间的推移,这种不一致性会削弱你的权威性。
将实体一致性视为内容质量维护的一部分。实体网络越连贯,在人工智能摘要中的影响力就越大,品牌就越容易被理解、信任和引用。
第 6 步:添加架构和标记
人工智能如何真正理解你的内容?
它解读的不仅仅是文字,而是文字之间的关系。结构化数据赋予文字形状、语境和意义,帮助模型了解你是谁、你的内容涵盖哪些方面以及它如何在网络上相互关联 。
Schema 是你实现精准化的工具。它将内容转化为 AI 可以遵循的清晰地图,从而让你更轻松地引用、收录和信任你的作品。
如何最大限度地发挥其影响力?
- 策略性地使用模式类型( FAQPage、 HowTo 、 Article )来清晰地标记内容并显示结构。
- 通过 sameAs 将实体链接到已验证的个人资料——LinkedIn、Crunchbase、维基百科或你的品牌页面。
- 保持页面、元数据和内容中心的实体命名一致,以便 AI 能够可靠地追踪关联关系。
这有什么区别呢?
LLMs 在决定总结或引用哪些内容时,越来越重视结构化的关系。如果没有结构化的关系,AI 生成的答案中的内容就可能出现归属错误、碎片化或遗漏的情况。
实施了“操作指南”和“常见问题解答”结构化数据的网站(例如菜谱或教程页面)获得了更快的索引速度,并且在人工智能驱动的答案预览中出现的频率也更高。结构化数据不仅仅是一个技术步骤;它还能带来可衡量的可见性和可信度。
要点:模式和标记是一个战略框架。清晰、关联、包含丰富实体的内容更容易被发现、更值得信赖,也更有可能被人工智能驱动的摘要引用。
第 7 步:编写时要考虑可读性和可提取性。
易读的内容并非取决于花哨的设计,而是取决于结构。简短的段落、清晰的格式和逻辑清晰的行文,让你的文章既便于人类浏览,也便于人工智能模型处理。
段落字数控制在120字以内,并用以下方式分隔信息:
- 要点
- 编号列表
- 迷你桌
- 示例或统计数据标注
人工智能爬虫重视简洁、连贯且逻辑清晰的文本。一篇结构良好的文章不仅能吸引读者,还能让机器人更容易提取连贯的摘要、突出重点并正确引用内容。
例如:
相反,应该这样写:“随着 LLM 对内容进行总结,人工智能的可见性变得至关重要,即使品牌在传统搜索中排名靠前,未能构建信息结构的品牌也有可能失去引用和曝光机会。”
尝试:
- 人工智能的可见性现在是一项关键指标。
- LLM(法学硕士)总结排名靠前的网页内容。
- 结构不良的页面可能会丢失引用——即使它们在传统排名中名列前茅。
第二版内容既便于读者阅读,也便于人工智能提取。不妨把结构想象成一座桥梁:它连接着读者和你的想法,并确保机器能够正确解读你的内容。
第 8 步:引用可靠来源
人工智能模型会奖励基于可验证证据的内容。它们更有可能提取和引用来自一手来源的信息——例如行业报告、官方产品文档或权威研究。
但仅仅引用文献是不够的。你需要提供背景信息,表明你理解相关内容及其重要性。这能提升你的权威性,有助于读者和人工智能系统信任你的内容。
例如:“超过三分之一的营销领导者认为转化率是他们最重要的 KPI 之一( HubSpot 2023 年营销状况报告 )。”
这一行代码实现了三个功能:
- 确定可靠来源
- 给出关键要点
- 提供上下文来解释,表明你并非盲目引用。
专家评论仍然很有价值,但最好是在事后进行补充解读。先提供数据,然后再进行阐释,例如:“转化率是营销领导者关注的首要 KPI,但许多团队难以将其与更广泛的营销活动洞察联系起来。通过理解和引用高质量的行业数据,你的内容能够向人类和人工智能系统传递可信度。”
这种方法能让你的内容更易于提取、更具权威性且更实用。法学硕士们越来越重视信息来源的可信度以及你对信息的深入解读。引用是你的答案被人工智能生成答案收录的途径之一。
第 9 步:使用 AI 机器人预览进行测试
人工智能如何解读你的页面?
发布之前,通过 GPTBot 或 PerplexityBot 模拟进行预览,可以显示关键答案是否可见、结构化,以及模型是否容易提取。
这些预览能揭示什么?
- 隐藏在图形或图像中的关键语句
- 格式或标题不一致
- 长段落中嵌入的事实
结构化格式可以提高检索效率。 研究表明,清晰统一的布局可以提高人工智能输出的准确性,帮助模型评估内容质量并将你的内容整合到其知识图谱中。
举个简单的例子:将包含关键统计数据或说明的纯文本内容放在每个章节的顶部附近,更容易被引用。即使是像将核心见解从图片说明移到正文这样微小的调整,也能显著提高人工智能的可见度。
把 AI 预览想象成从受众的角度审视一次营销活动。你观察的是模型如何读取和提取信息,从而优化布局、标题和清晰度,确保答案始终在 AI 生成的回复中占据显眼位置。
第 10 步骤:基于包含关系进行迭代
你已经完成了所有工作。你应用了结构化数据、清晰的实体、易读的格式和有力的答案。你已经点击了发布。现在,你如何知道你的内容真的被人工智能看到了?
密切关注你的内容在人工智能生成的答案中的出现位置。Perplexity、SGE 或 ChatGPT 等工具的浏览模式可以显示你的页面何时被引用、提及或参考——这反过来又能帮助你了解你的品牌在人工智能搜索中的真实曝光度。
重点关注以下三个关键信号:
- —你的内容被引用的频率如何?
- —提及的内容是正面的、中立的还是批评性的?
- —还有哪些其他信息来源与你同时出现?
利用这些洞察来优化你的内容。根据实际包含的内容调整结构、优化架构,并保持一致的实体命名。像这样不断迭代可以提升你品牌在人工智能领域的可见度,并提高在未来的回复中被引用的可能性。
可以将包容性追踪视为一个现代分析循环。它就像一个早期预警系统,能够捕捉可见度变化和新兴机遇,帮助品牌塑造品牌故事,保持品牌在消费者心中的领先地位。
Semrush 的 AI SEO 工具包等工具可以简化这一过程。该工具包可追踪:
- 你的品牌在人工智能生成的答案中出现的位置
- 揭示引发这些提及的提示信息。
- 重点介绍与你一同被提及的竞争对手
如果某个关键特性经常出现在其他品牌旁边,那么这种洞察可以揭示出澄清实体间联系或扩展支持内容的机会。
衡量包容性,而不仅仅是曝光量
人工智能发现不再仅仅以点击量来衡量,而是以曝光度来衡量。搜索引擎优化成功的基准已经转向收录率:你的内容在人工智能生成的答案中被引用、提及或参考的频率。
想想看: 谷歌搜索优化预览中,70% 的内容都重点推荐三到五个直接答案资源。那些拥抱“答案优先”理念的品牌将引领下一波曝光浪潮。内容更新速度越快,你的专业知识就能保持越长时间的可见性——就在人们实际搜索的地方:答案本身。
本指南中的所有内容都将帮助你做好被纳入人工智能识别的准备。通过确保内容的精准性、结构化、可验证性和可检索性,你的内容即可为人工智能的发现做好准备。
如果说“答案优先”的 SEO 奠定了基础,那么 AI 可见性指数则代表着你的下一个阶段。它提供了一个框架,告诉你在这个发现方式已从搜索结果转向智能、答案驱动型响应的世界中,你的努力是否真正取得了成效。
不知道大家对这的看法是什么呢?
你有任何想法或疑问,也欢迎一起探讨
今天知识点就分享到这里~
接下来免费资料分享!
(独立站必备技能)
谷歌SEO文档
Deep Seek优化独立站
2、Deep Seek寻找外链资源
3、免费SEO技术交流群
长按二维码进行添加
微信号丨rdseo999
添加好友,资料自动发送哦~

