POS机的收益模型是一个多层次、多参与方的系统。它不仅仅依赖于硬件销售,更是一个围绕“交易流水”构建的持续服务生态。
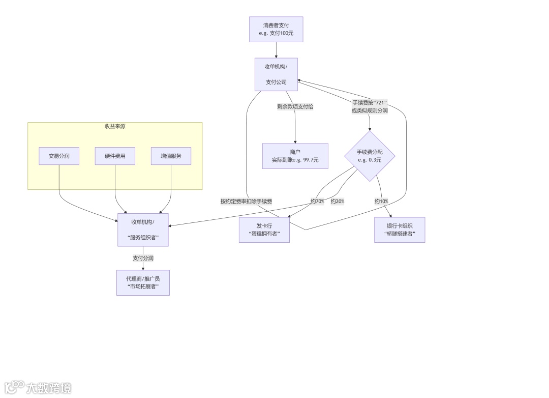
下面这张图清晰地展示了POS机收益的主要来源和各方参与者的关系:
收益来源详解
上图展示了资金与利益的流动路径,而收益的具体实现则依赖于以下三大支柱:
1. 交易分润 (最核心、最持续)
这是POS机业务最核心、最持续的利润来源。即从每一笔成功的刷卡或扫码交易中产生的手续费里进行分润。
手续费来源:消费者支付100元,商户实际到账的金额会少于100元(例如99.7元),这中间的差价(0.3元)就是手续费。
“721”分润模式:这0.3元手续费会按照大致比例在产业链的各方之间分配:
-
发卡行 (约70%):消费者所刷信用卡的发卡银行。这是最大的成本项,因为银行需要承担资金垫付、积分和卡权益等成本。
收单机构 (约20%):提供POS机具和收款服务的支付公司(如拉卡拉、银联商务等)。这是收单机构的核心收入。
银行卡组织 (约10%):银联、网联等,负责跨行交易的清算和转接。
代理商的收益:对于POS机的推广人员(代理商/地推)来说,他们的分润来自于收单机构从自己20%的份额中让出的一部分。分润比例取决于代理的层级和与支付公司的签约条件,通常是 (交易金额 × 费率 × 分润比例)。
2. 硬件相关费用
POS机销售或押金:
直接销售:将POS机一次性卖给商户。
押金模式:以冻结押金的方式将POS机提供给商户使用,当商户在规定时间内达到一定交易量后,押金返还。这是一种常见的营销策略,若未达标,押金则转化为利润。
3. 增值服务收入 (未来的增长点)
随着行业竞争加剧,单一的支付服务利润变薄,增值服务成为新的利润增长点。
SaaS服务费:为商户提供会员管理、库存管理、营销活动、线上商城等增值软件服务,并收取月费或年费。
金融服务导流:通过POS机的交易流水,为银行、小贷公司等机构提供商户贷款业务的导流,从中获得佣金。
广告与营销服务:在POS机的配套APP或后台系统中嵌入广告,或为商户提供精准的营销服务。
行业趋势与代理商策略
费率透明化,利润变薄:监管加强和市场竞争使得费率持续走低,单纯依赖分润的利润空间被压缩。
“支付+SaaS”成为主流:未来的竞争是生态和服务的竞争。能够为商户提供一站式数字化经营解决方案的机构将更具优势。
对于代理商的启示:
选择稳定可靠的上级机构或支付公司:公司的口碑、政策和系统稳定性至关重要。
关注商户的长期价值:不仅要开发新客户,更要维护老客户,稳定的交易流水才能带来持续的分润。
转向综合服务商:尝试为商户推荐增值服务,从单一的“装机员”转变为“数字化经营顾问”,从而开辟新的收入渠道。
希望这份对POS机收益模型的剖析,能帮助您全面理解这个行业的盈利逻辑。如果您对其中某个环节(如代理商的具体分润计算、增值服务的类型)有更深入的兴趣,我们可以继续探讨。

