不少人有疑惑,辐射制冷涂料与反射隔热涂料、白色普通涂料相比,降温效果到底如何?
其实很多厂家及科研人员都做过相关测试,辐射制冷涂料的效果是毋庸置疑的。
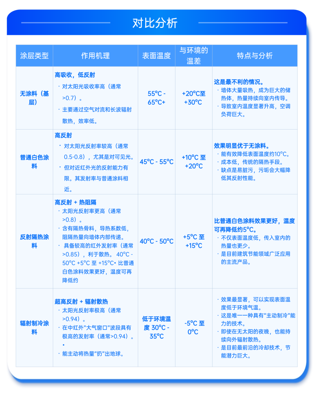
以下是在35°C的环境温度下,在建筑外墙分别涂刷辐射制冷涂料、隔热反射涂料、白色普通涂料以及不做涂料的情况下,外墙表面温度的差异研究分析。
下面对这四种情况进行详细的分析和对比。
1. 太阳辐射热量:夏天建筑外墙升温的主要热源是太阳光(主要是可见光和近红外光)的辐射能量。
无涂料(基层):通常为水泥砂浆或混凝土,颜色深、粗糙,对太阳光的吸收率非常高。
白色涂料:主要通过高太阳光反射率(尤其是对近红外光)来减少热量吸收。
反射隔热涂料:在白色涂料基础上,通过添加特殊填料(如中空玻璃微珠),同时提升反射率和隔热性能(阻隔热量传导)。
辐射制冷涂料:这是最先进的技术,除了具备高太阳光反射率外,其核心在于能够通过大气窗口(8-13μm) 将热量以红外辐射的形式直接发射到寒冷的外太空,实现“被动式制冷”。
测试条件为:环境气温为35°C,晴朗无风,太阳辐射强烈,墙体结构相同,仅最外层处理方式不同。
无涂料 > 普通白色涂料 > 反射隔热涂料 > 辐射制冷涂料
室内非常闷热,空调需要全力运转,能耗极高,电费开支大。
能有效改善室内热环境,降低空调负荷,是性价比很高的选择。
节能效果更上一层楼,能显著减少空调的运行时间和功率,是现代绿色建筑的标配之一。
具有革命性的影响。它不仅能最大程度地削减空调能耗,在理想条件下甚至可能完全避免使用空调,对于打造“零能耗建筑”至关重要。
北京清创新能科技有限公司是一家专注于绿色、低碳、节能、环保材料研发、生产和应用推广的企业,致力于绿色建材、节能产品和环保辐射制冷材料的技术开发和工程应用。公司总部位于北京,拥有超过5000㎡的现代化生产基地和研发中心。公司具备环保材料领域的完整产业链,主营业务涵盖辐射制冷涂料、薄膜、节能型建筑材料及多功能工业材料的研发、生产、销售及工程服务。
公司以清华大学科研团队研发的前沿技术为基础,目前已掌握多项行业领先的辐射制冷材料核心专利技术,特别是在“高太阳光反射率”与“高中远红外发射率”涂层设计领域,具有显著的技术优势。自主研发基于辐射制冷技术的材料创新平台,构建“清创新能”环保涂料、薄膜、织物等多元化节能产品矩阵,在建筑节能、设备散热、仓储等领域积累了丰富的客户资源及工程应用经验。以实现“碳达峰、碳中和”为发展目标,落实“双碳”行动,建设美丽中国。
联系电话:19163589995/15965766666
联系邮箱:qcxn2025@163.com
公司官网:http://www.bjqcxn.com
END






