搜索
首页
大数快讯
大数活动
服务超市
文章专题
出海平台
流量密码
出海蓝图
产业赛道
物流仓储
跨境支付
选品策略
实操手册
报告
跨企查
百科
导航
知识体系
工具箱
更多
找货源
跨境招聘
DeepSeek
首页
>
微电网的 “智慧答卷”:安科瑞如何破解能源应用的现实难题?
>
0
0
微电网的 “智慧答卷”:安科瑞如何破解能源应用的现实难题?
安科瑞电气科技乐园
2025-11-21
21
导读:在全球能源结构转型与 “双碳” 目标的推动下,微电网作为整合分布式能源、提升供电可靠性的关键载体,正从概念走向广泛应用。无论是海外供电不稳的地区,还是国内追求能效提升的企业,对微电网的需求都在持续激增
在全球能源结构转型与 “双碳” 目标的推动下,微电网作为整合分布式能源、提升供电可靠性的关键载体,正从概念走向广泛应用。无论是海外供电不稳的地区,还是国内追求能效提升的企业,对微电网的需求都在持续激增。而安科瑞基于对行业痛点的深刻洞察,打造的微电网应用方案,正为不同场景提供着切实可行的能源解决方案。
微电网为何成为当下能源领域的 “刚需”?
能源变革的浪潮中,微电网的兴起并非偶然。从外部环境来看,海外部分地区供电可靠性低、用电成本高,国内则受 “双碳” 战略约束,企业需要在能效和碳排放上达到严格标准。同时,电力峰谷价差扩大、电价市场化改革推进,让企业不得不寻找降低用电成本的新路径。政策层面,
零碳园区、虚拟电厂
相关政策的出台,更给微电网发展提供了明确的方向支持。
而在实际应用中,微电网早已渗透到生活和生产的多个角落。
高速服务区的光储充一体化、园区车棚的光伏利用、海岛的独立供电、乡村的绿色能源补给,甚至牧区、油田的临时用电,都能看到微电网
的身影。
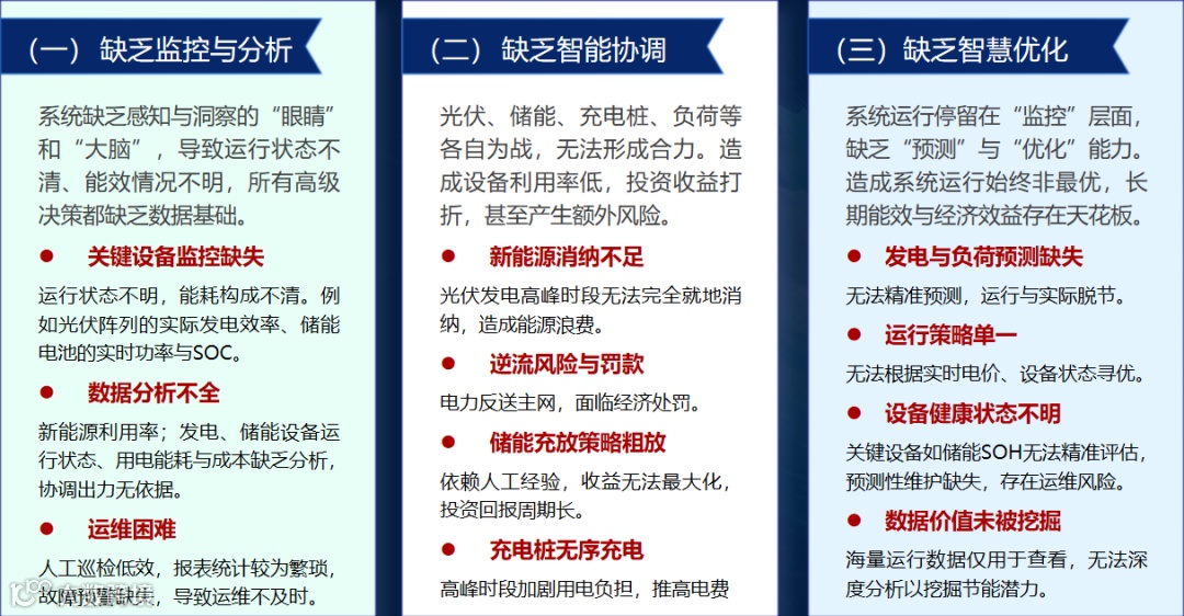
但这些场景在运行中,却普遍面临着三大难题:
缺乏全面的监控与数据分析,关键设备运行状态不明、能耗构成不清;
缺乏智能协调能力,新能源消纳不足、储能收益难以最大化;
缺乏智慧优化手段,无法根据实时情况调整运行策略,长期能效受限。
四大典型场景,解锁微电网应用新可能
针对不同场景的核心需求,安科瑞设计了差异化的微电网解决方案,让能源利用更高效、运行更可靠。
并网型光储微网系统:城市能源的 “节能账本”
对于分布式光伏储能投资建设项目,比如园区、企业的能源改造,并网型光储微网系统能实现全景监测与多维度协调控制。它能避免电力反送主网带来的经济损失,提升光伏就地消纳率,还能通过峰谷套利、降低用电需量等方式减少成本,同时支持智能运维,让交投、城投等投资方和企业省心省力。
并离网型微网系统:偏远地区的 “供电保障”
在海岛、牧区、油田等市电覆盖不全、供电不可靠的场景,并不离网型微网系统发挥着关键作用。它既能在并网时实现新能源安全合规接入,又能在离网状态下维持功率平衡,实现光储与柴油发电机的顺畅切换。这一方案让偏远地区既能最大化利用光伏能源,又能保证供电稳定,还能提升柴油发电机的运行效率,支持远程监控运维。
光储直柔微网系统:低碳建筑的 “能源脉络”
随着低碳建筑的兴起,产业园区、商业楼宇等场景对能源清洁化、柔性化的需求日益提升。光储直柔微网系统通过直流监测、负荷柔调与系统协同,适配建筑内的直流照明、直流插座、柔性充电桩等设备,既能提升能源利用效率,又能降低用能成本,还能通过柔性调节内部资源,保障系统安全可靠运行。
光储柴一体机:电网薄弱地区的 “应急后盾”
对于国内外电网薄弱、停电频繁的边疆、哨所、矿山等地区,光储柴一体机是可靠的用电解决方案。它整合了光伏、储能与柴油发电设备,通过多能协同实现低碳降本,解决了电网覆盖差、供电可靠性低的痛点,让这些地区的用电需求得到稳定满足。
核心产品支撑,让微电网 “会思考、能感知”
这些解决方案的落地,离不开安科瑞核心产品的技术支撑。微电网智慧能源平台作为 “大脑”,能实现源网荷储监测、功率预测、碳排管理与智能运维等功能;协调控制器如同 “神经中枢”,支持多通道数据采集、多种通信规约兼容,还能根据不同需求定制防逆流、削峰填谷等运行策略;微电网控制箱则提供了便捷的人机交互界面,支持多种设备接入和故障排查,为系统稳定运行保驾护航。
从河南高速的源网荷储一体化项目,到浙江的智慧能源管理系统项目,再到吉尔吉斯坦、缅甸等海外光储项目,安科瑞的微电网方案已在多个场景落地见效。这些案例证明,微电网不仅能解决能源应用中的现实难题,更能为社会带来节能减排的环境效益。
在能源转型的大背景下,微电网正成为连接分布式能源与用户需求的重要桥梁。安科瑞通过场景化的解决方案与可靠的核心产品,让微电网的智慧价值得到充分释放,为不同领域的能源优化提供了可复制、可推广的实践路径。
【声明】内容源于网络
0
0
安科瑞电气科技乐园
1234
内容
96
粉丝
0
关注
在线咨询
安科瑞电气科技乐园
1234
总阅读
255
粉丝
0
内容
96
在线咨询
关注